山东省淄博市周村区2023-2024学年八年级上学期期中化学试题
展开
这是一份山东省淄博市周村区2023-2024学年八年级上学期期中化学试题,共7页。试卷主要包含了单选题,理解与应用,实验与探究等内容,欢迎下载使用。
一、单选题(每小题2分,共40分)
1.如果没有化学的发展,生活就不可能像现在这样丰富多彩。下列事实与化学的发展没有直接关系的是( )
A.新材料的开发与利用B.日常用品的日益丰富
C.电脑软件的不断升级D.环境污染的预防和治理
2.世间万物无不处在变化之中,下列变化都属于化学变化的一组是( )
A.湿衣服晾干、铁锅生锈B.葡萄酿酒、动植物呼吸
C.草木生长、酒精挥发D.冰雪融化、汽油燃烧
3.物质的变化过程中往往伴随着能量变化。下列过程中产生的能量主要是通过化学变化提供的是( )
A.使用电热水器将水烧开B.点燃酒精灯给试管中的水加热
C.电灯通电后发光发热D.利用风力、水力发电
4.泡腾片是一种含有大量维生素的片状物品,可增强机体抵抗力。将泡腾片放入水中,有无色气体产生。老师建议,可用石灰水检验一下气体的成分是否为二氧化碳,这个建议属于科学探究中的哪个环节( )
A.提出问题B.猜想假设C.设计实验D.得出结论
5.《黄帝内经》中记载“地气(水蒸气)上为云,天气下为雨”。表明古人已认识到云雨是水蒸气经阳光、风等影响变化而来的。下列有关认识错误的是( )
A.此过程体现自然界中的水循环
B.此过程能实现水资源的重新分布
C.水变成水蒸气的过程中,分子失去能量,运动减慢
D.此过程是通过水分子的运动及间隔变化实现的
6.中国诗词既蕴含人文思想,又焕发理性光辉。对划线部分的解释不合理的是( )
A.花气袭人知骤暖,鹊声穿树喜新晴——温度高,分子运动加快
B.“千锤万凿出深山”道出了石灰石开采的艰辛——发生物理变化
C.忽如一夜春风来,千树万树梨花开——发生化学变化
D.零落成泥碾作尘,只有香如故——微观粒子在不断运动
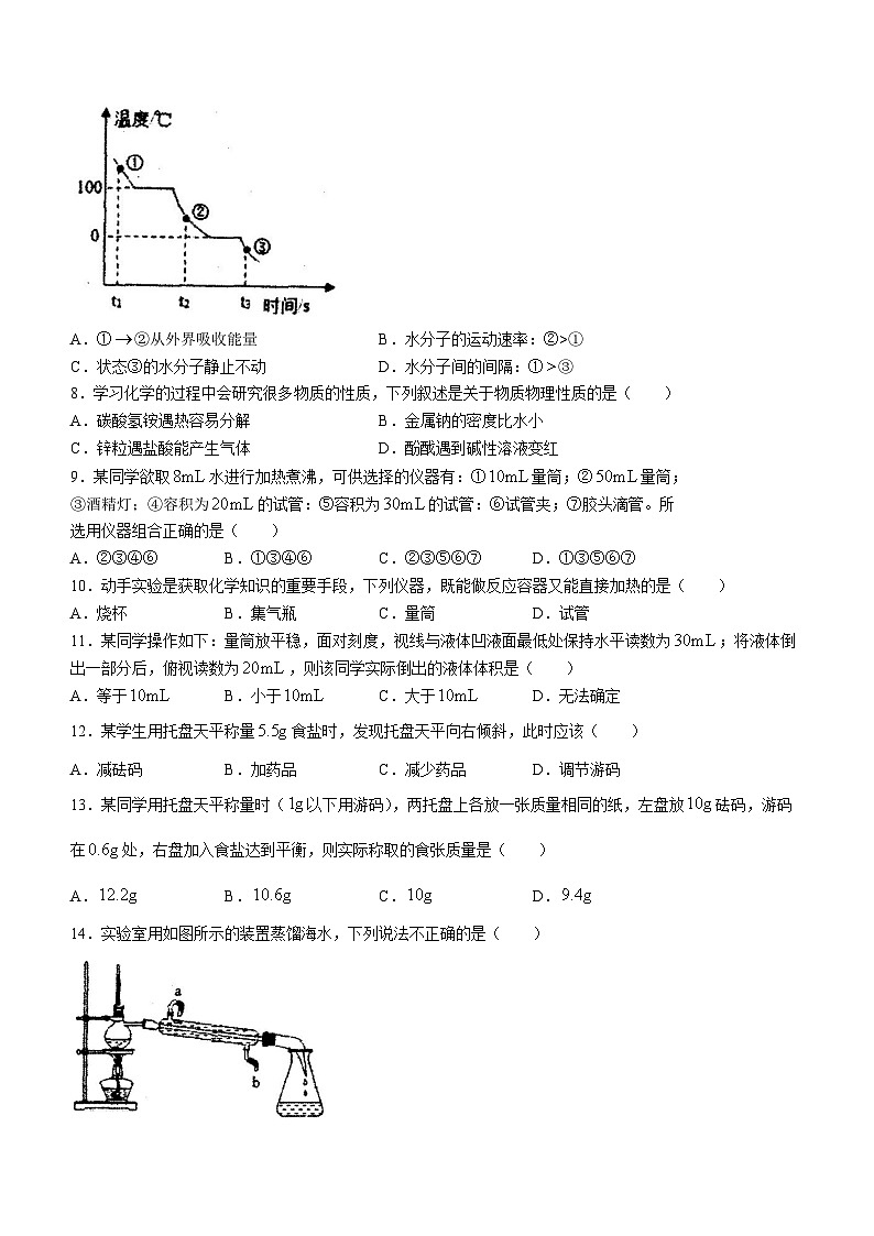
7.一定条件下,水在密闭容器里的冷却过程中,温度和时间的关系如图所示。①、②、③表示水在不同时刻的存在状态,下列有关判断正确的是( )
A.①②从外界吸收能量B.水分子的运动速率:②>①
C.状态③的水分子静止不动D.水分子间的间隔:①③
8.学习化学的过程中会研究很多物质的性质,下列叙述是关于物质物理性质的是( )
A.碳酸氢铵遇热容易分解B.金属钠的密度比水小
C.锌粒遇盐酸能产生气体D.酚䣬遇到碱性溶液变红
9.某同学欲取水进行加热煮沸,可供选择的仪器有:①量筒;②量筒;
③酒精灯;④容积为的试管:⑤容积为的试管:⑥试管夹;⑦胶头滴管。所
选用仪器组合正确的是( )
A.②③④⑥B.①③④⑥C.②③⑤⑥⑦D.①③⑤⑥⑦
10.动手实验是获取化学知识的重要手段,下列仪器,既能做反应容器又能直接加热的是( )
A.烧杯B.集气瓶C.量筒D.试管
11.某同学操作如下:量筒放平稳,面对刻度,视线与液体凹液面最低处保持水平读数为;将液体倒出一部分后,俯视读数为,则该同学实际倒出的液体体积是( )
A.等于B.小于C.大于D.无法确定
12.某学生用托盘天平称量食盐时,发现托盘天平向右倾斜,此时应该( )
A.减砝码B.加药品C.减少药品D.调节游码
13.某同学用托盘天平称量时(以下用游码),两托盘上各放一张质量相同的纸,左盘放砝码,游码在处,右盘加入食盐达到平衡,则实际称取的食张质量是( )
A.B.C.D.
14.实验室用如图所示的装置蒸馏海水,下列说法不正确的是( )
A.蒸馏烧瓶中加入沸石的目的是防止暴沸
B.蒸馏后分子没有改变
C.连接好装置,使各连接部位严密不漏气
D.该装置不需要用陶土网
15.某同学用托盘天平称量氯化钠固体,有下列错误操作(其他操作均正确)会使实际称量的氯化钠的质量小于的是( )
①指针不在分度盘中央就开始称量②仅在左盘放置称量纸③称量过程中氯化钠撒出④称量时药匙上残留少量氯化钠⑤砝码上沾有油渍⑥氯化钠固体不纯
A.②⑥B.①②⑤⑥C.①③⑤⑥D.③⑤⑥
16.某化学小组的同学经过调查和搜集资料得知,通过①加明矾絮凝沉降;②杀菌消毒;③自然沉降;④过滤等几个步骤对河水进行净化,合理的操作顺序是( )
A.①③②④B.③①④②C.③④①②D.①③④②
17.下列各组物质中,前者属于纯净物、后者属于混合物的是( )
A.氧气 蒸馏水B.空气 氧化镁C.氮气 二氧化碳D.冰水混合物 清澈的河水
18.在下列变化中(条件已略去),属于化合反应的是( )
A.镁+氧气氧化镁B.石蜡+氧气二氧化碳+水
C.氧化汞汞+氧气D.食盐+水食盐水
19.如图是某些物质的微观示意图,其中能够表示化合物的是( )
A.B.C.D.
20.下图是某反应的微观示意图,有关说法正确的是( )
A.该反应前后分子的种类没有发生变化B.该反应属于化合反应
C.该反应前后所有原子都没发生改变D.该反应前后有四种化合物
第II卷非选择题
二、理解与应用(共41分)
21.(10分)掌握仪器使用方法并严格按照操作要求进行实验,才能保障实验成功和安全。
(1)固体药品通常保存在______(填仪器名称)中,一般用镊子或者______取用。取用少量液体试剂常用______,其平放或倒置可能造成的后果是______。
(2)在实验室点燃镁条,应该使用的仪器有酒精灯、陶土网、______。证明有化学反应发生的现象是______。
(3)现要量取的盐酸,若某同学量取液体时仰视量筒内液体凹液面的最低处读数,则所取液体的实际体积应______(填“”或“=”)。
(4)使用托盘天平称量某物质的质量,正确的操作顺序是______。
①调节平衡螺母,使天平平衡②检查天平是否平衡,将游码调至标尺的零刻度处③称量物放在左盘,砝码放在右盘④在两个托盘上各放一张相同质量的纸⑤用镊子夹取砝码,最后移动游码,直到天平平衡⑥记录砝码和游码的质量⑦称量完毕,取下称量物,将砝码放回砝码盒,游码移回零处。
(5)实验中,托盘天平调零后,小冬称量食盐固体时,在左盘放了和的砝码各一个,指针就刚好指在分度盘的中央处,则他所称的食盐的质量______(填“大于”、“小于”或“等于”)。小龙将托盘天平调零后,在左盘的纸上放置食盐固体,右盘的纸上放置1个砝码,游码标尺示数如下,此时天平平衡。则被称量食盐的实际质量为______g。
22.(10分)加热是化学实验室中常见的实验操作。据图回答下列问题:
(1)如图A所示,用酒精灯加热试管里的液体时,试管口不要______;加热时,先对试管进行______,然后用酒精灯的外焰对准药品所在部位加热,加热过程中手持______。
(2)如图B是给硫酸铜晶体加热的实验,图中铁架台的作用是______,铁夹夹持试管的位置是______,试管口要______,原因是______。
(3)安全使用酒精灯的一条注意事项是______,实验结束后试管清洗的一条注意事项是______,清洗试管常用到的仪器是______。
23.(10分)氢气是理想的清洁高能燃料,以水为原料生产氢气的方法有多种。
(1)方法一:电解水法。写出电解水的文字表达式______,基本反应类型为______。在水通电分解的变化中,发生改变的微粒是______,能量是______转化为化学能。
(2)方法二:光解水法。我国科学家已研制出在新型高效光催化剂作用下,利用太阳能分解水制氢气。水在通过并接触催化剂表面时,分解的微观过程用示意图表示如下:
则水分解微观过程的正确顺序是______(填数字序号)。上述过程中,不能再分的粒子是______,能量是______转化为化学能。
(3)为了能将沉重的空间站各舱段送上太空,长征五号采用液氢作燃料,主要是因为氢气燃料具有的优点。氢气燃烧的文字表达式是,能量的转化是______。
24.(11分)实验探究是学习化学的重要途径,根据实验回答问题:
(1)用图1所示装置进行过滤,还缺少的一种仪器是______,过滤时,会导致滤液浑浊的一条原因是______。
(2)图2为净化天然水的蒸馏装置,蒸馏的原理是利用天然水中各物质的______不同进行分离。试管中得到的物质为______(填“纯净物”或“混合物”)。
(3)膜法也是常用的净水方法。利用膜法净化水的主要过程示意图如图3。膜法净水的原理与______(填“图1”或“图2”)类似,其原理是利用______不同。经过超滤膜后得到的净化水属于(填“混合物”或“纯净物”)______,理由是______
(4)从微观的角度看变化。写出下列过程中水分子的变化:
图2中水变成水蒸气时______,图4______。从微观角度看,图2和图4中变化的本质区别是______。
三、实验与探究(共19分)
25.(6分)兴趣小组进行以下实验,探究微粒的性质。
(1)如图1所示烧杯A中装有蒸馏水,并滴入了几滴酚酞试液,烧杯B中装有浓氨水。用一个大烧杯将A、B罩起来。一段时间后,烧杯A中的液体由无色变为红色,这说明______。
(2)化学兴趣小组对原实验装置进行了改进(图2)。在两个形管的左侧管和右侧管中分别加入等量的无色酚酞试液和浓氨水,同时进行甲、乙两个实验,最先出现明显现象的是______(填“甲”或“乙”),该实验说明______,甲实验装置相对图1实验的优点有______。
(3)如图3所示,用两支气密性良好且大小相同的医用注射器分别吸入等体积的空气和水,用手指顶住针孔末端的小孔,将活塞慢慢推入。实验过程中发现两种物质都能被压缩,这说明______,而装有空气的注射器更容易被压缩,原因是______。
26.(13分)水是生命之源,人类的日常生活与工农业生产都离不开水。依据如图三个有关水的实验,回答问题。
(1)A图中水发生了______(填“物理”或“化学”)变化,给水加热,水分子______。运动______分子间的间隔变______。
(2)B图中可用______检验试管1中生成的气体,现象为______,可用______来检验试管2中生成的气体,现象为______。
(3)C图是对河水净化的简易装置。图中小卵石和石英砂作用是______,除去河水中的______。活性炭的作用是______,除去河水中的______;若要使该河水达到饮用水的标准,至少还要对其进行______处理。
八年级化学试题答案
一、单选题(每小题2分,共40分)
二、理解与应用(共41分)
21.(10分)(1)广口瓶 药匙 胶头滴管 污染试剂或腐蚀胶帽
(2)坩埚钳 生成白色固体(3)>
(4)②①④③⑤⑥⑦(5)等于 12.7
22.(10分)(1)朝向自己或他人 预热 试管夹的长柄
(2)固定试管 距离试管口1/3处 略向下倾斜 防止冷凝水倒流,炸裂试管
(3)禁止向燃着的酒精灯内添加酒精等(合理即可) 待试管冷却后再清洗 试管刷
23.(10分)(1)略 分解反应 水分子 电能
(2)①④②⑤③ 氢、氧原子 光能或者太阳能
(3)热值高 略 化学能转化为热能
24.(11分)(1)玻璃棒 滤纸破损等(合理即可)
(2)沸点 纯净物(3)图1 颗粒大小 混合物 其中还含有可溶物的离子
(4)水分子本身不变 水分子发生改变 分子本身有没发生改变
三、实验与探究(共19分)
25.(6分)(1)分子在不断的运动
(2)乙 温度越高,分子运动越快 节约药品等(合理即可)
(3)分子间有一定间隔 气体分子之间间隔比较大
26.(13分)(1)物理 获得能量 加快 大
(2)点燃的方法 气体燃烧,产生淡蓝色火焰 带火星的木条 木条复燃
(3)过滤 难溶性固体杂质 吸附 颜色和异味 杀菌消毒题号
1
2
3
4
5
6
7
8
9
10
答案
C
B
B
C
C
C
D
B
D
D
题号
11
12
13
14
15
16
17
18
19
20
答案
C
B
D
D
A
B
D
A
B
C
相关试卷
这是一份山东省淄博市周村区(五四制)2023-2024学年八年级上学期期末考试化学试题,共4页。
这是一份山东省淄博市周村区2023-2024学年九年级上学期期末质量检测化学试题,共8页。
这是一份山东省淄博市周村区2023-2024学年九年级上学期期末质量检测化学试题,共8页。

