


山东省青岛市崂山区第四中学2023-2024学年七年级上学期期中道德与法治试题
展开
这是一份山东省青岛市崂山区第四中学2023-2024学年七年级上学期期中道德与法治试题,共8页。试卷主要包含了单项选择题.,材料分析题等内容,欢迎下载使用。
(考试时间90分钟;满分80分)
一、单项选择题.(本大题35题,每小题1分,共35分,在给出的四个选项中,只有一个是符合题意的.)
1、中学是我们生命历程的重要时期,是生命馈赠给我们的成长礼物。 下列属于中学生活馈赠给我们的成长礼物的有( )
①新的机会和可能 ②封闭和埋头苦学
③发展自我的机会 ④新的目标和挑战
A.①②③ B.①②④ C.①③④ D.②③④
2、小米公司创始人雷军在一次演讲时谈及,他曾梦想小米5年到10年内成为智能手机领域的世界第一,没想到被苹果副总裁当众耻笑。雷军表示:不被耻笑的梦想,不算梦想。下列关于梦想的理解正确的是 ( )
① 梦想激发生命激情,人生需要有梦想
② 被耻笑的梦想才算真正意义上的梦想
③ 人类有梦想,社会才能发展与进步
④ 梦想和现实是平行线,永远不会相交
A.①③ B. ①② C. ②④ D. ③④
3、中国“核潜艇之父”、中国工程院黄旭华院士曾深情地回忆了自己在战火纷飞中的求学过程:“我不想学医了,我要学航空、学造船,我要科学救国!”这主要启示我们( )
A.人生的梦想要与时代的脉搏紧密相连
B.实现梦想需要不断改变人生的目标
C.编织梦想要与个人人生目标紧密相连
D.艰苦努力是梦想与现实之间的桥梁
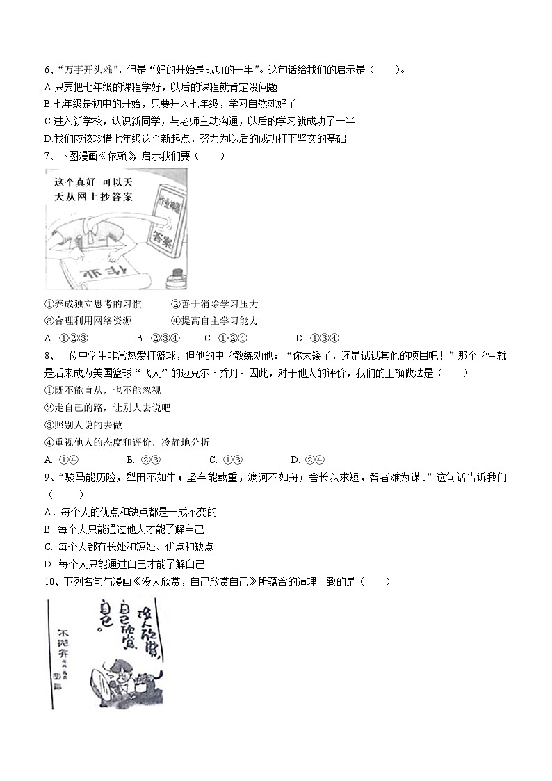
4、以下表格是对100位成功人士成功原因的调查,从中可以悟出( )
A. 梦想的实现,关键在于有没有机会B. 努力,是梦想与现实之问的桥梁
C. 梦想能否实现,家庭条件最重要D. 实现梦想,要牢牢抓住国家政策和机会
5、教育部等七部门发布的《关于推进学习型城市建设的意见》指出,要把全民终身学习作为城市发展的重要基础,创造人人皆学、时时能学、处处可学的社会环境,促进全民学习、终身学习。之所以倡导全民终身学习,是因为 ( )
① 终身学习能满足我们生存和发展的一切需要
② 学习让我们能够拥有更充实的生活
③ 学习需要自觉、主动的态度
④ 终身学习,能不断充实自己,以适应不断发展的社会
A. ①② B. ②④ C. ①③ D. ③④
6、“万事开头难”,但是“好的开始是成功的一半”。这句话给我们的启示是( )。
A.只要把七年级的课程学好,以后的课程就肯定没问题
B.七年级是初中的开始,只要升入七年级,学习自然就好了
C.进入新学校,认识新同学,与老师主动沟通,以后的学习就成功了一半
D.我们应该珍惜七年级这个新起点,努力为以后的成功打下坚实的基础
7、下图漫画《依赖》,启示我们要( )
①养成独立思考的习惯 ②善于消除学习压力
③合理利用网络资源 ④提高自主学习能力
A. ①②③ B. ②③④ C. ①②④ D. ①③④
8、一位中学生非常热爱打篮球,但他的中学教练劝他:“你太矮了,还是试试其他的项目吧!”那个学生就是后来成为美国篮球“飞人”的迈克尔·乔丹。因此,对于他人的评价,我们的正确做法是( )
①既不能盲从,也不能忽视
②走自己的路,让别人去说吧
③照别人说的去做
④重视他人的态度和评价,冷静地分析
A. ①④ B. ②③ C. ①③ D. ②④
9、“骏马能历险,犁田不如牛;坚车能载重,渡河不如舟;舍长以求短,智者难为谋。”这句话告诉我们( )
A.每个人的优点和缺点都是一成不变的
B. 每个人只能通过他人才能了解自己
C. 每个人都有长处和短处、优点和缺点
D. 每个人只能通过自己才能了解自己
10、下列名句与漫画《没人欣赏,自己欣赏自己》所蕴含的道理一致的是( )
A. 量小失众友,度大集群朋 B. 苔花如米小,也学牡丹开
C. 我生待明日,万事成蹉跎 D. 读书破万卷,下笔如有神
11、《菜根谭》中有这样一句话:“交友须带三分侠气。”下列选项中对这句话的理解正确的是 ( )
A. 朋友之间需要坦诚相待,毫无保留
B. 当朋友遇到困难时,给予朋友积极合理的建议,要勇敢地替朋友做决定
C. 建立友谊,需要开放自己,敞开心扉,跟一切能结交的人成为朋友
D. 友谊需要忠诚,但“讲义气”“够朋友”并不等于要为朋友做任何事
12、小敏和小凡原来是一对好朋友,但一段时间后小敏发现小凡没有把心里的秘密全部告诉自己,感到自己受了欺骗,便疏远了小凡。对此,下列认识正确的是( )
① 朋友之间一定要不分彼此、毫无保留
② 要把握好朋友之间的界限和分寸
③ 真正的朋友应允许竞争
④ 生活中有真正的友谊,需要用真诚和理解去经营
A. ①② B. ②④ C. ①③ D. ③④
13、班级中,谁都希望自己和同学相处得如鱼得水。下列有助于和同学们交往的方式有( )
①主动了解同学的兴趣、爱好、性格
②对同学身上的闪光点,给予真心的肯定和赞美
③包容他人的不同,学习他人的优点
④表达自己的意见真诚坦率,想说什么就说什么
A. ①②③ B. ①②④ C. ②③④ D. ①③④
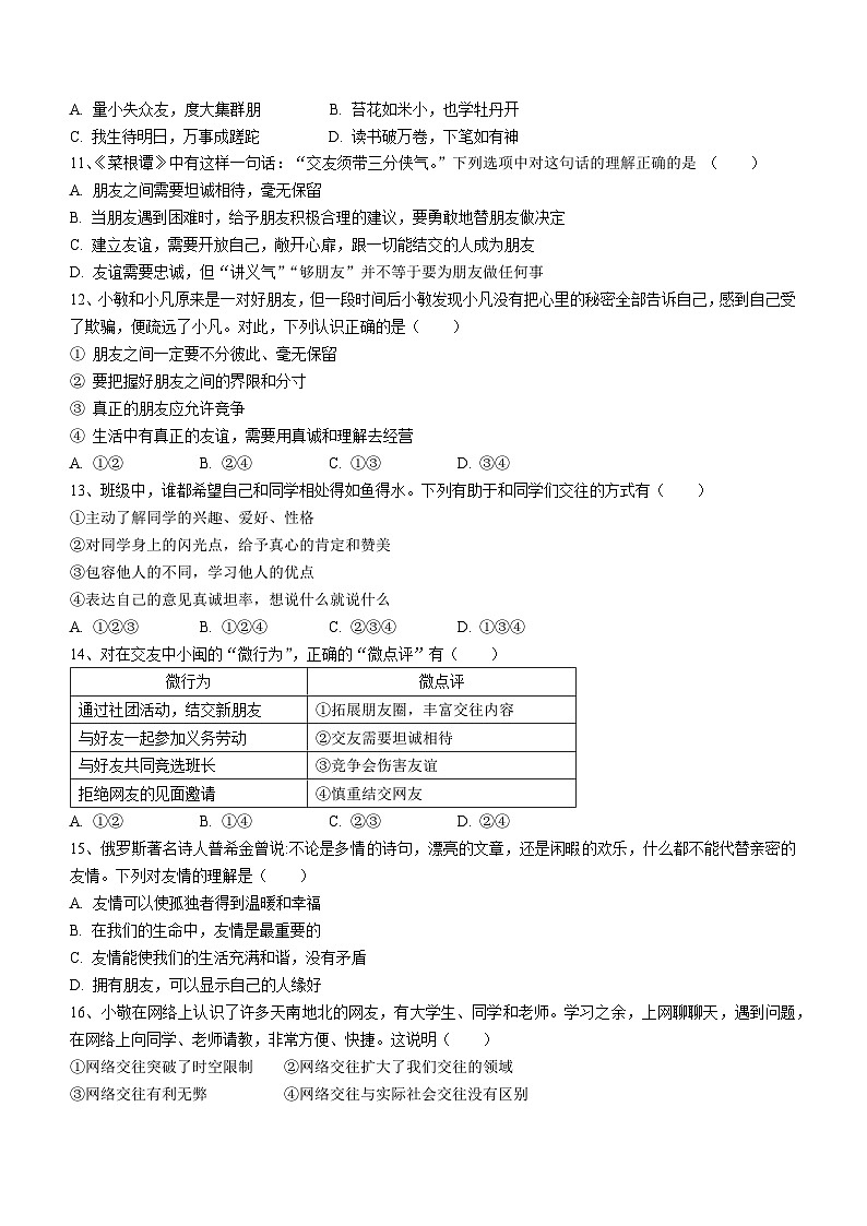
14、对在交友中小闽的“微行为”,正确的“微点评”有( )
A. ①② B. ①④ C. ②③ D. ②④
15、俄罗斯著名诗人普希金曾说:不论是多情的诗句,漂亮的文章,还是闲暇的欢乐,什么都不能代替亲密的友情。下列对友情的理解是( )
A. 友情可以使孤独者得到温暖和幸福
B. 在我们的生命中,友情是最重要的
C. 友情能使我们的生活充满和谐,没有矛盾
D. 拥有朋友,可以显示自己的人缘好
16、小敬在网络上认识了许多天南地北的网友,有大学生、同学和老师。学习之余,上网聊聊天,遇到问题,在网络上向同学、老师请教,非常方便、快捷。这说明( )
①网络交往突破了时空限制 ②网络交往扩大了我们交往的领域
③网络交往有利无弊 ④网络交往与实际社会交往没有区别
A. ①② B. ②③ C. ②④ D. ③④
17、统计数据显示,目前,互联网已成为人们生活、工作、学习不可或缺的工具,正对社会生活的方方面面产生深刻影响。下列说法中不正确的有( )
A. 互联网使地球变成了“地球村”,拓宽了我们交往的渠道
B. 在没有国界的交往中,我们可以随意交友
C. 通过互联网我们可以把交往范围扩大到全世界
D. 网络中的信息也要谨慎筛选,避免产生负面影响
18、下面对网络交友理解正确的是( )
① 网上骗子多,我们要拒绝网络交友
② 网上交友要增强安全意识,学会理性辨别
③ 与网友聊天只能提供个人虚假信息,以免个人隐私泄露
④ 网上交往的对象具有隐蔽性,网上交往需谨慎
A. ①③ B. ②④ C. ②③ D. ③④
19、接纳自己满意的部分是容易的,但接纳自己不满意、不完美的部分有时候会很难。这说明,接纳自己( )。
A.需要勇气和智慧
B.需要毫不犹豫地把不完美的部分舍弃
C.需要别人的帮助
D.需要改变对自我的不完美评价
20、“朋友如醇酒,香浓而沉醉;朋友如花香,淡雅且芬芳;朋友应是那意味深长的散文,写过昨天又期待未来。”对此理解正确的是( )。
①朋友带给人温暖、支持和力量 ②朋友让我们感受到生活的美好
③朋友是倾尽所有帮助你的人 ④朋友是和我们形影不离、惺惺相惜的人
A.①② B.①③ C.②④ D.③④
21、“与善人居,如入芝兰之室,久而不闻其香,即与之化矣。与不善人居,如入鲍鱼之肆,久而不闻其臭,亦与之化矣。”这告诉我们( )。
A.要选择没有缺点的人做朋友B.要看到朋友的优势与不足
C.朋友影响我们,要谨慎交友D.朋友给我们带来温暖和力量
22、拥有好朋友是人生一乐事。遇到一件喜事,没有人和你同喜,你的欢喜就要减少七八分;遇到一件灾难,没有人和你同悲,你的悲痛就增加七八分。这说明( )。
A.交友的目的就是为了得到朋友的帮助B.朋友能让我们获得精神上的满足
C.性格不同的人很难成为好朋友D.我们的兴趣爱好会受到朋友的影响
23、“益者三友,损者三友。友直,友谅,友多闻,益矣。友便辟,友柔善,友便佞,损矣。”这段话启示我们( )。
A.交友要坦诚相待,一视同仁B.交友要宽容大度,志趣相投
C.要善于与不同的人交友D.要善交益友
24、古语曰:“人之相识,贵在相知;人之相知,贵在知心。”这体现了( )。
A.朋友间要坦诚相待,毫无保留
B.建立友谊就要了解彼此的秘密
C.友谊是一种心灵的相遇,注重相互理解
D.友谊是亲密无间的,不分你我
25、《诗经•大雅•抑》有“投我以桃,报之以李”之句,后来“投桃报李”变成了成语。与这一成语相符合的友谊特质是( )。
A.友谊是一种心灵的相遇B.友谊是令人向往的
C.友谊是平等的、双向的D.友谊是一种亲密的关系
26、友谊像一道清茶,品之淡然,喝之却历久弥新。当你需要的时候,朋友会在你的身边,因为有友情,你在这个世界上不会感到孤单。这告诉我们,友谊( )。
A.是朋友间一成不变的心灵相遇B.是没有竞争和原则的亲密关系
C.能见证和决定我们的成长历程D.是我们成长中宝贵的精神财富
27、小刚和小军是好朋友,在校运动会上,两人同时参加了长跑比赛,结果小刚拿到了第一名,小军拿到了第二名。对于好朋友拿到第一名,小军正确的做法是( )。
①坦然接受并欣赏朋友的成就,为小刚感到高兴
②认为是小刚阻碍了自己拿第一,对小刚不理睬
③反省自己没有小刚训练刻苦,以后要加强训练
④朋友间的竞争必然伤害友谊,友谊也带来烦恼
A.①② B.①③ C.②④ D.③④
28、在网络世界,只要具备上网条件就可以进入“聊天室”。在思想感情交流中,交往者可以直抒胸臆,进退自如,爱恨随意。性格内向的人可能成为一名活跃的网络交往成员,社会地位悬殊的人可能成为亲密的网友,只要心理倾向趋同,成为朋友便是正常的现象。这说明( )。
①网络为我们提供了平等交往的平台 ②网上交往可以突破现实规则的限制 ③我们在网上可以找到志趣相投的朋友 ④网上交往扩展了我们的人际交往圈,改变了我们以往的交往方式
A.①②③ B.②③④ C.①②④ D.①③④
29、人们常用“投我以木桃,报之以琼瑶。匪报也,永以为好也”来表达对友谊的感悟。这启示我们( )。
①友谊需要共同分享、相互分担
②呵护友谊需要用真心关怀彼此
③友谊意味着有付出就一定有收获
④建立友谊需要持续且长久的努力
A.①② B.①③ C.②④ D.③④
30、李凤从小学五年级开始加入观鸟协会,这几年,在指导老师的带领下走遍了广州的每个角落,观察、拍摄、研究、分享,俨然是个鸟类知识小专家。他的经历告诉我们( )。
A.只有走进自然才能学到真正的知识B.学习的场所和方式都是多种多样的
C.脱离了学校才是真正的学习D.学习必须通过广泛的兴趣爱好来实现
31、七年级(2)班的李风总结自己的学习经验时这样说道:“努力非常重要,要努力,但是不能用蛮力,不能不加辨别地复制别人的学习方法,要在努力中加入对自己的认识。”这句话告诉我们学习需要( )。
A.培养良好的学习习惯B.端正个人的学习态度
C.珍惜时间,努力上进D.掌握适合自己的学习方法
32、某校要求学生利用周末时间到北京展览馆参观“伟大历程 辉煌成就——庆祝中华人民共和国成立70周年大型成就展”。对此要求,部分同学和家长发表了如下看法,正确的是( )。
①参加实践活动也是学习,学习不仅仅局限在学校
②学习是我们的重要任务,要形成良好的学习习惯
③周末不应该安排这种活动,会占用学习时间,不值得
④学习不仅包括知识的获取、能力的培养,还有如何做人
A.①② B.①④ C.②③ D.③④
33、陈奶奶退休后坚持学习艺术,在67岁时成为艺术讲解员。听过陈奶奶讲解的人都说她的艺术讲解深刻独到,夸赞她“有气质”。陈奶奶的经历启示我们( )。
①掌握学习方法是学会学习的关键
②学习点亮生命,让生活更加充实
③退休后的学习才能让人获得成就感
④学习没有终点,我们要树立终身学习的理念
A.①② B.①③ C.②④ D.③④
34、“独学而无友,则孤陋而寡闻。”这一名句所倡导的学习方式是( )。
A.终身学习 B.合作学习 C.自主学习 D.探究学习
35、“千里之行,始于足下。”面对刚刚拉开序幕的中学生活,我们应该( )。
①勇敢地面对各种可能与挑战②珍视当下,尽情享受美好生活
③把握机遇,不断地超越自我④从点滴做起,为美好明天付出不懈的努力
A.①②③ B.①②④ C.①③④ D.②③④
二、材料分析题
36、逐梦未来,成就自我(18分)
为了让同学们正确认识中学阶段的学习,充分认识自我、完善自我,七年级某班级在班主任的带领下,召开了“学习-成长”主题班会,请你参与其中,完成下列任务。
材料一:学习动因
班主任请学生们谈谈我们为何要学习,许多学生说学习的目的是为了家长、为了老师,只要努力学习让父母开心,自己也能得到“清静”。
(1)你认为这些学生的想法对吗?请你说说原因。(4分)
材料二:成败归因
随后,该班同学开展了一次关于“学习成绩下滑”的原因调查,据调查,15%的学生没有课前预习的习惯;10%的学生认为学习非常枯燥,甚至排斥学习;20%的学生认为只有苦学、早起晚睡才能取得好成绩;35%的同学不知道该怎样记笔记,怎样有效复习;30%同学认为学习就是你敢我超,只需要自己学习自己的。
(2)针对这些问题,请你为同学们提出合理的建议。(6分)
材料三:认识自我
班会上老师让同学们分享自己眼中的自己,并让班里其他同学互相补充评价,使得同学们对自我有了更加清晰的认识。活动结束后,同学们纷纷在网络上就“如何更好的成长”写下了自己的评论。
(3)根据所学知识,请你就“如何更好的成长”留下你的评论。(8分)
37.品味友谊,携手同行(27分)
友谊的天空,承载着我们,几多欢乐,几多幸福,兴许还有困扰和烦恼。以下是丽丽同学新学期以来的三则日记节选,请你参与其中并完成相关问题的思考。
日记一:我与我的好朋友阳阳一直在暗中较劲,如果我考得没他好,我会很不开心,会觉得阳阳赢了,我就输了,我想我们的友谊不会持久。
(1)你赞同丽丽的观点吗?请你帮她分析。(4分)
日记二:为了学习上赢过阳阳,我时间都用在了学习上,忽略了我的好朋友,大吵一架后他便不再和我联系了。可我好想继续维持与阳阳的友谊。
(2)请你告诉丽丽应该怎样维持与阳阳的友谊?(8分)
日记三:我失去了与阳阳的友谊,我变得喜欢独来独往。后来我在网上交到了很多网友,在与网友聊天时我善解人意,开朗活泼,赢得了网友的欣赏。
(3)为什么在网上丽丽善解人意开朗活泼,现实生活中却独来独往?(4分)
日记四:星期日,我与一位叫小程的网友特别聊得来,不久,我就对她产生了好奇心:她长什么样?美不美?这时,小程也提出了见面的要求。
(4)丽丽若去见小程,可能会有什么结果?
请你为丽丽在网上交友提出合理化的建议。(11分)
七年级道德与法治期中考试答案
1-5 CAABB
6-10 DDACB
11-15 DBABA
16-20 ABBAA
21-25 CBDCC
26-30 DBDAB
31-35 DBCBC
36.逐梦未来,成就自我(18分)
(1)①不仅让我们能够生存,还能拥有充实的生活
②点亮心中明灯,激发前进动力
(2)①学习成绩下滑的原因主要是没有掌握科学的学习方法
②学会学习,需要掌握科学的学习方法。掌握一些基本的学习策略,合理安排学习时间,养成良好的学习习惯,不断提升自己的学习能力,适合自己的方法就是最好的方法。
(3)①做更好的自己,就要扬长避短。
②做更好的自己,需要主动改正缺点。
③做更好的自己,需要不断激发自己的潜能。
④更好的自己,是在和他人共同生活的过程中不断成长的,更是在为他人、为社会带来福祉的过程中实现的。
37品味友谊,携手同行(27分)
(1)①竞争会影响友谊,不赞同
②竞争并不必然伤害友谊,关键是我们对待竞争的态度。在竞争中坦然接受并欣赏朋友的成就,做到自我反省和激励,我们会收获更多。
(2)
①呵护友谊,需要用心去关怀对方。体会朋友的需要,以行动表达关心和支持。
②呵护友谊,需要学会尊重对方。把握好彼此的界限和分寸,坦诚相待,给予朋友积极合理的建议。
③呵护友谊,需要学会正确处理冲突。相互协商,寻找彼此都能接受的解决方式。
(3)
①络上的交往具有虚拟、平等、自主等特点,它超越时空限制,开辟了人际交往的新通道,让我们拓展交
往圈。
②网络开启了通往世界的又一个窗口,但是有时却关闭了与他人沟通的心灵之门。(4)
①网上交友,需要考虑对自己学习和生活的影响,学会理性辨别、慎重选择
②虚拟世界的交往,带有很多不确定的因素,我们要有一定的自我保护意识。
③将网上的朋友转化为现实中的朋友,需要慎重。
④我们要学会在现实中与同伴交往,增加真实而贴近的感受,奠定友谊更可靠的基础。
成功的原因
才能与努力
国家经济发展
机会与运气
家庭条件
其他
百分比
56%
17.5%
13.3%
10.2%
3.0%
微行为
微点评
通过社团活动,结交新朋友
①拓展朋友圈,丰富交往内容
与好友一起参加义务劳动
②交友需要坦诚相待
与好友共同竞选班长
③竞争会伤害友谊
拒绝网友的见面邀请
④慎重结交网友
相关试卷
这是一份山东省青岛市崂山区2023-2024学年九年级上学期期末道德与法治试题,共17页。试卷主要包含了单项选择题,问答题等内容,欢迎下载使用。
这是一份山东省青岛市崂山区2023-2024学年八年级上学期1月期末道德与法治试题,共4页。
这是一份山东省青岛市崂山区2023-2024学年九年级上学期11月期中道德与法治试题(含解析),共18页。试卷主要包含了3更快、安全性更高等内容,欢迎下载使用。