


河北省沧衡八校联盟2023-2024学年高三上学期11月期中考试政治(Word版附答案)
展开2023届河北省沧衡八校联盟高三上学期期中联考政治试题Word版含解析: 这是一份2023届河北省沧衡八校联盟高三上学期期中联考政治试题Word版含解析,共21页。
2023届河北省沧衡八校联盟高三上学期期中联考政治试题Word版含解析: 这是一份2023届河北省沧衡八校联盟高三上学期期中联考政治试题Word版含解析,共21页。
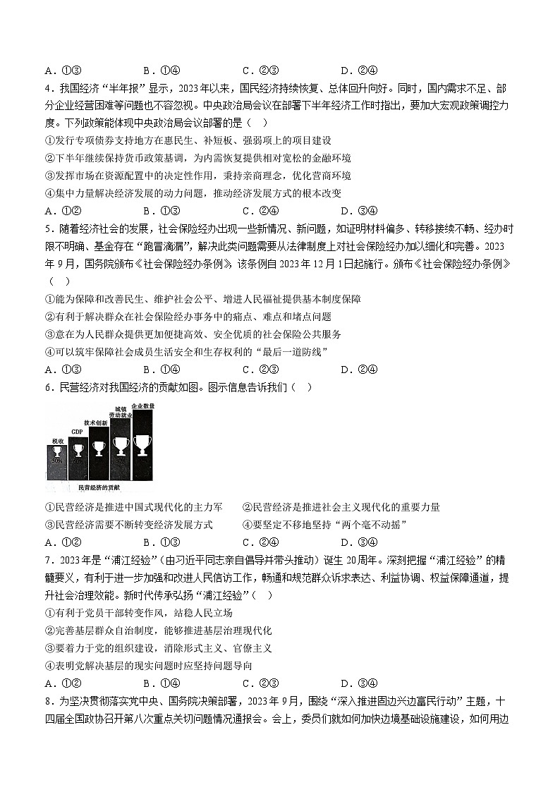
2024河北省沧衡八校联盟高三上学期11月期中考试政治含答案: 这是一份2024河北省沧衡八校联盟高三上学期11月期中考试政治含答案,共7页。试卷主要包含了本试卷主要考试内容,民营经济对我国经济的贡献如图,2023年是“浦江经验”等内容,欢迎下载使用。