所属成套资源:2024武威凉州区高二上学期期中考试及答案(九科)
2024武威凉州区高二上学期期中生物试题含解析
展开
这是一份2024武威凉州区高二上学期期中生物试题含解析,文件包含甘肃省武威市凉州区2023-2024学年高二上学期期中生物试题含解析docx、甘肃省武威市凉州区2023-2024学年高二上学期期中生物试题无答案docx等2份试卷配套教学资源,其中试卷共27页, 欢迎下载使用。
一、单选题(每题2分,共60分)
1. 下列不全部属于人体内环境组成成分的是( )
A. K+、神经递质和尿素
B. 葡萄糖、CO2和胰岛素
C. O2、呼吸酶和糖原
D. 生长激素、H2O和氨基酸
【答案】C
【解析】
【分析】在内环境中,有CO2、水、各种无机盐离子、葡萄糖、氨基酸、血浆蛋白、尿素以及运输的激素和神经递质等,但细胞内特有的成分,如呼吸酶、血红蛋白等不属于内环境的成分,其次细胞膜上的成分不属于内环境。
【详解】A、K+、神经递质和尿素可以存在于内环境中,属于内环境的成分,A不符合题意;
B、葡萄糖属于内环境中的营养物质,CO2和胰岛素属于内环境运输的物质,B不符合题意;
C、O2属于内环境的成分,糖原和呼吸酶属于细胞内特有的成分,不属于内环境,C符合题意;
D、生长激素属于内环境运输的激素类物质,H2O和氨基酸属于内环境的营养物质,D不符合题意。
故选C。
2. 对人体细胞外液的理化性质叙述错误的是( )
A. 溶液渗透压的大小取决于单位体积溶液中溶质微粒的数目
B. 人的血浆pH为7.35~7.45,其稳定与HCO3-、H2CO3等有关
C. 血浆渗透压的大小主要与无机盐、葡萄糖的含量有关
D. 人体细胞外液的温度一般维持在37℃左右
【答案】C
【解析】
【分析】1、内环境包括血浆、组织液和淋巴液等;内环境稳态的实质是内环境的成分和理化性质都处于动态平衡中。
2、内环境的理化性质主要包括温度、pH和渗透压:(1)人体细胞外液的温度一般维持在37℃左右;(2)正常人的血浆接近中性,pH为7.35~7.45;(3)血浆渗透压的大小主要与无机盐、蛋白质的含量有关。
【详解】A、细胞外液渗透压的大小取决于单位体积溶液中溶质微粒的数目,溶质微粒越多,即溶液浓度越高,对水的吸引力越大;反过来,溶液微粒越少,溶浓度越低,对水的吸引力越小,A正确;
B、人的血浆pH为7.35~7.45,其稳定与HCO3-、H2CO3等缓冲物质有关,B正确;
C、血浆渗透压的大小主要与无机盐、蛋白质的含量有关,在组成细胞外液的各种无机盐离子中,含量上占有明显优势的是Na+和Cl-,细胞外液渗透压的90%来源于Na+和Cl-,C错误;
D、人体细胞外液的温度一般维持在37℃左右,D正确。
故选C。
3. 关于内环境稳态调节机制的现代观点是( )
A. 神经调节B. 神经—体液—免疫调节
C. 神经—体液调节D. 体液调节
【答案】B
【解析】
【分析】法国生理学家贝尔纳推测内环境的恒定主要依赖神经系统的调节;后来坎农提出:内环境稳态是在神经调节和体液调节的共同作用下,通过机体各种器官、系统分工合作、协调统一而实现的;目前普遍认为,神经-体液-免疫调节网络是机体维持稳态的主要调节机制。
【详解】内环境稳态是指正常机体通过调节作用,使各个器官,系统协调活动,共同维持内环境的相对稳定状态,内环境稳态是机体进行生命活动的必要条件,神经-体液-免疫调节网络是稳态调节的主要机制,B正确,ACD错误。
故选B。
4. 下列有关人体细胞外液的叙述,错误的是( )
A. 人体的所有液体统称为细胞外液
B. 人体内细胞外液构成了人体内环境
C. 人体的细胞外液主要包括组织液、血浆和淋巴液
D. 人体内细胞通过细胞外液和外界环境交换物质
【答案】A
【解析】
【分析】人体内的液体都叫体液,可以分成细胞内液和细胞外液,细胞外液叫做内环境,内环境包括:组织液、血浆、淋巴。内环境是细胞与外界环境进行物质交换的媒介。
【详解】A、体液包括细胞外液和细胞内液,所以不是所有液体都是细胞外液,如人体消化道内的液体属于外环境的成分,不属于细胞外液,A错误;
BD、内环境是指细胞外液,人体内细胞通过细胞外液(内环境)与外界环境交换物质,即内环境是细胞与外界环境进行物质交换的媒介,BD正确;
C、细胞外液主要包括血浆、组织液和淋巴,C正确。
故选A。
5. 下列关于神经系统组成的叙述,正确的是( )
A. 脑神经和脊神经共同组成了神经中枢
B. 神经系统的中枢神经系统包括大脑、小脑、脑干三部分
C. 神经系统的外周神经系统包括脑和脊髓
D. 神经系统包括外周神经系统和中枢神经系统
【答案】D
【解析】
【分析】神经系统包括中枢神经系统和外周神经系统,中枢神经系统由脑和脊髓组成,脑分为大脑、小脑、下丘脑和脑干,外周神经系统包括脊神经、脑神经。
【详解】A、脑神经和脊神经共同组成了外周神经系统,A错误;
B、神经系统的中枢部分包括脑和脊髓,脑分为大脑、小脑、下丘脑和脑干,B错误;
C、外周神经系统包括由脑发出的脑神经和脊髓发出的脊神经,C错误;
D、神经系统包括中枢神经系统和外周神经系统,D正确。
故选D。
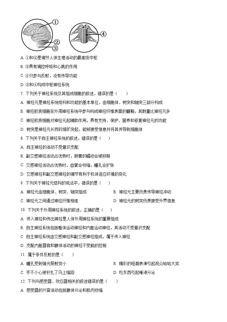
6. 如图为人脑和脊髓的模式图。下列有关说法正确的是( )
A. ①和②是调节人体生理活动的最高级中枢
B. ③具有调控呼吸和心跳的作用
C. ④只参与反射,没有传导功能
D. ③和④构成中枢神经系统
【答案】B
【解析】
【分析】脑和脊髓是神经系统的中枢部分,叫中枢神经系统;由脑发出的脑神经和由脊髓发出的脊神经是神经系统的周围部分,叫周围神经系统。脑位于颅腔内,包括大脑、小脑和脑干三部分。
【详解】A、①大脑由两个大脑半球组成,大脑半球的表层是灰质,即大脑皮层,大脑皮层上的神经中枢是调节人体生命活动的最高级中枢。②是小脑,具有协调运动、维持身体平衡的作用。A错误;
B、③是脑干,具有调控呼吸和心脏功能的作用,B正确·;
C、④是脊髓,脊髓是神经系统的中枢部分,位于椎管里面,上端连接延髓,两旁发出成对的神经,分布到四肢、体壁和内脏;脊髓里有许多简单反射的中枢;脊髓的结构包括位于中央部的灰质和位于周围部的白质;白质内的神经纤维在脊髓的各部分之间、以及脊髓与脑之间,起着联系作用,脊髓既有反射,又有传导作用,C错误;
D、神经系统包括脑、脊髓和它们发出的神经三部分,脑和脊髓是神经系统的中枢部分,叫中枢神经系统;由脑发出的脑神经和由脊髓发出的脊神经是神经系统的周围部分,叫周围神经系统。神经元是神经系统的结构和功能单位。D错误。
故选B。
7. 下列关于神经系统及其组成细胞的叙述,错误的是( )
A. 神经元是神经系统结构和功能的基本单位,由细胞体、树突和轴突三部分构成
B. 神经胶质细胞在外周神经系统中参与构成神经纤维表面的髓鞘,其数量比神经元多
C. 神经胶质细胞对神经元起辅助作用,具有支持、保护、营养和修复神经元的功能
D. 树突是神经元长而较细的突起,能够接受信息并将其传导到细胞体
【答案】D
【解析】
【分析】神经元:是一种高度特化的细胞,是神经系统的基本结构和功能单位之一,它具有感受刺激和传导兴奋的功能。神经细胞呈三角形或多角形,可以分为树突、轴突和细胞体这三个区域。
【详解】A、神经元是神经系统结构和功能的基本单位,由细胞体、树突和轴突三部分构成,A正确;
B、神经胶质细胞,简称胶质细胞,是神经组织中除神经元以外的另一大类细胞,也有突起,但无树突和轴突之分,广泛分布于中枢和周围神经系统,神经胶质细胞在外周神经系统中参与构成神经纤维表面的髓鞘,在哺乳类动物中,神经胶质细胞与神经的细胞数量比例约为10:1,B正确;
C、胶质细胞属于结缔组织,其作用不仅是连接和支持各种神经成分,其实神经胶质还起着分配营养物质、参与修复和吞噬的作用,C正确;
D、轴突是神经元长而较细的突起,能够接受信息并将其传导到细胞体,D 错误。
故选D。
8. 下列关于自主神经系统的叙述,错误的是( )
A. 自主神经的活动不受意识支配
B. 副交感神经活动占优势时,肠胃的蠕动会被抑制
C. 交感神经活动占优势时,血管会收缩,瞳孔会扩张
D. 交感神经和副交感神经的调节有利于机体适应环境的变化
【答案】B
【解析】
【分析】自主神经系统是指支配内脏、血管和腺体的传出神经,它们的活动不受意识的支配,自主神经系统由交感神经和副交感神经两部分组成,它们的作用通常是相反的。交感神经兴奋时,腹腔内脏及末梢血管收缩,心跳加快加强;支气管平滑肌扩张;胃肠运动和胃分泌受到抑制;新陈代谢亢进;瞳孔散大等。副交感神经兴奋时,心跳减慢减弱;支气管平滑肌收缩;胃肠运动加强促进消化液的分泌;瞳孔缩小等。一般内脏器官都有交感和副交感神经双重支配,这两种神经对同一器官的作用通常是抵抗的,但在整体内两类神经的活动是对立统一互相协调的。
【详解】A 、 自主神经系统是指支配内脏、血管和腺体的传出神经,它们的活动不受意识的支配,A正确;
B、副交感神经活动占优势时,会促进肠胃蠕动,使瞳孔收缩、支气管收缩,使心跳减慢,B错误;
C、交感神经活动占优势时,血管会收缩,瞳孔会扩张,C正确;
D、交感神经和副交感神经对同一器官的作用,犹如汽车的油门和刹车,可以使机体对外界刺激作出更精确的反应,使机体更好地适应环境的变化,D正确。
故选B。
9. 下列关于神经元结构的说法中,错误的是( )
A 神经元由细胞体、树突、轴突组成B. 神经元主要负责传导神经冲动
C. 神经元之间通过神经纤维相连D. 神经元的树突负责接受外界信息
【答案】C
【解析】
【分析】神经元即神经细胞,是神经系统最基本的结构和功能单位,分为细胞体和突起两部分。神经元长的突起外套一层鞘,组成神经纤维,神经纤维集结成束,外包有膜,构成一条神经。神经细胞的功能是接受刺激,产生兴奋和传导冲动,在体内起着调节和控制的作用。
【详解】A、神经元由细胞体和突起构成,其中突起有树突和轴突,A正确;
B、神经元是构成神经系统结构和功能的基本单位,神经元主要负责传导神经冲动,神经元接受刺激后能产生神经冲动,并能把神经冲动传导到其他神经元,B正确;
C、树突和轴突以及外面套着的髓鞘共同组成神经纤维,神经元之间通过形成突触相联系,C错误;
D、神经元的树突负责接受外界信息,并将信息传递给细胞体,D正确。
故选C。
10. 下列关于外周神经系统的叙述,正确的是( )
A. 传入神经和传出神经是人体外周神经系统的重要组成
B. 自主神经系统包括躯体运动神经和内脏运动神经,其活动不受意识支配
C. 自主神经系统由交感神经和副交感神经组成,属于传入神经
D. 支配内脏器官和腺体活动的神经不受脑的控制
【答案】A
【解析】
【分析】神经系统包括中枢神经系统和外周神经系统,中枢神经系统由脑和脊髓组成,脑分为大脑、小脑和脑干;外周神经系统包括脊神经、脑神经、自主神经,自主神经系统包括交感神经和副交感神经。交感神经和副交感神经是调节人体内脏功能的神经装置,所以也叫内脏神经系统,因为其功能不完全受人类的意识支配,所以又叫自主神经系统。
【详解】A、外周神经系统包括脑神经和脊神经,即包括传入神经也包括传出神经,A正确;
B、自主神经系统不包括躯体运动神经,B错误;
C、自主神经系统由交感神经和副交感神经组成,属于传出神经,C错误;
D、支配内脏器官和腺体活动的神经为自主神经,由于大脑对神经系统具有调整作用,并不完全自主,D错误。
故选A。
11. 属于条件反射的是( )
A. 瞳孔受到强光照射变小B. 精彩的哑剧表演引起观众哈哈大笑
C. 手不小心被针扎了马上缩回D. 吃东西引起唾液分泌
【答案】B
【解析】
【分析】非条件反射是指人生来就有先天性反射,是一种比较低级的神经活动,由大脑皮层以下的神经中枢(如脑干、脊髓)参与即可完成。条件反射是人出生以后在生活过程中逐渐形成的后天性反射,是在非条件反射的基础上,经过一定的过程,在大脑皮层参与下完成的,是一种高级的神经活动,是高级神经活动的基本方式。
【详解】ACD、瞳孔受到强光照射变小、手不小心被针扎了马上缩回、吃东西引起唾液分泌,都是生来就有的非条件反射,ACD不符合题意;
B、精彩的哑剧表演引起观众哈哈大笑是在非条件反射的基础上,在大脑皮层参与下形成的条件反射,B符合题意。
故选B 。
12. 下列与感受器、效应器相关的叙述错误的是( )
A. 感受器的兴奋活动包括腺体分泌和肌肉收缩
B. 效应器细胞膜上有能与神经递质特异性结合的受体
C. 感受器的结构受到损伤会影响反射活动的完成
D. 同一反射弧中感受器的兴奋与效应器的反应先后发生
【答案】A
【解析】
【分析】1、反射的结构基础是反射弧,反射弧包括:感受器、传入神经、神经中枢、传出神经和效应器。
2、完成一个反射活动的条件是:具备完整的反射弧,提供一定强度的刺激。
3、兴奋在神经元之间的传递依靠突触结构实现,突触包含突触前膜、突触间隙、突触后膜。
【详解】A、效应器指传出神经末梢及其支配的肌肉或腺体,效应器的活动包括腺体分泌或肌肉收缩,A错误;
B、效应器指传出神经末梢及其支配的肌肉或腺体,神经细胞、肌肉细胞和腺体细胞上有神经递质的特异性受体,B正确;
C、反射的完成需要经过完整的反射弧,感受器的结构受到损伤会影响反射活动的完成,C正确;
D、因兴奋在神经元之间的传递是单向的,且反射弧中兴奋只能先由感受器产生,最终传到效应器,故
因此同一反射弧中感受器先兴奋,效应器后兴奋,D正确。
故选A
13. 完成反射的结构基础是( )
A. 效应器B. 反射弧C. 感受器D. 传入神经
【答案】B
【解析】
【分析】神经调节的基本方式是反射,它是指在中枢神经系统参与下,动物体或人体对内外环境变化作出的规律性应答。完成反射的结构基础是反射弧。反射弧通常由感受器、传入神经、神经中枢、传出神经和效应器(传出神经末梢和它所支配的肌肉或腺体等)组成。反射活动需要经过完整的反射弧来实现,如果反射弧中任何环节在结构或功能上受损,反射就不能完成。
【详解】神经调节的基本方式是反射,完成反射的结构基础是反射弧,ACD错误,B正确。
故选B。
14. 下列各图箭头表示兴奋在神经元之间和神经纤维上的传导方向,其中不正确的是( )
A. B.
C. D.
【答案】C
【解析】
【分析】神经递质存在于突触前膜的突触小泡中,只能由突触前膜释放,然后作用于突触后膜,因此兴奋只能从一个神经元的轴突传递给另一个神经元的细胞体或树突,所以兴奋在神经元之间的传递是单向的。神经纤维膜对钠离子通透性增加,使得刺激点处膜两侧的电位表现为内正外负,该部位与相邻部位产生电位差而发生电荷移动,形成局部电流;兴奋的传导方向和膜内侧的电流传导方向一致,与膜外侧的电流传导方向相反。
【详解】A、图示是兴奋从一个神经元的轴突传递给另一个神经元的细胞体,A正确;
B、图示是兴奋从一个神经元的轴突传递给另一个神经元的树突,B正确;
C、图示是兴奋从一个神经元的细胞体或树突传递给另一个神经元的轴突末梢,而神经递质只能由突触前膜释放作用于突触后膜,C错误;
D、图示是兴奋在神经纤维上的传导,兴奋在神经纤维上的传导形式是电信号,兴奋的传导方向和膜内侧的电流传导方向一致,其特点是双向、速度快,D正确。
故选C。
15. 如下图是神经元结构模式图,结合图示分析下列叙述错误的是( )
A. 神经元由②胞体、③树突和④轴突等部分组成
B. 图中的⑥为髓鞘,由神经胶质细胞形成
C. 图中信息的传导方向是③→②→④→⑤
D. 图中⑤是树突的末梢,可把信息传向其他神经元、肌肉或腺体
【答案】D
【解析】
【分析】神经元分为细胞体和突起两部分。细胞体由细胞核、细胞膜、细胞质组成,具有联络和整合输入信息并传出信息的作用。突起有树突和轴突两种。树突短而分枝多,直接由细胞体扩张突出,形成树枝状,其作用是接受其他神经元轴突传来的冲动并传给细胞体。轴突长而分枝少,为粗细均匀的细长突起,常起于轴丘,其作用是接受外来刺激,再由细胞体传出。轴突除分出侧枝外,其末端形成树枝样的神经末梢。
【详解】A、神经元的基本结构包括细胞体和突起两部分,图中的②是神经元的细胞体,③是树突,④是轴突,A正确;
B、长的突起外表大都套有一层鞘,组成神经纤维,图中的⑥为髓鞘,神经胶质细胞参与髓鞘的构成,B正确。
C、兴奋从神经元的树突或细胞体传向轴突,图中信息的传导方向是③→②→④→⑤,C正确;
D、图中的⑤是轴突的末梢,可把信息传向其他神经元、肌肉或腺体,D错误。
故选D。
16. 下列实例能够说明神经系统中的高级中枢对低级中枢有控制作用的是( )
A. 手触到烫水引起缩手反射
B. 狗看到食物分泌唾液
C. 大脑皮层语言S区损伤,会导致人不能说话
D. 意识丧失的病人能排尿但不能控制,意识恢复后可控制
【答案】D
【解析】
【分析】人中枢神经系统包括大脑、脑干、小脑和脊髓。不同的神经中枢功能各不相同。大脑皮层是人体最高级中枢,调节机体最高级活动,同时控制脑干、小脑、脊髓等低级中枢的活动。
【详解】A、针刺指尖引起缩手反射,属于非条件反射,是低级的神经活动,由大脑皮层以下的神经中枢参与,不能说明高级中枢能够控制低级中枢,A错误;
B 、狗看到食物分泌唾液,属于非条件反射,是低级的神经活动,不能说明高级中枢能够控制低级中枢,B 错误;
C 、大脑皮层语言 S 区损伤,导致人不能说话,仅与大脑皮层的高级中枢——语言中枢有关,不能说明高级中枢能够控制低级中枢,C错误;
D 、排尿的初级中枢是脊髓,高级中枢是大脑皮层,所以意识丧失不能控制排尿,意识恢复能够控制,说明高级中枢对低级中枢有控制作用,D 正确。
故选D。
17. 尿液的排出受神经系统支配,其调节过程如下图所示。婴幼儿时期经常发生遗尿现象,但成人可以有意识地控制排尿。下列分析错误的是( )
A. 婴幼儿的遗尿现象属于非条件反射,成人尿意形成于大脑皮层但不属于反射
B. 交感神经兴奋,会导致膀胱缩小,副交感神经兴奋,不会导致膀胱缩小
C. 大脑皮层通过脊髓有意识地控制排尿,体现了神经系统的分级调节
D. 某成年患者出现不受意识控制的排尿,可能是大脑与脊髓的神经联系出现了损伤
【答案】B
【解析】
【分析】当尿液充盈膀胱时,膀胱壁中的幸张感受器受到刺激产生兴奋,兴奋传到脊髓中控制排尿的初级中枢,并上传到位于大脑皮层的高级中枢,产生尿意。若环境适宜,排尿中枢产生的兴奋传递到效应器,使膀胱通尿肌收缩,尿道括约肌舒张,从而完成排尿。
【详解】A、婴幼儿的遗尿现象属于非条件反射,由低级神经中枢脊髓控制,成人尿意形成于大脑皮层没有经过完整的反射弧,不属于反射,A正确;
B、脊髓对膀胱扩大和缩小的控制是由植物神经控制的,交感神经兴奋,不会导致膀胱缩小,副交感神经兴奋,会导致膀胱缩小,B错误;
C、神经系统的分级调节是指低级神经中枢受高级神经中枢的控制,大脑皮层通过脊髓有意识地控制排尿,体现了神经系统的分级调节,C正确;
D、大脑皮层通过脊髓有意识地控制排尿,大脑皮层是高级神经中枢,某成年患者出现不受意识控制的排尿,可能是大脑与脊髓的神经联系出现了损伤,D正确。
故选B。
18. 关于人脑的功能,下列相关叙述错误的是( )
A. 语言、学习、记忆等是人脑的高级功能,其中语言功能是人脑特有的高级功能
B. 若某人大脑皮层语言中枢V区受损,则其看不懂文字
C. 短时记忆经过反复运用、强化可转化为长时记忆
D. 长时记忆可能与大脑皮层下的海马区以及新突触的建立有关
【答案】D
【解析】
【分析】1、学习和记忆涉及脑内神经递质的作用以及某些蛋白质的合成,短期记忆主要与神经元的活动及神经元之间的联系有关,尤其与大脑皮层下一个形状像海马的脑区有关,长期记忆可能与新突触的建立有关。
2、人脑的言语区包括W区为书写性语言中枢;V区为视性语言中枢;S区为运动性语言中枢;H区为听性语言中枢。运动性失语症:运动性语言中枢S区受损伤患者可以看懂文字,听懂别人的谈话,但自己却不会讲话,不能用词语表思想。
【详解】A、人脑的高级功能包括语言、学习、记忆和情绪,语言功能是人脑特有的功能,它包括与语言、文字相关的全部智能活动,涉及人类的听、说、读、写,A正确;
B、V区为视觉性语言中枢,大脑V区受损患者看不懂,但能听懂别人说话,B正确;
C、短期记忆主要与神经元的活动及神经元之间的联系有关,经过反复运用、强化就能够转化为长时记忆,C正确;
D、长期记忆的形成可能与新突触的建立有关,短期记忆主要与神经元的活动及神经元之间的联系有关,与大脑皮层下一个形状像海马的脑区有关,D错误。
故选D。
19. 治疗糖尿病患者常用的激素是( )
A. 胰高血糖素B. 性激素C. 胰岛素D. 生长激素
【答案】C
【解析】
【分析】胰岛素是唯一能降低血糖的激素,其作用分为两个方面:促进血糖氧化分解、合成糖原、转化成非糖类物质;抑制肝糖原的分解和非糖类物质转化。
【详解】糖尿病患者的血糖浓度高,胰岛素是唯一能降低血糖的激素,因此注射胰岛素能治疗糖尿病。
故选C。
20. 对下列各项疾病的病因分析,错误的是( )
A. 呆小症是一种婴幼儿时期缺碘造成甲状腺激素分泌不足引起的病症
B. 侏儒症是因幼年时期生长激素分泌不足
C. 地方性甲状腺肿是因缺铁造成体内甲状腺激素分泌不足
D. 巨人症是因幼年时期生长激素分泌过多
【答案】C
【解析】
【分析】激素是由内分泌腺的腺细胞所分泌的、对人体有特殊作用的化学物质,它在血液中含量极少,但是对人体的新陈代谢、生长发育和生殖等生理活动,却起着重要的调节作用,体内激素分泌异常,人会患相应疾病。
【详解】A、甲状腺激素促进生长发育和新陈代谢加速物质分解,提高兴奋性,幼年时期,甲状腺激素分泌不足会患上呆小症,A正确;
B、生长激素能够调节人体的生长发育,幼年时生长激素分泌不足会引起侏儒症,B正确;
C、地方性甲状腺肿是因缺碘造成体内甲状腺激素分泌不足导致的,需要补充加碘盐,多食物海带等食物,C错误;
D、生长激素可促进骨的生长和蛋白质的合成,巨人症是由于幼年时期生长激素分泌过多造成的,D正确。
故选C。
21. 下列关于人体内分泌系统的组成和功能的叙述,错误的是( )
A. 内分泌系统由内分泌腺和内分泌细胞共同构成
B. 甲状腺激素可以调节有机物代谢和生长发育,提高神经系统的兴奋性
C. 垂体分泌的促甲状腺激素可促进甲状腺的生长发育
D. 性激素只包括雌激素和雄激素,可促进性器官的生成
【答案】D
【解析】
【分析】1、内分泌腺所分泌的激素也可以影响神经系统的功能,如甲状腺分泌的甲状腺激素,如果缺乏这种激素,就会影响幼年动物大脑的发育。
2、甲状腺激素的分级调节过程:下丘脑分泌促甲状腺激素释放激素促进垂体分泌促甲状腺激素,促甲状腺激素促进甲状腺分泌甲状腺激素,甲状腺激素促进代谢增加产热。当甲状腺激素含量过多时,会反过来抑制下丘脑和垂体的分泌活动,这叫做负反馈调节。
【详解】A、人体内分泌系统包括多种腺体和组织,其中有的内分泌细胞比较集中,形成内分泌腺,如垂体、甲状腺、肾上腺、性腺;有的比较分散,如胃、肠黏膜中的内分泌细胞;有的是神经组织兼有内分泌作用,如下丘脑的神经细胞,故内分泌系统由内分泌腺和内分泌细胞共同构成,A正确;
B、甲状腺激素几乎作用于机体的所有组织,其主要作用是促进物质与能量代谢,使机体产能增加,促进生长发育,提高中枢神经系统的兴奋性,B正确;
C、垂体可分泌生长激素和促甲状腺激素,生长激素可促进生长、促甲状腺激素可促进甲状腺的生长发育,C正确;
D、性激素包括雌激素、雄激素、孕激素,主要作用是促进性腺器官的发育以及生殖细胞的形成,D错误。
故选D。
22. 以下哪项不是激素调节的特点( )
A. 微量、高效B. 作为信使传递信息
C. 定向运输到靶器官D. 作用于靶器官、靶细胞
【答案】C
【解析】
【分析】激素作用的一般特征:
(1)微量高效 如:在人体血液中甲状腺激素的含量只有3×10-5~14×10-5mg/mL,而1mg甲状腺激素可使人体产热增加4200kJ。
(2)通过体液运输,内分泌腺没有导管,分泌的激素弥散到体液中,随血液流到全身,传递着各种信息。
(3)作用于靶器官、靶细胞:甲状腺激素几乎对全身细胞都起作用,而促甲状腺激素只作用于甲状腺。
【详解】由分析可知,激素具有微量高效的特点,能作为信使传递信息,可以定向作用于含有受体的靶器官、靶细胞,激素通过体液运输,流经全身,不能定向运输至特定的靶器官,C错误,ABD正确。
故选C。
23. 下列人体内激素间表现为拮抗作用的是( )
A. 生长激素和甲状腺激素B. 促甲状腺激素释放激素和促甲状腺激素
C. 胰高血糖素和肾上腺素D. 胰岛素和胰高血糖素
【答案】D
【解析】
【分析】协同作用是指不同激素对同一生理效应都发挥作用,从而达到增强效应的结果。拮抗作用是指不同激素对某一生理效应发挥相反的作用。
【详解】A、生长激素和甲状腺激素都能促进生长发育,二者属于协同关系,A错误;
B、促甲状腺激素释放激素和促甲状腺激素的靶器官或靶细胞不同,既不是协同关系,也不是拮抗关系,B错误;
C、肾上腺素和胰高血糖素都能促进血糖升高,二者属于协同关系,C错误;
D、胰岛素的作用是使血糖降低,胰高血糖素的作用是使血糖升高,二者属于拮抗关系,D正确。
故选D。
24. 图是人体内甲状腺激素分泌的调节示意图。
下列叙述不正确的是( )
A. 甲状腺激素可作用于下丘脑、垂体等多种细胞
B. 甲状腺激素分泌过程中存在分级调节和反馈调节
C. 寒冷刺激时,TRH分泌增多,TSH分泌也会增多
D. 甲状腺激素含量增加到一定程度时,过程①起抑制作用,过程②起促进作用
【答案】D
【解析】
【分析】当机体感受到寒冷等刺激时,相应的神经冲动传到下丘脑,下丘脑分泌TRH ;TRH运输到并作用于垂体,促使垂体分泌TSH ;TSH随血液循环到达甲状腺,促使甲状腺增加甲状腺激素的合成和分泌。当血液中的甲状腺激素含量增加到一定程度时,又会抑制下丘脑和垂体分泌相关激素,进而使甲状腺激素的分泌减少而不至于浓度过高。也就是说在甲状腺激素分泌的过程中,既存在分级调节,也存在反馈调节。
【详解】A、甲状腺激素可作用于下丘脑、垂体等多种细胞,A正确;
B、由图可知甲状腺激素分泌过程存在分级调节和反馈调节,B正确;
C、寒冷刺激时,TRH分泌增多,会促进垂体分泌TSH增多,C正确;
D、甲状腺激素含量增加到一定程度时,过程①起抑制作用,过程②起抑制作用,D错误
故选D。
25. 神经纤维受到刺激时,细胞膜内外的电位变化是( )
①膜外由正电位变为负电位 ②膜内由正电位变为负电位
③膜外由负电位变为正电位 ④膜内由负电位变为正电位
A. ①②B. ③④C. ②③D. ①④
【答案】D
【解析】
【分析】神经纤维未受刺激时为静息电位,钾离子外流,膜电位为内负外正;受到刺激时形成动作电位,钠离子内流,膜电位为内正外负。
【详解】神经纤维未受刺激时的电位为静息电位,其电位表现是内负外正;当神经纤维受适宜刺激时,表现为动作电位,其电位表现是内正外负,综合分析①④正确,②③错误,D正确。
故选D。
26. 静息电位产生的原因是:( )
A. 细胞膜对Na+通透性增加,Na+内流
B. 细胞膜对Na+通透性增加,Na+外流
C. 细胞膜主要对K+有通透性,K+内流
D. 细胞膜主要对K+有通透性,K+外流
【答案】D
【解析】
【分析】神经纤维未受到刺激时,K+外流,神经纤维膜两侧的电位表现为内负外正;当某一部位受刺激时,神经纤维膜对钠离子通透性增加,钠离子的内流使得刺激点处膜两侧的电位表现为内正外负。
【详解】静息时,神经细胞膜对钾离子的通透性大,钾离子大量外流,形成内负外正的静息电位,故选D。
27. 人类大脑皮层言语区的哪个部位受损伤,患者可以听懂别人说话,但自己却不会讲话,不能用词语表达思想( )
A. W区B. V区C. S区D. H区
【答案】C
【解析】
【分析】大脑皮层言语区中,W区为书写中枢,V区为视觉性语言中枢,S区为运动性语言中枢,H区为听觉性语言中枢,患者不会讲话,不能用词语表达思想,说明S区即运动性语言中枢受损。
【详解】A、W区即书写中枢受损时症状为不会写字,A错误;
B、V区即视觉性语言中枢,V区受损不能认识词义,但是看得到,B错误;
C、患者不会讲话,不能用词语表达思想,说明S区即运动性语言中枢受损,C正确;
D、患者听懂别人的谈话,说明H区即听觉性语言中枢正常,D错误。
故选C。
28. 下列不属于人体内分泌腺的是( )
A. 唾液腺B. 肾上腺C. 甲状腺D. 垂体
【答案】A
【解析】
【分析】分泌为激素,激素直接进入腺体内的毛细血管,并随血液循环输送到全身各处的腺体称为内分泌腺。内分泌腺无导管,其分泌物直接进入腺体细胞周围的血管和淋巴,由血液和淋巴输送到其他组织或器官中,内分泌腺的分泌物称为激素。外分泌腺有导管,其分泌物通过导管排出,如唾液腺,汗腺,胃腺,皮脂腺等。
【详解】分泌物为激素的腺体是内分泌腺,甲状腺分泌甲状腺激素,属于内分泌腺;肾上腺分泌肾上腺素等激素,属于内分泌腺;垂体分泌生长激素、促甲状腺激素等属于内分泌腺;唾液腺分泌唾液淀粉酶,属于外分泌腺。综上所述, BCD不符合题意,A符合题意。
故选A。
29. 当你参加生物学考试专心答题时,参与工作的语言中枢主要有( )
A. V区和S区B. V区和W区
C. H区和W区D. V区和H区
【答案】B
【解析】
【分析】大脑皮层功能区中,W区为书写中枢,与书写文字有关,V区为视觉性语言中枢,与阅读有关,S区为运动性语言中枢,与说话有关,H区为听觉性语言中枢,与听懂别人谈话有关。
【详解】当你参加生物学考试专心答题时,首先要用到大脑皮层V区(视觉性语言中枢)去阅读题目,作答时又要用到大脑皮层W区(书写性语言中枢)去书写,B符合题意。
故选B。
30. 糖尿病的主要症状是
A. 少饮、少食、少尿、消瘦B. 多饮、少食、多尿、消瘦
C. 多饮、多食、多尿、消瘦D. 少饮、多食、少尿、消瘦
【答案】C
【解析】
【分析】糖尿病患者表现出多尿,并口渴多饮,糖类的丢失,使人多食易饥,体重下降,这就是常说的糖尿病的“三多一少”典型症状。
【详解】糖尿病可能出现多饮、多食、多尿、体重下降的症状,C正确,ABD错误。
故选C。
二、填空题(共40分。其中31、32题每空1分,共20分。33题,每空2分,共20分)
31. 下图表示突触的亚显微结构模式图,请据图回答下列问题:
(1)突触是由[ ]______、[ ]_______和[ ]___________这三部分构成的。([ ]中填数字, 处填文字)
(2)若b点受刺激,则神经冲动在神经纤维①中传导的方向是 。
A. a→b→cB. a←b→cC. c→b→aD. b→c→a
(3)引起⑥兴奋或抑制的是______,它存在于[ ]_______________中,以___________方式排出,与⑥上相应的___________特异性结合,引起⑥上电位发生变化。
(4)神经细胞间兴奋的传递方向是________的。其原因是____________________________________。
【答案】(1) ①. ③突触前膜 ②. ⑤突触间隙 ③. ⑥突触后膜 (2)B
(3) ①. 神经递质 ②. ②突触小泡 ③. 胞吐 ④. 受体
(4) ①. 单向 ②. 神经递质只能由突触前膜释放,作用于突触后膜
【解析】
【分析】兴奋在神经元之间的传递:兴奋在神经元之间的传递是通过突触完成的,突触包括突触前膜、突触后膜和突触间隙,突触前膜内的突触小泡含有神经递质,神经递质以胞吐的形式分泌到突触间隙,作用于突触后膜上的受体,引起突触后膜所在神经元兴奋或抑制。
【小问1详解】
兴奋在神经元之间的传递是通过突触完成的,突触是由③突触前膜、⑤突触间隙、⑥突触后膜这三部分构成的。
【小问2详解】
神经冲动在神经纤维上的传导是双向的,刺激b点,产生的神经冲动向a和c传导。故选B。
【小问3详解】
引起⑥兴奋或抑制的是神经递质,神经递质存在于突触前膜内的②突触小泡中,神经递质以胞吐的形式分泌到⑤突触间隙,经扩散后与⑥突触后膜上的受体特异性结合,引起⑥突触后膜上电位发生变化。
【小问4详解】
神经递质存在于突触小泡中,只能由突触前膜释放,作用于突触后膜,故神经细胞间兴奋的传递方向是单向的。
32. 人体内血糖的来源和去路的示意图如下,请据图回答下列问题:
(1)在下面的横线上,分别写出A~D的正确答案:A______;B______ ;C_________mml/L;D________________
(2)直接感受血糖含量变化而发挥降低血糖作用的激素为___________,升高血糖作用的主要激素为_______________,两种激素在人体血糖调节过程中相互_____________,实现血糖浓度的平衡和稳定。
(3)激素还可以接受神经系统的控制间接发挥作用,当血糖含量下降时,下丘脑的某个区域兴奋,通过__________神经使___________分泌___________,使血糖含量上升。
【答案】(1) ①. 肝糖原 ②. 脂肪等非糖物质 ③. 3.9-6.1 ④. CO2+H2O+能量
(2) ①. 胰岛素 ②. 胰高血糖素 ③. 抗衡##拮抗
(3) ①. 交感 ②. 胰岛A细胞 ③. 胰高血糖素
【解析】
【分析】胰岛A细胞分泌胰高血糖素,能升高血糖,只有促进效果没有抑制作用,即促进肝糖原的分解和非糖类物质转化;胰岛B细胞分泌胰岛素是唯一能降低血糖的激素,其作用分为两个方面:促进血糖氧化分解、合成糖原、转化成非糖类物质;抑制肝糖原的分解和非糖类物质转化。
【小问1详解】
据图分析,图中A表示肝糖原的分解,B表示脂肪等非糖物质转化;C表示机体正常的血糖浓度,为3.9-6.1mml/L;D表示葡萄糖的氧化分解,其产物是CO2+H2O+能量。
【小问2详解】
机体中唯一可以降低血糖的激素是胰岛素,胰岛素可以直接感受血糖含量变化而发挥降低血糖作用;升高血糖的主要激素是胰高血糖素;胰岛素和胰高血糖素作用相反,两者相互抗衡/拮抗,实现血糖浓度的平衡和稳定。
【小问3详解】
激素还可以接受神经系统的控制间接发挥作用,当血糖含量下降时,下丘脑的某个区域兴奋,通过激素还可以接受神经系统的控制间接发挥作用,当血糖含量下降时,下丘脑的某个区域兴奋,通过交感神经使胰岛A细胞分泌胰高血糖素,使血糖含量上升。
33. 下图表示人体某组织的模式图,箭头表示物质交换方向,A、B、C表示结构,a、b、c、d表示液体。请据图回答:
(1)图中________(填字母)表示细胞内液,占人体体液的________;d与b在成分上的主要区别是d中含有较多的________;d的渗透压大小主要与________的含量有关。
(2)a-d中属于内环境组成成分的是________(填字母)。
(3)毛细淋巴管壁细胞生活的具体内环境是________(填字母)。
(4)某人喝入大量的食醋后________(填“会”或“不会”)引起血浆中的pH明显下降,原因是图中________(填字母)内存在着________物质。
(5)若某人长期营养不良,血浆中蛋白质含量降低,会引起图中增多的液体是[ ]_______。
【答案】(1) ①. a ②. 2/3 ③. 蛋白质 ④. 无机盐和蛋白质
(2)bcd (3)bc
(4) ①. 不会 ②. d ③. 缓冲
(5)b 组织液
【解析】
【分析】据图分析:A为毛细血管,内含血浆;B为毛细淋巴管,内含淋巴(液);C为组织细胞,a为细胞内液,b为组织液,c为淋巴(液),d为血浆。
【小问1详解】
分析图可知:图中a表示细胞内液,占人体体液的2/3;d是血浆,b是组织液,两者在成分上的主要区别是x血浆中含有较多的蛋白质;血浆的渗透压大小主要与蛋白质和无机盐的含量有关。
【小问2详解】
内环境组成成分包括b组织液,c淋巴(液),d血浆。
【小问3详解】
毛细淋巴管壁细胞生活的具体内环境是b组织液,c淋巴(液)。
【小问4详解】
人体内环境的理化性质能保持相对稳定,某人喝入大量的食醋后不会引起血浆中的pH明显下降,因为血浆中内存在着缓冲物质。
【小问5详解】
相关试卷
这是一份2023-2024学年甘肃省武威市凉州区高二上学期期中生物试题含答案,文件包含甘肃省武威市凉州区2023-2024学年高二上学期期中生物试题Word版含解析docx、甘肃省武威市凉州区2023-2024学年高二上学期期中生物试题Word版无答案docx等2份试卷配套教学资源,其中试卷共34页, 欢迎下载使用。
这是一份甘肃省武威市凉州区2023-2024学年高二生物上学期期中试题(Word版附解析),共20页。试卷主要包含了单选题,填空题等内容,欢迎下载使用。
这是一份甘肃省武威市凉州区2023-2024学年高一上学期期中生物试题(Word版附解析),共20页。

