所属成套资源:2024天津北辰区高三上学期第一次联考(期中)考试及答案(九科)
2024天津北辰区高三上学期第一次联考(期中)生物试题含解析
展开
这是一份2024天津北辰区高三上学期第一次联考(期中)生物试题含解析,文件包含天津市北辰区2023-2024学年高三上学期期中生物试题原卷版docx、天津市北辰区2023-2024学年高三上学期期中生物试题含解析docx等2份试卷配套教学资源,其中试卷共33页, 欢迎下载使用。
本试卷分为第I卷(选择题)和第Ⅱ卷(非选择题)两部分,共100分,考试用时60分钟。
第I卷
(本卷共24道题,每题2.5分,共60分。每题给出的四个选项中只有一项是最符合题目要求的)
1. 发菜属于蓝细菌,细胞群体呈黑蓝色,状如发丝,下列相关叙述正确的是( )
A. 发菜属于原核生物,有核膜包被的细胞核
B. 发菜和菠菜都含有细胞壁、核糖体、RNA
C. 发菜和菠菜都含有生物膜系统
D. 发菜能光合作用是因为含有叶绿体
【答案】B
【解析】
【分析】发菜属于原核生物,原核细胞与真核细胞相比,最大的区别是原核细胞没有被核膜包被的成形的细胞核(没有核膜、核仁和染色体);原核细胞只有核糖体一种细胞器,但原核生物含有细胞膜、细胞质结构,含有核酸和蛋白质等物质。
【详解】A、发菜为原核生物,无以核膜为界限的细胞核,A错误;
B、发菜和菠菜都含有细胞壁、细胞膜、核糖体、DNA、RNA,B正确;
C、发菜为原核生物,无生物膜系统,C错误;
D、发菜为原核生物,能进行光合作用,是因其细胞中含有叶绿素和藻蓝素,不含叶绿体,D错误。
故选B。
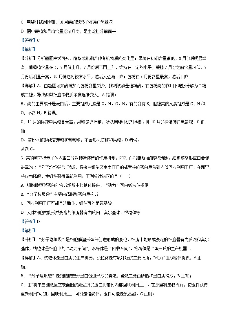
2. 如图为酥梨成熟过程中有机物的含量变化曲线图,相关分析正确的是( )
A. 在图中所示酶的作用下,酥梨细胞内液的物质浓度下降
B. 图中的五种有机物质中都含有C、H、O、N
C. 用斐林试剂检测,10月底的酥梨样液砖红色最深
D. 图中蔗糖和果糖含量逐渐升高,是由淀粉分解而来
【答案】C
【解析】
【分析】分析题图曲线可知,酥梨成熟期各种有机物质的变化是:果糖在初期含量很低,8月份后明显增高,葡萄糖含量在6、7月份上升,7月份后不再上升,维持在一定的水平;蔗糖7月份之前含量较低,7月份后明显升高,10月份达到较高水平,然后又逐渐下降;淀粉在8月份含量最高,然后下降。
【详解】A、由题图可知酶增加而淀粉含量减少,推测该酶是淀粉酶,在淀粉酶的作用下淀粉分解为单糖或二糖,导致酥梨细胞液物质浓度逐渐变大,A错误;
B、酶的主要成分是蛋白质,主要组成元素是C,H,O,N,有的含有S,但糖类的元素组成是C、H和O,不含N,B错误;
C、10月的样液中果糖含量高,果糖是还原糖,所以用斐林试剂检测,则10月的样液砖红色最深,C正确;
D、淀粉水解形成麦芽糖和葡萄糖,不会形成蔗糖和果糖,D错误。
故选C。
3. 某项研究揭示了体内蛋白分选转运装置的作用机制,即为了将细胞内的废物清除,细胞膜塑形蛋白会促进囊泡(“分子垃圾袋”)形成,将来自细胞区室表面旧的或受损的蛋白质带到内部回收利用工厂,在那里将废物降解,使组件获得重新利用。下列叙述错误的是( )
A. 细胞膜塑形蛋白的合成场所由核糖体提供,“动力”可由线粒体提供
B. “分子垃圾袋”主要由磷脂和蛋白质构成
C. 回收利用工厂可能是溶酶体,组件可能是氨基酸
D. 人体细胞内能形成囊泡的细胞器有内质网、高尔基体、线粒体等
【答案】D
【解析】
【分析】“分子垃圾袋”是细胞膜塑形蛋白促进形成的囊泡,细胞中能形成囊泡的细胞器有内质网和高尔基体,线粒体是细胞中的“动力车间”,溶酶体是“回收车间”,核糖体是“蛋白质的生产机器”。
【详解】A、核糖体是蛋白质的生产机器,线粒体是有氧呼吸的主要场所,“动力”由线粒体提供,A正确;
B、“分子垃圾袋”是细胞膜塑形蛋白促进形成的囊泡,囊泡主要由磷脂和蛋白质构成,B正确;
C、由“将来自细胞区室表面旧的或受损的蛋白质带到内部回收利用工厂,在那里将废物降解,使组件获得重新利用”可知,回收利用工厂可能是溶酶体,组件可能是氨基酸,C正确;
D、人体细胞内能形成囊泡的细胞器有内质网、高尔基体,线粒体不能形成囊泡,D错误。
故选D。
4. 如图是细胞核模式图,①~④表示细胞核的各种结构。下列说法错误的是( )
A. ①与染色体是同一物质在细胞不同时期的两种存在状态
B. ②是核仁,是细胞代谢和遗传的控制中心
C. 蛋白质、RNA等生物大分子可以通过④进出细胞核
D. ③与细胞膜、细胞器膜等生物体内所有膜构成生物膜系统
【答案】BD
【解析】
【分析】题图分析:图示为细胞核的结构模式图,其中①为染色质(DNA和蛋白质),②为核仁(与某种RNA的合成以及核糖体的形成有关),③为核膜(将细胞核内物质与细胞质分开),④为核孔(实现核质之间频繁的物质交换和信息交流)。
【详解】A、①染色质与染色体是同种物质在不同时期的两种形态,其形态的变化有利于其发挥相应的功能,A正确;
B、②是核仁,其与某种RNA的合成和核糖体的形成有关,细胞核是细胞代谢和遗传的控制中心,B错误;
C、④核孔是蛋白质和RNA大分子物质进出细胞核的通道,也具有选择性,如DNA不能通过核孔,C正确;
D、③核膜与细胞膜、细胞器膜等细胞内所有膜构成生物膜系统,口腔黏膜不属于生物膜,D错误。
故选BD。
5. FtsZ蛋白是一种广泛存在于细菌细胞质中的骨架蛋白,与哺乳动物细胞中的微管蛋白类似。在细菌二分裂过程中,FtsZ蛋白先招募其他15种分裂蛋白形成分裂蛋白复合物,再促进细菌完成二分裂。下列说法错误的是( )
A. FtsZ蛋白与其他15种分裂蛋白都以碳链为骨架
B. FtsZ蛋白在细菌中广泛存在,因此可作为抗菌药物研发的新靶标
C. FtsZ蛋白的功能由氨基酸的种类、数目、空间结构和排列顺序决定
D. 研发针对细菌的FtsZ蛋白抑制剂时,应考虑其对动物微管蛋白的抑制作用
【答案】C
【解析】
【分析】构成蛋白质的基本单位是氨基酸,其结构特点是:每种氨基酸分子至少都含有一个氨基和一个羧基,且都有一个氨基和一个羧基连接在同一个碳原子上,氨基酸的不同在于R基的不同。由于组成蛋白质的氨基酸的种类、数目、排列次序不同,肽链的空间结构千差万别,因此蛋白质分子的结构具有多样性。
【详解】A、蛋白质等生物大分子及其单体都以碳链为骨架,故FtsZ蛋白与其他15种分裂蛋白的单体都以碳链为骨架,A正确;
B、FtsZ蛋白在细菌中广泛存在,通过抑制该蛋白的合成或破坏其空间结构从而抑制细菌二分裂,因此可作为抗菌药物研发的新靶标,B正确;
C、细菌虽没有内质网和高尔基体,但其蛋白质也有一定的空间结构,因此FtsZ蛋白的功能由氨基酸的种类、数目、排列顺序以及多肽的空间结构有关,而氨基酸没有空间结构,C错误;
D、FtsZ蛋白与哺乳动物细胞中的微管蛋白类似,因此在研发针对于细菌的FtsZ蛋白抑制剂时,应考虑其对动物微管蛋白的抑制作用,D正确。
故选C。
6. 对了高中生物实验求说,紫色洋葱可谓“浑身都是宝”。下列相关叙述正确的是( )
A. 洋葱管状叶可用于色素的提取和分离实验
B. 洋葱鳞片叶外表皮细胞可用于观察叶绿体
C. 洋葱根尖分生区和成熟区细胞都可用于观察有丝分裂
D. 紫色洋葱鳞片叶内表皮细胞适合观察细胞的质壁分离及复原
【答案】A
【解析】
【分析】用紫色洋葱表皮细胞观察质壁分离和复原;在提取和分离叶绿体色素实验中,可以利用洋葱的管状叶;观察植物细胞有丝分裂时,可以利用洋葱的根尖。
【详解】A、洋葱管状叶中含有叶绿体,因而可用于色素的提取和分离实验,A正确;
B、紫色洋葱鳞片叶外表皮有紫色的大液泡,适合观察质壁分离,其中不含叶绿体,B错误;
C、洋葱根尖分生区细胞呈正方形,进行有丝分裂,适合观察细胞有丝分裂,而成熟区细胞不再分裂,因而不可用于观察有丝分裂,C错误;
D、紫色洋葱鳞片叶外表皮细胞中有紫色的大液泡,适合观察细胞的质壁分离及复原,D错误。
故选A。
7. 胃壁细胞内的囊泡膜上镶嵌有H+载体,当某种信号物质与胃壁细胞膜上受体结合后,囊泡膜上H+载体转移到细胞膜上,且由无活性状态转变为有活性状态,持续向胃内运输H+,使得胃内pH值小于胃壁细胞的pH值。下列相关叙述错误的是( )
A. 图示过程体现了囊泡参与转移的物质不一定离开细胞
B. 图示H+的产生和运输过程,会导致胃内的pH有所上升
C. H+载体向胃内运输H+的过程消耗细胞化学反应释放的能量,
D. H+载体由囊泡膜向细胞膜的转移过程体现了生物膜的结构特点
【答案】B
【解析】
【分析】分析题图:“在某种信号物质与胃壁细胞膜上受体结合后,囊泡膜上H+载体转移到细胞膜上,且由无活性状态转变为有活性状态,向胃内分泌H+”体现细胞膜的信息交流的功能,胃内为酸性环境,H+载体向胃内分泌H+的过程是逆浓度梯度的主动运输。
【详解】A、分析题干可知,囊泡膜上镶嵌有H+载体,因为接受到信号物质后能持续的向胃内运输H+,根据“持续”这个词可知H+载体不离开细胞,A正确;
B、因为囊泡膜上H+载体持续向胃内运输H+,导致胃内H+浓度变高,所以胃内的pH有所下降,B错误;
C、根据题干可知,最终胃内的pH值小于胃壁细胞的pH值,这样H+载体向胃内运输H+的过程属于逆浓度梯度运输,属于主动运输,故需要消耗能量,C正确;
D、H+载体由囊泡膜向细胞膜的转移过程体现了生物膜的结构特点,即生物膜具有一定的流动性,D正确。
故选B。
8. 科研人员以猪肝和马铃薯块茎为实验材料,研究动、植物细胞中过氧化氢酶的活性,相关实验在其他条件相同且适宜的条件下进行,实验的不同处理及结果见下表,请据表分析下列叙述错误的是( )
A. 加入的猪肝粗酶液浓度和体积属于无关变量
B. 猪肝粗酶液的最适pH范围在6.5~7.5之间
C. 在猪肝中的H2O2酶含量一定高于马铃薯
D. 两种粗酶液的作用机理都是降低反应活化能
【答案】C
【解析】
【分析】题表分析,该实验的目的是探究pH值对不同来源的过氧化氢酶活性的影响。实验的自变量为酸碱度、过氧化氢酶的来源,因变量是过氧化氢酶活性,可以通过测定单位时间内氧气的生成量来表示。无关变量应相同且适宜。实验设计时遵循单一变量原则和对照原则。
【详解】A、实验自变量是酶的种类和pH,所以猪肝粗酶液的浓度和体积属于无关变量,A正确;
B、结合表中信息可知,猪肝粗酶液的最适pH在6.5~7.5之间,B正确;
C、在猪肝粗酶液中O2的生成速率比在马铃薯块茎粗酶液多,但不一定是H2O2酶数量多,有可能是活性更高,C错误;
D、酶的作用机理是降低化学反应的活化能,D正确。
故选C。
9. ATP是生物体内重要的能源物质,下列有关叙述正确的是( )
A. AMP可以作为合成ADP及DNA的原料
B. 甲过程中释放的能量可以用于细胞分裂
C. 催化甲过程和丁过程的酶肯定是同一种酶
D. 丁过程中合成ATP所需能量可以是光能、化学能、热能
【答案】B
【解析】
【分析】1、ATP中文名称叫腺苷三磷酸,结构简式A-P~P~P,其中A代表腺苷,P代表磷酸基团,~代表特殊化学键键。ATP和ADP转化过程中:
1、酶不同:酶甲是水解酶,酶丁是合成酶;
2、能量来源不同:ATP水解释放能量,来自高能磷酸键的化学能,并用于生命活动;合成ATP的能量来自呼吸作用或光合作用;
3、场所不同:ATP水解在细胞的各处.ATP合成在线粒体,叶绿体,细胞质基质。
【详解】A、AMP是一磷酸腺苷,可参与AMP+Pi+能量→ADP,又是腺嘌呤核糖核苷酸,是合成RNA的原料,A错误;
B、ATP是生物体内的直接能源物质,其水解释放的能量可以用于各项生命活动,B正确;
C、酶具有专一性,催化甲过程和丁过程的酶不是同一种酶,C错误;
D、光能在光合作用的光反应中可转化为ATP中的能量,细胞呼吸中有机物分解释放出的能量,也可合成ATP,但热能无法用于合成ATP,D错误。
故选B。
10. 金鱼能在严重缺氧的环境中生存若干天,肌细胞和其他组织细胞中无氧呼吸的产物不同。下图表示金鱼缺氧状态下,细胞中部分代谢途径。下列相关叙述错误的是( )
A. 过程②需要O2的参与,产生的“物质X”是丙酮酸
B. 过程②中有能量的释放,大部分以热能形式散失
C. 过程③⑤无氧呼吸产物不同是因为催化反应的酶不同
D. 图中的过程③④避免了乳酸在体内积累导致酸中毒
【答案】A
【解析】
【分析】题图分析:图中①为肌糖原的分解,②为细胞呼吸第一阶段,物质X是丙酮酸,③为是无氧呼吸第二阶段,④为乳酸转化成丙酮酸的过程,⑤为生成乳酸的无氧呼吸第二阶段,⑥为乳酸进入肌细胞。
【详解】A、“物质X”由葡萄糖分解产生,且能进一步生成乳酸或酒精,故“物质X”是丙酮酸,②为细胞呼吸第一阶段,不需要O2参与,A错误;
B、②为细胞呼吸的第一阶段,有能量释放,大部分以热能形式散失,少部分用于合成ATP,B正确;
C、过程③⑤是无氧呼吸的第二阶段,其产物不同是因为催化反应的酶不同,因而产物不同,场所均是细胞质基质,C正确;
D、图中的过程④将乳酸转变为丙酮酸进而经过③过程将丙酮酸转变为酒精释放出去,这样能避免乳酸在体内积累导致酸中毒,D正确。
故选A。
11. 羽衣甘蓝因其耐寒性和叶色丰富多变的特点,成为冬季重要的观叶植物。将其叶片色素提取液在滤纸上进行点样,先后置于层析液(由20份在60~90℃下分馏出来的石油醚、2份丙酮和1份苯混合而成)和蒸馏水中进行层析,过程及结果如图所示。已知1、2、3、4、5代表不同类型的色素。下列分析错误的是( )
A. 色素4在层析液中的溶解度最小
B. 色素1、2、3、4难溶于蒸馏水
C. 色素1和2都能吸收蓝紫光和红光
D. 色素5可能存在于植物的液泡中
【答案】C
【解析】
【分析】纸层析法分离色素的原理是不同的色素分子在层析液中的溶解度不同,溶解度大的在滤纸条上的扩散速率快,反之则慢。
【详解】A、根据层析的结果,色素4距离起点最近,说明其在层析液中的溶解度最小,A正确;
B、根据在蒸馏水中的层析结果可知色素1、2、3、4难溶于蒸馏水,因此在滤纸上不进行扩散,B正确;
C、1、2、3、4在层析液中具有不同的溶解度,代表的是光合色素,它们依次是胡萝卜素、叶黄素、叶绿素a、叶绿素b,胡萝卜素、叶黄素都能吸收蓝紫光,C错误;
D、根据色素在蒸馏水中的层析结果可知,色素5可以溶解在蒸馏水中,推测其可能是存在于植物液泡中的色素,D正确。
故选C。
12. 《细胞—干细胞》在线发表了中国科学院上海生命科学研究院诱导人成纤维细胞重编程为hiHep细胞的成果。hiHep细胞具有肝细胞的许多功能,包括分泌血清白蛋白、积累糖原、代谢药物、药物转运等。下列相关叙述中错误的是( )
A. 该项成果表明,分化了的细胞其分化后的状态是可以改变的
B. 人成纤维细胞与hiHep细胞的RNA完全相同
C. hiHep细胞的诱导成功为人类重症肝病的治疗提供了可能性
D. 人成纤维细胞重编程为hiHcp细胞未体现了细胞的全能性
【答案】B
【解析】
【分析】细胞分化是指在个体发育中,由一个或一种细胞增殖产生的后代,在形态,结构和生理功能上发生稳定性差异的过程。细胞分化的特点:普遍性、稳定性、不可逆性。细胞分化的实质:基因的选择性表达。
【详解】A、题意显示,目前可诱导人成纤维细胞重编程为hiHep细胞”,该项成果表明,分化了的细胞其分化后的状态是可以改变的,A正确;
B、人成纤维细胞与hiHep细胞中选择表达的基因不同,因此它们所含的RNA不完全相同,B错误;
C、hiHep细胞具有许多肝细胞的特征,故该细胞诱导成功为人类重症肝病的治疗提供了可能性,C正确;
D、人成纤维细胞重编程为hiHep细胞时并没有形成完整个体或分化为其他各种细胞,因此不能体现细胞的全能性,D正确。
故选B。
13. 有同学用图表示某两栖类动物(基因型为AaBb)卵巢正常的细胞分裂可能产生的细胞。下列分析正确的是( )
A. 此图所处时期为减数分裂I后期,图示细胞中有两个中心体
B. 该细胞有四对同源染色体,两对等位基因
C. 该图正在发生同源染色体彼此分离
D. 两栖类动物卵巢内能观察到减数分裂和有丝分裂的细胞
【答案】D
【解析】
【分析】题图分析:该细胞不含同源染色体,着丝粒已经分裂,处于减数第二次分裂的后期,该细胞表现为细胞质不均等分裂,因而代表的是次级卵母细胞。
【详解】A、图示细胞中没有同源染色体,且着丝粒分裂,因而处于减数第二次分裂后期,图示细胞中有两个中心体,A错误;
B、图示细胞中没有同源染色体,其中也没有等位基因,B错误;
C、该图中正在发生的是着丝粒分裂,染色单体消失,分开的子染色体分别向两极移动,其中没有同源染色体,C错误;
D、两栖类动物卵巢内含有卵原细胞,卵原细胞是特殊的体细胞,该细胞既能进行有丝分裂,也能进行减数分裂,因而在卵巢中能观察到减数分裂和有丝分裂的细胞,D正确。
故选D。
14. 如图是细胞分裂过程中染色体和核DNA的数量变化图,下列有关图中A~C段(不含A、C两点)的有关叙述正确的是( )
A. 细胞中始终存在同源染色体
B. 细胞中不存在姐妹染色单体
C. 细胞中染色体数与核DNA分子数的比为1:2
D. 细胞中DNA先复制一次,再平均分配两次
【答案】C
【解析】
【分析】题图分析:图中虚线表示减数分裂过程中DNA分子的变化曲线,实线表示减数分裂过程中染色体的变化曲线,OA段表示减数第一次分裂间期,AB表示减数第一次分裂,BD表示减数第二次分裂,C点表示着丝粒分裂。
【详解】A、根据起点和终点的数量变化可知道实线表示的是染色体的数目变化,而虚线表示的是核DNA含量的变化,AB阶段表示减数第一次分裂时期,而BD阶段表示减数第二分裂,由于减数第一次分裂后期同源染色体分离,所以BD段不存在同源染色体,A错误;
B、A点已经完成染色体复制,C点着丝粒才分裂,所以 A~C段始终存在姐妹染色单体,B错误;
C、A点已经完成染色体复制,C点着丝粒才分裂,A~C段(不含A、C两点)一直存在染色单体,故染色体数与核DNA分子数的比一直为1∶2,C点及及以后才变为1:1,C正确;
D、图示代表的是减数分裂过程中染色体和DNA含量的变化,减数分裂过程中细胞中核DNA先复制一次,而后核DNA(不是细胞中的DNA,细胞质DNA分配不一定均等)再平均分配两次,因此产生的子代细胞中核DNA含量是原来细胞的一半,D错误。
故选C。
15. 某学习小组用小球做遗传规律模拟实验,如图所示。每次分别从两个小桶中随机抓取一个小球并记录字母组合,多次重复。下列说法错误的是( )
A. 用Ⅰ、Ⅱ两桶中抓的球做统计可模拟一对相对性状分离比实验
B. 用Ⅱ、Ⅲ两桶中抓的球做统计可模拟基因的自由组合定律
C. Ⅰ桶中小球总数和Ⅱ桶中小球总数不相等不影响实验结果
D. Ⅰ桶和Ⅱ桶同时丢失一个小球不影响实验结果
【答案】D
【解析】
【分析】分析题图:I、Ⅱ小桶中的小球表示的是一对等位基因D和d,说明用I、Ⅱ小桶模拟的是基因分离定律实验;Ⅰ、Ⅲ或Ⅱ、Ⅲ小桶中的小球表示的是两对等位基因D、d和A、a,说明用Ⅱ、Ⅲ或I、Ⅲ小桶模拟的是基因自由组合定律实验。
【详解】A、用Ⅰ、Ⅱ两桶中是一对等位基因D和d,用Ⅰ、Ⅱ两桶中抓的球做统计可模拟基因的分离定律,A正确;
B、通过分析可知,用Ⅱ、Ⅲ两桶中抓的球做统计可模拟基因的自由组合定律,B正确;
C、只要保证I桶和II桶中两种小球的比例相同就可以,Ⅰ桶中小球总数和Ⅱ桶中小球总数不相等不影响实验结果,C正确;
D、若Ⅰ桶中丢失一个D球,使Ⅰ桶内D、d的比例改变,如果Ⅱ桶中丢失一个d小球,则Ⅱ桶内D、d的比例也会改变,不宜继续实验,会对实验结果产生影响,D错误。
故选D。
16. 摩尔根研究果蝇的眼色遗传实验过程如图所示,W和w表示眼色基因,下列相关叙述中错误的是( )
A. 果蝇的眼色遗传实验和萨顿假说都证明了基因位于染色体上
B. 摩尔根所做的假设是控制白眼的基因只位于X染色体上,而Y染色体上不含有它的等位基因
C. 摩尔根的果蝇杂交实验和孟德尔的豌豆杂交实验都采用了假说-演绎法
D. F2中的红眼雌果蝇的基因型有XWXW、XWXw
【答案】A
【解析】
【分析】根据题意和图示分析可知:图中红眼与白眼杂交,F1均为红眼,说明红眼相对于白眼是显性性状。F2红眼有雌性和雄性,白眼只有雄性,说明与性别相关联,相关基因在X染色体上。
【详解】A、萨顿假说没有证明基因位于染色体上,A错误;
B、摩尔根根据白眼表型只出现在雄性个体中的现象,假设控制白眼的基因只位于X染色体上,而Y染色体上不含有它的等位基因,B正确;
C、孟德尔遗传规律的研究过程和摩尔根果蝇眼色遗传的研究过程均采用D了假说—演绎法,C正确;
D、F1均为红眼,说明红眼相对于白眼是显性性状,且控制白眼的基因只位于X染色体上,根据F2性状分离比为3:1,可推出F1的基因型为XWXw、XWY,因此F2中的红眼雌果蝇的基因型有XWXW和XWXw两种,D正确。
故选A。
17. 肝豆状核变性是一种先天性铜代谢障碍所导致的遗传病。如图是用凝胶电泳的方法得到的某患者家系的基因电泳图谱。下列有关说法错误的是( )
A. 该病为常染色体隐性遗传病
B. 1号、2号为该致病基因的携带者
C. 3号为该致病基因携带者的概率为2/3
D. 可通过检查染色体形态来确定3号是否携带致病基因
【答案】D
【解析】
【分析】题图分析:根据1号、2号和4号可确定该病是隐性遗传病;根据各个体的表现型及其电泳带谱对应关系可知6号为显性纯合子,4号为隐性纯合子,2号和5号均为杂合子,即2号携带致病基因,因此该病只能是常染色体隐性遗传病。
【详解】A、根据亲本正常,4号患病,可知该病为隐性遗传病,根据电泳条带可知2号个体携带致病基因,因此该病是常染色体隐性遗传病,A正确;
B、根据各个体的表现型及其电泳带谱对应关系可知2号为杂合子,因而判断该病为常染色体隐性遗传病,又知4号个体患病,因此,1号和2号均为杂合子,即为该致病基因的携带者,B正确;
C、根据B项可知,1号和2号均为杂合子,而3号表现正常,若相关基因用A/a表示,则3号个体的基因型可表示为AA或Aa,二者的比例为1∶2,即3号为该致病基因携带者的概率为2/3,C正确;
D、该病为常染色体隐性遗传病,为单基因遗传病,因此,可通过基因检测来确定3号是否携带致病基因,通过染色体形态无法判断,D错误。
故选D。
18. 艾弗里完成肺炎双球菌体外转化实验后,持反对观点者认为“DNA可能只是在细胞表面起化学作用形成荚膜,而不是起遗传作用”;已知S型肺炎双球菌中存在能抗青霉素的突变型(这种对青霉素的抗性不是荚膜产生的)。下列实验设计思路能反驳上述观点的是( )
A. S型菌+R型菌DNA→预期出现S型菌和R型菌
B. R型菌+抗青霉素的S型菌DNA→预期出现S型菌
C. R型菌+S型菌DNA→预期出现抗青霉素的S型菌
D. R型菌+抗青霉素的S型菌DNA→预期出现抗青霉素的S型菌
【答案】D
【解析】
【分析】R型和S型肺炎双球菌的区别是前者没有荚膜(菌落表现粗糙),后者有荚膜(菌落表现光滑)。由肺炎双球菌转化实验可知,只有S型菌有毒,会导致小鼠死亡,S型菌的DNA才会使R型菌转化为S型菌。
【详解】A、S型菌+R型菌DNA→预期出现S型菌和R型菌,亲代没有抗青霉素的性状,不能体现是亲代抗青霉素性状遗传给的子代,A错误;
B、R型菌+S型菌DNA→预期出现抗青霉素的S型菌,由于亲代没有抗青霉素的性状,不能体现是亲代抗青霉素性状遗传给的子代,不能反驳上述观点,B错误;
C、R型菌+S型细菌DNA→预期出现S型菌,没有体现性状遗传给子代,不能反驳上述观点,C错误;
D、R型菌+抗青霉素的S型菌DNA→预期出现抗青霉素的S型菌,说明抗青霉素的S型菌DNA控制其子代出现了相应的性状,DNA起遗传作用,能反驳上述观点,D正确。
故选D。
19. 下图是两位同学制作DNA双螺旋结构模型的过程图,下列叙述错误的是( )
A. 图甲中①③交替连接构成DNA基本骨架
B. 两位同学制作的DNA分子含有两个游离磷酸
C. 两位同学制作的DNA的两条链是反向平行的
D. 丙到丁过程体现了DNA分子双螺旋的特点
【答案】A
【解析】
【分析】DNA分子结构的主要特点:DNA是由两条反向平行的脱氧核苷酸长链盘旋而成的双螺旋结构;DNA的外侧由脱氧核糖和磷酸交替连接构成的基本骨架,内侧是碱基通过氢键连接形成的碱基对,碱基之间的配对遵循碱基互补配对原则。
【详解】A、DNA外侧由脱氧核糖和磷酸交替连接构成基本骨架,即图甲中②磷酸、③脱氧核糖交替连接构成DNA基本骨架,A错误;
B、DNA的两条链为反向平行,若一条链的下端是磷酸基团,则另一条链的上端也是磷酸基团,因此两位同学制作的DNA分子含有两个游离磷酸,B正确;
C、DNA是由两条反向平行的脱氧核苷酸长链盘旋而成的双螺旋结构,C正确;
D、由图可知,丙到丁过程体现了DNA分子双螺旋的特点,D正确。
故选A。
20. 某噬菌体DNA分子是双链环状,如图1所示。用32p标记的大肠杆菌培养噬菌体一段时间,结果出现图2所示两种类型的DNA(虚线表示含有放射性的脱氧核苷酸链)。下列有关叙述错误的是( )
A. DNA复制时只用a链做模板,b链不做模板
B. 该DNA分子复制时需要解旋酶、DNA聚合酶的参与图1
C. 图2中I的出现证明了DNA复制方式是半保留复制
D. 若I和Ⅱ类型DNA分子数量比为1:15,说明该DNA复制5次
【答案】A
【解析】
【分析】DNA复制是指DNA双链在细胞分裂以前进行复制过程,从一个原始DNA分子产生两个相同DNA分子的生物学过程。DNA复制方式为半保留复制,表现的特点是边解旋边复制。
【详解】A、DNA复制时,a链和b链均做复制的模板,A错误;
B、该DNA分子复制时需要解旋酶、DNA聚合酶的参与,前者的作用是让双链DNA解旋,后者的作用是催化游离的脱氧核苷酸连接成长链,B正确;
C、图2中Ⅰ的出现保留一条链,合成一条新链,证明了DNA复制方式是半保留复制,C正确;
D、由于DNA半保留复制,Ⅰ类DNA为2个,若I和II类型DNA分子数量比为1∶15=2∶30,共有32=25个DNA,说明该DNA复制5次,D正确。
故选A。
21. 牛的毛色有黑色和栗色两种表现型,毛色的形成与真黑素和褐黑素的合成有关,而这两种色素的合成受体内酪氨酸酶的含量的影响,下图表示体内酪氨酸酶的合成途径与A、B基因的关系。下列分析错误的是( )
A. 酪氨酸酶能够调节色素的合成
B. 由图可知,生物的性状可以受两对等位基因的控制
C. A基因通过控制酶的合成控制代谢过程进而控制生物的性状
D. 细胞膜上X受体和X激素特异性结合,体现了细胞膜信息交流功能
【答案】C
【解析】
【分析】1、基因既可以通过合成蛋白质直接控制性状,也可以通过酶的合成控制代谢,间接控制生物性状。
2、由题目所给的图示可以看出,在本题中基因是通过控制酪氨酸酶来控制色素合成,从而控制生物的性状。
【详解】A、酶的作用机理是降低反应所需的化学能,因此图中酪氨酸酶通过降低化学反应所需要的活化能从而催化色素的合成,A正确;
B、由图可知,A基因控制细胞膜上的X受体,B基因控制合成酪氨酸酶,进而控制牛的毛色,故生物的性状可以受两对等位基因的控制,B正确;
C、由题图可知,B基因通过控制酶(酪氨酸酶)的合成来控制生物的代谢过程进而控制生物的性状(牛的毛色),A基因通过控制蛋白质的结构直接控制生物体的性状,C错误;
D、细胞膜上X受体和X激素(信号分子)特异性结合,体现了细胞膜具有信息交流的功能,D正确。
故选C。
22. 蛋白D是小鼠正常发育必需的蛋白,缺乏时表现为侏儒鼠。A基因能控制蛋白D合成,a基因则不能。A基因的表达受上游P序列调控,如图所示。P序列在精子中正常(可发生去甲基化),只在卵细胞中甲基化。下列叙述正确的是( )
A. 甲基化会改变基因的碱基序列
B. 基因型为Aa的个体都是正常鼠
C. 基因型为AA的个体一般是正常鼠
D. 雌雄侏儒鼠交配,子代都是侏儒鼠
【答案】C
【解析】
【分析】生物体基因的碱基序列保持不变,但基因表达和表型发生可遗传变化的现象,叫作表观遗传。表观遗传的调控机制为发生了DNA甲基化修饰或组蛋白甲基化和乙酰化等。
【详解】A、甲基化是表观遗传的一种,表观遗传不会改变基因的碱基序列,A错误;
B、结合题意可知,基因型为Aa的个体,若其A基因甲基化,则表现为侏儒鼠,B错误;
C、由于A基因在精子中正常,基因型为AA的个体,其1个A基因来自父本,能合成蛋白D,因此基因型为 AA 的个体一般是正常鼠,C正确;
D、雌雄侏儒鼠(Aa×Aa)交配,子代会出现正常小鼠(AA或Aa),D错误。
故选C。
阅读下列材料,回答相关问题。
真核细胞染色质的主要成分是DNA和组蛋白,也含少量RNA和非组蛋白。染色质的组蛋白和DNA含量比例一般为1:1,种类共5种,它们各有不同的功能,非组蛋白种类很多,一些有关DNA复制和转录因子等都属于非组蛋白。同一生物体的各种细胞中,虽然形态和功能各有不同,但其DNA的含量是一样的(见下表)。几种生物单倍体细胞中的DNA含量
23. 某些转录因子与RNA聚合酶结合后,才能与启动子结合起始转录,转录因子和启动子的组成单位分别是( )
A 葡萄糖、氨基酸B. 氨基酸、氨基酸
C. 氨基酸、脱氧核苷酸D. 氨基酸、核糖核苷酸
24. 下列说法或推断,正确的是( )
A. 不同生物细胞染色体数越多,所含基因越多
B. 果蝇正常体细胞共有8条染色体
C. 真核细胞核糖体与染色质的组成成分相同
D. 表中三种生物的进传物质主要是DNA
【答案】23. C 24. B
【解析】
【分析】蛋白质的合成场所为核糖体,与染色质DNA结合的蛋白质包括两类蛋白质:一类是组蛋白,与DNA结合但没有序列特异性;另一类是非组蛋白,与特定DNA序列或组蛋白相结合。且组蛋白可发生甲基化、磷酸化等修饰,有的修饰有助于DNA与RNA聚合酶结合。
【23题详解】
由题意可知转录因子的本质是蛋白质,基本单位是氨基酸,而启动子位于DNA上,基本单位是脱氧核苷酸,综上所述,ABD错误,C正确。
故选C。
【24题详解】
A、由表格可知,啤酒酵母的染色体数目比果蝇多,但是基因数比果蝇少,A 错误;
B、果蝇正常体细胞有4对共有8条染色体,B正确;
C、真核细胞核糖体(RNA和蛋白质组成)与染色质(DNA和蛋白质组成)的组成成分不完全相同,C错误;
D、表中三种生物的进传物质就是DNA,不是主要为DNA,D错误。
故选B。
第Ⅱ卷
(本卷共4道题,共40分)
25. 为了研究氟乐灵对小麦根尖细胞有丝分裂的影响,某研究团队将小麦根尖分生组织分别用100~500μml·L-1的氟乐灵各培养12h、24h、36h、48h,然后取不同处理的小麦根尖分生组织进行观察,得到下表所示实验结果。回答下列问题:
氟乐灵诱导小麦根尖细胞染色体加倍情况
(1)本实验的自变量是__________、__________。
(2)在实验过程中需要用解离液处理根尖分生组织后,清水漂洗的作用是___________。
(3)用____________μml·L-1的氟乐灵处理_____________h后染色体数目加倍比例最高,原因可能是氟乐灵能够抑制_____________,导致染色体加倍。
【答案】25. ①. 氟乐灵的浓度 ②. 不同处理时间
26. 洗去药液,防止解离过度
27. ①. 100 ②. 12 ③. 纺锤体的形成,使染色体无法移向细胞两极(答“纺锤体形成”给分)
【解析】
【分析】观察植物细胞有丝分裂实验中,需要制作临时装片,制片的过程:解离、漂洗、染色和制片,其中解离的目的是使组织中的细胞分开来,便于观察;漂洗的目的是洗去解离液,防止解离过度;压片的目的是为了将根尖细胞分散开,便于观察。
【小问1详解】
由表可知,本实验的自变量是氟乐灵的浓度、不同处理时间。
【小问2详解】
在实验过程中需要用解离液处理根尖分生组织后,清水漂洗的作用是洗去解离液,防止解离过度。
【小问3详解】
由表格数据可知,在所有处理中,100μml•L-1的氟乐灵处理12h 条件下的染色体数目加倍比例最高,其原因可能是氟乐灵能够抑制纺锤体的形成,染色体无法移向细胞两极,导致细胞中染色体数目加倍。
26. 光合作用是地球上最重要的化学反应,图1为其部分反应过程。农业生产中有多种因素影响作物生长,农业专家在光照充足,CO2浓度适宜的条件下,探究大棚种植西瓜的最适生长温度,得到在5-25%℃温度区间,光合作用强度和呼吸作用强度结果如图2。请回答:
(1)图1光能被色素吸收,将H2O分解为______________和______________,后者通过图中的Cytf、PC和P700等特殊蛋白质进行传递,并最终将光能转换为________________能。图中ATP合成酶由CF0和CE1两部分组成,其作用有______________和_______________。
(2)图2中,在温度为15℃时,西瓜植株净光合作用强度是______________(用CO2的相对值表示)。
【答案】(1) ①. 氧气 ②. H+ ③. 化学 ④. 运输H+ ⑤. 催化ATP合成
(2)0.7
【解析】
【分析】光合作用包括光反应和暗反应两个阶段。光反应发生场所在叶绿体的类囊体薄膜上,色素吸收、传递和转换光能,并将一部分光能用于水的光解生成NADPH和氧气,另一部分光能用于合成ATP,暗反应发生场所是叶绿体基质中,首先发生二氧化碳的固定,即二氧化碳和五碳化合物结合形成两分子的三碳化合物,三碳化合物利用光反应产生的NADPH和ATP被还原。
【小问1详解】
图1过程为光反应过程,包括水的光解和ATP的合成,光反应的场所是类囊体薄膜,该过程中H2O分解为氧气和H+;图中的Cytf、PC和P700等特殊蛋白质可以传递H2O光解产生的电子和H+,并最终将光能转换为化学能;图中ATP合成酶由CF0和CF1两部分组成,CF0和CF1的作用表现在(顺浓度梯度)运输H+、催化ATP的合成。
【小问2详解】
净光合速率=总光合速率-呼吸速率,在温度为15℃时,植物的光合作用和呼吸作用速率分别为2.1和1.4,因此,此时西瓜植株净光合速率为2.1-1.4=0.7,这里的0.7的单位是CO2的相对值。
27. miRNA是真核细胞中一类不编码蛋白质的短序列RNA,其主要功能是调控其他基因的表达。研究发现,BCL2是一个抗凋亡基因,其编码的蛋白质有抑制细胞凋亡的作用。该基因的表达受MIR-15a基因控制合成的miRNA调控,如下图所示。请分析回答:
(1)A过程主要发生的场所是______________,B过程核糖体移动方向是____________(填“从左往右”或“从右往左”),一个mRNA上可同时连接多个核糖体,其意义是____________。
(2)MIR-15a转录产生_____________,会与BCL2基因产生的mRNA结合,抑制BCL2基因表达中的____________(填“转录”或“翻译”)过程,从而_____________(填“促进”或“抑制”)细胞癌变。
(3)研究表明,癌细胞中线粒体表现为不同的多型性、肿胀及增生,从而导致功能障碍,由此推测,癌细胞对葡萄糖的摄取量______________(填“大于”或“小于”或“等于”)正常细胞。
【答案】(1) ①. 细胞核 ②. 从右往左 ③. 少量的mRNA就可以迅速合成出大量的蛋白质
(2) ①. 成熟miRN·A(答“miRNA”给分) ②. 翻译 ③. 抑制
(3)大于
【解析】
【分析】题图分析,A过程表示转录,B过程表示翻译,①表示转录形成的信使RNA,②表示翻译形成的多肽,MIR-15a基因控制合成的miRNA,可与BC12基因转录生成的mRNA发生碱基互补配对,形成双链,阻断翻译过程。
【小问1详解】
A过程表示转录,该过程主要发生在细胞核中,B过程为翻译过程,该过程发生在核糖体上,根据肽链的长短可判断,图中核糖体的移动方向是从右往左,一个mRNA上可同时连接多个核糖体,其意义是表现在少量的mRNA就可以迅速合成出大量的蛋白质,进而提高了蛋白质合成的效率。
【小问2详解】
结合图示可知,MIR-15a转录产生的miRNA,会与BCL2基因产生的mRNA结合,抑制BCL2基因表达中的“翻译过程,而BCL2是一个抗凋亡基因,其编码的蛋白质有抑制细胞凋亡的作用,据此可推测,MIR-15a基因可“促进细胞凋亡,进而对细胞癌变起到抑制作用。
【小问3详解】
研究表明,癌细胞中线粒体表现为不同的多型性、肿胀及增生,从而导致功能障碍,即有氧呼吸过程受阻,由此推测,癌细胞对葡萄糖的摄取量“大于”正常细胞,因为癌细胞获取能量的主要途径是无氧呼吸,该过程中产生的能量少因而需要消耗更多的葡萄糖。
28. 在家兔中黑毛(B)对褐毛(b)是显性,短毛(E)对长毛(e)是显性,遵循基因的自由组合定律。现有纯合黑色短毛兔,褐色长毛兔,褐色短毛兔三个品种。请回答下列问题:
(1)设计培育出能稳定遗传的黑色长毛兔的育种方案简要程序:
第一步:让纯合黑色短毛兔和基因型为____________的异性兔子杂交,得到F1。
第二步:让F1雌雄_____________,得到F2。
第三步:选出F2中表现型为黑色长毛兔的个体,让它们各自与表现型为褐色长毛的异性兔杂交,分别观察每对兔子产生的子代,后代的表现型都为_____________,则该F2中的黑色长毛兔即为能稳定遗传的黑色长毛兔。
(2)在上述方案的第三步若改为让F2中表现型为黑色长毛的雌雄兔子两两相互交配,若两只兔子所产生的子代均为黑色长毛,则这两只兔子_____________(填“一定是”或“不一定是”)能稳定遗传的黑色长毛兔,原因是_____________。
【答案】(1) ①. bbee ②. 个体相互交配 ③. 黑色长毛兔
(2) ①. 不一定是 ②. 只要两只黑色长毛兔中有一只是纯合子,其子代都是黑色长毛兔(合理给分)
【解析】
【分析】根据题意,纯合黑色短毛兔基因型为BBEE,褐色长毛兔基因型为bbee,褐色短毛兔基因型为bbEE,能稳定遗传的黑色长毛兔的基因型则为BBee。植物育种中常使用杂交育种和单倍体育种,而动物的育种只能选择杂交育种的方法。
【小问1详解】
要想获得能稳定遗传的黑色长毛兔,应选择黑色短毛兔(BBEE)和褐色长毛兔(bbee)作为亲本杂交,但是获得的子一代全为杂合子(BbEe),因此必须让子一代个体雌雄间相互交配,在子二代中选择出黑色长毛兔(BBee和Bbee),然后再通过测交的方法选择出后代不发生性状分离的个体黑色长毛兔(BBee)即可。
【小问2详解】pH
O2生成速率
材料
6.0
6.5
7.0
7.5
8.0
8.5
猪肝粗酶液
16.0
26.0
30.3
23.6
12.3
9.5
马铃薯块茎粗酶液
6.2
8.4
10.4
10.4
9.6
4.0
细胞类型
DNA分子碱基对数
基因数
染色体数(单倍体)
啤酒酵母
1.2×106
6.3×103
17
果蝇
1.4×108
1.4×104
4
人
3.2×109
3.0×104
23
处理浓度(μml·L-1)
染色体加倍数(%)
处理时间
100
200
300
400
500
12h
6.25
2.85
2.95
2.9
2
24h
5.4
5.75
4.95
6.05
3.65
36h
2.7
1.15
2.85
2.15
2.45
48h
0.9
0.8
1.55
1.25
1.1
相关试卷
这是一份天津市北辰区2023-2024学年高三上学期第一次联考生物试题(Word版附解析),共22页。试卷主要包含了5分,共60分等内容,欢迎下载使用。
这是一份2024天津北辰区高三上学期第一次联考生物试题含解析,文件包含天津市北辰区2023-2024学年高三上学期第一次联考生物试题含解析docx、天津市北辰区2023-2024学年高三上学期第一次联考生物试题无答案docx等2份试卷配套教学资源,其中试卷共33页, 欢迎下载使用。
这是一份2024天津北辰区高二上学期期中生物试题扫描版含答案,文件包含天津市北辰区2023-2024学年高二上学期期中生物试卷pdf、天津市北辰区2023-2024学年高二上学期期中生物答案docx等2份试卷配套教学资源,其中试卷共9页, 欢迎下载使用。

