东辽一中高三上学期化学期末考试题及答案
展开
这是一份东辽一中高三上学期化学期末考试题及答案,共9页。试卷主要包含了 下列溶液,84ml/L,448L B.0等内容,欢迎下载使用。
本试卷分选择题和非选择题两部分共25题,共100分,共4页。考试时间为90分钟。考试结束后,只交答题卡和答题纸。
可能用到的相对原子质量:H-1 C-12 O-16 Cl-35.5
Ⅰ卷(选择题,共计50分)
选择题(本大题共10小题,每小题2分,每小题只有一个选项符合题意)
1.化学与生产和生活密切相关。下列过程中没有发生化学变化的是( )
A.氯气作水杀菌消毒剂 B.肥皂水作蚊虫叮咬处的清洗剂
C.二氧化硫作纸浆的漂白剂 D.硅胶作袋装食品的干燥剂
2. 下列物质中不与二氧化硅反应的是( )
A.烧碱 B.氢氟酸 C.硝酸 D.生石灰
3. 在通常情况下能大量共存,并且可以用浓硫酸干燥的一组气体是( )
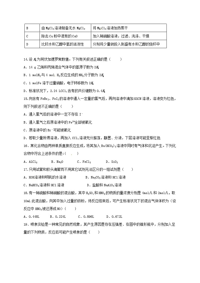
A.SO2、H2S、O2 B.CO、H2、Cl2 C.NO、H2、O2 D.HCl、CO、NH3
4. 如图实验装置一般不用于分离物质的是( )
5.下列过程属于人工固氮的是( )
A.分离液态空气制氮气
B.闪电时N2转化为NO
C.工业合成氨
D.豆科作物根瘤菌将N2转化为含氮化合物
6. 下列关于浓H2SO4的说法正确的是( )
A.是一种无色粘稠状的液体 B.常温下使Cu发生钝化
C.使蔗糖变黑体现其吸水性 D.可用于干燥氨气
7.常温常压下,下列各组气体不能共存的是( )
A.SO2与O2 B.CO与O2 C.O2与N2 D.NO与O2
8. 下列溶液:①石灰水,②H2S溶液,③KMnO4溶液,④氯水,⑤品红溶液.能够区别SO2和CO2气体的是( )
A.①②③ B.只有②③④ C.②③④⑤ D.全部都行
9. 下列金属冶炼的反应原理,错误的是( )
A、MgO + H2 Mg + H2O B、2NaCl(熔融) 2Na + Cl2↑
C、Fe3O4 + 4CO3Fe + 4CO2 D、2HgO 2Hg + O2↑
10.下列化工生产过程中,未涉及氧化还原反应的是( )
A.海带提碘 B.氯碱工业 C.海水提溴 D.侯德榜制碱法
二、选择题(本大题共10小题,每小题3分,每小题只有一个选项符合题意)
11如图是某学校购买的硫酸试剂标签上的部分内容.据此下列说法正确的是( )
A.该硫酸的物质的量浓度为1.84ml/L
B.1ml Zn与足量的该硫酸反应产生2gH2
C.配制200mL 4.6ml/L的稀硫酸需取该硫酸50mL
D.该硫酸与等体积的水混合所得溶液的物质的量浓度等于9.2ml/L
12. 下列指定反应的离子方程式正确的是( )
A.将铜插入稀硝酸中:Cu+4H++2NO3 -=Cu2++2NO2↑+2H2O
B.向Fe2(SO4)3溶液中加入过量铁粉:Fe3++Fe=2Fe2+
C.向Al2(SO4)3溶液中加入过量氨水:Al3++3NH3﹒H2O=Al(OH)3↓+3NH4+
D.向Na2SiO3溶液中滴加稀盐酸:Na2SiO3+2H+=H2SiO3↓+2Na+
13.下列实验操作能达到实验目的的是( )
14.设NA为阿伏加德罗常数值。下列有关叙述正确的是( )
A.14 g乙烯和丙烯混合气体中的氢原子数为2NA
B.1 mlN2与4 ml H2反应生成的NH3分子数为2NA
C.1 mlFe溶于过量硝酸,电子转移数为2NA
D.标准状况下,2.24 LCCl4含有的共价键数为0.4NA
15.向含有FeBr2、FeI2的溶液中通入一定量的氯气后,再向溶液中滴加KSCN溶液,溶液变为红色,则下列叙述不正确的是( )
A.通入氯气后的溶液中一定不存在I﹣
B.通入氯气之后原溶液中的Fe2+全部被氧化
C.原溶液中的Br﹣可能被氧化
D.若取少量所得溶液,再加入CCl4溶液充分振荡,静置、分液,下层溶液可能呈紫红色
16.某化合物由两种单质直接反应生成,将其加入Ba(HCO3)2溶液中同时有气体和沉淀产生。下列化合物中符合上述条件的是:( )
A.AlCl3 B.Na2O C.FeCl2 D.SiO2
17.只用试管和胶头滴管而不用其它试剂无法区分的一组试剂是( )
A.KOH溶液和明矾的水溶液 B.Na2CO3溶液和HCl溶液
C.NaHCO3溶液和HCl溶液 D.盐酸和NaAlO2溶液
18.有一稀硫酸和稀硝酸的混合酸,其中H2SO4和HNO3的物质的量浓度分别是4ml/L和2ml/L,取10mL此混合酸,向其中加入过量的铁粉,待反应结束后,可产生标准状况下的混合气体体积为(设反应中HNO3被还原成NO)( )
A.0.448L B.0.224L C.0.896L D.0.672L
19.喷泉实验是一种常见的自然现象,其产生原因是存在压强差.在图中的锥形瓶中,分别加入足量的下列物质,反应后可能产生喷泉的是( )
A.Cu与稀盐酸 B.NH4HCO3与稀盐酸 C.CaCO3与稀硫酸D.NaHCO3与NaOH溶液
20. 将一定量的氯气通入300ml浓度为1ml/L的浓NaOH溶液中恰好完全反应,加热少许时间后溶液中形成NaCl、NaClO及NaClO3的共存体系.下列判断不正确的是( )
A.n(Na+):n(C1-)可能为7:3
B.n(NaCl):n(NaClO):n(NaClO3)可能为11:1:2
C.参加反应氯气物质的量为0.15ml
D.反应中转移电子物质的量n的范围:0.15ml<n<0.25ml
第Ⅱ卷(非选择题,共计50分)
21.(4分)CO2是重要的化工原料,也是应用广泛的化工产品。CO2与过氧化钠或超氧化钾反应可产生氧气。完成下列计算:
(1)CO2通入氨水生成NH4HCO3,NH4HCO3很容易分解。2.00 ml NH4HCO3完全分解,分解产物经干燥后的体积为_________L(标准状况)。
(2)某H2中含有2.40 mlCO2,该混合气体通入2.00 L NaOH溶液中,CO2被完全吸收。如果NaOH完全反应,该NaOH溶液的浓度为_______。(填浓度范围)
22. (8分) A、B、C是按原子序数由小到大排列的第二、三周期元素的单质。B、E均为组成空气的成分。F的焰色反应呈黄色。在一定条件下,各物质之间的相互转化关系如图(图中部分产物未列出):
请填写下列空白:
A是 ,C是 。
H与盐酸反应生成E的化学方程式是 。
E与F反应的化学方程式是 。
23.(12分)某强酸性溶液X含有Ba2+、Al3+、NH4+、Fe2+、Fe3+、CO32-、SO32-、SO42-、Cl-中的一种或几种,取该溶液进行连续实验,实验内容如下:
根据以上信息,回答下列问题:
(1)上述离子中,溶液肯定含有的阴离子是___________________________,不能确定是否含有的阳离子是___________,若要确定该阳离子不存在,最可靠的化学方法是__________________________________________________________________________________(2)沉淀C的化学式为__________ 。新*课标*第*一*网
(3)写出有关离子方程式:
①中生成A____________________________________________________________________;
②____________________________________________________________________________
24.(12分)I.ClO2是一种易溶于水而难溶于有机溶剂的气体,可作为一种广谱型的消毒剂。
实验室制备ClO2的原理是用亚氯酸钠固体(NaClO2)与纯净的氯气反应:
2NaClO2+Cl2═2ClO2+2NaCl
下图是实验室用于制备和收集一定量纯净的ClO2的装置(某些夹持装置和垫持用品省略)。其中E中盛有CCl4液体,用于除去ClO2中的未反应的Cl2。
(1)写出装置A中烧瓶内发生反应的化学方程式_____________________________________。
(2)F处应选用的收集装置是______(填序号),其中与E装置导管相连的导管口是______(填接口字母)。
① ② ③
(3)以下是尾气吸收装置,能用于吸收多余ClO2气体,并能防止倒吸的装置的是_________。
① ② ③ ④ ⑤
Ⅱ.用ClO2处理后的自来水中,ClO2的浓度应在0.10~0.80mg/L之间.用碘量法检测水中C1O2浓度的实验步骤如下:
①取100mL的水样加稀硫酸调节pH至1~3,加入一定量的KI溶液,振荡;
②再加入少量淀粉做指示剂后,用1.0×10-4ml/L的Na2S2O3溶液滴定
(己知:2S2O32﹣+I2 = S4O62﹣+2I﹣)。
(4)ClO2在pH至1~3时与KI溶液反应的离子方程式是______________________________
(5)滴定起始和终点的液面位置如下图,则消耗Na2S2O3溶液的体积为_________mL,水样中C1O2的浓度是__________mg/L。
25.(14分)辉铜矿石主要含有硫化亚铜(Cu2S)及少量脉石(SiO2).一种以辉铜矿石为原料制备硝酸铜的工艺流程如下:
已知部分阳离子以氢氧化物形式开始沉淀和完全沉淀时溶液的pH如表
(1)写出步骤“还原”中可能发生反应的离子方程式 ; .
(2)回收S过程中温度控制50℃~60℃之间,不宜过高或过低的原因是 、 .
(3)保温除铁过程中加入CuO的目的是 .
(4)过滤③所得到的滤液,加入硝酸后,经操作X、过滤④得到硝酸铜晶体。
操作X是 、 (填操作名称).
化学答案
一、选择题
二、填空题
21【答案】(本题共4分)
(1) 89.6 (2分)
(2) 2.4 ml/L≥c≥1.2 ml/L (2分)
22【答案】(本题共8分)
(1) A:碳(或C)(2分) C:钠(或Na)(2分)
(2) Na2CO3+2HCl==2NaCl+H2O+CO2↑(2分)
(3) 2CO2+2Na2O2==2Na2CO3+O2(2分)
23【答案】:(本题共12分)
(1) SO42﹣(2分);
Fe3+ (2分) ;取少量原溶液于试管中,滴加KSCN溶液,若变红,则证明存在Fe3+ ;(2分)
(2) BaSO4(2分);
(3) ① 3Fe2++NO3﹣+4H+=3Fe3++NO↑+2H2O(2分)
② AlO2﹣+CO2+2H2O=Al(OH)3↓+HCO3﹣,(2分)
24【答案】(本题共12分) △
(1) MnO2+4HCl(浓)==== MnCl2++Cl2↑+2H2O(2分)
(2) ② (1分) ; d(1分)
(3) ②④⑤(2分)
(4) 2ClO2 + 8H+ +10I-==2Cl- + 5I2 + 4H2O(2分)
(5) 16.50 (2分) 0.22(2分)
25【答案】(本题共14分)
(1) Fe+2Fe3+=3Fe2+(2分) 、Fe+Cu2+=Cu+Fe2+ (2分).
(2) 温度高苯容易挥发(2分) 、 温度低溶解速率小(2分) .
(3) 调节溶液的pH,使Fe3+完全转化为Fe(OH)3沉淀 (2分).
(4) 蒸发浓缩(2分) 、 冷却结晶 (2分)
实验目的
实验操作
A
制备Fe(OH)3胶体
将NaOH浓溶液滴加到饱和的FeCl3溶液中
B
由MgCl2溶液制备无水MgCl2新_课_标第_一_网
将MgCl2溶液加热蒸干
C
除去Cu粉中混有的CuO
加入稀硝酸溶液,过滤、洗涤、干燥
D
比较水和乙醇中氢的活泼性
分别将少量钠投入到盛有水和乙醇的烧杯中
沉淀物
Cu(OH)2
Fe(OH)3
Fe(OH)2
开始沉淀pH
4.7
2.7
7.6
完全沉淀pH
6.7
3.7
9.6
题号
1
2
3
4
5
6
7
8
9
10
11
12
13
答案
D
C
B
D
C
A
D
C
A
D
C
C
D
题号
14
15
16
17
18
19
20
答案
A
B
A
B
D
B
A新_课_标第_一_网
相关试卷
这是一份2024西宁高三上学期期末联考试题化学含答案,共6页。试卷主要包含了选择题,填空题等内容,欢迎下载使用。
这是一份2024常德一中高三上学期第六次月考试题化学含答案,文件包含湖南省常德市第一中学2023-2024学年高三上学期第六次月考化学docx、湖南省常德市第一中学2023-2024学年高三上学期第六次月考化学答案docx等2份试卷配套教学资源,其中试卷共5页, 欢迎下载使用。
这是一份2024沧州泊头一中高三上学期11月月考试题化学含答案,共10页。试卷主要包含了下列化学用语表述错误的是,是阿伏加德罗常数的值,下列装置可以实现相应实验的是,下列离子方程式书写正确的是等内容,欢迎下载使用。

