2023-2024学年安徽省滁州市全椒县八年级(上)期中生物试卷(word版无答案)
展开(考试时间:45分钟)
1.答题前填写好自己的姓名、班级、考号等信息
2.请将答案正确填写在答题卡上
第Ⅰ卷(选择题)
一、单选题(共25题,每题2分)
1.如下表为部分动物类群及其主要特征、实例,有关内容与事实相符的是( )。
A.AB.BC.CD.D
2.生物体的形态结构总是与其生活环境相适应,下列叙述不正确的是( )。
A.野兔神经系统发达,能迅速躲避天敌B.鲫鱼身体呈流线型,用鳃呼吸,适于水中生活
C.家鸽前肢变成翼,适于空中飞翔D.蝗虫具有外骨骼,不易被天敌吃掉
3.细菌和真菌是生物圈中广泛分布的生物。下列生物中有真正的细胞核的是( )。
A.乳酸菌B.醋酸菌C.大肠杆菌D.酵母菌
4.下列关于生物多样性的有关叙述错误的是( )。
A.生物的多样性包括基因的多样性、物种的多样性和生态系统的多样性
B.千佛山景色优美使游客流连忘返,这说明生物多样性具有间接使用价值
C.生物多样性的间接使用价值远远大于直接使用价值
D.设立卧龙自然保护区保护国宝大熊猫的措施,属于就地保护
5.当你推铅球时,肱二头肌和肱三头肌的状态分别是( )。
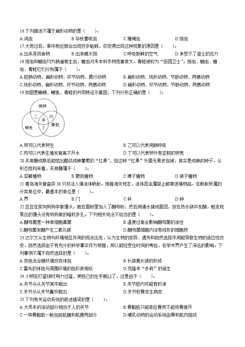
A.都舒张B.都收缩C.舒张、收缩D.收缩、舒张
6.江苏农科院的科研人员将油桃和蟠桃进行杂交,培育出油蟠桃,其利用的是( )。
A.遗传多样性B.物种多样性C.环境多样性D.生态系统多样
7.下列不属于我国一级保护植物(或动物)的是( )。
A.水杉B.荷叶铁线蕨C.朱鹮D.小熊猫
8.习近平总书记到塞罕坝视察时强调要发扬塞罕坝精神,在新征程上建功立业。塞罕坝曾经是“黄沙遮天日,飞鸟无栖树”,现在的塞罕坝却是绿树成荫,大大改善了当地的环境和气候。几代塞罕坝人用半个多世纪的接力传承,书写了这一绿色传奇。关于塞罕坝林场,下列说法正确的是( )。
A.塞罕坝的变化体现了生物适应环境
B.塞罕坝林场在涵养水源、防风固沙等方面起着重要作用,体现了它巨大的直接价值
C.春季在塞罕坝植树时,移栽的树苗常被剪去大量的枝叶,是为了降低其蒸腾作用
D.塞罕坝林场中生长的樟子松属于被子植物
9.明朝李时珍编写的《本草纲目》记载的许多药物都取自野生动植物,这体现了野生动植物资源的( )。
A.潜在价值B.间接价值C.直接价值D.市场价值
10.科学家在推测生命起源的化学进化过程中,认为原始生命最可能诞生于( )。
A.原始陆地B.原始大气C.原始海洋D.冷却的火山口
11.如图是不同地层化石模式图,据图分析甲地层的化石可能是( )。
A.爬行动物B.两栖动物C.节肢动物D.软体动物
12.幽门螺杆菌是目前已知的唯一能在人胃中生存的细菌。在长期的进化过程中,耐酸的微生物能在人胃中生存,不耐酸的则被淘汰。这一过程被称为( )。
A.过度繁殖B.遗传变异C.人工选择D.自然选择
13.“进化树”可以直观地表示生物之间的亲缘关系和进化历程。从如图所示的进化树我们可以推测( )。
A.a、b、c、d、e五种生物的共同祖先是fB.在地层中出现化石最早的生物是c
C.较a和b而言,a和d的亲缘关系更近D.a一定比c高等
14.下列关于骨骼肌的叙述,正确的是( )。
A.骨骼肌中间较粗的部分叫肌腱B.骨骼肌两端较细的呈乳白色的部分叫肌腹
C.骨骼肌的两端必须连接在同一块骨上D.一个动作的完成至少需要两组肌肉相互配合活动
15.在节肢动物中,昆虫分布最广泛,活动范围最大,其主要原因是( )。
A.体表有外骨骼B.身体分部C.具有翅D.适于陆地生活
16.下列描述不属于扁形动物的是( )。
A.涡虫B.华枝睾吸虫C.珊瑚虫D.绦虫
17.大雨过后,草坪附近就会出现好多蚯蚓,你觉得出现这种现象的原因是( )。
A.出来寻找食物B.出来晒太阳C.呼吸新鲜的空气D.承受不了湿土的压力
18.绦虫和蛔虫均为肠道寄生虫,蝗虫对禾本科作物危害很大。青蛙被称为“田园卫士”。绦虫、蛔虫、蝗虫、青蛙它们分别属于( )。
A.腔肠动物、扁形动物、环节动物、爬行动物B.扁形动物、线形动物、节肢动物、两栖动物
C.线形动物、扁形动物、环节动物、两栖动物D.扁形动物、环节动物、节肢动物、两栖动物
19.如图是蜥蜴、鲫鱼、青蛙的共同特征示意图,下列分析正确的是( )。
A.甲可以代表卵生B.乙可以代表用肺呼吸
C.丙可以代表生殖发育离不开水D.丁可以代表卵外有坚韧的卵壳
20.买麻藤成熟后能结出酷似成串葡萄的“红果”,但这种“红果”外面无果皮包被,其实是成串的种子。从形态结构来看,买麻藤属于( )。
A.苔藓植物B.蕨类植物C.裸子植物D.被子植物
21.青岛海关曾查获38只非法入境活体蚂蚁。根据海关规定,活体昆虫属禁止邮寄进境物品。在蚂蚁所属的分类单位中,最基本的单位是( )。
A.界B.门C.科D.种
22.豆豆在家向妈妈学做馒头,她在面粉里加入了酵母粉,然后用清水揉成面团,放在热水锅中发酵,她发现蒸出的馒头没有妈妈做的暄软多孔。下列相关说法不恰当的是( )。
A.酵母菌是一种单细胞真菌B.温度过高会影响酵母菌的活性
C.酵母菌发酵产生二氧化碳D.酵母菌细胞内没有成形的细胞核
23.达尔文从生物与环境相互作用的观点出发,认为生物的变异、遗传和自然选择作用能导致生物的适应性改变。自然选择由于有充分的科学事实作为根据,所以能经受住时间的考验,在学术界产生了深远的影响。下列事例不属于自然选择的是( )。
A.变色龙会随环境改变体色B.长颈鹿长颈的形成
C.雷鸟的体色与周围环境的色彩很相似D.克隆羊“多莉”的诞生
24.小明在打篮球时用力过猛,使自己的左手脱臼了,这是由于( )。
A.关节头从关节窝中脱出B.关节腔内可能有积液
C.关节头从关节囊中脱出D.关节软骨发生病变
25.下列有关运动系统的叙述错误的是( )。
A.大吊车的活动部分相当于人的关节B.骨骼肌只能牵拉骨而不能将骨推开
C.一块骨骼肌一般包括肌腱和肌腹两部分D.哺乳动物的运动系统由骨和肌肉组成
第Ⅱ卷(非选择题)
二、综合题(共20题,每题2分)
26.资料一:崂山的生物资源丰富,据最近的调查结果显示,有鸟类10目30科230余种,崂山沿海鱼种87科155属200余种,木本植物有72科156属328种,崂山水果有7种、377个品种等……
资料二:生物研学小组成员晓彤将她在崂山景区内观察到的五种生物(图1),按照一定的特征进行了分类(图2)。
图1图2
(1)资料一的调查数据中提到的生物分类单位中,最基本的分类单位是____________。
(2)资料二图2中A处应填写____________,D处应填写____________。
(3)组员小军沿途还观察到青蛙、蜻蜓等动物,如果把金翅雀和松鼠归为一类,青蛙、蜻蜓归为一类,那么分类依据可以是____________。
(4)生物学家按照不同等级的分类单位对生物进行分类,可以弄清生物之间的亲缘关系,上述生物中,与水杉亲缘关系最近的是____________。
27.病毒在自然界中分布很广,与人类关系十分密切。细菌、大多数真菌和病毒一样,个体十分微小,必须借助一定的仪器才能观察其形态结构。下图中,图A表示大肠杆菌,图B表示病毒,图C表示酵母菌,图D表示霉菌。请你据图回答问题。
A B C D
(1)病毒个体十分微小,必须借助______才能观察到病毒的形态;病毒结构简单,由蛋白质外壳和内部的______两部分组成,病毒不能独立生活。
(2)图A和图B两种生物的生殖方式不同,图A是______生殖。
(3)图A和图C相比较,在结构上的主要区别是图A细胞内______。
(4)大肠杆菌和D青霉菌细胞内都没有______,只能利用现成的有机物维持生活。
28.如图是我们学过的五种动物,请回答有关问题:
A B C D E
(1)A是一种农业害虫,根据它的特征可判断它属于节肢动物中的______纲动物。
(2)B生活在水中,能让它顺利躲开礁石和激流的结构是____________。
(3)D有一种独特的呼吸方式双重呼吸与其体内结构有关______,也通过______繁殖后代。
(4)E与D相比,在生殖发育方面的特点是____________。
29.下图是米勒模拟原始地球条件的实验装置,请据图回答下列问题:
(1)原始大气与现在的大气成分相比,其主要区别是不含______。
(2)正负电极接通进行火花放电是模拟______,这主要是为该实验提供能量。
(3)B装置里的液体相当于____________,原始生命诞生的标志是____________。
(4)米勒实验得出的结论是:____________________________________。
三、实验探究题(共5题,每题1分)
30.动物具有的与环境色彩相似的体色,叫做保护色。保护色有利于动物躲避敌害或捕猎动物。生物兴趣班的同学进行以下实验来探究生物保护色的作用。
请分析并回答下列问题:
(1)实验变量是______,实验中设置甲组的目的是____________。
(2)乙组的实验材料“?”处应该填的是____________。
(3)甲、乙两组实验结果出现差异的原因是:环境变化导致菜青虫原来的保护色失去保护作用,容易被天敌发现而被捕食,这也说明生物对环境的适应是____________(填“相对的”或“绝对的”)。
(4)用达尔文的进化论观点分析,动物保护色的形成是____________的结果。
四、资料分析题(共5题,每题1分)
31.请阅读以下材料,并根据材料回答问题。
材料一:如图是生物多样性之间的关系的图示,A、B、C共同组成了生物多样性。
材料二:某项研究显示了哺乳类和鸟类濒危或受到威胁的原因如表所示:
材料三:2021年10月11日至24日,联合国《生物多样性公约》第十五次缔约方大会在云南昆明举行。国家主席习近平以视频方式出席会议,他指出:“生物多样性使地球充满生机,也是人类生存和发展的基础。为加强生物多样性保护,中国正加快构建以国家公园为主体的自然保护地体系,逐步把自然生态系统最重要、自然景观最独特、自然遗产最精华、生物多样性最富集的区域纳入国家公园体系。中国正式设立三江源、大熊猫、东北虎豹、海南热带雨林、武夷山等第一批国家公园,保护面积达23万平方公里,涵盖近30%的陆域国家重点保护野生动植物种类。”
(1)请写出材料一中A、B所表示的具体内容:
A____________:B____________:C生态系统多样性
(2)由材料二可知,哺乳类和鸟类濒危或受到威胁的主要原因是____________。
(3)通过材料三我们可以感受到国家对保护生物多样性的重视,国家公园的设立体现了保护生物多样性最为有效的措施是____________(填“就地保护”或“迁地保护”)。
(4)人与自然应和谐共生,我们要尊重自然、保护自然。结合生活实际和所学知识,谈谈我们应该如何参与保护自然:________________________。(答出一点即可)
选项
动物类群
主要特征
实例
A
鱼类
身体呈流线型,用鳃呼吸,鳍协助游泳
鲫鱼、鲸鱼
B
鸟类
体表覆羽,前肢变为翼,用气囊进行气体交换
企鹅、家鸽
C
两栖动物
幼体生活在水中,用鳃呼吸;成体大多生活在陆地上,用肺呼吸,皮肤辅助呼吸
青蛙、蟾蜍
D
软体动物
身体柔软,体表有坚韧的外骨骼
河蚌、蜗牛
组别
甲组
乙组
实验材料
菜青虫100只
?
生活环境
与菜青虫体色一致的青菜叶上
与菜青虫体色不一致的黄色菜叶上
实验处理
放入3只吃虫鸟
放入3只吃虫鸟
实验结果
一分钟后,吃剩78条
一分钟后,吃剩55条
原因
偷猎
栖息地丧失
外来物种的影响
其他原因
鸟类
20%
60%
12%
8%
哺乳类
31%
32%
17%
20%
安徽省滁州市全椒县2023-2024学年七年级上学期期中监测生物试卷: 这是一份安徽省滁州市全椒县2023-2024学年七年级上学期期中监测生物试卷,共6页。试卷主要包含了请将答案正确填写在答题卡上,科学探究的一般过程的正确顺序是等内容,欢迎下载使用。
安徽省滁州市全椒县2023-2024学年八年级上学期期中监测生物试卷: 这是一份安徽省滁州市全椒县2023-2024学年八年级上学期期中监测生物试卷,共6页。试卷主要包含了请将答案正确填写在答题卡上,下列不属于我国一级保护植物等内容,欢迎下载使用。
2022-2023学年安徽省滁州市全椒县七年级(下)期中生物试卷(含解析): 这是一份2022-2023学年安徽省滁州市全椒县七年级(下)期中生物试卷(含解析),共19页。试卷主要包含了选择题,简答题,实验探究题等内容,欢迎下载使用。

