山东省泰安市新泰中学2023-2024学年高一上学期期中考试历史试题(含答案)
展开2023-2024学年山东省泰安市新泰中学第一学期高一12月月考历史试题含解析: 这是一份2023-2024学年山东省泰安市新泰中学第一学期高一12月月考历史试题含解析,共25页。试卷主要包含了选择题,材料分析题等内容,欢迎下载使用。
山东省泰安市新泰市2023-2024学年高一上学期第三次月考历史试题(含答案): 这是一份山东省泰安市新泰市2023-2024学年高一上学期第三次月考历史试题(含答案),共12页。试卷主要包含了选择题,材料分析题,争取与美国政府改善某些关系等内容,欢迎下载使用。
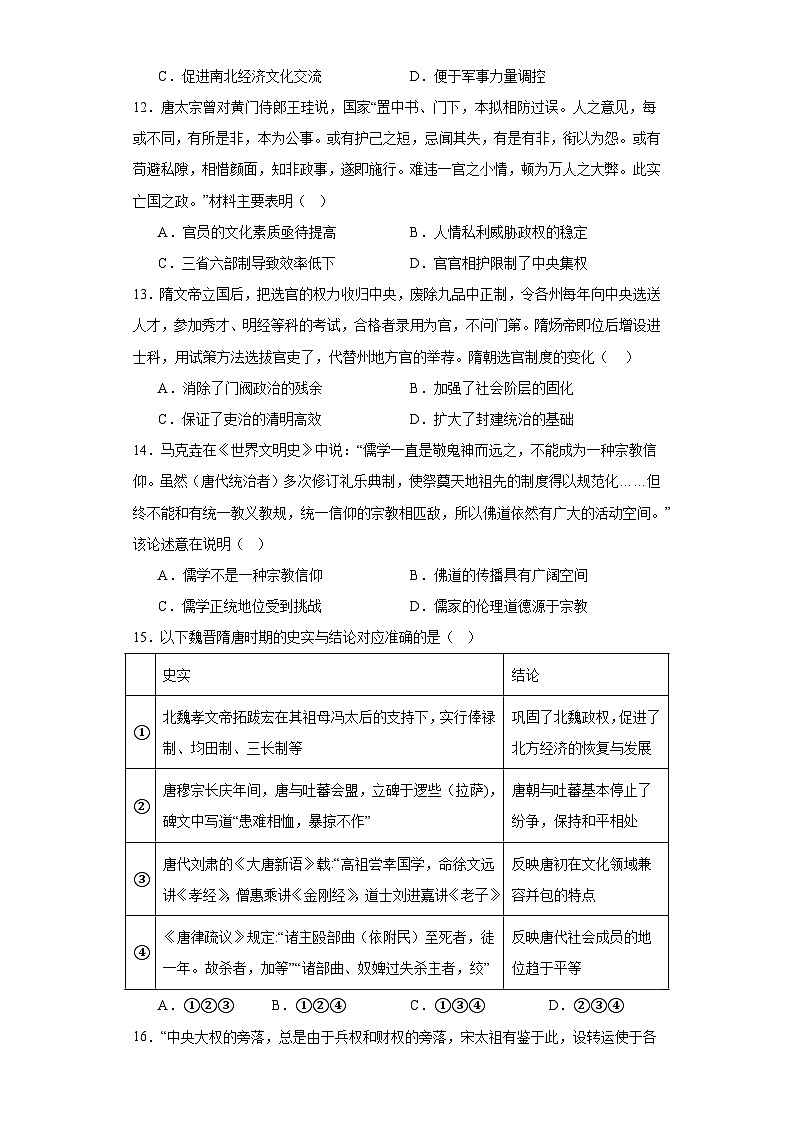
山东省新泰市第一中学2023-2024学年高一上学期期中考试历史试卷(含答案): 这是一份山东省新泰市第一中学2023-2024学年高一上学期期中考试历史试卷(含答案),共16页。试卷主要包含了单选题,论述题,材料题等内容,欢迎下载使用。

