天津市红桥区2023-2024学年高三上学期期中生物试题(解析版)
展开
这是一份天津市红桥区2023-2024学年高三上学期期中生物试题(解析版),共16页。试卷主要包含了选择题,非选择题等内容,欢迎下载使用。
1. 基因型为Rr的豚鼠产生了R和r两种类型的雄配子,其细胞学基础是( )
A. 染色单体交叉互换B. 同源染色体分离
C. 姐妹染色单体分离D. 环境影响细胞分裂
【答案】B
【解析】
【分析】基因分离定律的实质:在杂合子的细胞中,位于一对同源染色体上的等位基因,具有一定的独立性;生物体在进行减数分裂形成配子时,等位基因会随着同源染色体的分开而分离,分别进入到两个配子中,独立地随配子遗传给后代。
【详解】遗传因子组成为Rr的豚鼠,产生了R和r两种类型的雄性配子,实质是R和r一对等位基因相互分离,原因是减数第一次分裂后期同源染色体分离。
故选B。
2. 下图为某哺乳动物细胞中控制毛色的 a、b、c 基因在 DNA 分子上的分布状况,其中Ⅰ、Ⅱ 为非基因序列。有关叙述正确的是( )
A. 该 DNA 分子中某些碱基对发生增添,一定导致性状发生改变
B. 在减数分裂的四分体时期,基因 a、b 之间可发生交叉互换
C. 由图可知性状与基因是一一对应的关系
D. 生物性状是由基因与基因、基因与基因产物、基因与环境间相互作用来调控的
【答案】D
【解析】
【分析】1.基因是有遗传效应的DNA片段。
2.基因突变:DNA分子中发生的碱基对的增添、缺失或改变而引起的基因结构的改变。
3.基因与性状的关系:生物性状是基因和环境条件共同作用的结果。更多优质支援请 嘉 威鑫 MXSJ663 【详解】A. 如果碱基对的增添发生在Ⅰ、Ⅱ非基因序列中,一定不会导致性状发生改变,A错误;
B. 基因 a、b是位于同一条染色体上的非等位基因,在减数分裂的四分体时期,不会发生交叉互换,B错误;
C. 控制毛色的基因有a、b、c 三个,说明性状与基因不是一一对应的关系,C错误;
D. 生物的性状是由基因与基因、基因与基因产物、基因与环境间相互作用来调控的,D正确。
故选D。
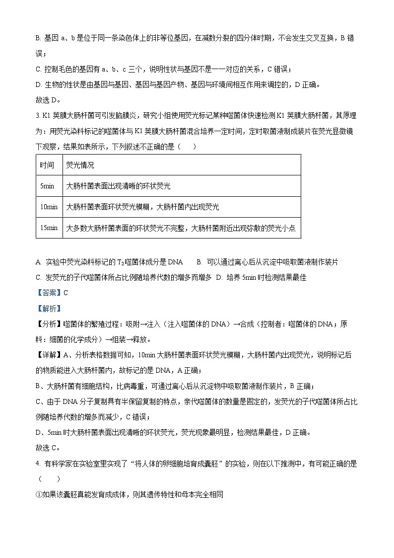
3. K1荚膜大肠杆菌可引发脑膜炎,研究小组使用荧光标记某种噬菌体快速检测K1荚膜大肠杆菌,其原理为:用荧光染料标记的噬菌体与K1荚膜大肠杆菌混合培养一定时间,定时取菌液制成装片在荧光显微镜下观察,结果如表所示,下列叙述不正确的是( )
A. 实验中荧光染料标记的T2噬菌体成分是DNAB. 可以通过离心后从沉淀中吸取菌液制作装片
C. 发荧光的子代噬菌体所占比例随培养代数的增多而增多D. 培养5min时检测结果最佳
【答案】C
【解析】
【分析】噬菌体的繁殖过程:吸附→注入(注入噬菌体的DNA)→合成(控制者:噬菌体的DNA;原料:细菌的化学成分)→组装→释放。
【详解】A、分析表格数据可知,10min大肠杆菌表面环状荧光模糊,大肠杆菌内出现荧光,说明标记后的物质能进入大肠杆菌内,故标记的是DNA,A正确;
B、大肠杆菌有细胞结构,比病毒重,可通过离心后从沉淀物中吸取菌液制作装片,B正确;
C、由于DNA分子复制具有半保留复制的特点,亲代噬菌体的数量是固定的,发荧光的子代噬菌体所占比例随培养代数的增多而减少,C错误;
D、5min时大肠杆菌表面出现清晰的环状荧光,荧光现象最明显,检测结果最佳,D正确。
故选C。
4. 有科学家在实验室里实现了“将人体的卵细胞培育成囊胚”的实验,则在以下推测中,有可能正确的是( )
①如果该囊胚真能发育成成体,则其遗传特性和母本完全相同
②如果该囊胚真能发育成成体,其性别是男性的概率为1/2
③如果使囊胚的染色体数目加倍,得到的将是一个纯合的二倍体
④如果该囊胚真能发育成成体,该个体患遗传病的概率会大大增加
A. ①③B. ②④C. ②③D. ③④
【答案】D
【解析】
【分析】据题意,该囊胚由卵细胞发育而来,形成的个体为单倍体,由于卵细胞中不存在同源染色体,在减数分裂时发生联会紊乱,不能产生正常配子,故高度不育;卵细胞发育成的囊胚含有一个染色体组,经染色体加倍后形成的是纯合的二倍体,使隐性基因纯合的概率增大,继而增大隐性遗传病的发病概率。
【详解】①人体的卵细胞培育成的囊胚,其体内的染色体条数为正常体细胞的一半,所以其遗传特性不可能和母本完全相同,①错误;
②由于卵细胞中的性染色体是X,不可能为男性,②错误;
③如果使囊胚的染色体数目加倍,得到的将是一个纯合的二倍体,③正确;
④由于很多人携带遗传病的致病基因,不一定表现出来,而卵细胞发育成的的囊胚,染色体数目加倍后,隐性基因控制的遗传病会显现出来,④正确;D正确。
故选D。
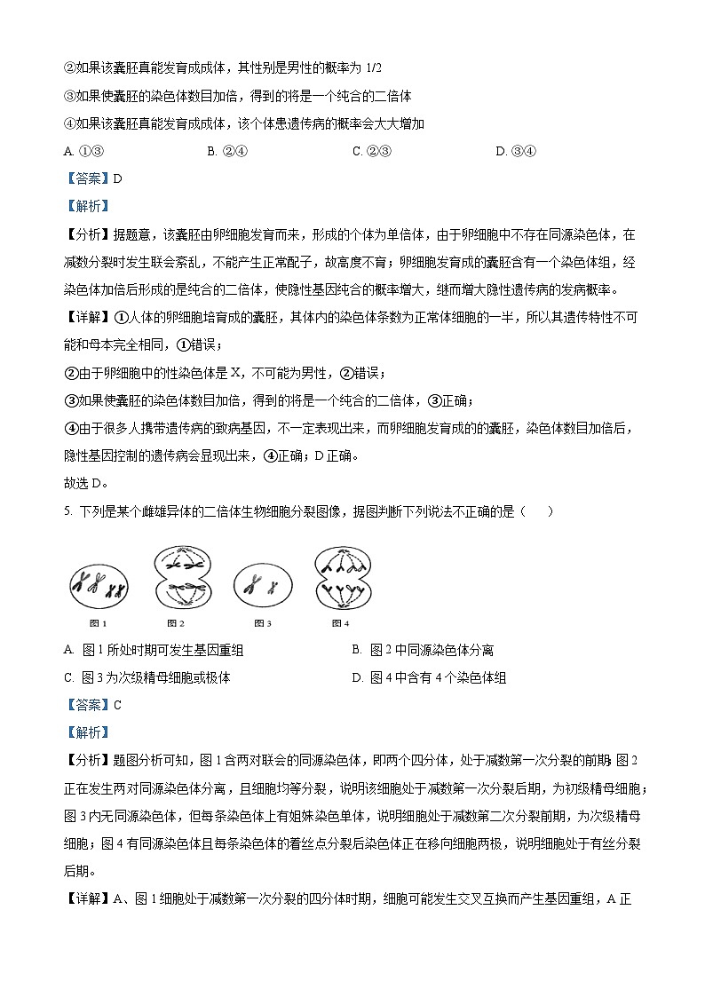
5. 下列是某个雌雄异体的二倍体生物细胞分裂图像,据图判断下列说法不正确的是( )
A. 图1所处时期可发生基因重组B. 图2中同源染色体分离
C. 图3为次级精母细胞或极体D. 图4中含有4个染色体组
【答案】C
【解析】
【分析】题图分析可知,图1含两对联会的同源染色体,即两个四分体,处于减数第一次分裂的前期;图2正在发生两对同源染色体分离,且细胞均等分裂,说明该细胞处于减数第一次分裂后期,为初级精母细胞;图3内无同源染色体,但每条染色体上有姐妹染色单体,说明细胞处于减数第二次分裂前期,为次级精母细胞;图4有同源染色体且每条染色体的着丝点分裂后染色体正在移向细胞两极,说明细胞处于有丝分裂后期。
【详解】A、图1细胞处于减数第一次分裂的四分体时期,细胞可能发生交叉互换而产生基因重组,A正确;
B、②细胞含有同源染色体,且同源染色体分离,B正确;
C、图3处于减数第二次分裂前期,根据图2细胞判断的性别可知,该细胞为次级精母细胞,C错误;
D、图4处于有丝分裂后期,含4个染色体组,D正确。
故选C。
6. 控制果蝇红眼和白眼的基因位于X染色体。白眼雌蝇与红眼雄蝇杂交,子代中雌蝇为红眼,雄蝇为白眼,但偶尔出现极少数例外子代。子代的性染色体组成如下图。下列判断错误的是( )
A. 果蝇红眼对白眼为显性
B. 亲代白眼雌蝇产生2种类型的配子
C. 具有Y染色体的果蝇不一定发育成雄性
D. 例外子代的出现源于母本减数分裂异常
【答案】B
【解析】
【分析】1、位于性染色体上的基因,其在遗传上总是和性别相关联,这种现象叫伴性遗传。
2、摩尔根运用“假说—演绎法”,通过果蝇杂交实验证明了萨顿假说。
【详解】A、白眼雌蝇与红眼雄蝇杂交,子代中雌蝇为红眼,雄蝇为白眼,可判断果蝇红眼对白眼为显性,A正确;
B、白眼为隐性,因此正常情况下亲代白眼雌蝇只能产生1种类型的配子,B错误;
C、由图可知,XXY的个体为雌性,具有Y染色体的果蝇不一定发育成雄性,C正确;
D、例外子代的出现是源于母本减数分裂异常,出现了不含X染色体的卵细胞或含有两条X染色体的卵细胞,D正确。
故选B。
7. 研究发现,用姜黄素治疗直肠癌会引起癌细胞内BAX等凋亡蛋白高表达,诱发癌细胞凋亡;而肿瘤干细胞内膜上具有高水平的ABCG2蛋白,能有效排出姜黄素,从而逃避凋亡,并增殖分化形成癌细胞。下列说法不正确的是( )
A. 肿瘤干细胞与癌细胞的分裂失去控制,但仍具有细胞周期
B. 编码BAX蛋白和ABCG2蛋白的基因都属于原癌基因
C. 肿瘤干细胞与癌细胞中基因的执行情况不同
D. 用ABCG2抑制剂与姜黄素联合治疗,可促进肿瘤干细胞凋亡
【答案】B
【解析】
【分析】癌细胞形成的根本原因是原癌基因和抑癌基因发生基因突变,其特征为:(1)能无限增殖;(2)癌细胞的形态结构发生显著改变;(3)癌细胞表面发生变化,细胞膜上的糖蛋白等物质减少,使细胞间黏着性降低,易于在体内扩散转移。
【详解】A、肿瘤干细胞与癌细胞的分裂失去控制,能不断增殖,仍具有细胞周期,A正确;
B、原癌基因能维持细胞正常生长和增殖,而BAX蛋白为凋亡蛋白,与细胞凋亡有关,故控制其合成的基因不属于原癌基因,B错误;
C、由于基因的选择性表达,肿瘤干细胞与癌细胞中基因的执行情况不同,C正确;
D、姜黄素能引起癌细胞内BAX等凋亡蛋白高表达,诱发癌细胞凋亡,而ABCG2蛋白,能有效排出姜黄素,从而逃避凋亡,用ABCG2抑制剂与姜黄素联合治疗,可促进肿瘤干细胞凋亡,D正确。
故选B。
8. 某动物一对染色体上部分基因及其位置如下图所示,该动物通过减数分裂可产生如下6种基因型的异常精子。下列叙述正确的是( )
A. 1和6属于同一变异类型,该变异发生的时期是减Ⅰ前的间期
B. 5一定发生了染色体片段断裂但基因的种类和数目未改变,因此对性状无影响
C. 2和3的变异类型在光学显微镜下均可观察到
D. 2和4两种类型精子可能出现在同一次减数分裂过程中
【答案】D
【解析】
【分析】分析表格:图中1、6属于交叉互换型基因重组;3属于基因突变;2、4、5同属于染色体结构变异,分别是缺失、重复和倒位。
【详解】A、1和6属于同一变异类型,发生于减数第一次分裂前期,即同源染色体上的非姐妹染色单体之间交叉互换导致的基因重组,A错误;
B、5是染色体变异中的倒位,一定发生了染色体片段断裂,虽然图中基因的种类和数目未改变,但也会对生物性状造成影响,变异多数都是有害的,B错误;
C、3发生的变异属于基因突变,而基因突变改变的是碱基,显微镜下不可见,2是染色体的缺失,显微镜下可见,C错误;
D、2缺失了C基因,属于染色体的缺失,4增添了C基因,属于染色体的重复,两种类型精子可能出现在同一次减数分裂过程中,D正确。
故选D。
9. 表观遗传信息可通过有丝分裂的方式在细胞水平进行遗传,DNA甲基化可分为从头甲基化和维持甲基化,其相关过程如下图所示(Dnmt:00000DNA甲基转移酶)。相关叙述错误的是( )
A. 从头甲基化和维持甲基化需要不同的DNA甲基转移酶催化
B. 甲基化可能干扰了转录因子识别和结合起始密码导致基因表达量降低
C. 若无DNA甲基转移酶,甲基化的DNA可通过至少两次复制去除甲基化
D. 细胞癌变可能与原癌基因的低甲基化及抑癌基因的高甲基化有关
【答案】B
【解析】
【分析】表观遗传是指DNA序列不发生变化,但基因的表达却发生了可遗传的改变,即基因型未发生变化而表现型却发生了改变,如DNA的甲基化,甲基化的基因不能与RNA聚合酶结合,故无法进行转录产生mRNA,也就无法进行翻译,最终无法合成相应蛋白,从而抑制了基因的表达。
【详解】A、由图可知,从头甲基化和维持甲基化所需要的DNA甲基转移酶不同,A正确;
B、甲基化可能干扰了RNA聚合酶对DNA部分区域的识别和结合,B错误;
C、在无DNA甲基转移酶的条件下,DNA复制时甲基无法转移到特定的碱基上,子链均未甲基化,因而甲基化的DNA可通过至少两次复制实现除甲基化,C正确;
D、细胞癌变可能与原癌基因的低甲基化从而高表达及抑癌基因的高甲基化有关,D正确。
故选B。
10. 有一种名为L19RNA的核酶,可以催化某些RNA的切割和连接,其活性部位是富含嘌呤的一段核苷酸链,下列关于该酶的叙述不正确的是( )
A. L19RNA核酶彻底水解后可得到四种核糖核苷酸
B. L19RNA核酶的底物RNA中富含嘧啶
C. L19RNA核酶催化RNA的切割和连接时,涉及磷酸二酯键的形成与破坏
D. L19RNA核酶作用的专一性是通过酶与底物之间的碱基互补配对实现的
【答案】A
【解析】
【分析】酶绝大多数是蛋白质,少数是RNA,具有专一性、高效性、作用条件温和等特点。
【详解】A、L19RNA核酶彻底水解后可得到4种碱基、核糖、磷酸,A错误;
B、L19RNA的核酶可以催化某些RNA的切割和连接,则该酶要与其底物RNA相结合,其活性部位是富含嘌呤的一段核苷酸链,根据碱基互补配对原则,那么与L19RNA核酶结合的底物RNA中应富含嘧啶,B正确;
C、L19RNA核酶催化RNA的切割是打断磷酸二酯键,L19RNA核酶催化RNA连接是形成磷酸二酯键,C正确;
D、L19RNA是一段有酶活性的RNA,其催化的底物为RNA。酶与底物结合才可催化底物发生反应,L19RNA与其底物之间的碱基能互补配对才能结合,所以L19RNA核酶作用的专一性是通过酶与底物之间的碱基互补配对实现的,D正确。
故选A。
11. 为研究红霉素(EM)联合顺铂(CDDP)用药对肺癌细胞增殖、凋亡的影响,科研人员将肺癌细胞分成四组进行不同实验处理,实验结果如下表。据表分析下列说法正确的是( )
注:半数抑制浓度(IC50)是指能将细胞生长、增殖等抑制50%所需的浓度
A. EM组促进了细胞周期蛋白的合成和细胞凋亡
B. 肺癌细胞凋亡前需要经历细胞分化和衰老的过程
C. EM和IC50-CDDP均能使肺癌细胞的细胞周期阻滞在分裂期
D. EM联合CDDP用药抑制肺癌细胞增殖和促进肺癌细胞凋亡的作用更强
【答案】D
【解析】
【分析】
细胞凋亡是由基因决定的细胞编程序死亡的过程。细胞凋亡是生物体正常的生命历程,对生物体是有利的,而且细胞凋亡贯穿于整个生命历程。细胞凋亡是生物体正常发育的基础、能维持组织细胞数目的相对稳定、是机体的一种自我保护机制。在成熟的生物体内,细胞的自然更新、被病原体感染的细胞的清除,是通过细胞凋亡完成的。
【详解】A、表中EM组细胞周期蛋白相对表达量低于对照组,说明EM组抑制细胞周期蛋白的合成;EM组细胞凋亡蛋白相对表达量高于对照组,说明EM组促进细胞凋亡,A错误;
B、肺癌细胞不会进行细胞分化,故肺癌细胞凋亡前不需要经历细胞分化过程,B错误;
C、EM组和IC50-CDDP组分裂间期细胞比例均高于对照组,说明EM和IC50-CDDP将肺癌细胞的细胞周期阻滞在分裂间期,C错误;
D、EM+IC50-CDDP组分裂期细胞比例低于EM组和IC50-CDDP组,说明EM+IC50-CDDP抑制肺癌细胞增殖作用更强,EM+IC50-CDDP组细胞凋亡蛋白相对表达量高于EM组和IC50-CDDP组,说明EM+IC50-CDDP促进癌细胞凋亡作用更强,D正确。
故选D。
【点睛】
12. 亚洲象是国家一级保护野生动物,云南省正建设的勐海至孟连高速公路沿线分布有一个野生亚洲象小型种群,关于高速公路建设对亚洲象种群的影响,相关叙述正确的是( )
A. 高速公路的开通会提高象群的突变频率
B. 公路建设会阻碍象群的进化
C. 象群作为捕食者会阻碍公路沿线野生植物的进化
D. 沿线经济作物的改变可能引起象群基因频率的定向改变
【答案】D
【解析】
【分析】现代生物进化理论的基本观点:种群是生物进化的基本单位,生物进化的实质在于种群基因频率的改变。突变和基因重组、自然选择及隔离是物种形成过程的三个基本环节,通过它们的综合作用,种群产生分化,最终导致新物种的形成。其中突变和基因重组产生生物进化的原材料,自然选择使种群的基因频率发生定向的改变并决定生物进化的方向,隔离是新物种形成的必要条件。
【详解】A、高速公路的开通与否不是诱导种群发生变异的因素,不会改变种群的突变频率,A错误;
BC、象群会与其他生物和环境可以发生协同进化,故公路建设不会阻碍象群的进化,象群不会阻碍公路沿线野生植物的进化,BC错误;
D、沿线经济作物的改变对象群而言,其作为自然因素对象群进行选择可能引起象群基因频率的定向改变,D正确。
故选D。
二、非选择题(本大题有5道题,共52分)
13. 美花石斛的茎是名贵中药材,因细胞分裂不活跃,其生长缓慢。研究表明,美花石斛在一天中细胞分裂存在高峰期(日节律)。某实验小组在同一天的不同时间采集美花石斛的茎尖用高倍镜进行观察,结果如图甲,统计处于分裂后期的细胞数及观察的细胞总数,计算其比值作为细胞分裂指数,实验结果如图乙。回答下列问题:
(1)选取新生茎尖作为实验材料的主要原因是_____。
(2)制作临时装片前需将茎尖浸泡在等量95%乙醇和15%盐酸混合液中,该过程称为_____,其的目的是使_____。
(3)将甲图中标注字母的细胞按照细胞周期进行排序:_____(填字母)
(4)实验结果表明,在日节律上,美花石斛细胞分裂高峰期的时间为_____左右。
【答案】(1)新生茎尖分生区细胞分裂旺盛
(2) ①. 解离 ②. 使组织中细胞相互分离开来
(3)D→B→C→E→A (4)9:00
【解析】
【分析】分析图甲,A为有丝分裂末期,B为有丝分裂前期,C为有丝分裂中期,D为间期,E为有丝分裂后期。日节律中,9:00分裂指数最大,为分裂高峰期。
【小问1详解】
由于新生茎尖分生区细胞分裂旺盛,故选取新生茎尖作为实验材料。
【小问2详解】
将茎尖浸泡在等量95%乙醇和15%盐酸混合液中的步骤为解离,是为了使组织中细胞相互分离开来。
【小问3详解】
分析图甲,A为有丝分裂末期,B为有丝分裂前期,C为有丝分裂中期,D为间期,E为有丝分裂后期,排列顺序为D→B→C→E→A。
【小问4详解】
分析图乙可知,9:00分裂指数最大,分裂高峰期。
14. 二倍体作物 M 的品系甲有抗虫、高产等多种优良性状,但甜度不高。为了改良品系甲,增加其甜度,育种工作者在种质资源库中选取乙、丙两个高甜度的品系,用三个纯合品系进行杂交实 验,结果如下表。
根据研究组的实验研究,回答下列问题:
(1)不甜植株的基因型为 AAbb 和 Aabb,则乙、丙杂交的 F2中表现为甜的植株基因型有_________种。品系乙基因型为_____。若用乙×丙中 F2不甜的植株进行自交,F3中甜:不甜比例为_____。
(2)下图中,能解释(1)中杂交实验结果的代谢途径有_____(填数字序号)。
【答案】(1) ①. 7 ②. aabb ③. 1:5 (2)①③
【解析】
【分析】1、基因分离定律和自由组合定律的实质:进行有性生殖的生物在进行减数分裂形成配子的过程中,位于同源染色体上的等位基因随同源染色体分离而分离,分别进入不同的配子中,随配子独立遗传给后代,同时位于非同源染色体上的非等位基因进行自由组合。
2、利用“拆分法”解决自由组合计算问题思路:将多对等位基因的自由组合分解为若干分离定律分别分析,再运用乘法原理进行组合。
【小问1详解】
甲为纯合不甜品系,基因型为AAbb,根据实验一结果可推得乙基因型为aabb,丙基因型为AABB,乙、丙杂交F1基因型为AaBb,乙、丙杂交的F2基因型为(1AA、2Aa、1aa)(1BB、2Bb、1bb),共有3×3=9种,假设不甜植株的基因型为AAbb和Aabb,F2中表现为甜的植株基因型有7种。若用乙×丙中F2不甜的植株(1/3AAbb和2/3Aabb)进行自交,F3中不甜(AAbb和Aabb)比例=1/3 +2/3 ×3/4 =5/6 ,F3中甜:不甜比例为1:5。
【小问2详解】
不甜植株基因型为AAbb和Aabb,只有A导致不甜,当A与B同时存在时,表现为甜,故选①③。
15. 为研究大肠杆菌乳糖代谢过程中lac基因表达的调控机制,科研人员做了相关实验。
(1)在加入乳糖和去掉乳糖条件下,检测培养的大肠杆菌细胞中lac mRNA和β-半乳糖苷酶的含量,得到图所示结果。
①乳糖属于糖类中的________糖,细胞内的β-半乳糖苷酶可将乳糖分解为半乳糖和葡萄糖。
②据图可知,加入乳糖时,lac基因启动_________。去掉乳糖后,lac mRNA含量立即下降,推测其原因是__________________,同时β-半乳糖苷酶含量在一定时间内维持稳定,其原因是β-半乳糖苷酶__________________。
(2)为了证实乳糖的作用是诱导新的β-半乳糖苷酶合成,而不是将细胞内已存在的酶前体转化为有活性的酶,科研人员将大肠杆菌放入含35S标记的氨基酸但无乳糖的培养基中繁殖多代,之后将这些细菌转移到__________________培养基中培养,加入乳糖后,分离、检测新合成的β-半乳糖苷酶,若这些酶_________放射性,则证明是诱导合成的。
(3)科研人员发现一种lac基因突变型大肠杆菌能产生β-半乳糖苷酶,但不能在以乳糖为碳源的培养基中生长。他们在野生型和突变型细菌培养基中添加放射性标记的乳糖,发现野生型在乳糖诱导后会摄取乳糖,而突变型菌几乎不能。据此推测乳糖还能够诱导野生型菌产生某种蛋白X,蛋白X的功能是_______________________________________。
(4)由上述实验推测,只有当乳糖存在时,_________酶与lac基因的启动子结合,诱导lac基因表达,从而诱导________________________的合成。这种机制使微生物在有底物存在时才合成相关酶,从而减少了细胞内物质和能量的浪费。
【答案】 ①. 二 ②. 转录 ③. lac基因转录停止,lac mRNA很快被分解 ④. 合成后不会很快被分解 ⑤. 不含放射性物质的 ⑥. 没有 ⑦. 运输乳糖进入细胞 ⑧. RNA聚合 ⑨. β-半乳糖苷酶和蛋白X
【解析】
【分析】
分析曲线图:加入乳糖后,大肠杆菌细胞中lac mRNA和β-半乳糖苷酶的含量都逐渐升高,而去掉乳糖后,大肠杆菌细胞中lac mRNA的含量逐渐降低,β-半乳糖苷酶的含量保持不变。
【详解】(1)①细胞内的β-半乳糖苷酶可将乳糖分解为半乳糖和葡萄糖,说明乳糖由2个单糖组成,因此乳糖为二糖。
②据图可知,加入乳糖时,lac mRNA增多,说明lAc基因启动,转录成了mRNA;去掉乳糖后,lac基因转录停止,lac mRNA在减少,说明lac mRNA物质减少,被分解了;因为酶在反应前后化学性质保持不变,β-半乳糖苷酶含量在一定时间内维持稳定,原因是β-半乳糖苷酶合成后不会很快被分解。
(2)亲代大肠杆菌用含35S标记的氨基酸标记后,可以转移到不含放射性物质的培养基中培养,加入乳糖后培养:如果是细胞内已存在的酶前体转化为有活性的酶,则合成的β-半乳糖苷酶有放射性;如果是乳糖诱导合成的,因为培养液中没有放射性,合成的β-半乳糖苷酶也没有放射性,从而得出结论。
(3)lac基因突变型大肠杆菌能产生β-半乳糖苷酶,但不能在以乳糖为碳源的培养基中生长,野生型在乳糖诱导后会摄取乳糖,而突变型菌几乎不能,说明突变型菌不能运输乳糖进入细胞,从而不能产生β-半乳糖苷酶,据此推测乳糖还能够诱导野生型菌产生某种蛋白X,蛋白X的功能是运输乳糖进入细胞。
(4)由上述实验推测,只有当乳糖存在时,RNA聚合酶与lac 基因的启动子结合,诱导lac 基因表达,从而诱导β-半乳糖苷酶和蛋白X的合成。这种机制使微生物在有底物存在时才合成相关酶,从而减少了细胞内物质和能量的浪费。
【点睛】本题主要考查微生物的代谢相关知识,意在考查考生能理解所学知识的要点,把握知识间的内在联系的能力。充分理解图文信息是解答本题的关键。
16. 普通小麦为六倍体,两性花。我国科学家用两种非糯性小麦(关东107和白火麦)培育稳定遗传的糯性小麦,过程如图1。请回答问题:
(1)单倍体小麦体细胞中有_____个染色体组,减数分裂过程中由于_____导致配子出现异常。用秋水仙素处理单倍体幼苗后,产生六倍体小麦,这种变异属于_____。
(2)一般来说在自然条件下,白火麦与玉米杂交不能产生可育后代,原因是_____。
(3)单倍体胚培养7天后,科研人员将秋水仙素添加到培养基中。一段时间后,统计单倍体胚的萌发率和染色体加倍率,结果如图2。据图可知,秋水仙素可_____胚的萌发;就导致染色体加倍而言,浓度为_____mg·dL-1的秋水仙素效果最好。
【答案】(1) ①. 3 ②. 同源染色体联会紊乱 ③. 染色体数目变异
(2)白火麦与玉米属于不同物种,两者存在生殖隔离
(3) ①. 抑制 ②. 100
【解析】
【分析】物种是指自然状态下能够相互交配并且产生可育后代的一群生物。不同物种之间存在生殖隔离。
【小问1详解】
普通小麦为六倍体,其体细胞中含有6个染色体组,通过减数分裂产生的配子中含有3个染色体组。由配子发育而来的单倍体小麦,其体细胞中有3个染色体组。在减数分裂过程中,由于同源染色体联会紊乱,导致配子异常,所以单倍体小麦高度不育。 秋水仙素作用于正在分裂的细胞时,能够抑制纺锤体的形成,导致染色体不能移向细胞两极,从而引起细胞内染色体数目加倍。可见,用秋水仙素处理单倍体幼苗后,产生六倍体小麦,这种变异属于染色体数目变异。
【小问2详解】
白火麦与玉米是不同的物种,二者之间存在生殖隔离,所以,在自然条件下,小麦与玉米这两种生物不能杂交产生可育后代。
【小问3详解】
分析曲线图可知,随着秋水仙素浓度的增大,胚的萌发率逐渐降低,说明秋水仙素可抑制胚的萌发。就染色体加倍而言,当秋水仙素浓度为100mg·dL-1时,染色体加倍率最大,说明秋水仙素浓度为100mg·dL-1时的秋水仙素效果最好。
17. 某二倍体植物的抗锈病(D)、易感锈病(d)为一对相对性状,科研人员对植株甲进行诱变处理后,获得图1所示的植株乙,同时发现植株乙种子中的蛋白质X的含量很低(新性状X)。进一步研究发现,新性状X的出现与紧密相邻的B4基因和B5基因有关。进行测序发现,B4基因的终止子缺失,剩余序列与B5基因的终止子直接相连,如图2所示。回答下列问题:
(1)正常情况下,植株甲产生含D基因的雄配子__________(填“多于”“少于”或“等于”)含d基因的雌配子。植株乙的培育过程中,D基因、B4基因发生的变异类型分别是____________。
(2)经基因检测发现,图2中的B4基因、B5基因中的核酸序列有很高的相似度。B4基因转录时,由于其终止子缺失,RNA聚合酶能通读整个B5基因序列,导致形成了一条含有局部双螺旋的mRNA。
①正常B4基因转录时,以__________(填“α链”或“β链”)为模板链,正常B4基因和正常B5基因分别转录出的mRNA中大部分碱基序列____________(填“相同”或“互补”)。
②在新性状X的产生过程中,B4基因转录形成的新的mRNA能够回折形成局部双螺旋,说明回折部分的碱基遵循________________________
(3)自然状态下,该植物被锈病菌感染的几率很大。请运用现代生物进化理论,解释自然生长的种群中,抗锈病个体数逐渐上升的原因___________________。
【答案】(1) ①. 多于 ②. 染色体(结构)变异、基因突变
(2) ①. β链 ②. 相同 ③. 碱基互补配对原则
(3)自然群体中,由于基因突变,导致某些个体中产生了抗锈病基因,在锈病菌产生锈病的选择作用下,具有抗锈病基因的个体生存和繁殖后代的机会增大,抗锈病基因频率增大,抗锈病个体数逐渐增多
【解析】
【分析】分析图1,相较于植株甲,植株乙D基因由1号染色体易位到3号染色体上,属于染色体(结构)变异中的易位;
分析图2,结合题干信息可知,B4基因的终止子缺失,是基因中碱基的缺失,属于基因突变。
【小问1详解】
正常情况下,植株产生的花粉数会远多于卵细胞数。因此植株甲产生含D基因的雄配子多于含d基因的雌配子。植株乙的培育过程中,D基因由1号染色体易位到3号染色体上,属于染色体(结构)变异、而B4基因的终止子缺失,基因中的部分碱基缺失,属于基因突变。
【小问2详解】
①根据题干信息可知,B4基因的终止子丢失,而启动子正常,故B4基因转录形成mRNA时,以β链为模板。而B5基因以α链为模板转录形成mRNA。由于B4基因、B5基因中的核苷酸序列有很高的相似度,因此,正常B4基因和正常B5基因分别转录出的mRNA中大部分碱基序列相同。
②在①分析的基础上,由于B4基因转录时能通读整个B5基因,B4基因转录出的mRNA链能够回折,通过碱基互补配对形成双螺旋的mRNA。
小问3详解】
抗锈病个体数逐渐增多的原因是由于在自然群体中,某些个体中存在抗锈病基因突变,在锈病菌产生锈病的选择作用下,具有抗锈病基因的个体生存和繁殖后代的机会增大,抗锈病基因频率增大,从而导致抗锈病个体数逐渐增多。
【点睛】本题考查基因突变、染色体变异、转录、自然选择和进化等知识点,意在考查考生对所学知识要点理解,把握知识间内在联系,运用所学知识,准确判断问题的能力。时间
荧光情况
5min
大肠杆菌表面出现清晰的环状荧光
10min
大肠杆菌表面环状荧光模糊,大肠杆菌内出现荧光
15min
大多数大肠杆菌表面的环状荧光不完整,大肠杆菌附近出现弥散的荧光小点
编号
1
2
3
4
5
6
异常精子
ABCD
AbD
AbCd
AbCCD
AbDC
abCD
组别
细胞周期(%)
细胞凋亡率(%)
细胞周期蛋白相对表达量
细胞凋亡蛋白相对表达量
分裂间期的细胞比例
分裂期的细胞比例
空白对照组
89.12
10.88
0.46
0.89
0.41
10mg/L EM组
91.37
8.63
0.51
0.76
0.73
10mg/L EM+IC50-CDDP组
96.61
3.39
19.71
0.75
0.75
IC50-CDDP组
93.93
6.07
16.08
0.84
0.42
杂交组合
F1表现型
F2表现型
甲×乙
不甜
1/4 甜、3/4 不甜
甲×丙
甜
3/4 甜,1/4 不甜
乙×丙
甜
13/16 甜、3/16 不甜
相关试卷
这是一份2023-2024学年天津市河西区实验中学高三上学期期中生物试题含解析,文件包含天津市河西区2023-2024学年高三上学期期中生物试题原卷版docx、天津市河西区2023-2024学年高三上学期期中生物试题Word版含解析docx等2份试卷配套教学资源,其中试卷共30页, 欢迎下载使用。
这是一份天津市实验中学滨海学校2023-2024学年高三上学期期中生物试题(Word版附解析),共15页。试卷主要包含了在一个基因型为AA,将某二倍体动物,RNA病毒有正单链RNA等内容,欢迎下载使用。
这是一份2023-2024学年天津市红桥区高一上学期期中生物试题含答案,文件包含天津市红桥区2023-2024学年高一上学期期中生物试题原卷版docx、天津市红桥区2023-2024学年高一上学期期中生物试题Word版含解析docx等2份试卷配套教学资源,其中试卷共39页, 欢迎下载使用。

