


2022-2023学年四川省达州市渠县八年级(下)期末生物试卷(含答案解析)
展开A. 睾丸和精子B. 卵巢和卵细胞C. 睾丸和卵巢D. 精子和卵细胞
2.一株菊花能开出“红色”、“黄色”、“白色”等多种颜色的花朵,采用的生物技术( )
A. 扦插B. 嫁接C. 克隆D. 基因工程
3.春蚕、青蛙、家燕个体发育的起点都是( )
A. 精子B. 卵细胞C. 受精卵D. 幼体
4.为进行胚胎学研究,科学家将分离自维多利亚水母的绿色荧光蛋白基因导入斑马鱼的受精卵。这项技术属于( )
A. 杂交育种B. 克隆C. 转基因技术D. 诱变育种
5.“劝君莫打三春鸟,子在巢中盼母归”,这句诗说的鸟正处于( )
A. 求偶期B. 孵卵期C. 筑巢期D. 育雏期
6.生殖和发育都离不开水的动物是( )
A. 两栖动物B. 爬行动物C. 鸟类D. 哺乳动物
7.不属于无性繁殖在生产实践中的益处有( )
①繁殖速度快
②后代性状均匀一致
③短期内可以获得大量性状一致的植株
④引起品种的退化
A. ①③B. ①②③C. ①②③④D. ④
8.如图是家蚕发育的全过程,请写出它的正确顺序( )
A. ③②④①B. ①④③②C. ③④②①D. ③①④②
9.下列关于生物生殖发育的说法正确的是( )
A. 鸟的生殖方式为卵生B. 蜜蜂的发育是不完全变态发育
C. 植物组织培养属于有性生殖D. 娃娃鱼的生殖发育在陆地上
10.转基因超级鼠的成功培育证明( )
A. 性状控制基因B. 性状与基因无关
C. 基因控制性状D. 亲代将性状遗传给子代
11.下列各组性状中,不属于相对性状的是( )
A. 番茄果皮的红色和豌豆果皮的黄色B. 生来惯用右手和生来惯用左手
C. 山羊的卷毛和山羊的直毛D. 小明的A型血和小刚的B型血
12.下列关于免疫的叙述,不正确的是( )
A. 免疫最初的含义是指人体对病原体的抵抗力
B. 过敏是免疫过强的一种表现
C. 人体免疫功能失调时,会引发某些疾病
D. 自身的物质也会引起免疫反应,而疫苗不会引起
13.一对夫妇都是双眼皮,生出一个单眼皮的女儿。假如控制双眼皮的基因为A,控制单眼皮的基因为a,那么这对夫妇的基因组成以及再生一个单眼皮女儿的概率分别是( )
A. AA AA 12.5%B. Aa Aa 25%C. Aa Aa 12.5%D. AA AA 25%
14.下列图示中,能正确表示生殖细胞中染色体和基因组成的是( )
A. ①和②B. ①和④C. ②和③D. ③和④
15.通过对不同地层中发现的古代生物化石的研究,下面人们对生物进化的认识不科学的是( )
A. 不同地质年代的生物化石反映了不同的生活环境
B. 在越晚的地层中发现的生物化石所反映的形态结构越复杂
C. 生物化石是目前唯一能证明生物进化的证据
D. 生物化石可以反映自然界生物进化趋势
16.《山海经》中《西山经》提到的麢(音:líng),就是现在的羚羊,羚羊是对一类偶蹄目牛科动物的统称。繁殖季节雄性羚羊往往用尖锐的角作为争夺配偶的武器(如图)。按照达尔文的观点,羚羊角发达的原因是( )
A. 长期使用和锻炼的结果B. 人类根据需要进行选择的结果
C. 特定环境下营养物质丰富生长迅速的结果D. 长期生存斗争自然选择的结果
17.下列结构单位按从大到小的顺序排列,正确的是( )
A. 细胞核-染色体-DNA-基因B. 细胞核-基因-DNA-染色体
C. 细胞核-DNA-染色体-基因D. 基因-细胞核-DNA-染色体
18.“小蝌蚪,圆圆头,排着尾巴去春游”蝌蚪的呼吸器官是( )
A. 肺B. 皮肤C. 鳃D. 尾巴
19.有关人的性别遗传,下列叙述中不正确的是()
A. 女性的性染色体组成为XX,男性的性染色体组成为XY
B. 就性染色体而言,男性产生两种类型、数量相等的精子,女性只产生一种卵细胞
C. 男性把Y染色体只传给儿子,不传给女儿
D. 男性体细胞中的X染色体可能来自父方,也可能来自母方
20.纯种腋生和纯种顶生豌豆杂交,子一代全部是腋生豌豆,则其显性性状是( )
A. 腋生B. 顶生C. 高茎D. 矮茎
21.从进化的角度来看,鸟类比两栖类更高等,更适应复杂的环境。从生殖发育的角度分析,其原因是( )
①体内受精
②卵外有坚硬的卵壳
③变态发育
④卵内有丰富的营养和水分
⑤卵生
A. ①③⑤B. ①②④C. ②③④D. ②④⑤
22.下列关于生物的变异,叙述错误的是( )
A. 太空椒个大质优,是通过诱变育种实现的
B. 可通过杂交育种的方法让小麦产生高产抗倒伏性状
C. 经人工选择繁育出的高产奶牛的高产性状可遗传给后代
D. 小明晒黑了很多,这种现象是变异造成的
23.在近亲结婚的子女中患病率较高的病症是( )
A. 艾滋病B. 白化病C. 肺炎D. 乙肝
24.器官移植是现代医学的一种治疗方法。移植前须做配型实验,配型成功方可移植。从免疫角度来看,被移植的器官属于( )
A. 抗原B. 抗体C. 病原体D. 疫苗
25.张奶奶患有心绞痛,她的家庭药箱中应该必备的药物是( )
A. 牛黄解毒片B. 硝酸甘油C. 阿司匹林D. 黄连素
26.下列细胞中含染色体数目最多的是( )
A. 卵细胞B. 精子C. 白细胞D. 红细胞
27.下列属于人体第二道防线的是( )
A. 皮肤B. 吞噬细胞C. 粘膜D. 免疫器官
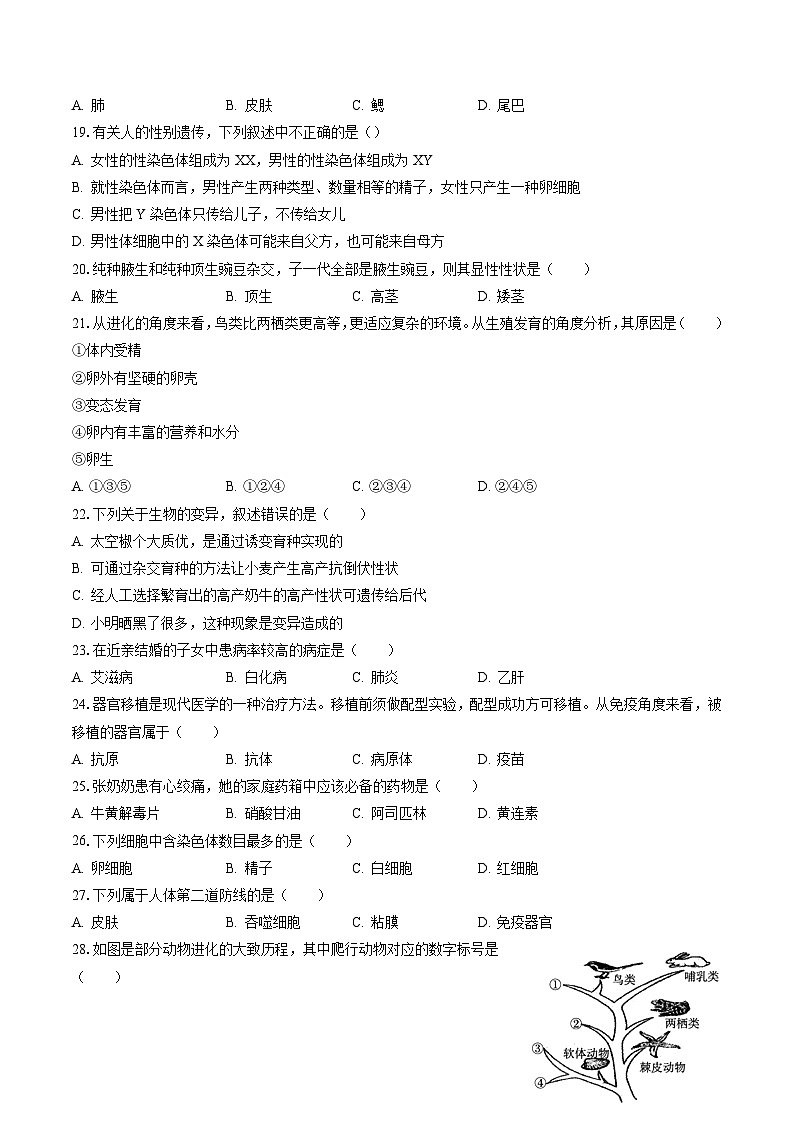
28.如图是部分动物进化的大致历程,其中爬行动物对应的数字标号是( )
A. ①
B. ②
C. ③
D. ④
29.了解必要的用药知识和急救技能,对于保障身体健康、挽救生命具有重要意义。下列有关说法错误的是( )
A. 心肺复苏,先做30次心脏按压,再做2次人工呼吸,如此交替反复进行
B. 遇到同学严重摔伤时,为保证安全,不要随意挪动伤者
C. 医护人员发现伤员腿部外出血,血液鲜红色,从伤口喷出,应立即在远心端止血
D. 感冒药是家庭常备药物,过期不可服用
30.2011年5月1日起,我国室内公共场所禁止吸烟,从人类健康角度分析,下列有关吸烟的说法不正确的是( )
A. 吸烟会诱发心脏病B. 吸烟会诱发癌症
C. 吸烟是时尚的表现D. 香烟烟雾中的一氧化碳会使人中毒
31.如图为部分生物的生殖发育示意图,请据图分析回答:
(1)若甲图中表示一种完全变态害虫的发育过程,则 ______ 期危害最大(填字母)。若甲图中表示一种不完全变态害虫的发育过程,则 ______ 期危害最大(填字母)。
(2)图乙中的M表示的发育过程特点为 ______ 。其中青蛙受精过程是在 ______ 中进行的。
(3)图丙所示的鸟卵的结构中,进行胚胎发育的部位是[ ______ ](填数字),名称是 ______ 。为胚胎发育提供主要营养物质的结构为 ______ (填名称)。
(4)图丁中,产生卵细胞的主要场所是[ ______ ](填序号)。
(5)戊的繁殖方式是 ______ ,其成功的关键是接穗和砧木的 ______ 紧密结合。
32.我国大约有20%~25%的人患有不同类型的遗传病,遗传病一般不能根治,但可以预防,据图回答问题。
(1)图一中2是 ______ ,3是 ______ ,1是 ______ 。
(2)分析图二所示的遗传情况图解,可根据 ______ (填序号)判断出白化病为 ______ 遗传病。
(3)请写出图二中4号个体的基因组成 ______ (显性基因用A表示,隐性基因用a表示)。1号和2号的基因型分别为 ______ 。
(4)若图二中6号和7号个体是一对新婚夫妇。该夫妇希望生一个肤色正常女孩的概率是 ______ ,7号的生殖细胞的染色体组成为 ______ 。
(5)图二中3号个体将白化病基因通过 ______ 将染色体传递给8号个体。
33.阅读资料回答下列问题。
2013年初春,流感家族中的一位不适之客H7N9不期而至,拨动着中国内地民众的神经。H7N9型禽流感是一种新型禽流感,3月底在上海和安徽两地率先发现。H7N9禽流感病毒是全球首次发现的新亚型流感病毒,被该病毒感染均在早期出现发热等症状。截至2013年5月16日16时,全国已确诊130人,其中36人死亡,72人病愈。迄今为止,没有迹象表明H7N9病毒已发生人际间传播。
(1)H7N9病毒没有 ______ 结构,只由 ______ 外壳和内部的 ______ 组成。从传染病角度分析,H7N9病毒属于该病的 ______ ,感染H7N9病毒的儿童属于传染病三个基本环节中的 ______ 。
(2)从预防传染病措施看,勤洗手、室内通风换气,这属于 ______ 。
(3)若H7N9型禽流感疫苗研发成功,注射的疫苗从免疫学角度分析属于 ______ ,疫苗能够刺激机体产生一种特殊蛋白质,这种蛋白质叫做 ______ 。注射疫苗可以提高人体免疫力,这种免疫类型属于 ______ (填“特异性免疫”或“非特异性免疫”)。
(4)为防治H7N9型禽流感,某些同学自己购买了板蓝根冲剂,其包装袋上印有“OTC”字样,这种药属于 ______ (填“处方”或“非处方”)药。
34.吸烟有害健康,戒烟难是因为吸烟者对烟焦油中的尼古丁等产生依赖。研究发现,烟焦油对涡虫神经系统的影响与人相似。某科研小组将涡虫作为实验对象,研究烟焦油浓度变化对其移动速度的影响,实验步骤如下:
①挑选体长相近的涡虫40只,平均分成甲、乙两组,分别放入浓度为0.03mg•mL-1、0.05mg•mL-1的烟焦油溶液中处理12小时,使涡虫对所处浓度的烟焦油产生依赖。
②将甲组涡虫随机分成A、B两组,每组10只,分别置于浓度0.03mg•mL-1、0.0lmg•mL-1的烟焦油溶液中。将乙组涡虫随机分成C、D两组,每组10只,分别置于浓度0.05mg•mL-1、0.03mg•mL-1的烟焦油溶液中。
③测定每组涡虫的移动速度,取平均值,结果如图所示:
研究人员在一定浓度范围内又做了多组实验,实验现象一致,回答下列问题:
(1)A组和B组是一组 ______实验,变量是 ______。
(2)测定每组涡虫的移动速度后,取平均值的目的是 ______。
(3)比较A组和B组,C组和D组,涡虫对烟焦油产生依颜的表现相似,即对一定浓度烟焦油产生依赖的涡虫,置于更低浓度的烟焦油溶液中移动速度 ______。
(4)由于对不同浓度烟焦油产生依赖,D组和 ______组涡虫在同一浓度烟焦油溶液中移动速度不同。
(5)青少年应当拒绝吸烟。请根据实验谈谈其中的道理 ______。
答案和解析
1.【答案】D
【解析】解:睾丸是男性主要的性器官,产生精子和分泌雄性激素。卵巢是女性主要的性器官,产生卵细胞和分泌雌性激素。精子与内生殖器分泌的黏液合成精液。睾丸产生的精子和卵巢产生的卵细胞都是生殖细胞。
故选:D。
睾丸产生的精子和卵巢产生的卵细胞都是生殖细胞。
男性生殖细胞是指精子,不是精液,精液里含有精子。
2.【答案】B
【解析】解:嫁接属于无性繁殖,没有精子和卵细胞结合成受精卵的过程,因而后代一般不会出现变异,能保持嫁接上去的接穗优良性状的稳定,使果树提早结果,增强抵抗力,而砧木一般不会对接穗的遗传性产生影响。因此,一株菊花能开出红色、紫色、白色、黄色等不同颜色的花,主要采用的技术是嫁接。
故选:B。
嫁接是指把一个植物体的芽或枝,接在另一个植物体上,使结合在一起的两部分长成一个完整的植物体.
只要掌握了嫁接的概念及优点,即可作出正确的选择.
3.【答案】C
【解析】解:春蚕属于节肢动物,其生殖方式是有性生殖,体内受精,发育过程经历受精卵→幼虫→蛹→成虫四个阶段的完全变态发育;青蛙属于两栖动物,其生殖方式为雌雄异体,体外受精。繁殖季节,雌雄蛙抱对,将精子、卵细胞分别排放到水中,在水中精子与卵细胞结合形成受精卵,受精卵发育成小蝌蚪,可见青蛙的个体发育起点也是受精卵。燕子属于鸟类,生殖方式是:雌雄异体、体内受精、卵生,故燕子的发育的起点是受精卵。所以春蚕、青蛙、家燕个体发育的起点都是受精卵,C符合题意。
故选:C。
凡进行有性生殖的生物,个体发育的起点都是受精卵。
解答此题的关键是明确各种生物的生殖发育过程。
4.【答案】C
【解析】解:转基因技术就是把一个生物体的基因转移到另一个生物体DNA中的生物技术;该研究过程中,科学家将分离自维多利亚水母的绿色荧光蛋白基因导入斑马鱼的受精卵,是利用了转基因技术。
故选:C。
转基因技术是指运用科学手段从某种生物中提取所需要的基因,将其转入另一种生物中,使与另一种生物的基因进行重组,从而产生特定的具有变异遗传性状的物质。利用转基因技术可以改变动植物性状,培育新品种。也可以利用其它生物体培育出期望的生物制品,用于医药、食品等方面。
解题的关键是掌握转基因技术的应用。
5.【答案】D
【解析】解:“劝君莫打三春鸟,子在巢中盼母归”是鸟类的育雏行为。
故选:D。
鸟类的生殖行为一般包括:占区、筑巢、求偶、交配、产卵、孵卵、育雏等行为。
并不是所有的鸟类都有孵卵和育雏行为,如杜鹃。
6.【答案】A
【解析】解:A、两栖动物都是体外受精,生殖和发育离不开水,A正确;
B、爬行动物体内受精、生殖发育都完全脱离了水的限制,B不正确;
C、鸟类是体内受精、生殖发育都完全脱离了水的限制,C不正确;
D、哺乳动物是体内受精、生殖发育都完全脱离了水的限制,D不正确。
故选:A。
(1)两栖动物如青蛙的生殖发育特点雌雄异体,体外受精,卵生,变态发育,要经过四个时期,受精卵(水中)--蝌蚪(水中)--幼蛙(水中)--成蛙(陆水).
(2)爬行动物的主要特征:体表覆盖角质鳞片或甲,用肺呼吸,体温不恒定,体内受精,卵生或少数卵胎生。由于产的卵是带有硬壳的羊膜卵,爬行动物的生殖发育都完全脱离了水的限制。
(3)鸟类的繁殖行为有占巢、求偶、交配、孵卵、育雏等;生殖发育特点雌雄异体,体内受精,卵生,孵卵育雏。
(4)哺乳动物生殖发育的最主要特点是胎生、哺乳,提高了后代的成活率。
解答此题的关键是明确动物的生殖和发育。
7.【答案】D
【解析】解:无性生殖指的是不需要经过两性生殖细胞的结合,由母体直接产生新个体的过程。无性繁殖可以保持亲本的原有性状,繁殖速度快,抗病虫能力强,短期内可以获得大量性状一致的植株。
故选:D。
此题主要考查无性生殖的优点。无性生殖的优点有:1、有利于植物快速、大量繁殖;2、有利于保持优良的品种;3、短期内可以获得大量性状一致的植株。
解答此类题目的关键是熟记无性生殖优点和缺点。
8.【答案】C
【解析】解:图中①是成虫、②是蛹、③是受精卵、④是幼虫,家蚕发育的全过程是:③受精卵→④幼虫→②蛹→①成虫。
故选:C。
昆虫的发育分为完全变态发育和不完全变态发育。昆虫在个体发育中,经过卵、幼虫、蛹和成虫等4个时期,叫完全变态发育。完全变态的幼虫与成虫在形态构造和生活习性上明显不同。差异很大。如蝶、蚊、蝇、菜粉蝶、蜜蜂、蚕等。
解答此类题目的关键是理解完全变态的发育特点。
9.【答案】A
【解析】解:A.鸟的生殖方式为卵生,鸟卵外有坚硬的卵壳,对内部结构有保护作用,A正确。
B.蜜蜂的生殖和发育经过了卵→幼虫→蛹→成虫四个时期,这样的变态发育称为完全变态发育,B错误。
C.植物的组织培养是利用无性生殖的原理快速繁殖植物的高新技术手段,没有经过两性生殖细胞的结合,其优点有繁殖速度快,受季节影响小,诱导变异比较容易,很少感染病毒等,C错误。
D.娃娃鱼属于两栖动物,两栖动物的生殖和发育是在水中完成的,D错误。
故选:A。
(1)昆虫的发育分为完全变态发育和不完全变态发育。完全变态发育过程经过受精卵、幼虫、蛹和成虫4个时期,幼虫与成虫在形态结构和生活习性上明显不同,差异很大;不完全变态发育经过受精卵、若虫、成虫三个时期,幼虫与成虫的形态结构和生活习性非常相似,但各方面未发育成熟。
(2)有性生殖是指经过两性生殖细胞(如精子和卵细胞)的结合成为受精卵,再由受精卵发育成为新的个体的生殖方式。无性生殖没有两性生殖细胞的结合,由母体直接产生新个体的方式,如嫁接、扦插、压条、克隆、组织培养等。
掌握生物的生殖过程是解题的关键。
10.【答案】C
【解析】解:转基因超级鼠的培育过程是:将事先准备好的大鼠生长激素基因吸入显微注射器中,在显微镜下将大鼠生长激素基因,注入小鼠核尚未融合的受精卵内的卵细胞核或精子核中。注射之后,小鼠受精卵内的精子核和卵细胞核将融合成一个细胞核,其中携带着转入的基因。将已经导入了大鼠生长激素基因的受精卵,注入小鼠的输卵管中去。这样小鼠的输卵管中就有了两种受精卵,一种是导入了大鼠生长激素基因的受精卵,另一种是输卵管中原有的未转基因的受精卵。由含有大鼠生长激素基因的受精卵发育成的是超级鼠,而由未转基因的受精卵发育成的是普通鼠;由此说明生物的性状由基因控制。
故选:C。
生物的性状是由基因决定的,基因决定性状的表达,一个基因对应一个性状.
生物的性状受遗传物质的控制,基因是控制生物性状的最小单位.
11.【答案】A
【解析】解:A、番茄果皮的红色和豌豆果皮的黄色。是两种生物,不属于相对性状。
BCD、生来惯用右手和生来惯用左手、山羊的卷毛和山羊的直毛、小明的A型血和小刚的B型血,都是同种生物同一性状的不同表现形式,属于相对性状。
故选:A。
生物体的形态特征、生理特征和行为方式叫做性状,同种生物同一性状的不同表现形式叫做相对性状,据此答题。
正确理解相对性状的概念是做好该题的关键。
12.【答案】D
【解析】解:A、免疫最初的含义是指人体对病原体及其有害产物的抵抗力,A正确。
B、当人体抵抗抗原侵入的功能过强时,在过敏原(引起过敏反应的物质,如某些食物、药物)的刺激下,人体就会发生过敏反应,过敏是免疫过强的一种表现,B正确。
C、人体通过免疫可以减少疾病的产生,维持人体的健康,这是对人体有利的;但是免疫的有些功能有时对人体是不利的,如对人体移植器官的排异反应,使移植的器官难以存活;人体免疫功能失调时,会引发某些疾病,如抵抗抗原的功能过强,可使人体产生过敏反应等,C正确。
D、自身的物质和疫苗也会引起免疫反应。疫苗是将病原微生物及其代谢产物,经过人工减毒、灭活或利用基因工程等方法制成的用于预防传染病的制剂。疫苗失去了致病性,但保留了病原菌的抗原性,人体注射疫苗后,免疫系统便会产生相应的抗体,使人体获得相应的免疫力,D错误。
故选:D。
免疫是指人体的一种生理功能,人体依靠这种功能识别“自己”和“非己”成分,从而破坏和排斥进入体内的抗原物质,或人体本身产生的损伤细胞和肿瘤细胞等,以维持人体内部环境的平衡和稳定。
解答此类题目的关键是理解免疫的功能。
13.【答案】C
【解析】解:假如控制双眼皮的基因为A,控制单眼皮的基因为a。一对夫妇为双眼皮,生了一个单眼皮的女儿,则单眼皮女儿的基因型是aa,父亲或母亲遗传给女儿的基因一定是a,因此双眼皮父母的基因型均是Aa,遗传图解如图:
。
从图解中看出,这对夫妇的基因组成以及再生一个单眼皮孩子的概率25%.同时每次生男生女的几率是均等的,各是50%,因此他们再生出单眼皮女儿的概率为25%x50%=12.5%。
故选:C。
(1)生物体的某些性状是由一对基因控制的,当细胞内控制某种性状的一对基因都是显性或一个是显性、一个是隐性时,生物体表现出显性基因控制的性状;当控制某种性状的基因都是隐性时,隐性基因控制的性状才会表现出来。
(2)在一对相对性状的遗传过程中,子代个体中出现了亲代没有的性状,新出现的性状一定是隐性性状,亲代的基因组成是杂合体。
解答此类题目的关键是理解掌握基因的显性与隐性以及会借助遗传图解来分析解答此类问题。
14.【答案】C
【解析】【分析】
本题考查染色体、DNA和基因的关系、基因在亲子代之间的传递。解题关键是熟知染色体、DNA和基因的关系、基因在亲子代之间的传递。
【解答】
在生物的体细胞中,染色体是成对存在的,基因也是成对存在的,分别位于成对的染色体上。在形成生殖细胞的过程中,成对的染色体分开,每对染色体中的一条进入精子或卵细胞中,因此生殖细胞中的染色体数比体细胞中的少一半。通过受精作用形成的受精卵既含有卵细胞的染色体,又含有精子的染色体,因此受精卵内的染色体数目和体细胞一样。图示中①有一对染色体、④有两对染色体,是体细胞;②③都含有两条染色体,但不成对,并且位于染色体上的基因也不成对,属于生殖细胞。故C正确。
故选C。
15.【答案】C
【解析】解:A、不同地质年代的生物化石反映了不同的生活环境,A正确;
B、在距今越近的地层中,挖掘出的化石所代表的生物,结构越复杂,分类地位越高等,陆生生物的化石也越多。B正确;
C、化石是保存在岩层中的古生物遗物和生活遗迹。直接说明了古生物的结构或生活习性。因此化石是研究生物进化最主要、最可靠的证据,但不是唯一能证明生物进化的证据,生物进化的证据还有比较解剖学上的证据、胚胎学上的证据等。C错误;
D、根据分析可知,通过对不同年代化石的比较,可推断出生物进化的趋势是由简单到复杂、由低等到高等、由水生到陆生逐渐进化而来的。因此生物化石可以反映自然界生物进化趋势。D正确。
故选:C。
(1)生物化石是古代生物的遗体、遗物(如卵、粪便等)或生活痕迹(如动物的脚印、爬迹等),由于某种原因被埋藏在地层中,经过若干万年的复杂变化而逐渐形成的.
(2)在越古老的地层中,挖掘出的化石所代表的生物,结构越简单,分类地位越低等,水生生物的化石也越多.
(3)在距今越近的地层中,挖掘出的化石所代表的生物,结构越复杂,分类地位越高等,陆生生物的化石也越多.
解答此类题目的关键是理解掌握化石的形成以及分布规律.
16.【答案】D
【解析】解:达尔文把在生存斗争中,适者生存、不适者被淘汰的过程叫做自然选择。达尔文认为,自然选择是一个长期的、缓慢的、连续的过程。由于生存斗争不断地进行,因而自然选择也是不断地进行,通过一代代的生存环境的选择作用,物种变异被定向地向着一个方向积累,于是性状逐渐和原来的祖先不同了,这样新的物种就形成了。
雄性羚羊的角由于经常在争夺配偶中作为武器,这样角发达的雄性羚羊一般都能找到配偶,其性状经过逐代积累,而形成现在角发达的雄性羚羊类型。而角不发达的雄性羚羊由于得不到配偶,其性状得不到传递,而被淘汰,这是长期生存斗争自然选择的结果。
故选:D。
自然界中的生物,通过激烈的生存斗争,适应者生存下来,不适应者被淘汰掉,这就是自然选择。
生物现有的性状:形态结构、生理特征和行为方式,都是经达长期的自然选择后的结果,是对环境的适应。
17.【答案】A
【解析】解:染色体存在于细胞核中,由DNA和蛋白质组成。DNA分子很长,在它特定的结构中储存有大量的遗传信息,这些特定结构就是基因,如图表示细胞核、染色体、DNA、基因之间的关系,因此这些结构单位从大到小的顺序排列应该是细胞核、染色体、DNA、基因。
故选:A。
染色体是细胞核内具有遗传性质的物体,易被碱性染料染成深色,所以叫染色体;由蛋白质和DNA组成,是遗传物质基因的载体;染色体在体细胞内成对存在,基因位于染色体上,基因是DNA分子上具有遗传效应的片段。
基因是染色体上具有控制生物性状的DNA片段,染色体存在于细胞核里。
18.【答案】C
【解析】解:青蛙属于两栖动物,其幼体蝌蚪生活在水中,用鳃呼吸,成体青蛙既能生活在陆地上,又能生活在水中,主要用肺呼吸,皮肤辅助呼吸。其幼体和成体在形态结构和生活习性上有很大差异,叫变态发育。可见C正确。
故选:C。
小蝌蚪像小鱼,生活在水里,用鳃呼吸,成体用皮肤辅助肺呼吸.
只要熟练掌握了两栖动物的主要特征,即可轻松解答.
19.【答案】D
【解析】解:A、人的性别主要是由性染色体决定的,女性体细胞中的一对性染色体组成是XX.男性体细胞中的一对性染色体组成是XY,A正确;
B、男性产生两种类型的精子--含X染色体的精子和含Y染色体的精子。女性则只产一种含X染色体的卵细胞,B正确。
C、男性把含Y染色体的精子只传给儿子,女儿从父亲那里得到的是X染色体,C正确;
D、从性染色体的来源看,第23对性染色体是XY,其中X来自母方,Y来自父方,D错误。
故选:D。
在亲代的生殖细胞形成过程中,经过减数分裂,两条性染色体彼此分离,男性产生两种类型的精子--含X染色体的精子和含Y染色体的精子,女性则只产一种含X染色体的卵细胞。受精时,如果是含X的精子与卵子结合,就产生具有XX的受精卵并发育成女性;如果是含Y的精子与卵子结合,就产生具有XY的受精卵并发育成为男性。这说明男女的性别在受精卵形成时就已确定。由于男性可产生数量相等的X精子与Y精子,加之它们与卵子结合的机会相等,所以每次生男生女的概率是相等的。在整个人群中男女性别之比大致1:1。
解答此类题目的关键是熟记性染色体的遗传过程。
20.【答案】A
【解析】解:在遗传学上,把具有一对相同性状的纯种杂交一代所显现出来的亲本性状,称为显性性状,把未显现出来的那个亲本性状,称为隐性性状。矮茎腋生花豌豆和矮茎顶生花豌豆杂交,子代豌豆全部是矮茎腋生花,所以腋生是显性性状。
故选:A。
生物的性状由基因控制,基因有显性和隐性之分;当细胞内控制某种性状的一对基因都是显性基因或一个是显性、一个是隐性基因时,生物体表现出显性基因控制的性状;当控制某种性状的基因都是隐性时,隐性基因控制的性状才会表现出来。
此题考查的是基因的显隐性及其与性状表现之间的关系,生物的性状是由基因决定的。
21.【答案】B
【解析】解:鸟类是体内受精,鸟类的卵有卵壳,卵壳能保护卵内部的结构,可以防止卵内水分蒸发,此外还有卵白,为胚胎发育提供水分和养料,因此鸟卵更适应陆地上的发育。两栖动物的生殖发育离不开水的限制,体外受精,变态发育,卵外无坚硬的外壳。
故选:B。
生物对环境的适应是普遍存在的。现在生存的每一种生物,都具有与环境相适应的形态结构、生理特征或行为。动物在形态、结构、生理和行为等方面也有许多适应性特征。
熟记鸟的生殖特点和发育过程,鸟类是体内受精。
22.【答案】D
【解析】解:A.太空椒是在太空条件下,引起遗传物质发生改变而培育成的新品种。故培育太空椒利用的是诱变育种技术,A不符合题意。
B.利用基因在亲子代之间的传递,使基因重组,产生稳定的、可以遗传的、具有优良性状的新品种,属于杂交育种。因此,可通过杂交育种的方法让小麦产生高产抗倒伏性状,B不符合题意。
C.人工选择育种是通过生物繁殖后代会出现各种变异,不断从中选择繁殖具有优良性状的个体,从而产生具有优良性状的新品种的方法,如人工选育高产奶牛等,C不符合题意。
D.晒黑是由于紫外线照射导致皮肤色素增加,属于生理反应,不属于生物的遗传变异,D符合题意。
故选:D。
变异是指亲子间和子代个体之间的差异,按照变异的原因可以分为可遗传变异和不可遗传变异。可遗传变异是由遗传物质的改变引起的,可以遗传给后代;不可遗传的变异是指仅由环境改变引起的,没有遗传物质改变的变异,不能传递给后代。
解答此类题目的关键是理解掌握可遗传的变异和不可遗传的变异的特点。
23.【答案】B
【解析】解:选项中,艾滋病和乙肝都是由病原体引起的传染病,肺炎是由细菌、病毒、真菌、寄生虫等致病微生物,以及放射线、异物等理化因素引起的肺泡和肺间质的炎症,患这些病的人遗传物质并没有改变;白化病属于家族性遗传病,为常染色体隐性遗传,常发生于近亲结婚的人群中.
故选:B
由于遗传物质的改变,包括染色体畸变以及在染色体水平上的基因突变而导致的疾病,统称为遗传病.人类常见的遗传病有白化病、色盲、血友病、先天愚型等.血缘关系越近的人,遗传基因越相近,婚后所生子女得遗传病的可能性就大.
近亲结婚的人其所生子女患遗传病的几率大.
24.【答案】A
【解析】解:移植到人体内的植入器官相当于抗原,人体的免疫系统,会识别出非己成分,从而产生排斥反应,产生相应的抗体,来杀死或抑制异体器官的成活。因此移植他人的器官时,需要进行抗免疫治疗,否则移植不会成功。所以从现代免疫学的观点看,移植的器官相当于抗原。
故选:A。
(1)引起淋巴细胞产生抗体的物质就是抗原。抗原包括进入人体的微生物等病原体、异物、异体器官等。
(2)抗体是指抗原物质侵入人体后,刺激淋巴细胞产生的一种抵抗该抗原物质的特殊蛋白质,可与相应抗原发生特异性结合的免疫球蛋白。
解答此类题目的关键是理解掌握抗体、抗原的概念和特点。
25.【答案】B
【解析】解:A、牛黄解毒片主要治疗感冒,A不正确;
B、硝酸甘油主要治疗预防心绞痛,B正确;
C、阿司匹林主要是解热镇痛药,C不正确;
D、黄连素主要是消炎药,D不正确.
故选:B
安全用药是指根据病人的病情、体质和药物的作用,适当的选择药物的品种,以适当的方法、剂量和时间准确用药,以充分发挥药物的最佳效果,尽量减小药物对人体所产生的不良影响或危害.药品分处方药和非处方药,非处方药是不需要医师处方、即可自行判断、购买和使用的药品,简称OTC.这些药物大都用于多发病常见病的自行诊治,非处方药要严格按说明书服用;处方药是必须凭执业医师或执助理医师才可调配、购买和使用的药品,非处方药不必医生嘱咐下使用,根据病情需要,恰当选择药物,以达到好的治疗效果,尽量避免药物人体的不良作用,才是安全用药的根本.
解答此类题目的关键是掌握一些常用药物的作用.
26.【答案】C
【解析】解:生物体的细胞内有一些被碱性染料染成深色的物质,叫做染色体。染色体在生物体的传宗接代中,具有重要的作用。在生殖过程中,要进行一种特殊方式的细胞分裂,结果使生殖细胞中的染色体的数量减少一半。如豌豆的体细胞内染色体的数目是12对,那么它的生殖细胞(精子或是卵细胞)内染色体的数目就是12条,然后精子和卵细胞结合成受精卵,染色体的数目就是精子和卵细胞染色体数目的和,即12对。卵细胞、精子是生殖细胞,其染色体是体细胞的一半;白细胞是体细胞,其染色体是生殖细胞的二倍;红细胞是体细胞,但是成熟的红细胞没有细胞核,而染色体位于细胞核内,因此红细胞没有染色体。故含染色体数目最多的是白细胞。
故选:C。
本题考查的是染色体在亲子代之间的传递,首先明确染色体的概念、成熟的红细胞没有细胞核。
染色体、基因在亲子代之间的传递是考查的重点,可总结规律:体细胞:生殖细胞:受精卵=2n:n:2n.
27.【答案】B
【解析】解:A、人体的皮肤属于第一道防线,A不正确;
B、吞噬细胞和体液属于第二道防线,B正确;
C、粘膜属于第一道防线,C不正确;
D、免疫器官属于第三道防线,D不正确。
故选:B。
人体三道防线的组成、功能和免疫的特点如图:
解答此类题目的关键是理解掌握人体三道防线的组成、功能。
28.【答案】A
【解析】解:如图生命树:
可见图中的①爬行动物,②鱼类,③节肢动物,④环节动物。
故选:A。
动物的进化历程是由无脊椎动物进化到脊椎动物,脊椎动物的进化历程:原始鱼类→原始两栖类→原始爬行类→原始的鸟类和原始的哺乳类。
解答此类题目的关键是记住动物进化的历程。
29.【答案】C
【解析】解:A、进行心肺复苏时,先做30次心脏按压,保持气道畅通,再做2次人工呼吸,如此交替进行,A正确。
B、遇到同学严重摔伤时,为保证安全,不要随意挪动伤者,以防骨折处错移、摩擦而引起疼痛和损伤周围的血管、神经及重要器官,B正确。
C、根据“血液鲜红色,从伤口喷出”可以判断是动脉血管破裂出血,此时应在近心端止血,C错误。
D、感冒药是家庭常备药物,过期不可服用,大多数药物在过了有效期后,药物中有效成分的含量会有所下降,从而导致疗效降低,甚至无效。少数药物过期以后,药物中化学成分发生改变,甚至会分解出一些对人体有害的物质,不仅不能产生疗效,反而会损伤人体的健康,D正确。
故选:C。
1.胸外心脏按压术:按压部位在胸骨中、下1/3交界处,以一手掌根部放在按压部位,将另一手的掌根重叠放于其手背上,两手手指交叉抬起,使手指脱离胸壁。抢救者双臂绷直,双肩在患者胸骨上方正中,利用上身重量垂直下压使胸骨下陷4~5厘米,然后立即放松按压,使胸骨自行复位,但手掌根部不要抬离胸壁以免移位。按压应平稳、有规律地进行,不能间断,不能冲击式地猛压。
2.动脉出血时,血色鲜红,血流猛急,呈喷射状,止血时一般在受伤动脉的近心端,采用指压止血法或止血带止血法进行止血;静脉出血时,血色暗红,血流较缓和,一般是将受伤静脉的远心端压住而止血;毛细血管出血时,血液呈红色,慢慢渗出,血量少,一般会由于血液凝固而自然止血,处理时可先对伤口进行消毒,再用消毒纱布包扎。
掌握急救的方法、出血的初步护理、安全用药的常识是解答本题的关键。
30.【答案】C
【解析】解:香烟中含有1400多种成分。吸烟时产生烟雾里有40多种致癌物质,还有十多种会促进癌发展的物质,其中对人体危害最大的是尼古丁、一氧化碳焦油和多种其它金属化合物,抑制呼吸道内表面的纤毛运动,一支烟所含的尼古丁就足以杀死一只小白鼠。香烟烟雾中大量的一氧化碳同血红蛋白的结合能力比氧大240-300倍,严重地削弱了红细胞的携氧能力,因此,吸烟使血液凝结加快,容易引起心肌梗塞、中风、心肌缺氧等心血管疾病。更为严重的是,吸烟者还严重妨碍他人健康。研究结果表明,吸烟者吸烟时对旁人的危害比对他自己还大。有关医学研究表明,吸烟是心脑血管疾病、癌症、慢性阻塞性肺病等多种疾患的行为危害因素,吸烟已成为继高血压之后的第二号全球杀手。据统计,长期吸烟者的肺癌发病率比不吸烟者高10倍至20倍,喉癌发病率高6至10倍,冠心病发病率高2至3倍,循环系统发病率高3倍,气管类发病率高2至8倍。可见C错误,符合题意。
故选:C。
吸烟时产生烟雾里有40多种致癌物质,还有十多种会促进癌发展的物质,其中对人体危害最大的是尼古丁、一氧化碳焦油和多种其它金属化合物.一支烟所含的尼古丁就足以杀死一只小白鼠.香烟烟雾中大量的一氧化碳同血红蛋白的结合能力比氧大240-300倍,严重地削弱了红细胞的携氧能力,因此,吸烟使血液凝结加快,容易引起心肌梗塞、中风、心肌缺氧等心血管疾病.更为严重的是,吸烟者还严重妨碍他人健康.
解答此类题目的关键是理解吸烟的危害.
31.【答案】A C 变态发育 水 5 胚盘 卵黄 ③ 无性生殖(嫁接) 形成层
【解析】解:(1)完全变态发育的害虫幼虫以植物叶为食危害较大,而成虫以少量植物汁液为食危害较小,蛹不食不动;不完全变态发育的害虫成虫对农作物危害最大,食量大,又能飞,易聚集,易引发灾害。因此若甲图中表示一种完全变态害虫的发育过程,则A幼虫期危害最大。若甲图中表示不完全变态害虫的发育过程,则C成虫期危害最大。
(2)图乙中,蝗虫为不完全变态发育,家蚕为完全变态发育,青蛙为变态发育,因此M表示的发育过程特点为变态发育。青蛙是两栖动物,受精过程是在水中进行的。
(3)5胚盘含有细胞核,内有遗传物质,是由受精卵分裂形成的,是进行胚胎发育的部位,将来发育成雏鸟。卵黄中含有丰富的营养,为胚胎发育提供主要营养物质的结构为4卵黄。
(4)女性的生殖系统主要包括卵巢、输卵管、子宫、阴道等。卵巢是女性的主要性器官,也是女性的性腺,能够产生卵细胞和分泌雌性激素。图丁中,产生卵细胞的主要场所是③卵巢。
(5)嫁接:即人们有目的地将一株植物上的枝条或芽,接到另一株植物的枝上,使之愈合生长在一起,形成一个新的植株。嫁接时,接上去的芽或枝叫接穗,被接的植物叫砧木,嫁接时应当使接穗和砧木的形成层紧密结合,以确保成活,因为形成层具有很强的分裂能力,能不断分裂产生新细胞,使得接穗和砧木长在一起,易于成活。戊是嫁接,嫁接属于无性繁殖,其成功的关键是接穗和砧木的形成层紧密结合。
故答案为:(1)A;C
(2)变态发育;水
(3)5;胚盘;卵黄
(4)③
(5)无性生殖(嫁接);形成层
(1)昆虫的发育分为完全变态发育和不完全变态发育。完全变态发育过程经过受精卵、幼虫、蛹和成虫4个时期,幼虫与成虫在形态结构和生活习性上明显不同,差异很大;不完全变态发育经过受精卵、若虫、成虫三个时期,幼虫与成虫的形态结构和生活习性非常相似,但各方面未发育成熟。图甲表示的是昆虫的生殖发育过程,D受精卵、A幼虫、C成虫、B蛹。
(2)图丙为鸟卵的结构示意图,各结构分别为:1卵壳、2系带、3卵白、4卵黄膜、5胚盘、6气室、7内外卵壳膜,其中卵黄为胚胎发育提供主要的营养,气室可以为胚胎发育提供氧气;卵白是透明的凝胶状物体,可以为胚胎发育提供水分和部分营养。
(3)图丁为女性生殖系统结构图:①输卵管、②子宫、③卵巢。
掌握各种动植物的生殖发育过程是解题的关键。
32.【答案】基因 遗传信息 染色体 1、2、6 隐性 Aa Aa、Aa 25% 22条常染色体+X或22条常染色体+Y 精子
【解析】解:(1)如图一中,1染色体由DNA和蛋白质组成,图一中DNA是生物主要的遗传物质,其上承载着3遗传信息,其结构为双螺旋结构,DNA上存在具有遗传效应的片段是2基因,是决定生物性状的最小单位。
(2)在一对相对性状的遗传过程中,子代个体中出现了亲代没有的性状,新出现的性状一定是隐性性状,亲代的基因组成是杂合体。分析图二所示的遗传情况图解,可知第一代1和2皮肤颜色都正常,子代中出现了变异现象即白化病6,说明皮肤正常是显性性状,白化病为隐性性状。因此,可根据1、2、6判断出,白化病为隐性遗传病。
(3)因为图二中4号个体的肤色正常、3号为白化病(aa),其后代8号个体为白化病患者(aa),说明4号个体的基因组成中含有一个隐性基因,所以其基因组成为Aa。在一对相对性状的遗传过程中,子代个体中出现了亲代没有的性状,新出现的性状一定是隐性性状,亲代的基因组成是杂合体。故6号的基因组成为aa,1号和2号的基因组成为Aa、Aa。
(4)由于白化病为隐性性状,所以6号的基因组成为aa,7号肤色正常,其体内一定含有A基因,但其父亲3号为白化病,基因组成为aa,故可判断7号也含a基因,则7号基因组成为Aa。遗传图解如图所示:
根据遗传图解可知,6号和7号夫妇生一个肤色正常孩子的概率50%,每次生男生女的概率是均等的,各是50%,因此生一个肤色正常女孩的概率是50%×50%=25%。由图二可以看出7号为男性,其体细胞内染色体组成为22对+XY,形成生殖细胞时,成对的染色体分开,分别进入不同的生殖细胞,因此,7号的生殖细胞的染色体组成为22条常染色体+X或22条常染色体+Y。
(5)生物体的各种性状都是由基因控制的,性状的遗传实质上是亲代通过生殖细胞把控制性状的基因传递给了子代,在有性生殖过程中,精子与卵细胞就是基因在亲子代间传递的桥梁。因此,图二中3号个体(男性)将白化病基因通过精子将染色体传递给8号个体。
故答案为:
(1)基因;遗传信息;染色体
(2)1、2、6;隐性
(3)Aa;Aa、Aa
(4)25%/;22条常染色体+X或22条常染色体+Y
(5)精子
(1)细胞核是遗传信息库,细胞核中能被碱性染料染成深色的物质叫做染色体,它是由DNA和蛋白质两部分组成。一个DNA分子上包含有多个基因,基因是具有遗传效应的的DNA片段。基因控制生物的性状。如图一中,1是染色体,2是基因,3是遗传信息。
(2)子代个体中出现了亲代没有的性状,新出现的性状一定是隐性性状,亲代的基因组成是杂合的。当控制某种性状的一对基因都是显性或一个是显性、一个是隐性时,生物体表现出显性基因控制的性状;当控制某种性状的一对基因都是隐性基因时,隐性基因控制的性状才会表现出来。
解答此类题目的关键是理解基因的显性与隐性以及基因在亲子间的传递。
33.【答案】细胞 蛋白质 遗传物质 病原体 传染源 切断传播途径 抗原 抗体 特异性免疫 非处方
【解析】解:(1)H7N9病毒没有细胞结构,只由蛋白质外壳和内部遗传物质组成。病原体就是能引起疾病的微生物和寄生虫的统称。从传染病角度分析,H7N9病毒属于该病的病原体。传染病若能流行起来必须具备传染源、传播途径、易感人群三个环节。传染源是指体内有病原体生存、繁殖并能排出病原体的人和动物,包括传染病病人、病原体携带者和受感染的动物。感染H7N9病毒的儿童属于传染病三个基本环节中的传染源。
(2)预防传染病的3个措施是:控制传染源,切断传播途径,保护易感人群。勤洗手、室内通风换气,这属于切断传播途径。
(3)疫苗是将病原微生物及其代谢产物,经过人工减毒、灭活或利用基因工程等方法制成的用于预防传染病的生物制剂。疫苗失去了致病性,但保留了病原菌的抗原性,人体注射疫苗后,免疫系统便会产生相应的抗体,使人体获得相应的免疫力。因此注射的疫苗从免疫学角度分析属于抗原。疫苗能够刺激机体产生一种特殊蛋白质,这种蛋白质叫做抗体。从获得途径来看,免疫分为非特异性免疫和特异性免疫,非特异性免疫是人人生来就有的对大多数病原体有防御功能的免疫;特异性免疫是后天获得的,只针对某一特定的病原体或异物起作用的免疫,又叫获得性免疫。注射疫苗可以提高人体免疫力,这种免疫力不是生来就有的而是后天获得的,这种免疫类型属于特异性免疫。
(4)非处方药(OTC)不需执业医师开具的处方也可以购买,按说明书服用,适用于容易自我诊断、自我治疗的小病。所以为防治H7N9型禽流感,某些同学自己购买了板蓝根冲剂,其包装袋上印有“OTC”字样,这种药属于非处方药。
故答案为:(1)细胞;蛋白质;遗传物质;病原体;传染源
(2)切断传播途径
(3)抗原;抗体;特异性免疫
(4)非处方
传染病是由细菌、病毒或寄生虫等病原体引起的,能在人与人之间或人与动物之间传播的疾病。传染病具有传染性和流行性,有的还具有季节性和地方性的特点。传染病若能流行起来必须具备传染源、传播途径、易感人群三个环节。因此,控制传染病的措施有三个:控制传染源、切断传播途径、保护易感人群。
解答此题的关键是明确传染病流行的基本环节和预防措施、病毒的形态结构和生命活动特点、人体特异性免疫和非特异性免疫及安全用药常识。
34.【答案】对照 烟焦油溶液浓度 减小误差 减慢 A 吸烟者会对香烟产生依赖
【解析】解:(1)A组和B组是一组对照实验,变量是烟焦油溶液浓度。
(2)测定每组涡虫的移动速度后,取平均值的目的是减小误差。
(3)比较A组和B组,C组和D组,涡虫对烟焦油产生依赖的表现相似,即对一定浓度烟焦油产生依赖的涡虫,置于更低浓度的烟焦油溶液中移动速度减慢。
(4)由于对不同浓度烟焦油产生依赖,D组和A组涡虫在同一浓度烟焦油溶液中移动速度不同。
(5)青少年应当拒绝吸烟。请根据实验谈谈其中的道理吸烟者会对香烟产生依赖。
故答案为:
(1)对照;烟焦油溶液浓度。
(2)减小误差
(3)减慢
(4)A
(5)吸烟者会对香烟产生依赖(言之有理也可以)。
对照实验:在探究某种条件对研究对象的影响时,对研究对象进行的除了该条件不同以外,其他条件都相同的实验。根据变量设置一组对照实验,使实验结果具有说服力。一般来说,对实验变量进行处理的,就是实验组。没有处理的就是对照组。
“对照原则”是实验设计的基本原则之一。
四川省达州市渠县2023-2024学年八年级上学期期末生物试题: 这是一份四川省达州市渠县2023-2024学年八年级上学期期末生物试题,共4页。
2022-2023学年四川省达州市开江县八年级(下)期末生物试卷(含答案解析): 这是一份2022-2023学年四川省达州市开江县八年级(下)期末生物试卷(含答案解析),共23页。试卷主要包含了下列关于家蚕的叙述,错误的是,如图是与遗传有关结构的示意图等内容,欢迎下载使用。
2022-2023学年四川省达州市通川区八年级(下)期末生物试卷(含答案解析): 这是一份2022-2023学年四川省达州市通川区八年级(下)期末生物试卷(含答案解析),共19页。试卷主要包含了下列现象中属于不可遗传变异的是等内容,欢迎下载使用。