


广东省深圳市南山区部分中学2023-2024学年高一上学期11月期中考试化学试题(含答案)
展开考试分数:100分 考试时间:75分钟
注意事项:
1.答卷前,考生务必将自己的姓名、考生号、座位号填写在答题卡上,并用2B铅笔在答题卡上的相应位置填涂考生号。
2.作答选择题时,选出每小题答案后,用2B铅笔把答题卡上对应题目选项的答案信息点涂黑;如需改动,用橡皮擦干净后,再选涂其他答案。写在本试卷上无效。
3.非选择题必须用黑色字迹的钢笔或签字笔作答,答案必须写在答题卡上各题目指定区域内相应位置上:如需改动,先划掉原来的答案,然后再写上新答案;不准使用铅笔和涂改液。不按以上要求作答无效。
4.考生必须保证答题卡的整洁。考试结束后,将试卷和答题卡一并交回。
可能用到的相对原子质量:H﹣1,C﹣12,N﹣14,O﹣16,Na﹣23,Cl﹣35.5,Cr﹣52
第Ⅰ卷(选择题44分)
一、选择题(本题共16个小题,共44分。第1~10小题,每题2分;第11~16小题,每小题4分。在每小题给出的四个选项中,只有一项是符合题目要求的。)
1.化学在生产和日常生活中有着重要的应用,下列说法不合理的是( )
A.Na2CO3可用于制玻璃、肥皂、造纸、纺织等工业,NaHCO3可用于治疗胃酸过多、制造发酵粉等,它们都可以用作食用碱
B.盐碱地(含较多Na2CO3等)不利于作物生长,可施加熟石灰进行改良
C.Na2O2常用作潜水艇或呼吸面具的供氧剂
D.氯气与烧碱溶液或石灰乳反应都能得到含氯消毒剂
2.表中对于相关物质的分类全部正确的是( )
3.以下各组离子能在溶液中大量共存的是( )
A.含有大量的溶液:加入、、、
B.滴加酚酞变红的溶液:加入、、、
C.所含溶质为NaHSO4的溶液:加入、、、
D.含有大量NaClO的溶液中:、、、
4.下列离子方程式正确的是( )
A.氨水与盐酸反应:
B.钠与水的反应:
C.氯气溶于水:
D.碳酸氢钠与氢氧化钠反应:
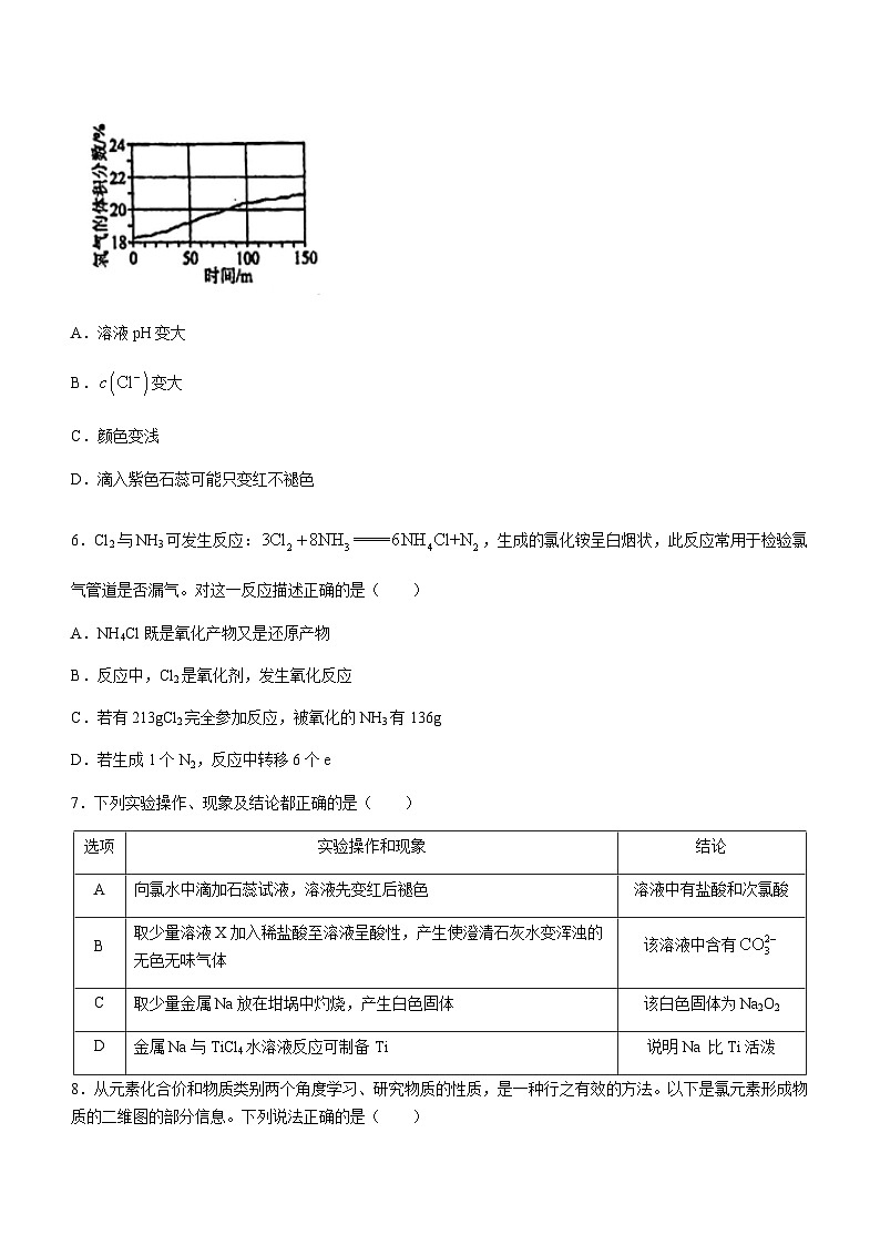
5.数字化实验是利用传感器和信息处理终端进行实验数据的采集和分析。光照装有氯水的广口瓶,测定氧气的体积分数随时间变化如图,下列关于氯水光照过程说法不正确的是( )
A.溶液pH变大
B.变大
C.颜色变浅
D.滴入紫色石蕊可能只变红不褪色
6.Cl2与NH3可发生反应:,生成的氯化铵呈白烟状,此反应常用于检验氯气管道是否漏气。对这一反应描述正确的是( )
A.NH4Cl既是氧化产物又是还原产物
B.反应中,Cl2是氧化剂,发生氧化反应
C.若有213gCl2完全参加反应,被氧化的NH3有136g
D.若生成1个N2,反应中转移6个e
7.下列实验操作、现象及结论都正确的是( )
8.从元素化合价和物质类别两个角度学习、研究物质的性质,是一种行之有效的方法。以下是氯元素形成物质的二维图的部分信息。下列说法正确的是( )
A.HCl中氯显﹣1价,是氯的最低价态,因此盐酸只有还原性
B.要实现反应④⑤⑥,要加入氧化剂
C.反应⑦⑧⑨⑩都属于氧化还原反应
D.氯的最高价氧化物化学式为Cl2O7
9.在下列物质间的每一步转化中(反应条件已经略去),不能只通过一步反应实现的是( )
A.Na→Na2O→Na2CO3→NaHCO3→NaOHB.S→SO2→H2SO3→Na2SO3
C.C﹣CO→CO2→Na2CO3D.Cl2→FeCl2→FeCl3→Fe(OH)3
10.KClO3与浓盐酸的反应是实验室制备氯气的方法之一:,下列说法错误的是( )
A.氧化性:KClO3>Cl2
B.被氧化的氯原子与被还原的氯原子的物质的量之比为5:1
C.用双线桥法表示电子得失情况:
D.HCl在反应中表现出还原性和酸性
11.下列有关实验现象与分析或结论都正确的是( )
12.根据下列实验操作和现象所得到的结论正确的是( )
A.将金属钠在燃烧匙中点燃,迅速伸入集满CO2的集气瓶,瓶中产生大量白烟和黑色颗粒,说明CO2具有还原性
B.取久置的Na2O2粉末,向其中滴加过量的盐酸,产生无色无味的气体,说明Na2O2没有变质
C.用铂丝蘸取少量某溶液灼烧,火焰呈黄色,证明其中含有,不含有
D.等质量的NaHCO3和Na2CO3分别与足量盐酸反应,生成的CO2质量不相同
13.下列有关Na2CO3和NaHCO3的性质,叙述错误的是( )
A.鉴别Na2CO3和NaHCO3既可以用BaCl2溶液,也可用Ba(OH)2溶液
B.除去Na2CO3固体中混有的少量NaHCO3,用加热法
C.向Na2CO3粉末和NaHCO3晶体中滴入少量水,前者温度升高,后者温度下降
D.配制同浓度的Na2CO3和NaHCO3溶液,用pH试纸测定pH值,Na2CO3的pH更大
14.氯碱工业通过电解饱和食盐水制备氯气:;下列有关氯碱工业的说法不正确的是( )
A.工业上可利用生成的H2和Cl2制盐酸B.每生成1个Cl2转移电子数为2
C.获得的主要产品除Cl2外,还有烧碱和H2D.工业上可用澄清石灰水吸收Cl2联合生产漂白粉
15.用下列装置制备并检验Cl2的性质,下列说法正确的是( )
图1 图2 图3 图4
A.图1:实验室制氯气,即使MnO2过量,盐酸也不能全部反应完
B.图2:充分光照后,溶液充满量筒
C.图3:生成蓝色的烟,若在集气瓶中加入少量水,所得溶液呈绿色
D.图4:干燥的有色布条不褪色,湿润的有色布条能褪色,说明Cl2有漂白性。
16.已知下列转化关系图,且知采用电解熔融氯化钠的方法可以生成金属钠;
下列说法不正确的是( )
A.A、C、E一定含有同种元素B.B与H2反应,条件不同,现象不同
C.C与D反应会产生红褐色沉淀D.电解饱和食盐水也可以生成A和B
第Ⅱ卷(非选择题56分)
二、非选择题(56分)
17.(14分)如图是实验室研究潜水艇中供氧体系反应机理的装置图(夹持仪器略)。
A B C D
(1)B装置的作用是______,反应的离子方程式为______。
(2)C装置为O2的发生装置,写出其中一个反应的化学方程式并用双线桥表示电子转移情况:______。
(3)实验后,同学们发现E装置不能收集到纯净的O2(水蒸气除外),原因是:______。
你的改进方法是:______。
(4)C装置中固体由淡黄色完全变为白色,检验固体成分的实验方案为:取少量C装置中反应后的固体溶于水,向溶液中滴入过量CaCl2溶液,若有白色沉淀生成,则证明固体中含有______。
过滤,向滤液中滴入几滴酚酞溶液,若现象为______,则证明固体中含有NaOH面不含有Na2O2。
18.(14分)根据氧化还原反应的相关知识,回答下列问题:
(1)化学实验中,如使其步骤中的有害产物作为另一步骤的反应物,形成一个循环,就可不再向环境排放该种有害物质。如图:
①需要加入氧化剂的反应是______(填编号,下同)。
②已知Na2Cr2O7在常温下,能与浓盐酸发生如下反应,请配平以下反应:
反应中:氧化剂是______,氧化产物是______;生成35.5gCl2时,被氧化的还原剂量为______g;浓盐酸体现出______性。
(2)NaH可在野外作生氢剂,反应原理为,反应中氧化产物和还原产物的质量比为______。
(3)有下列6种物质:K2SO4、K2SO3、I2、H2SO4、KIO3、H2O组成一个氧化还原反应,已知在反应中K2SO3失去电子,则反应的化学方程式为______。
19.(14分)Na2CO3和NaHCO3在生活中有广泛应用。下列是关于它们制备和性质的有关实验。
实验Ⅰ:我国化学科学家侯德榜发明的侯氏制碱法打破了西方的技术垄断,优化了制碱工艺。此法将CO2和NH3通入饱和食盐水。某实验小组利用如图所示装置模拟侯氏制碱法的生产原理并测量产物中纯碱的浓度。
回答下列问题:
(1)仪器A的它称是______。
(2)导管C的作用是______。反应时应先打开止水夹______(填“K1”或“K2”)。
(3)装置D中发生反应的方程式是______。从装置D中获得晶体后,加热可获得纯碱,写出发生反应的方程式是______。
实验Ⅱ:.“套管实验”的实验装置如图所示,请分析实验原理,并回答下列问题:
(4)用此实验验证NaHCO3、Na2CO3的热稳定性强弱,试管C中应加入固体。当观察到烧杯A、B中的______现象,说明Na2CO3的热稳定性强于NaHCO3。
(5)下列实验方案中,不能测定1Na2CO3和NaHCO3混合物中Na2CO3质量分数的是______。
A.取ag混合物充分加热,减重bg
B.取ag混合物与足量稀盐酸充分反应,加热、蒸干、灼烧,得bg固体
C.取ag混合物与足量稀硫酸充分反应,逸出气体用碱石灰吸收,增重bg
D.取ag混合物与足量Ba(OH)2溶液充分反应,过滤、洗涤、烘干,得bg固体
20.(14分)某校化学实验兴趣小组同学设计了如图所示的实验装置,利用如下原理探究氯气的某些性质。
A B C D E
(1)发生装置制备(Cl2的化学方程式______,A中产生现象是______,甲同学认为是Cl2与水反应产生某新物质的结果,写出其中发生的两个反应的化学方程式______、______,乙同学则认为A中的现象不足以说明白色沉淀是Cl2与水反应产生新物质的结果,理由是______。
(2)B和C中出现的不同现象可得出的结论是______。
(3)E是尾气吸收装置,写出其中发生的反应方程式:______
(4)工业上用氯气和石灰乳反应可制漂白粉,该反应方程式为:______,漂白粉需要密闭保存,原因是(用化学方程式表示)______,丁同学取漂白粉的溶液来做实验,向其中滴加碳酸钠溶液,观察到产生白色沉淀,请推测其中发生反应生成的新物质有______
深圳市南山区部分中学2023-2024学年高一上学期11月期中考试
化学试题答案
一、选择题
二、非选择题
17.(14分,每空2分)(1)除去CO2中的HCl气体
(2)或
(3)O2中混有CO2在CD之间增加装有NaOH溶液的洗气瓶
(4)Na2CO3溶液变红且不褪色
18.(14分,除特殊情况外每空2分)
(1)④⑥;(2分)
Na2Cr2O7(1分) Cl2(1分) 36.5 还原性和酸性
(2)1:1 (3)
19.(14分,每空2分)
(1)分液漏斗
(2)平衡气压,防止装置D压强过大K2
(3)
(4)A中不变浑浊,B中变浑浊(5)C
20.(14分,除特殊情况外每空2分)
(1) 小火加热
(2)溶液中有白色沉淀产生(1分)浓盐酸有挥发性,挥发出的HCl进入到AgNO3溶液中也可以生成AgCl白色沉淀
(3)氧化(1分)
(4)
编号
纯净物
混合物
酸性氧化物
碱性氧化物
电解质
非电解质
A
液氯
氨水
CO
Na2O
NH3·H2O
NH3
B
纯碱
冰水混合物
SO2
CaO
NaHCO3
Cl2
C
熟石灰
合金
SiO2
Fe2O3
Na2CO3
乙醇
D
氢气
盐酸
CO2
Na2O2
K2SO4
CO
选项
实验操作和现象
结论
A
向氯水中滴加石蕊试液,溶液先变红后褪色
溶液中有盐酸和次氯酸
B
取少量溶液X加入稀盐酸至溶液呈酸性,产生使澄清石灰水变浑浊的无色无味气体
该溶液中含有
C
取少量金属Na放在坩埚中灼烧,产生白色固体
该白色固体为Na2O2
D
金属Na与TiCl4水溶液反应可制备Ti
说明Na 比Ti活泼
实验现象
分析或结论
A
光照新制氯水有气泡冒出
氯水含有Cl2,光照Cl2逸出.
B
氯水中加入NaOH溶液,氯水黄绿色消失
氯水中有HClO分子存在
C
向镁粉中加入新制氯水,有无色无味的气体产生
氯水中含有盐酸与Mg反应,产生H2
D
向氯水中加入盐酸酸化,再加入硝酸银溶液产生白色沉淀
氯水中有Cl存在
题号
1
2
3
4
5
6
7
8
9
10
答案
B
C
A
D
A
D
A
D
D
C
题号
11
12
13
14
15
16
答案
C
D
A
D
A
D
广东省深圳市南山区2023-2024学年高一上学期期末考试化学试题: 这是一份广东省深圳市南山区2023-2024学年高一上学期期末考试化学试题,共19页。试卷主要包含了01等内容,欢迎下载使用。
广东省深圳市南山区2023-2024学年高三上学期期末教学质量监测化学试题(含答案): 这是一份广东省深圳市南山区2023-2024学年高三上学期期末教学质量监测化学试题(含答案),共12页。试卷主要包含了01,35,lgKa2 = -10等内容,欢迎下载使用。
广东省深圳市深大实验中学2023-2024学年高一上学期期中考试化学试题含答案: 这是一份广东省深圳市深大实验中学2023-2024学年高一上学期期中考试化学试题含答案,共10页。试卷主要包含了5 K 39,9g甲与4等内容,欢迎下载使用。