化学九年级上册课题3 制取氧气练习
展开这是一份化学九年级上册课题3 制取氧气练习,共4页。试卷主要包含了选择题,非选择题等内容,欢迎下载使用。
1.分别分解高锰酸钾、氯酸钾、过氧化氢(化学式为H2O2)三种物质,都可以制得氧气。这说明三种物质的组成中都含有( )。
A.氧气 B.氧元素 C.氧分子 D.氧化物
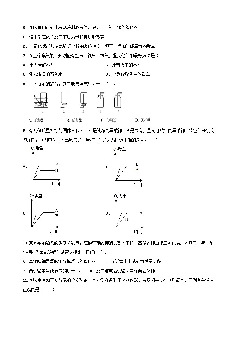
2.小科根据所学知识,自制一台“制氧器”,其装置如图所示。
下列有关说法错误的是( )
A.反应仓中的液体药品可以是过氧化氢溶液
B.过滤仓利用氧气不易溶于水的性质,使氧气湿润
C.过滤仓中气泡的多少可以判断氧气排出的快慢
D.该装置可以随时调控产生氧气的速率
3.下列说法正确的是 ( )
A.加入催化剂,化学反应一定加快 B.不使用催化剂,化学反应不能进行
C.使用催化剂,可以增加生成物的质量 D.使用催化剂,可以改变化学反应的速率
4.实验室制取并收集氧气时,必不可少的一组仪器是( )
A.试管、酒精灯、带胶塞的导管、集气瓶、铁架台
B.酒精灯、水槽、试管、集气瓶
C.集气瓶、铁架台、试管、带胶塞的导管
D.铁架台、烧瓶、集气瓶、玻璃片
5.某同学制氧气时,试管炸裂了,造成试管炸裂的原因可能是下列中的( )
①没有给试管均匀预热 ②试管外壁潮湿 ③试管口没有略向下倾斜
④在试管口加一团棉花 ⑤加热时试管与灯芯接触
⑥收集完氧气,先撤酒精灯 ⑦高锰酸钾中混有可燃物
A.全部 B.除④外
C.除⑤⑥外 D.①②③⑤
6、催化剂在生产生活中应用广泛,下列关于催化剂的说法中正确的是( )
A.催化剂不能加快化学反应速率
B.实验室用过氧化氢溶液制取氧气时只能用二氧化锰做催化剂
C.催化剂在化学反应前后质量和性质都改变
D.二氧化锰能加快氯酸钾分解的反应速率,但不能增加生成氧气的质量
7.在三个集气瓶中分别盛有空气、氮气、氧气,鉴别他们的最好方法是( )
A.用燃着的木条B.用带火星的木条
C.倒入澄清的石灰水D.分别称取各自的重量
8.下图所示的装置,其中收集氧气时可选用( )
9.有两份质量相等的固体和,是纯净的氯酸钾,是混有少量高锰酸钾的氯酸钾,将它们分别均匀加热,则图中关于放出氧气的质量和时间的关系图像正确的是…( )
A.B.
C.D.
10.某同学加热氯酸钾制取氧气,在盛有氯酸钾的试管a中错将高锰酸钾当作二氧化锰加入其中,与只加热相同质量氯酸钾的试管b相比,正确的是( )
A.高锰酸钾是氯酸钾分解反应的催化剂B.a试管中生成氧气质量更多
C.两试管中生成氧气的质量一样D.反应结束后试管a中剩余固体种
11.实验室有如下图所示的仪器装置.某同学准备利用这些仪器装置及相关试剂制取氧气.下列有关说法正确的是( )
A.用高锰酸钾制氧气时需要二氧化锰作催化剂
B.用过氧化氢溶液制取氧气时可用Ⅱ作发生装置
C.可选用Ⅳ收集氧气
D.用Ⅴ收集氧气时,应从导管a通入氧气
12.某同学用高锰酸钾制氧气时,发现试管破裂。该同学认真分析后认为可能的原因有:①用酒精灯的外焰给试管加热;②没有进行预热;③加热时试管口向上倾斜;④加热时试管口没加棉花;⑤水槽中一有气泡冒出马上进行收集;⑥实验结束时先熄灭酒精灯后将导管移出水面。你认为该同学提出的原因可能正确的是( )
A.①③⑥B.②③④C.②③⑥D.③④⑤
二、非选择题
1.规范的操作是实验成功的基本保证。下面是有些同学的实验操作,请根据要求回答下列问题:
(1)A操作存在的错误是______________________________;
(2)B操作集气瓶中既无水又无细沙,可能造成的后果是_________________;
(3)用C操作量取的水配制溶液的浓度比欲配制溶液_____(填“偏大”或“偏小”);
(4)D操作可能造成的不良后果是____________(写出一条即可)。
2.空气是一种用途很多的自然资源,可用于工业上制取氧气,其流程如下:
(1)工业上制氧气的方法发生了_____变化。
(2)①所采取的方法是_____ (升温、降温)。
(3)液态空气分离过程中_____先被分离出来,其分离的依据是_____不同。
(4)贮存在蓝色钢瓶中氧气的用途是_____。
a.气体肥料 b.医疗急救 c.气割气焊 d.炼钢
(5)生活中空气常常会被污染,污染会来自于_____(一条即可)。
3.为了探究二氧化锰是否对氯酸钾的分解起了催化作用,经查阅资料得知;氯酸钾的熔点为356℃ ,加热到400℃ 可观察到缓慢放出气泡。
(1)实验设计如下,请你补充完成实验报告:
该实验方法称为 ;
(3)写出第三步实验中发生反应的文字表达式 ;
(4)实验室制取氧气还可用双氧水作为原料,比较用氯酸钾为原料的制取方法,用双氧水作原料的方案突出的优点是 (填写一点即可)
实验步骤
加热时间(分钟)
实验现象
1.将二氧化锰单独放入试管中加热,将带火星的木条放在试管口
10
木条无变化
2.将氯酸钾单独放入试管中加热,将带火星的木条放在试管口
5
木条复燃
3.将 , 将带火星的木条放在试管口。
1
木条复燃
相关试卷
这是一份初中化学人教版九年级上册课题3 制取氧气课堂检测,共3页。试卷主要包含了选择题,非选择题等内容,欢迎下载使用。
这是一份初中化学人教版九年级上册课题3 制取氧气同步练习题,共16页。试卷主要包含了选择题,判断题,综合应用题等内容,欢迎下载使用。
这是一份初中化学课题3 制取氧气第1课时巩固练习,共6页。试卷主要包含了现有下列反应,下列关于催化剂的说法正确的是等内容,欢迎下载使用。

