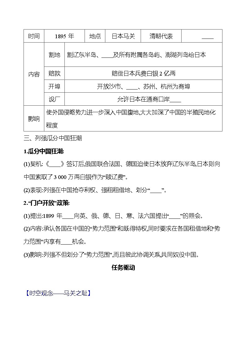
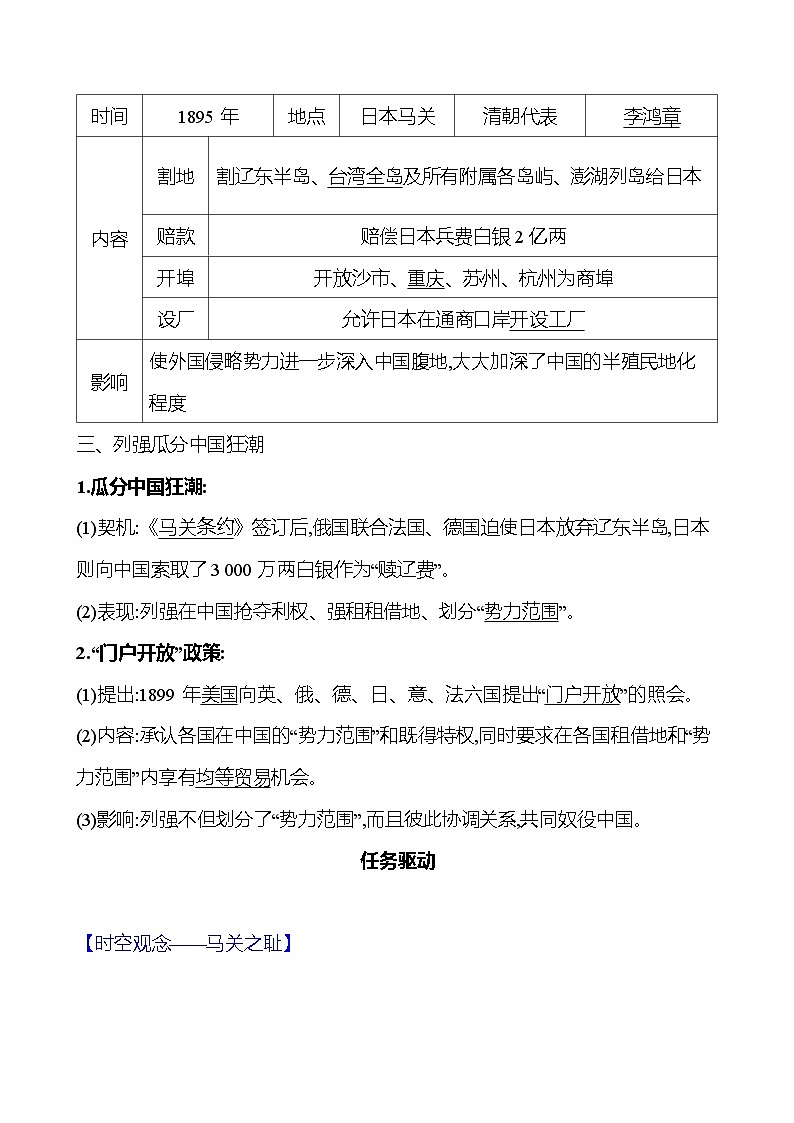
初中人教部编版第5课 甲午中日战争与列强瓜分中国狂潮精品课后练习题
展开初中历史人教部编版八年级上册第5课 甲午中日战争与列强瓜分中国狂潮课堂检测: 这是一份初中历史人教部编版八年级上册第5课 甲午中日战争与列强瓜分中国狂潮课堂检测,文件包含第六单元单元整合提分练同步练习教师版2023-2024部编版历史八年级上册docx、第六单元单元整合提分练同步练习学生版2023-2024部编版历史八年级上册docx等2份试卷配套教学资源,其中试卷共10页, 欢迎下载使用。
初中历史人教部编版八年级上册第5课 甲午中日战争与列强瓜分中国狂潮优秀同步测试题: 这是一份初中历史人教部编版八年级上册第5课 甲午中日战争与列强瓜分中国狂潮优秀同步测试题,文件包含同步讲义部编版历史八年级上册--第5课《甲午中日战争与列强瓜分中国狂潮》讲义学生版docx、同步讲义部编版历史八年级上册--第5课《甲午中日战争与列强瓜分中国狂潮》讲义教师版docx等2份试卷配套教学资源,其中试卷共17页, 欢迎下载使用。
初中历史人教部编版八年级上册第5课 甲午中日战争与列强瓜分中国狂潮练习: 这是一份初中历史人教部编版八年级上册第5课 甲午中日战争与列强瓜分中国狂潮练习,共8页。试卷主要包含了选择题,填空题,判断题,综合题等内容,欢迎下载使用。

