初中历史人教部编版九年级下册第5课 第二次工业革命学案设计
展开第二单元 第二次工业革命和近代科学文化
第5课 第二次工业革命
一、第二次工业革命的概况
1.兴起:19世纪六七十年代,各种新技术、新发明应用于工业生产,促进了工业的蓬勃发展,第二次工业革命开始。
2.特点:科学研究同工业生产紧密结合。
3.成就:电力成为新的能源进入生产生活领域,是第二次工业革命最显著的成就。
4.影响:
(1)促进生产力的发展,改善人们的生活,一些资本主义国家取得跨越式发展,成为工业化强国。
(2)主要资本主义国家出现垄断组织,资本主义由自由资本主义向垄断资本主义即帝国主义阶段过渡。资本主义对外扩张的增强,对世界产生深远影响。
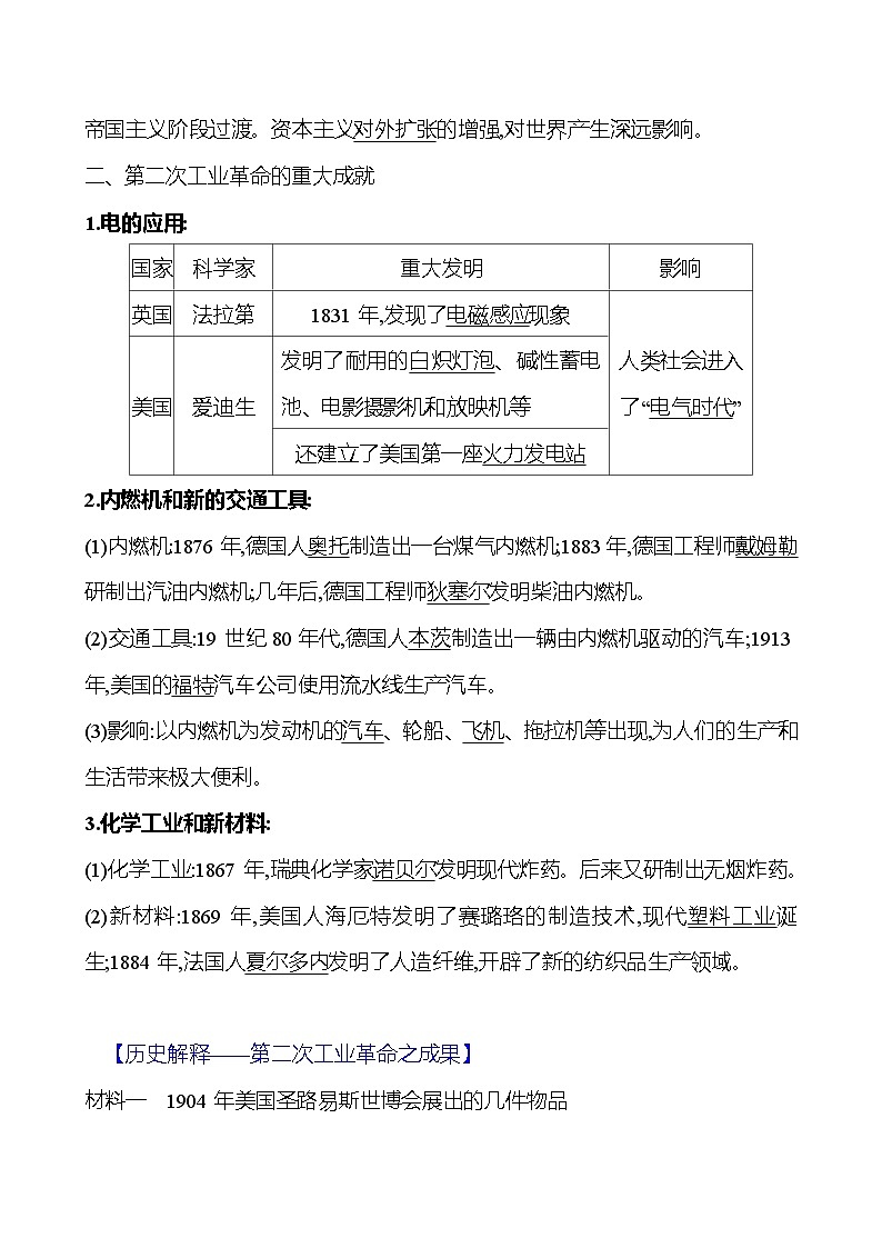
二、第二次工业革命的重大成就
1.电的应用:
2.内燃机和新的交通工具:
(1)内燃机:1876年,德国人奥托制造出一台煤气内燃机;1883年,德国工程师戴姆勒研制出汽油内燃机;几年后,德国工程师狄塞尔发明柴油内燃机。
(2)交通工具:19世纪80年代,德国人本茨制造出一辆由内燃机驱动的汽车;1913年,美国的福特汽车公司使用流水线生产汽车。
(3)影响:以内燃机为发动机的汽车、轮船、飞机、拖拉机等出现,为人们的生产和生活带来极大便利。
3.化学工业和新材料:
(1)化学工业:1867年,瑞典化学家诺贝尔发明现代炸药。后来又研制出无烟炸药。
(2)新材料:1869年,美国人海厄特发明了赛璐珞的制造技术,现代塑料工业诞生;1884年,法国人夏尔多内发明了人造纤维,开辟了新的纺织品生产领域。
【历史解释——第二次工业革命之成果】
材料一 1904年美国圣路易斯世博会展出的几件物品
(1)图一、图二、图三分别是什么物品?(3分)谁发明的?(3分)
答:图一是耐用白炽灯泡,发明者是爱迪生;图二是早期汽车,发明者是本茨;图三是飞机,发明者是莱特兄弟。
【史料实证——第二次工业革命之影响】
材料二 1870年和1913年主要资本主义国家的工业生产总值
(2)材料二反映了什么历史现象?(2分)出现这一历史现象的根源是什么?(2分)
答:历史现象:美国、德国超过英国、法国,成为世界第一、第二工业强国。
根源:第二次工业革命中,美国、德国更多地采用了新技术和新设备。
【家国情怀——第二次工业革命之启迪】
材料三 伴随着汽车数量的迅速膨胀,一方面为人们的工作、学习、生活提供了便利;另一方面它在生产使用中所产生的尾气、噪声和废弃物也直接造成了环境污染。同时,它还加快能源的消耗、破坏环境、占据空间、阻塞交通、加大交通事故率等。
(3)结合材料三,你对工业革命有哪些感悟?(4分)
答:科技是第一生产力。新能源的使用大大促进了经济的发展和人们生活水平的提高,但也破坏了生态环境,引发能源危机;我们在享受科技带来的成果的同时,要注意合理利用资源,保护环境。
时空观念
两次工业革命的比较
易错易混
1.第一次工业革命时期的动力机器是蒸汽机,第二次工业革命时期的动力机器是发电机和内燃机。
2.第一次工业革命时期的主要能源是煤炭,第二次工业革命时期的主要能源是石油和电力。
思维构建
一、选择题
1.(2023·阳江期末)(1870年以后)工业研究的实验室,装备着昂贵的仪器,配备着对指定问题进行系统研究的训练有素的科学家,他们研究的问题主要来源于生产的问题。这反映了第二次工业革命的主要特点是(A)
A.科学研究与生产紧密结合
B.投入实验的资金越来越多
C.机器生产代替了手工劳动
D.发明家主要来自一线工人
2.(2023·广州白云期末)19世纪,热力学、电磁学等自然科学领域的新发展,开始与工业生产紧密结合,在技术上取得一系列重大突破。到第二次工业革命时,新技术、新发明层出不穷,带动了许多新兴工业部门的兴起。这里所说的“新兴工业部门”有(B)
A.煤炭和钢铁B.电力和石油
C.冶金和采矿D.交通和化工
3.(2022·昆明中考)今天,我们用电话联络亲朋好友,在电灯下学习,坐汽车去上班,乘飞机出国。这些发明使我们的生活、学习和工作越来越便利,其中,耐用白炽灯泡的发明者是(A)
A.爱迪生B.牛顿C.诺贝尔D.本茨
4.(2022·内江中考)19世纪,石油工业发展缓慢,石油主要用作油灯燃料;20世纪初,情况骤变,尤其美国德州、加州发现油田,导致石油开采的淘金热。这一变化主要由于人类发明了(B)
A.发电机B.内燃机C.蒸汽机D.珍妮机
5.1897年,柏林举办了第一届国际车展,它成为德国汽车工业领先世界的重要标志。为汽车工业发展作出突出贡献的德国工程师有(A)
①戴姆勒②狄塞尔③本茨④亨利·福特
A.①②③B.①②④C.①③④D.②③④
6.2021年“天问一号”成功在火星实现软着陆,迈出了我国星际探测征程的重要一步,这是中国航天事业发展的一个重要里程碑。为了实现人们的“飞天”梦想,最早发明飞机的人物是(D)
A.本茨 B.爱迪生 C.诺贝尔 D.莱特兄弟
7.给如下信息确定一个共同的主题,最恰当的是(D)
诺贝尔发明现代炸药和无烟炸药
海厄特发明赛璐珞的制造技术
夏尔多内发明人造纤维
A.现代塑料工业的诞生
B.传统纺织行业的新发展
C.人类社会进入“电气时代”
D.化学工业和新材料的兴起
8.(2023·佛山顺德期末)1831年,法拉第发现著名的电磁感应现象,依据电磁感应定律,西门子和古拉姆相继对发电机进行创新改良。19世纪70年代开始,发电机逐渐被广泛使用。这可以证明第二次工业革命源于(D)
A.个人努力B.实践经验
C.政府支持D.科学研究
9.(2023·清远期中)如图为“主要资本主义国家占世界工业生产总值的比重(%)示意图”。出现这种变化的主要原因是(B)
A.第一次工业革命的开展
B.第二次工业革命的开展
C.两大敌对军事集团的形成
D.无产阶级革命运动的高涨
10.(2022·青岛中考)世纪之交的美国进入了“发明的时代”。1860年至1890年,美国国家专利局登记的专利证达44万件。美国的经济以前所未有的速度发展,工业产量超过英国、德国成为世界第一。在19世纪后半期里,美国工业总产量增长了12倍。材料说明(D)
A.英国经济没有任何发展
B.美国科技始终领先英国
C.德国经济跃居世界第一
D.科技是经济发展的动力
二、非选择题
11.科技改变生活,改变世界,请完成下面有关“科技”话题的学习探究活动。
【图释历史】
材料一
(1)材料一中的发明创造是哪次工业革命的成果?(2分)它们分别是哪种新能源和新动力的应用?(2分)这次工业革命使人类社会进入了什么时代?(2分)
答:第二次工业革命。电力、内燃机。电气时代。
材料二 资本主义世界工业增长图
(2)两个时间段资本主义世界工业增长的共同原因是什么?(2分)简要说明它对世界市场形成的影响。(4分)
答:原因:两次工业革命的推动。影响:两次工业革命使世界贸易的范围和规模迅速扩大,资本主义世界市场最终形成。
【论从史出】
材料三 1870—1900年间,科学与技术的关系,比以前任何时期都密切得多,19世纪最后30年间,几乎没有什么工业部门未曾受到科学新发现的影响……1870年以后,我们可以清楚地看到20世纪科学工业的开端,新兴工业,诸如电气工业等这些完全是在科学发现中首创的工业,其面貌的改革当然要比那些早已建立的工业显著得多。
——《新编剑桥世界近代史》
(3)根据材料三,概括第二次工业革命的特点。(4分)列举这一时期出现的两个新兴工业部门。(4分)
答:特点:科学和技术紧密结合,科学成为推动生产力发展的一个重要因素。举例:汽车工业、电力工业、石油化学工业。(两个即可)
【思想感悟】
(4)请就人类如何应对科技带来的“潜在的危险”提出合理化建议。(4分)
答:应该在人与自然和谐相处的理念下,进一步提高科技水平;加强国际交流与合作;合理利用和开发资源,加强可持续发展。(答出两点,言之有理即可)
素养导学
历史解释:了解第二次工业革命的背景和特点;掌握第二次工业革命的重大成果以及作出卓越贡献的科学家和发明家。
时空观念:联系第一次工业革命的相关内容,对比分析第二次工业革命的发展和进步。
史料实证:通过史料分析第二次工业革命的深刻影响。
家国情怀:通过分析第二次工业革命的影响,认识科学技术对推动社会进步发挥的巨大作用,感悟科学技术是第一生产力。
国家
科学家
重大发明
影响
英国
法拉第
1831年,发现了电磁感应现象
人类社会进入了“电气时代”
美国
爱迪生
发明了耐用的白炽灯泡、碱性蓄电池、电影摄影机和放映机等
还建立了美国第一座火力发电站
年份
英国
法国
美国
德国
1870年
31.8%
10%
23.3%
13.2%
1913年
14%
6%
35.8%
15.7%
项目
第一次工业革命
第二次工业革命
开始
18世纪60年代
19世纪六七十年代
标志
蒸汽机的广泛应用
电力的广泛应用
发明
珍妮机、改进蒸汽机、火车机车、汽船等
电灯、电报、电话、汽车、轮船、飞机、碱、硫酸、人造纤维等
作用
“蒸汽时代”
“电气时代”
领先
英国
美国、德国
历史九年级下册第5课 第二次工业革命学案设计: 这是一份历史九年级下册<a href="/ls/tb_c146794_t4/?tag_id=42" target="_blank">第5课 第二次工业革命学案设计</a>,共3页。学案主要包含了预习速填,自我检测等内容,欢迎下载使用。
人教部编版九年级下册第5课 第二次工业革命精品学案及答案: 这是一份人教部编版九年级下册<a href="/ls/tb_c146794_t4/?tag_id=42" target="_blank">第5课 第二次工业革命精品学案及答案</a>,共11页。学案主要包含了预学指导,总结感悟等内容,欢迎下载使用。
初中历史人教部编版九年级下册第16课 冷战学案: 这是一份初中历史人教部编版九年级下册第16课 冷战学案,文件包含九年级下册第五单元第16课冷战导学案教师版2023-2024学年初中历史docx、九年级下册第五单元第16课冷战导学案学生版2023-2024学年初中历史docx等2份学案配套教学资源,其中学案共14页, 欢迎下载使用。

