甘肃省白银市靖远县2023-2024学年高二上学期期中联考地理试题(含答案)
展开高二期中检测 地 理
本试卷满分100分,考试用时75分钟。
注意事项:
1.答题前,考生务必将自己的姓名、考生号、考场号、座位号填写在答题卡上。
2.回答选择题时,选出每小题答案后,用铅笔把答题卡上对应题目的答案标号涂 黑。如需改动,用橡皮擦干净后,再选涂其他答案标号。回答非选择题时,将答案写在 答题卡上。写在本试卷上无效。
3.考试结束后,将本试卷和答题卡一并交回。
4.本试卷主要考试内容:必修1、必修2、选择性必修1第一章至第二章。
一、选择题:本大题共16小题,每小题3分,共48分。在每小题给出的四个选项中,只有一项是
符合题目要求的。
鄂托克旗位于内蒙古自治区西部的鄂尔多斯高原,在鄂托克旗查布地区数百平方公里的范 围内,发现了数量和种类丰富的早白垩纪恐龙足迹等遗迹化石。其中核心区至少含有14个层位 的恐龙足迹化石,如各类蜥脚类、兽脚类恐龙足迹。足迹化石主要赋存于下白垩纪湖相地层。
据此完成1~2题。
1.鄂托克旗恐龙足迹化石反映出该地当时的自然环境特征是
A.气候寒冷干旱,植被稀疏 B. 河湖稀少,沙漠广布
C. 气候温暖湿润,植被茂盛 D. 河湖密布,鱼类出现
2.恐龙繁盛时期主要在
A. 白垩纪 B. 侏罗纪 C.三叠纪 D.二叠纪
蒸散是陆面水分和能量循环过程中的重要环节。在干旱区,作物蒸散是农田水循环过程中 水分损失的主要途径,约有90%以上的降水通过蒸散回到大气中。下图示意2021 年新疆维吾 尔自治区玛纳斯河流域绿洲灌区内,有无地膜覆盖下滴灌棉田苗期和花铃期典型日蒸散量。据
此完成3~4题。
时刻
时刻
C
3.该灌区土壤无水分损失的时段是
A.0:00—7:00
C.12:00—18:00
4.与苗期相比,花铃期蒸散量更大的原因有
B.7:00—12:00
D.18:00—23:00
①土壤水分含量丰富,水分散失量更大 ②降水量更丰富,大气中水分充足 ③气温更高,
发作用更强 ④棉花植株定型,蒸腾作用更强
A.①② B.②③ C.①④ D.③④
高铁在提升地区可达性的同时也促进了沿线的空间经济联系和空间相五作用,进而影响经 济、产业结构调整,促进优势经济、技术要素以空间外溢的形式在城际传递。下图示意我国东北 地区高铁通车前后各城市经济潜力变化格局。据此完成5~6题。
34~88
89~213
214~489
490~938
5.通车前后沈阳优势地位保持不变的主要原因是
A. 政策支持力度大 B.交通区位条件好
C.对人才吸引力强 D. 基础设施建设快
6.乌兰浩特、通辽、白城通车后经济发展潜力增长缓慢的主要原因是
A. 高铁运营频次不足 B. 人才流失速度加快
C.产业结构松散单一 D.远离主轴核心城市
北京时间2023年9月5日17时34分,我国太原卫星中心在山东海阳附近海域使用谷神 星一号海射型运载火箭,将天启星座21~24星共4颗卫星顺利送入预定轨道,发射任务获得圆
满成功,并创造了民营火箭新纪录。据此完成7~8题。
7.此时昆明(25°N,103°E) 的地方时为
A.15:26 B.16:26 C.18:42 D.19:42
8.该日18天后,当地太阳视运动轨迹最接近
B
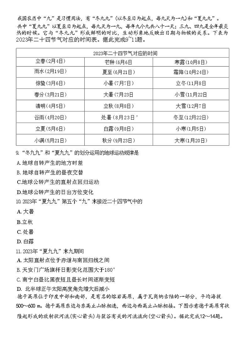
我国农历中“九”是习惯用法,有“冬九九”(以冬至日为起点,每九天为一九)和“夏九九”。
共中“夏九九”以夏至日为起点,每九天为一九,每年九个九共八十一天;三九、四九是全年最炎 热的时候。它与“冬九九”形成鲜明的对比,生动形象地反映出日期与物候的关系。下表为 2023年二十四节气对应的时间表。据此完成9~11题。
9.“冬九九”和“夏九九”的划分运用的地球运动规律是
A.地球自转产生的地方时差
B.地球自转产生的昼夜交替
C.地球公转产生的直射点回归运动
D.地球公转产生的日出方位变化
10.2023年“夏九九”第五个“九”末接近二十四节气中的
A. 大暑
B.立秋
C. 处暑
D. 白露
11.2023年“夏九九”末九期间
A. 太阳直射点位于赤道与南回归线之间
B.天安门广场旗杆日影变化范围大于180°
C.南宁白昼比黑夜短且昼长时间逐渐变短
D. 北半球正午太阳高度角先增大后减小
德干高原位于印度中部和南部,是有名的熔岩高原,属于瓦岗纳古陆的一部分,平均海拔
500~600 m。德干高原东边与东高止山脉相连,西边与西高止山脉相接。下图示意德干高原穹状
隆起形成的放射状河流(实心箭头)与裂谷有关的河流流向(空心箭头)。据此完成12~14题。
2023年二十四节气对应的时间
立春(2月4日)
芒种(6月6日
寒露(10月8日)
雨水(2月19日)
夏至(6月21日)
霜降(10月24日)
惊蛰(3月6日)
小暑(7月7日)
立冬(11月8日
春分(3月21日)
大暑(7月23日
小雪(11月22日
清明(4月5日)
立秋(8月8日)
大雪(12月7日
谷雨(4月20日)
处暑(8月23日’
冬至(12月22日)
立夏(5月6日)
白露(9月8日)
小寒(1月5日)
小满(5月21日)
秋分(9月23日)
大寒(1月20日)
12.在德干高原形成时期,西高止山脉与德干高原相接触的部位最可能形成的岩石是
A. 沉积岩 B. 石灰岩 C. 岩浆岩 D. 变质岩
13.德干高原穹顶裂谷自形成后可能发生的主要变化是
A. 裂谷宽度加大,深度加深 B. 裂谷宽度变窄,深度加深
C. 裂谷宽度加大,深度变浅 D. 裂谷宽度不变,深度不变
14.德干高原平均海拔低的主要原因是
A. 板块俯冲作用较弱,地壳抬升缓慢 B. 高原顶部岩层较厚,承受内力作用强
C. 形成时间早,受外力侵蚀时间较长 D. 高原顶部裂谷发育,岩浆喷发压力小
峡山湖位于山东省中部,湖面轮廓呈喇叭状。峡山湖在构造上处于昌邑—莒县断裂东部、
高密断裂南部;湖盆西边地势陡,东边较平缓。峡山湖南部为低山、丘陵区,北部为冲积平原,物 源供给水系主要来自西南的洪沟河和北边的潍河。因常年受季风的影响,湖面波浪作用强,波 浪将沙体重新搬运,在缓坡带一侧形成了范围较大的沙坝聚集发育区,且沙坝沉积体呈现出下
细上粗的反粒序沉积结构。下图示意峡山湖地理位置和沙坝发育区。据此完成15~16题。
15.峡山湖在成因上属于
A. 牛轭湖 B. 冰蚀湖
C .鴻湖 D. 构造湖
16.沙坝沉积区呈现出下细上粗的反粒序沉积结构,主要原因是
A. 沙坝下部沉积层更致密,抗湖面风浪侵蚀能力强
B. 湖底水体沿沙坝上泛,将底部粗粒泥沙带至顶部
C. 沙坝两侧受湖水冲刷,两侧细粒泥沙前塌先沉积
D. 沙坝上部受波浪冲刷强,细粒泥沙更容易被搬运
二、非选择题:本大题共3题,共 52分。
17.阅读图文材料,完成下列要求。(14分)
北京时间2021年10月1日10:00,某学校的地理老师登录香港天文台网站,在太阳路
径平台上输入时间和某城市经纬度,得到如下图所示的太阳视运动路径。
(1)推测该地理老师输入的经纬度所在的城市,并说明理由。(8分)
(2)计算此时太阳直射点的地理坐标,并说出该日全球正午太阳高度的变化特征。(6分)
18.阅读图文材料,完成下列要求。(20分)
古堰塞湖是指在河流中形成的一种天然堰塞湖,通常是冰川、岩石崩塌、火山喷发、泥石 流等导致河流被堵塞而形成的。古堰塞湖通常具有较高的海拔和较大的面积,是一种重要 的水资源,同时也对河流的侵蚀速率产生影响。下图示意雅鲁藏布江中游3个晚更新世古
堰塞湖的海拔分布。
距离/km
(1)简述泥石流对古堰塞湖形成发挥的作用。(6分)
水深/km
(2)研究表明,大竹卡、杰德秀、格嘎三个古堰塞湖都消亡于同一时期,试推测可能导致其同
时消亡的原因。(8分)
(3)古堰塞湖影响了雅鲁藏布江的侵蚀速率,试对此做出合理解释。(6分) 19.阅读图文材料,完成下列要求。(18分)
西菲律宾海盆属于菲律宾海板块,处于亚欧板块、澳大利亚板块与太平洋板块汇聚地 带,板块之间的运动碰撞、俯冲等构造活动强烈,形成了明显的海沟地形,造成了剧烈的火山 活动。西菲律宾海盆周围被复杂的地形地貌环绕,沉积覆盖少,更多地保存了原本形貌特 征。西菲律宾海盆中部发育有西北—东南向延伸的中央裂谷,中央裂谷周围区域地形起伏 较大、坡度变化强烈,横断面呈“V”形,中央裂谷内水深为5751~7749 m。 下图分别示意菲
律宾海海底地形特征和穿过中央裂谷的地形剖面。
(1)简述西菲律宾海盆海山的形成过程。(6分)
(2)分析西菲律宾海盆海底地形保存原貌的原因。(6分)
(3)说明海山之间的沟槽呈“V” 形的原因。(6分)
2024届甘肃省白银市靖远县高三上学期12月联考地理试卷: 这是一份2024届甘肃省白银市靖远县高三上学期12月联考地理试卷,文件包含甘肃省白银市靖远县2023-2024学年高三上学期12月联考地理答案pdf、甘肃省白银市靖远县2023-2024学年高三上学期12月联考地理pdf等2份试卷配套教学资源,其中试卷共5页, 欢迎下载使用。
甘肃省白银市靖远县2023-2024学年高三上学期12月联考地理试卷: 这是一份甘肃省白银市靖远县2023-2024学年高三上学期12月联考地理试卷,文件包含甘肃省白银市靖远县2023-2024学年高三上学期12月联考地理pdf、甘肃省白银市靖远县2023-2024学年高三上学期12月联考地理答案pdf等2份试卷配套教学资源,其中试卷共5页, 欢迎下载使用。
甘肃省白银市靖远县部分校2023-2024学年高一上学期期中地理试题: 这是一份甘肃省白银市靖远县部分校2023-2024学年高一上学期期中地理试题,共4页。

