所属成套资源:2024年高考生物一轮复习重难点训练
2024年高考生物一轮复习重难点训练 专题10 稳态与生命活动的调节(包含神经、体液调节)试题(含答案)
展开
这是一份2024年高考生物一轮复习重难点训练 专题10 稳态与生命活动的调节(包含神经、体液调节)试题(含答案),文件包含专题10稳态与生命活动的调节包含神经体液调节原卷版docx、专题10稳态与生命活动的调节包含神经体液调节解析版docx等2份试卷配套教学资源,其中试卷共23页, 欢迎下载使用。
1.(2023·黑龙江大庆·三模)稳态和平衡是所有层次生命系统普遍存在的特性。下列对稳态和平衡的理解错误的是( )
A.所有生命系统都处于一定的环境中,依靠自我调节机制在不断变化的环境中维持稳态
B.人体的稳态既让机体每一个细胞分享,又靠所有细胞共建,它得以维持的主要调节机制是神经-体液-免疫调节网络
C.生命系统的内部状态不会被动地随环境的变化而发生同等程度的改变,这体现了生命的自主性
D.生态平衡指生态系统的结构和功能处于静止不变的一种状态,生态平衡离不开生态系统内部信息的调控
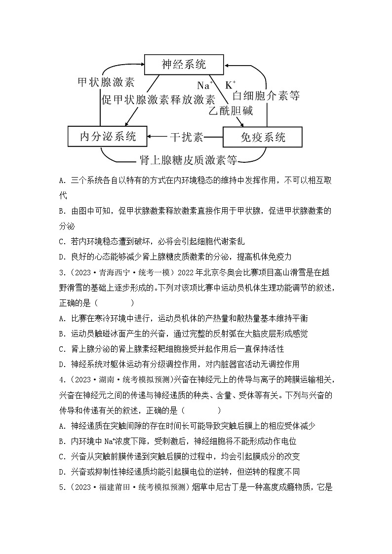
【答案】D【详解】A、所有的生命系统都存在于一定的环境中,在不断变化的环境条件下,依靠自我调节机制维持其稳态,A正确;B、人调节其内环境稳态的主要调节机制是神经—体液—免疫调节网络,人体的稳态既让机体每一个细胞分享,又靠所有细胞共建,B正确;C、稳态作为生命系统的显著特征,说明生命系统的内部状态不会被动地随环境的变化而同样程度地改变,这体现了生命的自主性,C正确;D、生态平衡是指生态系统的结构和功能处于相对稳定的一种状态,生态平衡并不是指生态系统一成不变,而是一种动态的平衡,D错误。故选D。2.(2023·湖南邵阳·统考二模)内环境稳态是机体进行正常生命活动的必要条件,而机体稳态的主要调节机制如图所示,其中肾上腺糖皮质激素既能减轻炎症,又能降低机体的防御功能,而焦虑、紧张等精神因素会使肾上腺糖皮质激素分泌增加。下列叙述错误的是( )
A.三个系统各自以特有的方式在内环境稳态的维持中发挥作用,不可以相互取代
B.由图中可知,促甲状腺激素释放激素直接作用于甲状腺,促进甲状腺激素的分泌
C.若内环境稳态遭到破坏,必将会引起细胞代谢紊乱
D.良好的心态能够减少肾上腺糖皮质激素的分泌,提高机体免疫力
【答案】B【详解】A、三个系统各自以特有的方式发挥调节作用,相互配合、不可分割、不可以相互取代。若一个系统被打破,其他两个系统的调节作用可能会减弱但不会失去调节作用,A正确;B、促甲状腺激素释放激素直接作用于垂体,促进垂体合成分泌促甲状腺激素,B错误;
C、内环境稳态是机体进行正常生命活动的必要条件。内环境稳态被破坏,细胞代谢将出现紊乱,C正确;D、肾上腺糖皮质激素是一种免疫抑制剂,由肾上腺皮质分泌,可抑制淋巴细胞增殖。人和动物在精神紧张或受到创伤等应激刺激时,糖皮质激素的含量会迅速增加,故良好的心态能够减少刺激,从而减少肾上腺糖皮质激素的分泌,提高机体免疫力,D正确。故选B。
3.(2023·青海西宁·统考一模)2022年北京冬奥会比赛项目高山滑雪是在越野滑雪的基础上逐步形成的。下列对该项比赛中运动员机体生理功能调节的叙述,正确的是( )
A.比赛在寒冷环境中进行,运动员机体的产热量和散热量基本维持平衡
B.运动员触碰冰面产生的兴奋,通过完整的反射弧在大脑皮层形成感觉
C.肾上腺分泌的肾上腺素经靶细胞接受并起作用后一直保持活性
D.神经系统对躯体运动有分级调控作用,对内脏器官活动无调控作用
【答案】A【详解】A、人是恒温动物,寒冷环境中,人体温仍然是恒定的,只是比赛在寒冷环境中进行,运动员机体的产热量和散热量都增加,但仍能维持平衡,A正确;B、大脑皮层产生感觉,没有传出神经和效应器,反射弧不完整,不属于反射,B错误;C、激素与靶细胞受体结合并起作用后就被灭活,C错误;D、神经系统对躯体运动有分级调节,对内脏活动也有调控,比如可以通过自主神经作用到内脏器官,D错误。故选A。
4.(2023·湖南·统考模拟预测)兴奋在神经元上的传导与离子的跨膜运输相关,兴奋在神经元之间的传递与神经递质的种类、含量、受体等有关。下列与兴奋的传导和传递有关的叙述,正确的是( )
A.神经递质在突触间隙的存在时间长可能导致突触后膜上的相应受体减少
B.内环境中Na+浓度下降,受刺激后,神经细胞将不能形成动作电位
C.兴奋从突触前膜传递到突触后膜的过程中,均会引起膜成分的改变
D.兴奋或抑制性神经递质均能引起膜电位的逆转,但逆转的程度不同
【答案】A【详解】A、神经递质在突触间隙的存在时间长可能导致突触后膜上的相应受体减少,比如可卡因导致多巴胺在突触间隙的存在时间延长,使突触后膜上的多巴胺受体减少,A正确;
B、内环境中Na+浓度下降,受刺激后,神经细胞可能不能形成动作电位,也可能形成动作电位但强度有所下降,关键取决于降低的水平,B错误;C、兴奋从突触前膜传递到突触后膜的过程中,突触前膜通过胞吐的方式释放神经递质,会引起膜成分的改变,但神经递质与突触后膜的受体结合不会引起突触后膜的成分发生改变,C错误;D、兴奋或抑制性神经递质均能引起膜电位的变化,但是抑制性神经递质不会引起膜电位的逆转,只是使静息电位的差值更大,D错误。故选A。
5.(2023·福建莆田·统考模拟预测)烟草中尼古丁是一种高度成瘾物质,它是烟草烟雾中的活性成分,具有刺激性气味和辛辣的的味道,其对神经系统得影响如图所示。下列叙述错误的是( )
A.尼古丁与尼古丁受体结合使POMC神经元膜外的电位由正变负
B.交感神经属于外周神经系统,是由传入神经和传出神经组成的
C.尼古丁促进肾上腺素的分泌,可能导致身体消瘦,体重减轻
D.戒烟后,POMC神经元兴奋度恢复正常,机体的食欲上升
【答案】B【详解】A、尼古丁与尼古丁受体结合使POMC神经元兴奋,钠离子通道开放,钠离子内流,膜外的电位由正变负,A正确;B、交感神经和副交感神经都属于传出神经,B错误;
C、据图可知,尼古丁作用于下丘脑神经元,通过交感性神经作用于肾上腺,肾上腺分泌的肾上腺素能够提高代谢,可能导致身体消瘦,体重减轻,C正确;D、戒烟后,POMC神经元兴奋度恢复正常,对于“饱腹感”神经元的刺激减弱,机体的食欲上升,D正确。故选B。
6.(2023·河南·二模)如图为糖尿病风险趋势与相关因素的关系图,肥胖是导致糖尿病的一个重要发病因素。肥胖状态下,因人体脂肪含量增多,由于脂肪可以分泌一些抵抗胰岛素作用的脂肪因子,容易导致高胰岛素血症(即为了克服胰岛素抵抗,胰腺大量合成胰岛素,造成肥胖者胰岛素水平大大高于普通人,通常为糖尿病前期)。下列相关叙述正确的是( )
A.糖尿病为代谢性疾病,青少年型糖尿病是一种单基因遗传病
B.糖尿病前期,机体胰岛合成的胰岛素通过导管进入血液
C.脂肪因子可能与胰岛素竞争性结合细胞膜上的胰岛素受体
D.超重的男性更易患糖尿病,注射胰岛素可催化血糖代谢
【答案】C【详解】A、青少年型糖尿病属于多基因遗传病,A错误;B、胰岛细胞是内分泌腺,其分泌的激素可以进入直接血液循环,不通过导管进入血液,B错误;C、由于脂肪可以分泌一些抵抗胰岛素作用的脂肪因子,脂肪因子容易导致高胰岛素血症,造成肥胖者胰岛素水平大大高于普通人,说明胰岛素不能起作用,故脂肪因子可能与胰岛素竞争性结合细胞膜上的胰岛素受体,从而导致高胰岛素血症,C正确;D、超重的男性更易患糖尿病,注射胰岛素作为信号分子起调节作用,而不是催化作用,D错误;故选C。
7.(2023·辽宁·二模)产后抑郁症是指女性产后发生的明显抑郁症状,近年来发病率呈现上升趋势。科研人员对产后抑郁和非抑郁产妇的血清进行检测,结果如表所示。下列说法错误的是( )
注:甲状腺激素是氨基酸衍生物,主要成分是T4和T3,Cr为肾上腺分泌的皮质醇。
A.T3、T4和Cr都需借助体液运输作用于特定的细胞
B.口服一定量的甲状腺激素有助于缓解产后抑郁
C.甲状腺激素对垂体的负反馈调节导致抑郁组TSH含量低
D.肾上腺分泌的皮质醇对垂体的分泌活动可能存在抑制作用
【答案】C【详解】A、激素通过体液运输,T3、T4和Cr都是激素,则都借助体液运输作用于特定的细胞,A正确;B、甲状腺激素是氨基酸衍生物,不会被消化,所以可以用口服的方法缓解产后抑郁,B正确;C、甲状腺激素含量少于正常组,抑郁组TSH含量低不是甲状腺激素调节的,C错误;D、抑郁组的肾上腺分泌的皮质醇含量大于正常组,抑郁组的TSH含量少于正常组,则可能是肾上腺分泌的皮质醇对垂体的分泌活动可能存在抑制作用,导致垂体释放的TSH减少,D正确。故选C。
8.(2023·福建三明·统考模拟预测)唐氏综合征(DS)患者常表现出气味辨别能力低下等症状,这与一种促性腺激素释放激素(GnRH)缺乏征的症状非常相似。科研人员利用DS模型鼠对DS与GnRH的关系进行研究,并推测DS气味辨别能力低下与下丘脑GnRH神经元受损,分泌GnRH不足有关。下列实验处理和对应的实验结果不支持上述推测的是( )
A.AB.BC.CD.D
【答案】B【详解】A、若DS气味辨别能力低下与下丘脑GnRH神经元受损,分泌GnRH不足有关则注射适量GnRH,气味辨别能力提高,A不符合题意;B、注射适量GnRH,同时注射GnRH抗体,则GnRH与GnRH抗体结合,无法发挥作用,若支持推测,则气味辨别能力没有变化,B符合题意;C、移植正常鼠GnRH神经元,GnRH会正常分泌,若支持推测,则气味辨别能力提高,C不符合题意;D、移植正常鼠GnRH神经元,同时注射特异性抑制GnRH释放的药物,则GnRH无法正常发挥作用,若支持推测,则气味辨别能力没有变化,D不符合题意。故选B。
9.(2023·河北张家口·统考二模)如图为人体内水平衡的调节过程,甲、乙、丙代表激素或结构,下列有关叙述正确的是( )
A.甲表示在下丘脑分泌的相关促激素释放激素作用下垂体释放的抗利尿激素
B.乙表示肾小管和集合管,其细胞内也存在甲状腺激素的受体
C.丙表示大脑皮层,若其上S区受损,患者听不懂别人的谈话
D.图中所示的水平衡调节过程不存在反馈调节
【答案】B【详解】A、据图可知,甲表示由下丘脑分泌、垂体释放的抗利尿激素,其分泌和释放直接受到下丘脑相关中枢的调控,A错误;B、乙表示肾小管和集合管,甲状腺激素的受体几乎分布于体内所有细胞,因此肾小管和集合管的细胞内也存在甲状腺激素的受体,B正确;
C、丙表示大脑皮层,若S区受损,患者能听懂别人的谈话,但自己不会讲话,C错误;
D、图示水平衡调节过程存在反馈调节,即血浆渗透压升高导致抗利尿激素分泌增加,而抗利尿激素含量增加导致血浆渗透压下降后,会反过来抑制下丘脑合成和分泌抗利尿激素,D错误。
10.(2023·山东德州·统考二模)辣椒素受体(TRPV1)是一种阳离子通道受体,广泛分布于人类口腔和皮肤细胞中,TRPV1被辣椒素或较高温度激活后,细胞产生电信号沿传入神经上传至大脑,大脑将之解读为“疼痛”的刺激感。辣椒素所带来的疼痛,会促使身体分泌大量的内啡肽,内啡肽是一种蛋白质类激素,能与吗啡受体结合,产生跟吗啡类似的止痛效果和快感,从而让人越吃越上瘾。下列有关叙述正确的是( )
A.吃辣椒让人上瘾的过程属于神经—体液一免疫调节
B.吃辣椒后喝冷饮可以减轻因TRPV1被激活而产生的疼痛感
C.长期口服富含内啡肽的药物会导致相应的药物依赖
D.兴奋沿传入神经传至大脑皮层形成痛觉的过程属于非条件反射
【答案】B【详解】A、由题干信息可知:吃辣椒让人上瘾的过程中,先是产生疼痛感,说明有神经系统的参与;之后身体分泌内啡肽,内啡肽与吗啡受体结合起止痛止痛效果和快感,让人越吃越上瘾,该过程存在体液调节,因此吃辣椒让人上瘾的过程属于神经—体液调节,该过程并未涉及到免疫调节,A错误;B、由题干信息可知“TRPV1会被辣椒素或较高温度激活”,推测低温时TRPV1可能被抑制,因此吃辣椒后喝冷饮可以减轻因TRPV1被激活而产生的疼痛感,B正确;C、内啡肽是一种蛋白质类激素,容易被消化道内的蛋白酶水解,因此不能口服,C错误;D、兴奋沿传入神经传至大脑皮层形成痛觉的过程中没有经过完整的反射弧,因此不属于反射,D错误。故选B。
多选题
1.(2023·辽宁·模拟预测)胰腺分泌胰液是由激素和神经共同参与调节的。小鼠实验如下:①直接刺激迷走神经的传入神经纤维,小鼠胰液含量一般在1~2秒内迅速升高,刺激停止后10秒左右,胰液含量恢复正常;②静脉注射体积分数为0.01%的某激素时,7~10秒后胰液含量升高,停止注射后4~6分钟胰液含量恢复正常;③看到食物和消化道运动均能引起小鼠胰腺分泌胰液。下列叙述错误的( )
A.①和②说明神经调节反应迅速且作用时间短暂,体液调节反应较慢但作用时间较长
B.③中看到食物引起胰液分泌的过程需大脑皮层的参与,此调节过程的效应器是胰腺
C.②中某激素可能是由垂体分泌的促胰液素
D.胰液分泌平衡的调节存在负反馈调节机制
【答案】BC【详解】A、①实验过程说明神经调节反应迅速且作用时间短暂,②实验过程说明体液调节反应较慢但作用时间较长,A正确;B、“看到食物”引起胰液分泌的过程属于条件反射,需要大脑皮层的参与,此调节过程的效应器是传出神经末梢及其支配的胰腺,B错误;
C、②中某激素最可能是促胰液素,促胰液素作用于胰腺细胞引起胰液分泌,但促胰液素是小肠黏膜分泌的,不是垂体分泌的,C错误;D、激素调节存在负反馈调节机制,胰液分泌平衡的调节存在负反馈调节机制,D正确。故选BC。
2.(2023·河北邯郸·统考一模)下图表示小鼠从25℃的环境转移到10℃的环境中后机体的热量变化的曲线图。下列有关说法正确的是( )
A.图中曲线变化是神经—体液共同调节的结果
B.若小鼠处于安静状态,则t1~t2时间段小鼠所产热量主要来自骨骼肌
C.相比t1时刻,t2时刻小鼠皮肤的毛细血管收缩程度高
D.降低环境温度后,机体产热量和散热量均增加
【答案】ACD【详解】A、t1-t3时刻人体的体温是相对稳定的,是由神经一体液调节共同参与,A正确;B、安静状态下,机体主要通过肝、脑等器官的活动提供热量,B错误;C、t2时刻的环境温度低于t1时刻的,因此t2时刻小鼠皮肤的毛细血管收缩程度高于t时刻的,C正确;
D、由题图可知,降低环境温度后,机体产热量和散热量均增加,D正确。故选ACD。
3.(2023·辽宁大连·统考二模)尿崩症有两种类型:抗利尿激素(ADH)的缺乏引起的中枢性尿崩症(CDI)和肾脏对ADH敏感性缺陷引起的肾性尿崩症(NDI),临床上可通过禁水加压(禁止饮水10h后补充ADH)实验进行确诊。下列叙述正确的是( )
A.在对抗利尿激素分泌的调节中,下丘脑可作感受器、神经中枢
B.抗利尿激素作用于肾小管和集合管后会失去活性,所以需不断合成
C.CDI和NDI患者临床表现均为多尿、口渴,高蛋白饮食可缓解病症
D.禁水加压后,CDI患者尿液渗透压升高,NDI患者尿液渗透压基本不变
【答案】ABD【详解】A、在对抗利尿激素分泌的调节中,下丘脑可作感受器感受细胞外液渗透压的变化、神经中枢(渗透压调节中枢),A正确;B、抗利尿激素作用于肾小管和集合管后会失去活性,所以需不断合成,B正确;C、尿崩症患者对水分重吸收少,常表现多尿,其尿液渗透压一般较小,细胞外液渗透压较高,产生渴觉,表现为多饮,高蛋白饮食可导致血浆渗透压升高,加重病症,C错误;D、禁水加压后,CDI患者尿液渗透压升高,NDI患者对ADH敏感性缺陷,抗利尿激素不能发挥作用,尿液渗透压基本不变,D正确。故选ABD。
综合题
1.(2023·全国·校联考模拟预测)甲状腺是人体内最大的内分泌腺,其产生的甲状腺激素主要包括T3(三碘甲腺原氨酸)和T4(四碘甲腺原氨酸),调节过程如图1所示。为了研究促甲状腺激素释放激素(TRH)和生长抑素(GHRIH)对促甲状腺激素(TSH)分泌的影响而进行了如表实验。回答下列问题:
注:激素制剂、葡萄糖溶液均用生理盐水配制
(1)据图1可知,直接参与调节甲状腺激素分泌的物质有___________。
(2)在反馈调节中,当血液中的T3、T4含量升高时,T3、T4能作用于垂体,使得垂体合成并分泌的促甲状腺激素减少,其原理可能是__________(答出2点即可)。
(3)实验数据表明,X>Z>W>Y,则促甲状腺激素释放激素和生长抑素在影响促甲状腺激素分泌方面表现为__________作用。
(4)已知急性高血糖会促进生长抑素的分泌。图2是分别根据甲组、丁组各时段X值、W值绘制出的曲线图。请在图2中分别绘出乙组和戊组各时段促甲状腺激素含量变化曲线__________。
【答案】(1)TSH、神经递质、I-
(2)诱导垂体细胞内合成某种抑制促甲状腺激素合成的蛋白质;抑制促甲状腺激素释放激素受体的合成,使促甲状腺激素释放激素的作用减弱
(3)拮抗
(4)
【详解】(1)据图1可知,直接参与调节甲状腺激素分泌的物质有垂体释放的TSH、传出神经末梢释放的神经递质和I-。
(2)当血液中的T3、T4含量升高时,T3、T4能作用于垂体,抑制与TSH合成和分泌有关的环节,如可能诱导垂体细胞内合成某种抑制促甲状腺激素合成的蛋白质;也可能抑制促甲状腺激素释放激素受体的合成,使促甲状腺激素释放激素的作用减弱等。
(3)根据表格信息可知,相同时间内丁组(空白对照组)的促甲状腺激素含量大于乙组(GHRIH组)说明生长抑素抑制垂体分泌促甲状腺激素,而甲组(TRH组)的促甲状腺激素含量大于丁组,说明促甲状腺激素释放激素会促进垂体分泌促甲状腺激素,故促甲状腺激素释放激素和生长抑素在影响促甲状腺激素的分泌方面的作用相抗衡,即拮抗作用。
(4)由实验结果分析可知,乙组曲线应在丁组下方。戊组的高血糖会促进生长抑素的分泌,而生长抑素又会抑制促甲状腺激素的分泌,故戊组曲线也应位于丁组下方,但比乙组要滞后一些,因为高血糖促进生长抑素的分泌需要一定的时间,图示如下:
2.(2023·浙江金华·统考三模)下图表示神经系统、内分泌系统和免疫系统之间的相互关系,其中CRH是促肾上腺皮质激素释放激素,ACTH是促肾上腺皮质激素。据图回答:
(1)神经—体液—免疫调节是机体维持稳态的主要调节机制,三种调节方式所涉及的信息分子依次为神经递质、____________、淋巴因子等。
(2)人遇到紧急情况时,下丘脑释放的CRH增多,此过程中,下丘脑属于反射弧中的____________(填结构名称)。ACTH只作用于肾上腺细胞的根本原因是____________。
(3)据图分析,长期精神应激会使人体内免疫力下降的原因:____________。
(4)血液中糖皮质激素含量增多会对下丘脑、垂体的分泌活动有____________作用,其意义是____________。糖皮质激素可以诱导T淋巴细胞、B淋巴细胞和树突状细胞凋亡,其中T淋巴细胞在体液免疫中发挥的作用是____________。
(5)地塞米松是一类糖皮质激素类药物,无论是口服还是直接涂抹在感染部位都容易被机体吸收,主要原因是____________。与糖皮质激素比,地塞米松的潴钠效应较弱,会导致细胞外Na+浓度下降,因此患者如果长期使用地塞米松治疗,对神经系统产生的直接影响是____________。
【答案】(1)激素
(2) 神经中枢、(传出神经)、效应器(写出神经中枢和效应器两个才给分) 只有肾上腺细胞中ACTH受体的基因被选择性表达(答“只有肾上腺细胞有ACTH受体”错误)
(3)长期精神应激,通过神经-体液调节产生的肾上腺皮质激素增多,而肾上腺皮质激素抑制免疫系统功能。
(4) 抑制 维持内环境中糖皮质激素含量相对稳定 分泌淋巴因子,促进B淋巴细胞增殖分化
(5) 固醇类激素可通过简单扩散被细胞吸收 动作电位峰值下降
【详解】(1)神经系统的信息分子是神经递质,体液调节的信息分子主要是激素,免疫调节的信息分子主要是淋巴因子。
(2)人遇到紧急情况时,下丘脑是神经中枢,同时传出神经末梢支配下丘脑部分细胞,使下丘脑释放的CRH增多,此时下丘脑属于效应器。ACTH只作用于肾上腺细胞是因为肾上腺细胞有相应受体,受体的化学本质是蛋白质,故根本原因是只有肾上腺细胞中ACTH受体的基因被选择性表达。
(3)根据题目中的图示信息,长期精神应激,通过神经-体液调节产生的肾上腺皮质激素增多,而肾上腺皮质激素抑制免疫系统功能,使人体内免疫力下降。
(4)下丘脑-垂体-肾上腺皮质存在分级调节和反馈调节,血液中糖皮质激素含量增多会对下丘脑、垂体的分泌活动有抑制作用,即负反馈调节,该调节可维持内环境中糖皮质激素含量相对稳定。T淋巴细胞可分泌淋巴因子,促进B淋巴细胞增殖分化。
(5)地塞米松是固醇类激素,固醇类激素可通过简单扩散被细胞吸收。Na+内流导致动作电位形成,内外浓度差影响动作电位峰值,长期使用地塞米松会导致细胞外Na+浓度下降,动作电位峰值下降。
组别
T4/(nml·L-1)
T3/(nml·L-1)
TSH/(ng·mL-1)
Cr/(μg·dL-1)
抑郁组
124
2.14
1.87
28.24
正常组
128
2.32
2.20
26.06
选项
实验处理
实验结果
A
注射适量GnRH
气味辨别能力提高
B
注射适量GnRH,同时注射GnRH抗体
气味辨别能力提高更显著
C
移植正常鼠GnRH神经元
气味辨别能力提高
D
移植正常鼠GnRH神经元,同时注射特异性抑制GnRH释放的药物
气味辨别能力无明显变化
组别
实验处理
每隔一段时间测量实验鼠的TSH含量
甲组
实验鼠+TRH
X
乙组
实验鼠+GHRIH
Y
丙组
实验鼠+TRH+GHRIH
Z
丁组
实验鼠+生理盐水
W
戊组
实验鼠+浓葡萄糖溶液
N
相关试卷
这是一份2024届高考生物二轮专题复习与测试专题六个体稳态的维持__调节第10讲人和高等动物的神经调节和体液调节考点一神经调节,共6页。
这是一份高考生物一轮复习重难点专项 专题39 神经调节与体液调节的关系,文件包含专题39神经调节与体液调节的关系教师版docx、专题39神经调节与体液调节的关系学生版docx等2份试卷配套教学资源,其中试卷共76页, 欢迎下载使用。
这是一份高考生物一轮复习重难点专项 专题35 神经调节的探究实验,文件包含专题35神经调节的探究实验教师版docx、专题35神经调节的探究实验学生版docx等2份试卷配套教学资源,其中试卷共111页, 欢迎下载使用。

