福建省福州市闽侯县2023-2024学年七年级上学期期中生物试题
展开福建省福州市闽侯县2023-2024学年八年级上学期期中生物试题: 这是一份福建省福州市闽侯县2023-2024学年八年级上学期期中生物试题,共9页。
福建省福州市闽侯县2022-2023学年七年级下学期期末生物试题(含答案): 这是一份福建省福州市闽侯县2022-2023学年七年级下学期期末生物试题(含答案),共11页。试卷主要包含了单选题,判断题,综合题,实验探究题等内容,欢迎下载使用。
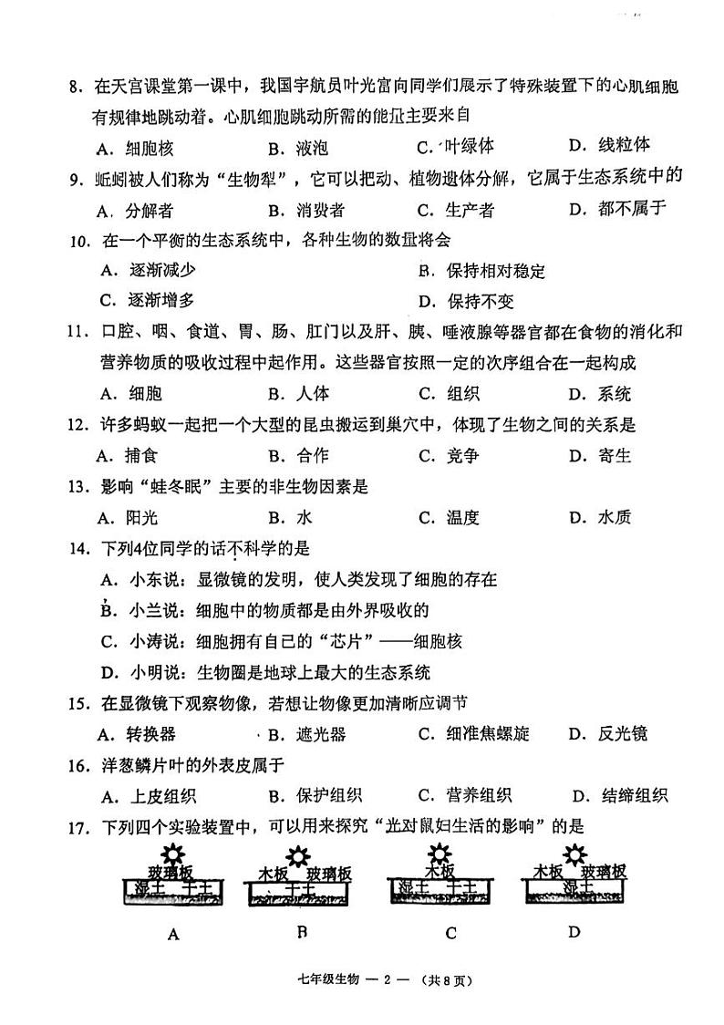
福建省福州市闽侯县2022-2023学年八年级上学期期末生物试题(含答案): 这是一份福建省福州市闽侯县2022-2023学年八年级上学期期末生物试题(含答案),共8页。试卷主要包含了下列动物中不属于鱼类的是等内容,欢迎下载使用。

