还剩4页未读,
继续阅读
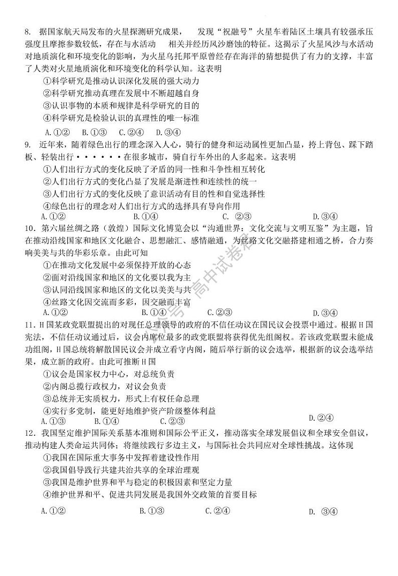
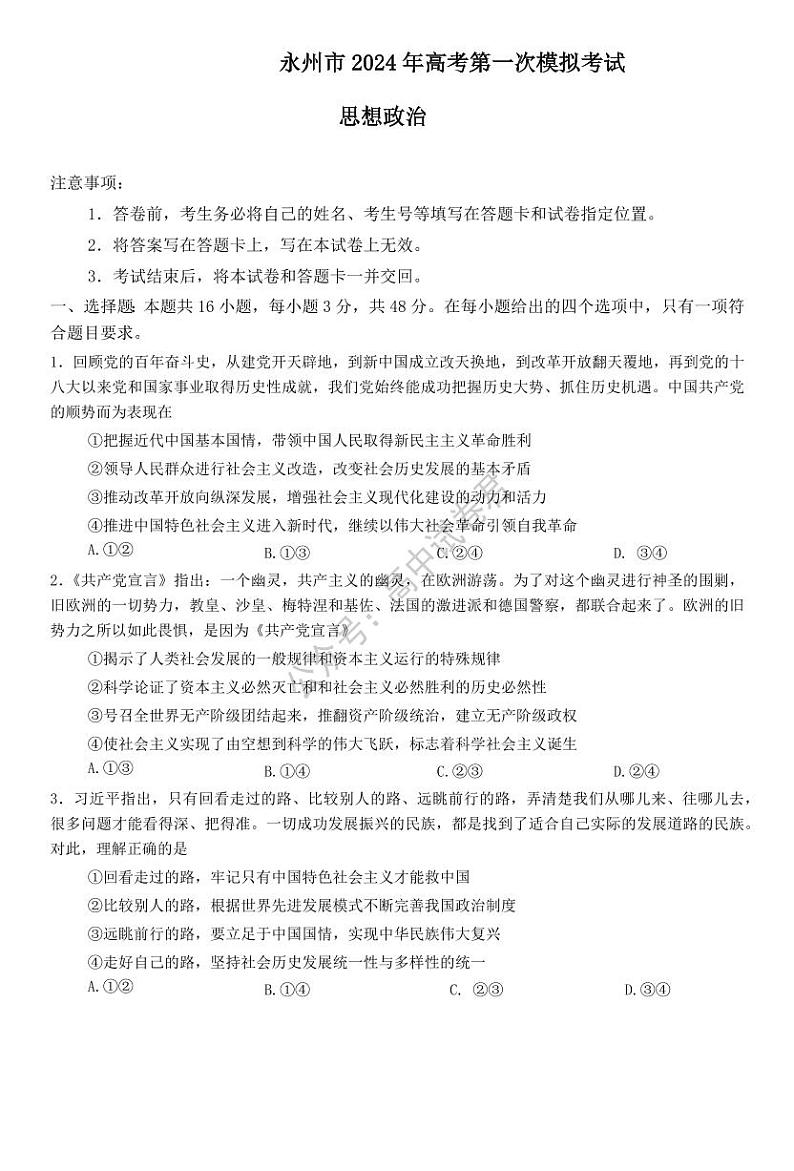
永州市2024年高考第一次模拟考试-政治
展开
这是一份永州市2024年高考第一次模拟考试-政治,共7页。
相关试卷
咸阳市2024高考第一次模拟考试政治试题:
这是一份咸阳市2024高考第一次模拟考试政治试题,共9页。
永州市2024年高考第一次模拟考试-政治答案:
这是一份永州市2024年高考第一次模拟考试-政治答案,共3页。
湖南省永州市2024届高三上学期第一次模拟考试政治试卷及答案:
这是一份湖南省永州市2024届高三上学期第一次模拟考试政治试卷及答案,共8页。

