


第五章 第一讲 曲线运动 运动的合成与分解 讲义 高中物理人教版(2019)必修第二册
展开
这是一份第五章 第一讲 曲线运动 运动的合成与分解 讲义 高中物理人教版(2019)必修第二册,共12页。
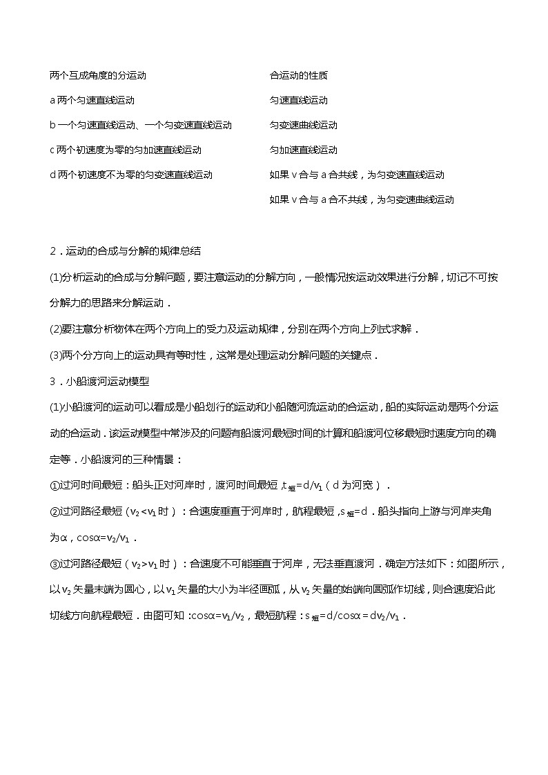
第一讲 曲线运动 运动的合成与分解知识梳理▼曲线运动1.定义:轨迹是曲线的运动叫曲线运动.2.运动特点:(1)速度方向:质点在某一点的速度,沿曲线在这一点的切线方向.(2)运动的性质:做曲线运动的物体,速度的方向时刻在改变,所以曲线运动一定是变速运动,即必然具有加速度.3.曲线运动的条件(1)从动力学角度看:物体所受合力的方向跟它的速度方向不在同一条直线上.(2)从运动学角度看:物体的加速度方向跟它的速度方向不在同一条直线上的。运动的合成与分解1.分运动和合运动:一个物体同时参与几个运动,参与的这几个运动即分运动,物体的实际运动即合运动. 2.运动的合成与分解 已知分运动求合运动称为运动的合成;已知合运动求分运动称为运动的分解.两者互为逆运算.在对物体的实际运动进行分解时,要根据实际效果分解. 3.遵循的规律 位移、速度、加速度都是矢量,故它们的合成与分解都遵循平行四边形定则.(1)如果各分运动在同一直线上,需选取正方向,与正方向同向的量取“+”号,与正方向反向的量取“-”号,从而将矢量运算简化为代数运算.(2)两分运动不在同一直线上时,按照平行四边形定则进行合成,如图所示. 4.合运动和分运动的关系 (1)等时性:合运动与分运动经历的时间相等.(2)独立性:一个物体同时参与几个分运动时,各分运动独立进行,不受其他分运动的影响.(3)等效性:各分运动叠加起来与合运动有完全相同的效果. 5.合运动的性质与轨迹合运动的性质和轨迹,由两个分运动的性质及合初速度与合加速度的方向关系决定. (1)根据加速度判定合运动的性质:若合加速度不变,则为匀变速运动;若合加速度(大小或方向)变化,则为非匀变速运动.(2)根据合加速度的方向与合初速度的方向判定合运动的轨迹:若合加速度的方向与合初速度的方向在同一直线上则为直线运动,否则为曲线运动.(3)合力(或合加速度)方向与轨迹的关系物体做曲线运动的轨迹一定夹在合力(或合加速度)方向和速度方向之间,速度方向与轨迹相切,合力(或合加速度)方向指向曲线的凹侧. 两个直线运动的合运动性质的判断1.如果互成夹角的两个分运动都是匀速直线运动,则合运动也是匀速直线运动.两个直线运动的合运动总结2.运动的合成与分解的规律总结(1)分析运动的合成与分解问题,要注意运动的分解方向,一般情况按运动效果进行分解,切记不可按分解力的思路来分解运动.(2)要注意分析物体在两个方向上的受力及运动规律,分别在两个方向上列式求解.(3)两个分方向上的运动具有等时性,这常是处理运动分解问题的关键点.3.小船渡河运动模型(1)小船渡河的运动可以看成是小船划行的运动和小船随河流运动的合运动,船的实际运动是两个分运动的合运动.该运动模型中常涉及的问题有船渡河最短时间的计算和船渡河位移最短时速度方向的确定等.小船渡河的三种情景:①过河时间最短:船头正对河岸时,渡河时间最短,t短=d/v1(d为河宽).②过河路径最短(v2v1时):合速度不可能垂直于河岸,无法垂直渡河.确定方法如下:如图所示,以v2矢量末端为圆心,以v1矢量的大小为半径画弧,从v2矢量的始端向圆弧作切线,则合速度沿此切线方向航程最短.由图可知:cosα=v1/v2,最短航程:s短=d/cosα=dv2/v1.(2)求解小船渡河问题的方法求解小船渡河问题有两类:一是求最短渡河时间,二是求最短渡河位移,无论哪类都必须明确以下四点:①解决这类问题的关键是:正确区分分运动和合运动,船的航行方向也就是船头指向,是分运动.船的运动方向也就是船的实际运动方向,是合运动,一般情况下与船头指向不一致.②运动分解的基本方法,按实际效果分解,一般用平行四边形定则按水流方向和船头指向分解.③渡河时间只与垂直河岸的船的分速度有关,与水流速度无关.④求最短渡河位移时,根据船速v船与水流速度v水的大小情况用三角形定则求极限的方法处理.4.绳、杆末端速度分解模型(1)模型特点用绳、杆相牵连的物体,在运动过程中,其两物体的速度通常不同,但物体沿绳或杆方向的速度分量大小相等.(2)常用的解题思路和方法:先确定合运动的方向(物体实际运动的方向),然后分析这个合运动所产生的实际效果(一方面使绳或杆伸缩的效果;另一方面使绳或杆转动的效果)以确定两个分速度的方向(沿绳或杆方向的分速度和垂直绳或杆方向的分速度,而沿绳或杆方向的分速度大小相同).(3)解决此类问题时应把握以下两点①确定合速度,它应是小船的实际速度;②小船的运动引起了两个效果:一是绳子的收缩,二是绳绕滑轮的转动.应根据实际效果进行运动的分解.经典例题▼1. 图示曲线为质点的运动轨迹,质点通过位置P时的速度和加速度在图上标注正确的是( ) A. B. C. D.2. 在较暗的房间里,从射进来的阳光中,可以看到悬浮在空气中的微粒在不停地运动,这些微粒的运动是( ) 3. 如图,MN和M'N'之间为一竖直方向的风洞实验区,可对置于其中的物体产生一个竖直方向恒定的风力.现将一质量为m的小球从A点斜向上抛出,小球将沿图示轨迹击中P点.若将风力等值反向,小球抛出时初速度不变,则可垂直于M'N'击中M'N'上Q点(未画出).下列说法错误的是( )A.开始时风力竖直向下B.小球在P点的速度大于在Q点的速度C.小球在A、P间运动的时间等于在A、Q间运动的时间D.在开始情况下,若仅增大小球质量m,小球可能垂直击中Q点 4. 关于曲线运动,下说法中正确的是( ) A.曲线运动一定是变速运动B.曲线运动的加速度可以为零C.在恒力作用下,物体不可以做曲线运动D.物体做曲线运动,速度大小一定会发生变化5.如图所示,水平桌面上有一个小钢球和一根条形磁铁,现给小钢球一个沿OP方向的初速度v,则小钢球的运动轨迹可能是( )6. 关于曲线运动的描述,下列说法正确的是( ) A.物体只有在恒力作用下才做曲线运动B.物体只有在变力作用下才做曲线运动C.曲线运动一定是变速运动D.曲线运动速度大小一定变化7. 如图所示,光滑水平面上的物体受到水平恒力作用,从M点开始以初速度v0沿图中实线MN运动,P点为其轨迹的最右端.则下列判断正确的是( )A.物体刚开始时可能做加速运动B.物体所受恒力的方向一定水平向左C.物体在P点的速度最小D.物体一定做匀变速运动8.如图所示,在光滑水平面上的物体,受到四个沿水平面的恒力F1、F2、F3和F4作用,以速率v0沿水平面做匀速运动,若撤去其中某个力(其他力不变)一段时间后又恢复该作用力,结果物体又能以原来的速率v0匀速运动,则这个力为( )9.下列关于物体运动的描述中正确的是( ) A.做往返的直线运动不可能是匀变速运动B.做匀速圆周运动的物体所受合外力不为零,属于匀变速运动C.物体在变力作用下有可能做曲线运动D.由静止开始做直线运动的物体,第1秒内、第2秒内、第3秒内的位移分别为1m、2m、3m,由此可以判定物体做匀变速直线运动10. 如图所示,一辆汽车在公路上转弯,沿曲线由M向N行驶、速度逐渐增大,下面四幅图中分别画出了汽车转弯时所受合力F的四种方向,你认为正确的是( ) A. B. C. D.11. 物体受到几个恒定外力的作用而做匀速直线运动,如果撤掉其中的一个外力,它不可能做( ) 12.如图所示,沿y轴方向的一个分运动的初速度v1是沿x轴方向的另一个分运动的初速度v2的2倍,而沿y轴方向的分加速度a1是沿x轴方向的分加速度a2的一半.对于这两个分运动的合运动,下列说法中正确的是( )A.一定是直线运动B.一定是曲线运动C.可能是曲线运动,也可能是直线运动D.无法判定13. 一艘炮舰沿河由西向东行驶,某时刻,目标在炮舰的正北方向,炮舰要发射炮弹向目标射击,要击中目标,应该( ) A.瞄准目标偏东一点(偏移量事前计算好)的某处B.瞄准目标偏南一点(偏移量事前计算好)的某处C.瞄准目标偏西一点(偏移量事前计算好)的某处D.瞄准目标偏北一点(偏移量事前计算好)的某处14.关于互成角度的两个初速度不为零的匀变速直线运动的合运动,下列说法正确的是( ) A.一定是直线运动B.一定是曲线运动C.可能是直线运动,也可能是曲线运动D.以上说法都不正确15. 飞机以400km/ℎ的速度斜向上飞行,方向与水平方向成30∘角.则飞机在水平方向的分速度vx为( )16. 一条小船在静水中的速度3m/s,它要渡过一条宽为60m的长直河道,河水流速为4m/s,则( ) A.这条船不可能渡过这条河B.这条船过河时间可能为15sC.这条船可以渡过这条河,而且过河时的合速度可以为9m/sD.这条船能够过河的最小位移为80m17.套在竖直杆上的物体A以速度v沿杆匀速下滑,如图所示.A用轻质细绳通过不计摩擦的定滑轮水平拉动光滑水平面上的物体B,当细绳与竖直方向夹角为θ时,B的速度为( )18. 民族运动会上有一个骑射项目,运动员骑在奔驰的马背上,弯弓放箭射击侧向的固定目标M.假设运动员由A点沿AB方向骑马奔驰的速度为v1,运动员静止时射出的弓箭速度为v2,直线跑道离固定目标M的最近距离为d,要想在最短的时间内射中目标(不计空气阻力和弓箭重力的影响),则下列说法中正确的是( )A.射中目标M的最短时间为dv1B.箭的位移为dC.在AB间某处射出,箭头指向MD.在AB间某处射出,箭头的指向垂直于AB方向19.如图所示,一块橡皮用细线悬挂于O点,用铅笔靠着线的左侧向右上方45∘方向匀速移动,运动中始终保持悬线竖直,则橡皮运动的速度( )A.大小和方向均不变B.大小不变,方向改变C.大小改变,方向不变D.大小和方向均改变20. 竖直放置两端封闭的玻璃管内注满清水和一个用红蜡做成的圆柱体,玻璃管倒置时圆柱体能匀速运动,已知圆柱体运动的速度大小为5cm/s,与水平方向成θ=53∘,如图所示,则玻璃管水平方向运动的速度为(sin53∘=0.8, cos53∘=0.6)( )21. 骑射是少数民族运动会上常有的项目,运动员骑在奔驶的马背上,弯弓放箭射击侧向的固定目标.由于马跑得很快,摄影师用一种“追拍法”成功地将运动的“美”展现了出来(如图甲所示).假设运动员骑马奔驰的速度为v1,运动员静止时射出的弓箭速度为v2,跑道离固定目标的最近距离为d(如图乙所示).如果忽略箭在运动过程中所受的空气阻力.下列说法中错误的是( )A.在摄影师眼里清晰的运动员是静止的,而模糊的背景是运动的,这是因为他选择运动员为参考系B.射出的箭在水平方向上的分运动是匀速直线运动C. 箭射到目标的最短时间为dv2 D.要想命中目标且射出的箭在空中飞行时间最短,运动员放箭处离目标的距离为dv2v122.(多选) 图示为质点做匀变速运动的轨迹示意图,质点运动到D点时速度方向与加速度方向恰好垂直.则质点从A点运动到E点的过程中,下列说法中正确的是( )A.质点经过C点的速率比D点大B.质点经过A点时的速率小于经过D点时的速率C.质点经过D点时的加速度比B点的加速度大D.质点从B到E过程中加速度方向与速度方向的夹角一直减小23. (多选) 一质点在xOy平面内的运动轨迹如图所示,下列判断正确的是( )A.质点沿x轴方向可能做匀速运动B.质点沿y轴方向可能做变速运动C.若质点沿y轴方向始终匀速运动,则沿x轴方向可能先加速后减速D.若质点沿y轴方向始终匀速运动,则沿x轴方向可能先减速后加速24. (多选)如图所示,一块橡皮用细线悬挂于O点,用铅笔靠着线的左侧水平向右以速度v匀速移动,运动中始终保持悬线竖直,则下列说法中正确的是( )A.橡皮做匀速直线运动B.橡皮运动的速度大小为2vC.橡皮运动的速度大小为2vD.橡皮的位移与水平方向成45∘角,斜向右上方25. (多选) 质量为2kg的质点在水平面上做曲线运动,沿x轴方向的速度一时间图像和y轴方向的位移一时间图像如图所示,下列说法正确的是( )A.质点的初速度大小为5m/sB.2s末质点的速度大小为6m/sC.质点做曲线运动的加速度大小为1.5m/s2D.质点的初速度方向与合外力方向垂直26. (多选)如图甲所示,在杂技表演中,猴子沿竖直杆向上运动,其υ−t图象如图乙所示,同时人顶着杆沿水平地面运动的x−t图象如图丙所示.若以地面为参考系,下列说法正确的是( )A.猴子在2s时的速度为0B.猴子在2s内做匀变速曲线运动C.t=0时猴子的速度大小为6m/sD.猴子在2s内的加速度大小为3m/s227. (多选) 如图所示,甲、乙两船在同一条河流中同时开始渡河,M、N分别是甲、乙两船的出发点,两船头与河岸均成α角,甲船船头恰好对准N点的正对岸P点,经过一段时间乙船恰好到达P点,如果船在静水中的速度大小相同,且如果两船相遇不影响各自的航行,下列判断正确的是( )A.甲船也能到达正对岸B.两船渡河时间一定相等C.两船在NP直线上相遇D.渡河过程中两船不会相遇28. (多选) 在民族运动上,运动员弯弓放箭射击侧向的固定目标.假设运动员骑马奔驰的速度为v1,运动员静止时射出的弓箭速度为v2.跑道离固定目标的最近距离为d.下列说法中正确的是( )A.要想命中目标且箭在空中飞行时间最短,运动员放箭处离目标的距离为dv2v1B.只要击中侧向的固定目标,箭在空中运动合速度的大小一定是v=v12+v22C.要想命中目标且箭在空中飞行时间最短,运动员放箭处离目标的距离为dv12+v22v2D.箭射到靶的最短时间为dv2两个互成角度的分运动合运动的性质a两个匀速直线运动匀速直线运动b一个匀速直线运动、一个匀变速直线运动匀变速曲线运动c两个初速度为零的匀加速直线运动匀加速直线运动d两个初速度不为零的匀变速直线运动如果v合与a合共线,为匀变速直线运动如果v合与a合不共线,为匀变速曲线运动A.布朗运动B.曲线运动C.自由落体运动D.无法确定A.甲B.乙C.丙D.丁A.F1B.F2C.F3D.F4A.匀减速直线运动B.匀加速直线运动C.匀速圆周运动D.曲线运动A.0B.200km/ℎC.2003km/ℎD.400km/ℎA.vsinθB.vsinθC.vcosθD.vcosθA.5cm/sB.4cm/sC.3cm/sD.无法确定
