北京市首都师范大学附中2023-2024学年高一上学期期中考试+地理(解析版)
展开首都师大附中2023―2024学年第一学期期中练习
高一地理
第Ⅰ卷(共50分)
一、选择题(本大题共50小题,每小题1分,共50分。在每小题所列出的四个选项中,只有一项是最符合题目要求的)
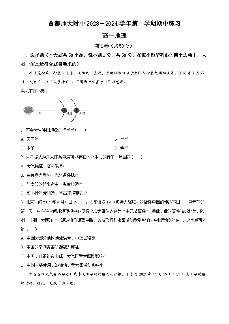
冲日是指某一行星与地球、太阳成一直线,且地球恰好位于太阳和行星之间的现象。2018年7月27日,发生了一次“火星冲日”。下图为“火星冲日”示意图。
完成下面小题。
1. 不会发生冲日现象的行星是( )
A. 天王星 B. 土星
C. 木星 D. 金星
2. 火星被认为是太阳系中最可能存在地外生命的行星,原因是( )
A. 大气稀薄,昼夜温差小
B. 自身发光发热,光照条件稳定
C. 与太阳的距离适中,温度较适宜
D. 离小行星带较远,宇宙环境更安全
3. 北京时间2017年9月6日19:53,太阳爆发X9.3级特大耀斑。这恰逢中国的传统节日——中元节的第二天,中科院空间环境预报中心便将这次大事件命名为“中元节事件”。据此,此次事件造成北美、欧洲、非洲、大西洋上空短波通讯短暂中断,民航飞行和海事活动受到影响。中国受影响较小,原因最可能是( )
A. 中国大部分地区地处温带,电离层稳定
B. 中国的空间灾害防御能力更强
C. 中国此时正处夜半球,大气层受太阳风影响小
D. 中国主要使用长波通信,受太阳活动影响小
中国国家天文台网站每日发布太阳活动的监测及预报。下表为2021年11月19日~21日太阳活动监测情况。据此,完成下面小题。
耀斑
地磁活动
日冕物质抛射
黑子相对数
新生黑子群数
11月19日
无
平静
无
20
0
11月20日
无
平静
无
20
0
11月21日
无
平静
无
30
0
4. 表中对太阳活动的各监测项目,属于直接针对太阳的有( )
①耀斑 ②地磁活动 ③日冕物质抛射 ④黑子数 ⑤极光
A. ①③⑤ B. ①②④ C. ①③④ D. ②③④
5. 结合三日太阳活动监测情况可推测,此时太阳( )
A 内部处于平静期 B. 活动处于活跃期
C. 活动未达到高峰值 D. 辐射开始减弱
6. 太阳活动强烈时,下列行为能有效防范其影响的是( )
A. 增加户外活动,增强皮肤活力
B. 加强监测和预报,做好应急准备
C. 扩大电信网络建设,保持网络通畅
D. 清理“宇宙垃圾”,保护宇宙环境
美国国家航空航天局NASA证实,太阳在2017年9月6日晚连续爆发两次“闪焰”(太阳耀斑大爆炸),其爆炸等级打破12年来的观测纪录,并伴随着高能带电粒子流抛射。专家表示此次抛射的粒子流会抵达地球并造成较大影响。据此,完成下面小题。
7. 若2017-2018年是太阳活动高峰年段,则上一个活动高峰年段约是( )
A. 2006-2007年 B. 2012-2013年 C. 2023-2024年 D. 2028-2029年
8. “闪焰”对地球带来的影响包括( )
A. 低纬地区出现极光现象 B. 许多地区短波通信中断
C. 温带地区范围扩大 D. 全球各地出现降水高峰
内蒙古自治区太阳能资源总体比较丰富,但由于横跨中国东北、华北、西北三大地区,所以太阳能资源存在明显的空间差异。下图是内蒙古年天文太阳总辐射量与年太阳总辐射量空间分布示意图,其中天文辐射为大气层顶接收到的太阳辐射。据此完成下面小题。
9. 关于内蒙古太阳辐射空间分布表述正确的是( )
①年天文太阳总辐射量东多西少②年天文太阳总辐射量南多北少③年太阳总辐射量西多东少④年太阳总辐射量东北多西南少
A. ①② B. ①③ C. ②③ D. ③④
10. 影响内蒙古年天文太阳总辐射量空间分布的主要因素是( )
A. 纬度 B. 地势 C. 植被 D. 天气
读“生物出现以来地球大气中的CO2、O2含量变化示意图”,完成下面小题。
11. 在地质历史时期,出现最早的是( )
A. 蓝藻 B. 蕨类植物 C. 裸子植物 D. 被子植物
12. 地球上生物出现后( )
A. O2含量上升 B. CO2的含量不断上升
C. O2和CO2含量保持稳定 D. O2和CO2含量变化呈正相关
地质学上的“金钉子”实际上是全球年代地层单位界线层型剖面和点位的俗称。浙江长兴“金钉子”煤山含“牙形石化石”剖面是全球最完整的二叠~三叠系界线层型剖面和点位。” 下图为牙形石化石,牙形石可能是一类早在恐龙出现前就已经绝灭的海生动物的骨骼或器官所形成的微小化石。据此完成下面小题。
13. 牙形石化石形成最可能发生于( )
A. 古生代前期 B. 古生代后期—中生代前期
C. 中生代后期—新生代前期 D. 新生代后期
14. 古生代出现大量海生无脊椎动物的原因主要是( )
A. 陆地的形成 B. 环境变迁
C. 有大气层 D. 无火山地震
图为某同学绘制的地球内部地震波传播速度与圈层结构示意图。读图,完成下面小题。
15. ①~④与其所代表圈层对应正确的是( )
A. ①-地核 B. ②-地幔 C. ③-地壳 D. ④-软流层
16. 图中地震波( )
A. 在地壳,横波比纵波的传播速度快 B. 在地幔,横波与纵波传播速度加快
C. 横波在通过莫霍界面后消失 D. 纵波在地核中传播速度最快
17. 地质学家常利用地震波来寻找海底油气矿藏,下列四幅地震波示意图中表示海底储有石油的是( )
A. ① B. ② C. ③ D. ④
18. 莫霍面深度不一。下图为某区域莫霍面的等深线分布图。读图,据图可推断( )
A. ①地地壳厚度最薄 B. ②地金属矿产丰富
C. ③地地幔深度最浅 D. ④地海拔高度最低
19. 下图为沿85°E的地形剖面及莫霍面深度变化示意图。读图,完成问题。
图示区域( )
A. 地势北高南低,起伏较大 B. 海拔高度与地壳厚度呈负相关
C. 莫霍面的深度大于全球平均值 D. 莫霍面是地壳和软流层的分界
据中国地震台网正式测定,2021年12月24日,老挝丰沙里省约乌县发生6.0级地震,震源深度15千米,下图为地球圈层结构示意图。据此,完成下面小题。
20. 该次地震震源位于( )
A. B层 B. D层 C. E层 D. F层
21. 关于图中圈层的描述,正确的是( )
A. 地震波中横波不能通过软流层
B. G层属于地球外部圈层
C. 外核由固态金属组成
D. 活跃的生物圈是地球特有圈层
读“人类赖以生存和发展的自然环境图”,完成下面小题。
22. ①圈层的主要特点为( )
A. 连续但不规则
B. 由气体和悬浮物质组成
C. 能够进行光合作用
D. 由坚硬岩石组成
23. 下列关于图示圈层的叙述正确的是( )
A. 各圈层上下平行分布 B. 各圈层相互渗透
C. ③圈层单独占有空间 D. 都属于地球的外部圈层
下图为地球外部圈层构成示意图。读图,完成下面小题。
24. 图中①圈层( )
A. 没有生物 B. 是由气体和悬浮物质组成的复杂系统
C. 是由大气组成的简单系统 D. 厚度很薄
25. 下列关于地球外部圈层的叙述,不正确的是( )
A. 地球外部圈层与岩石圈没有联系 B. 生物圈是地球表层生物及其生存环境的总称
C. 水圈的主体是海洋 D. 人类生存的环境与四大圈层密切相关
某学校地理兴趣小组做了如下实验:做两个相同规格的玻璃箱(下图),甲底部放一层土,中午同时把两个玻璃箱放在日光下,15分钟后,同时测玻璃箱里的气温,结果发现底部放土的比没有放土的高了3℃。
据此完成下列各题。
26. 该实验主要目的是测试
A. 大气的温室效应 B. 大气的热力环流
C. 一天中最高气温出现的时刻 D. 近地面大气主要、直接的热源
27. 甲箱和乙箱温度差异的影响因素是
A. 太阳辐射 B. 地面辐射
C. 大气削弱作用 D. 地面保温作用
28. 下列地理现象,按其内在联系的正确连线是( )
A. 城市上空的雾比郊区多——大气的反射作用
B. 低云笼罩的白天,天空仍然明亮——大气逆辐射作用
C. 雨后晴朗的天空格外蓝——大气的散射作用
D. 夏季的白天天空多云,感觉凉快——大气吸收作用
29. 读下图,下面四个地区中日温差最小的是( )
A. B. C. D.
读图“地球大气受热过程示意图”。据此,完成下面小题。
30. 大气中( )
A. 臭氧层遭到破坏,会导致①增加
B. 二氧化碳浓度降低,会使②减少
C. 固体杂质增加,会使③增加
D. 出现雾霾,会导致④在夜间减少
31. 为缓解全球气候变暖,科学家提出抽取海水向空中喷洒,增加云量以降低大气温度的方法。这种做法的直接效果是( )
A. 到达地面的太阳辐射减弱 B. 大气吸收的地面辐射增加
C. 射向地面的大气逆辐射减弱 D. 全球海洋水汽蒸发量增加
32. 图为大气受热过程示意图,图中箭头表示能量的传递过程。读图完成小题。
图中( )
A. 能量传递的顺序为①→②→③→④ B. 一天中大气温度最高的时候③最强
C. 晴朗的秋夜多霜是因为④⑤均减弱 D. ①是促使大气增温的直接能做来源
33. 2020年12月17日,嫦娥五号完成月球采样任务,在蒙古四子王旗预定区域安全着陆。图为嫦娥五号部分返回路线示意图。据此,回答嫦娥五号返回路线中( )
A. ①到②点,大气多呈电离状态 B. ②点大气主要成分为臭氧
C. ②到③点,大气密度逐渐增大 D. ④点以后即进入了对流层
34. 对流层大气的气温随高度增加逐渐降低,理论上气温垂直递减率为每升高1000米气温降低6℃,但不同时间,不同地方,同一地方不同高度气温的垂直递减率会不同,带来的影响也不同。读a,b两地气温随高度的变化曲线图,据此回答问题。
有关a,b两地的叙述正确的是( )
A. a地纬度低于b地
B. 只考虑大气上升运动对降落伞下降速度的影响,最低跳伞高度a高于b
C. 5000米以上高度垂直递减率a地低于b地
D. 飞机在5000米高度飞行较为平稳的是b地
读北半球1月和7月下层大气气温(℃)随纬度和高度的变化图,完成下面小题。
35. 关于对流层气温分布规律的叙述,正确的是( )
A. 顶部,南北温差夏季大于冬季 B. 从底到顶的温差,各纬度7月小于1月
C. 顶部,纬度越高,气温越低 D. 从底到顶,气温垂直递减率相同
36. 形成对流层顶高度变化规律的主要原因是( )
A. 纬度越高,昼长越短 B. 高纬度地区的臭氧含量更高
C. 从底到顶的温差,随纬度增加而减少 D. 纬度越低,近地面气温越高,对流运动越弱
37. 与平流层相关的叙述,正确的是( )
A. 各处都是上暖下冷 B. 太阳紫外线强度,随高度递减
C. 平流层以上,气温随高度而递减 D. 气温的垂直递增率,低纬地区大
38. 图示意北半球中纬度某地景观。此时天气最可能为( )
A. 晴、无风 B. 雨、大风
C. 晴、大风 D. 雨、无风
39. 下图为某时局部地区天气系统示意图。此时图中四地风向为偏南风且风力较大的是( )
A ① B. ② C. ③ D. ④
40. 孔明灯,又叫天灯,俗称许愿灯、祈天灯,是一种古老的汉族手工艺品。孔明灯在古代,多做军事用途。现代人放孔明灯,多作为祈福之用。据此,受海陆风影响,夜晚在海边升起的孔明灯飘飞方向一般是( )
A. 垂直上升 B. 背离海洋 C. 迎向海洋 D. 沿海岸线
山谷风是山区昼夜间风向发生反向转变的风系。白天太阳辐射导致山坡上的空气增温强烈,暖空气沿坡面上升,形成谷风;反之,则形成山风。祁连气象站位于祁连山中段的山谷中,山谷风环流较为强盛。下图示意2006年8月24日该气象站记录的山谷风风向、风速的变化。据此完成下面小题。
41. 祁连气象站所在地谷风的风向是( )
A. 偏南风 B. 偏东风 C. 偏北风 D. 偏西风
42. 祁连气象站所处山谷段的大致走向及地形特征是( )
A. 南北走向,西高东低 B. 东西走向,北高南低
C. 南北走向,东高西低 D. 东西走向,南高北低
湖陆风是在较大水域和陆地之间形成的以24小时为周期的地方性天气现象。图为洞庭湖某时刻测得的湖陆风垂直结构示意图。“F”是风向标符号。读图,完成下面小题。
43. 据图文材料可知,此时( )
A. ①处陆风 B. ②处盛行上升气流
C. ④处更易形成降水 D. ③处风力小于①处
44. 在夏季,此时最可能为当地( )
A. 0点 B. 5点 C. 15点 D. 20点
城市热岛强度是指城市中心区温度减去城市郊区温度所得数值。读下图“北京市热岛强度的季节和日变化示意图”,完成下列各题。
45. 一年中,北京热岛强度
A. 春季夜间最强 B. 夏季日变化幅度最小
C. 秋季正午最强 D. 冬季日变化幅度最大
46. 能有效缓解北京城市“热岛效应”的措施有
①增加城市绿化面积
②合理增加城市水面
③增加市区道路密度
④科学建立城市生态廊道系统
A. ①②③ B. ①②④ C. ①③④ D. ②③④
下图为某滨海地区某日某时等压面垂直剖面图(相邻两个等压面气压差相等)。读图,完成下面小题。
47. 图中( )
A. ①比②气温高 B. ②比③气温低
C. ③比④气压低 D. ④比①气压高
48. 图中( )
A. 海陆间气压的差异导致气温的差异
B. ③地受来自海洋湿润气流影响多雨
C. 气流流向为:②→①→④→③→②
D. 等压面分布的状况一般出现在夜晚
下图为相同高度范围内等压面垂直剖面示意图(相邻两个等压面气压差相等)。读图,完成下面小题。
49. 据图a示意的气压状况推测( )
A. 乙地位于赤道、甲地位于中纬地区 B. 乙地位于城区、丙地位于郊区
C. 白天,乙为海洋、丙为陆地 D. 乙地代表夏季的亚欧大陆
50. 若a、b两图表示某区域由a时到b时气压状况的变化,则( )
A. 乙地天气由阴转晴 B. 乙、丁两地之间气压梯度变小
C. 丙地空气垂直方向不变 D. 甲、乙两地之间气流运动速度变大
第Ⅱ卷(共50分)
二、非选择题(本大题共5小题,共50分)
51. 学完“地球的宇宙环境”,某同学整理自己的学习作品,并提出一些问题,以期更深刻的从时、空角度认识地球。阅读相关作品,回答下列问题,帮助这位同学完成整理任务。
活动一:读图1“太阳系模式图”、图2“地球圈层结构示意图”和图3“四大圈层联系示意图”,从空间角度看地球。
(1)据图1描述地球在太阳系中的位置(一点即可)。
(2)据图1可知,地球上有生命存在的主要原因是____(双项选择题)。
A. 大小行星各行其道 B. 八大行星,公转方向相同
C. 地球与太阳的距离适中 D. 地球是太阳系八大行星之一
(3)地球从外向内进行了圈层结构的划分,图2中存在的错误之处是____,修改后应是____。
(4)图3是地球四大圈层相互关系的另一种表示形式,其中圈层丁的名称是____,通过图3,说明各圈层之间的关系是____
活动二:读“地球动物演化示意图”,从时间角度看地球。
(5)读图可知,地质历史时期动物演化的特点是____、____,从中获得的启示是____。
52. 读“气温垂直变化图”完成下列要求。
(1)图中a、b、c、d四条曲线中,正确反映地球大气温度随高度变化的是____,由于B层大气中的____层吸收太阳辐射中的____,使该层气温呈现图中变化。
(2)风、云、雨、雪等天气现象集中于____层(填字母),原因是____。
(3)人类目前利用平流层最主要的现代交通方式是____运输,原因是____;____。(至少说出两条)
(4)当地面温度为28℃时,3000米高度的大气温度约为____;该层大气温度随高度增加温度逐渐降低的原因是____。
(5)A、B、C层大气密度变化的趋势是____。
53. 结合图文资料,完成下列问题。
2012年10月14日,奥地利探险家鲍姆加特纳乘坐太空舱在美国西南部升空。上升到39km高空后,从太空舱跳下并成功落地。整个过程他得到特制宇航服的保护。宇航服外罩密封防护层,内层中填充氧气、增加压力;胸包内配备监控、追踪以及地面通讯设备;手腕上的装置可以让他实时监测速度和海拔;护目镜中装有温度调节器,防止雾、霜影响视线。图为准备起跳的鲍姆加特纳。
(1)鲍姆加特纳下落过程中,先后经过大气垂直分层的____层和____层。
(2)鲍姆加特纳下落过程中( )。(双项选择)
A. 与人造卫星擦肩而过 B. 距地6千米时可能感受天气变化
C. 俯视地球时看到极光 D. 到对流层后依据实际情况开伞
(3)描述鲍姆加特纳从跳出到落地所经历的气温和气压变化特点。气温:____,气压:____。
(4)结合地理环境特征,说明鲍姆加特纳的宇航服各项特殊设计的理由。
特殊设计
理由与功能
示例:
外罩密封防护层
宇宙空间各种宇宙射线等对人体有害,密封防护层可以防火、防热辐射保护人体。
温度调节器
____
填充氧气
____
54. 某中学地理小组同学开展了地理实验活动。阅读资料,回答下列问题。同学们准备了如下实验用材:碎纸屑、打火机,制定了如下实验步骤:
①在安全无风的地面上,放置一堆碎纸屑,并用打火机点燃。
②观察纸屑和灰烬显示出的空气流动路线并用图示表示出来。
(1)请补全图中线条上箭头。
(2)该实验主要模拟的是(____)(选择填空)。
A.水循环B.大气受热过程C.热力环流D.大气垂直分层
其形成过程是:地表热量差异,导致空气____运动,导致同一水平面上的气压差异,导致空气____运动,产生该实验现象。
(3)下图中,碎纸屑点燃后,同一水平面上气压高低、等压面发生的变化是:①处气压变____;②处等压面向____(上、下)弯曲。由此得出气压高低与等压面弯曲之间关系的规律是:气压____(高/低)处等压面向下弯曲,气压____(高/低)处等压面向上弯曲。
(4)①、②、③、④四处中,气温由高到低的顺序是____。
(5)如果该实验模拟的是北半球冬季大气运动状况,则①代表____(陆地/海洋)。
55. 结合图文资料,完成下列问题。
资料一:读北半球某地近地面水平气压分布图,回答下列问题。
(1)若该地气压只受温度影响,则A、B、C中近地面气温最高的是____。
(2)若A在陆地,B在海洋,图中甲地位于沿海地区,____(冬季或夏季)该地区常出现图中所示的气压状况。
资料二:下表为我国华北某地天气状况数据。
日期
白天最高气温
夜晚最低气温
天气
11月2日
19℃
5℃
晴
11月3日
17℃
6℃
霾-多云
11月4日
16℃
9ºC
霾-雨
(3)据表,运用大气受热过程的原理分析该地气温日较差变化的原因。首都师大附中2023―2024学年第一学期期中练习
高一地理
第Ⅰ卷(共50分)
一、选择题(本大题共50小题,每小题1分,共50分。在每小题所列出的四个选项中,只有一项是最符合题目要求的)
冲日是指某一行星与地球、太阳成一直线,且地球恰好位于太阳和行星之间的现象。2018年7月27日,发生了一次“火星冲日”。下图为“火星冲日”示意图。
完成下面小题。
1. 不会发生冲日现象的行星是( )
A. 天王星 B. 土星
C. 木星 D. 金星
2. 火星被认为是太阳系中最可能存在地外生命的行星,原因是( )
A. 大气稀薄,昼夜温差小
B. 自身发光发热,光照条件稳定
C. 与太阳的距离适中,温度较适宜
D. 离小行星带较远,宇宙环境更安全
【答案】1. D 2. C
【解析】
【1题详解】
冲日是指某一行星与地球、太阳成一直线,且地球恰好位于太阳和行星之间的现象,据此判断发生冲日现象的行星应该是地外行星,水星、金星属于地内行星,不能发生冲日现象。D符合题意。天王星、土星、木星属于地外行星,会发生冲日现象。ABC不符合题意。故选D。
【2题详解】
大气稀薄,昼夜温差大,不利于生命存在,A错误。火星是行星,自身不发光发热,B错误。与太阳的距离适中,温度较适宜,可能有液态水存在,C正确。火星离小行星带较近,宇宙环境不安全,D错误。故选C。
3. 北京时间2017年9月6日19:53,太阳爆发X9.3级特大耀斑。这恰逢中国的传统节日——中元节的第二天,中科院空间环境预报中心便将这次大事件命名为“中元节事件”。据此,此次事件造成北美、欧洲、非洲、大西洋上空短波通讯短暂中断,民航飞行和海事活动受到影响。中国受影响较小,原因最可能是( )
A. 中国大部分地区地处温带,电离层稳定
B. 中国的空间灾害防御能力更强
C. 中国此时正处夜半球,大气层受太阳风影响小
D. 中国主要使用长波通信,受太阳活动影响小
【答案】C
【解析】
【详解】由材料可知,特大耀斑爆发时为北京时间2017年9月6日19:53,中国此时正处夜半球,处于背向太阳的一侧,大气层受太阳风影响小,C正确;地处温带不是电离层稳定的原因,A错;中国与欧美国家相比空间技术相对落后,空间灾害防御能力较弱,B错;中国也使用短波通信作为常规的通信手段,D错。故选C。
中国国家天文台网站每日发布太阳活动的监测及预报。下表为2021年11月19日~21日太阳活动监测情况。据此,完成下面小题。
耀斑
地磁活动
日冕物质抛射
黑子相对数
新生黑子群数
11月19日
无
平静
无
20
0
11月20日
无
平静
无
20
0
11月21日
无
平静
无
30
0
4. 表中对太阳活动的各监测项目,属于直接针对太阳的有( )
①耀斑 ②地磁活动 ③日冕物质抛射 ④黑子数 ⑤极光
A. ①③⑤ B. ①②④ C. ①③④ D. ②③④
5. 结合三日太阳活动监测情况可推测,此时太阳( )
A. 内部处于平静期 B. 活动处于活跃期
C. 活动未达到高峰值 D. 辐射开始减弱
【答案】4. C 5. C
【解析】
【4题详解】
太阳活动主要类型包括太阳黑子、耀斑、日珥、日冕物质抛射等,因此对太阳活动的各监测项目包括①耀斑、③日冕物质抛射、④黑子数,①③④正确;太阳活动发生时,日冕物质抛射的高能带电粒子流影响地球磁场,产生②地磁异常(磁暴现象),高能带电粒子流冲进高纬度地区高层大气,产生⑤极光现象,但②地磁活动和⑤极光是太阳活动对地球的影响,不属于太阳大气层的现象,②⑤错误。综合上述分析可知,①③④正确,C正确,ABD错误,故选C。
【5题详解】
黑子是太阳活动强弱的标志,耀斑是太阳活动最激烈的显示,从表中观测耀斑、新生黑子群数、日冕物质抛都没有增加,可以判断太阳活动处于相对平静期,即未达到高峰期,B错误,C正确;太阳内部时刻在发生核聚变反应,稳定向外辐射,AD错误。故选C。
【点睛】太阳大气层由里到外依次为光球层、色球层和日冕层。光球层上的太阳活动是太阳黑子。太阳黑子能影响地球的气候。色球层上的太阳活动是耀斑和日珥。耀斑爆发时干扰电离层,影响无线电短波通信。日冕层上的太阳活动为日冕物质抛射,日冕物质抛射的高能带电粒子流影响地球磁场,产生磁暴现象;冲进两极高层大气,在高纬度地区形成美丽的极光现象。
6. 太阳活动强烈时,下列行为能有效防范其影响的是( )
A. 增加户外活动,增强皮肤活力
B. 加强监测和预报,做好应急准备
C. 扩大电信网络建设,保持网络通畅
D. 清理“宇宙垃圾”,保护宇宙环境
【答案】B
【解析】
【详解】太阳活动强烈的年份,要加强监测和预报,在相关方面提前做好应急准备,B正确。增加户外活动,增强皮肤活力,并不能防范太阳活动的影响,A错误。太阳活动会中断无线电短波通讯,C选项难以防范太阳活动的影响,C错误。清理“宇宙垃圾”,保护宇宙环境与防范太阳活动无关,D错误。故选B。
美国国家航空航天局NASA证实,太阳在2017年9月6日晚连续爆发两次“闪焰”(太阳耀斑大爆炸),其爆炸等级打破12年来的观测纪录,并伴随着高能带电粒子流抛射。专家表示此次抛射的粒子流会抵达地球并造成较大影响。据此,完成下面小题。
7. 若2017-2018年是太阳活动高峰年段,则上一个活动高峰年段约是( )
A. 2006-2007年 B. 2012-2013年 C. 2023-2024年 D. 2028-2029年
8. “闪焰”对地球带来的影响包括( )
A. 低纬地区出现极光现象 B. 许多地区短波通信中断
C. 温带地区范围扩大 D. 全球各地出现降水高峰
【答案】7. A 8. B
【解析】
【7题详解】
太阳活动的周期约为11年,若2017~2018年是太阳活动高峰年段,则上一个活动高峰年段约2006~ 2007年,A正确,BCD错误,故选A。
【8题详解】
“闪焰”即太阳耀斑大爆炸,耀斑会干扰电离层,影响无线电短波通信,许多地区短波通信中断,B正确;耀斑爆发时,日冕物质抛射也增多,高能带电粒子流冲进高纬度地区高层大气,形成极光现象,但低纬地区不会出现极光,A错误;温带范围与黄赤交角、地球公转有关,太阳活动不会影响温带范围,C错误;耀斑爆发时,太阳黑子也会增多,诱发水旱灾害,但不是全球各地均降水增多,D错误。故选B。
【点睛】太阳大气层由里到外依次为光球层、色球层和日冕层。光球层上的太阳活动是太阳黑子。太阳黑子能影响地球的气候。色球层上的太阳活动是耀斑和日珥。耀斑爆发时干扰电离层,影响无线电短波通信。日冕层上的太阳活动为日冕物质抛射,日冕物质抛射的高能带电粒子流影响地球磁场,产生磁暴现象;冲进两极高层大气,在高纬度地区形成美丽的极光现象。
内蒙古自治区太阳能资源总体比较丰富,但由于横跨中国东北、华北、西北三大地区,所以太阳能资源存在明显的空间差异。下图是内蒙古年天文太阳总辐射量与年太阳总辐射量空间分布示意图,其中天文辐射为大气层顶接收到的太阳辐射。据此完成下面小题。
9. 关于内蒙古太阳辐射空间分布表述正确的是( )
①年天文太阳总辐射量东多西少②年天文太阳总辐射量南多北少③年太阳总辐射量西多东少④年太阳总辐射量东北多西南少
A. ①② B. ①③ C. ②③ D. ③④
10. 影响内蒙古年天文太阳总辐射量空间分布的主要因素是( )
A. 纬度 B. 地势 C. 植被 D. 天气
【答案】9. C 10. A
【解析】
【9题详解】
根据内蒙古年天文太阳总辐射量和年太阳总辐射量示意图可知看出,颜色越深的区域说明年天文太阳总辐射量和年太阳总辐射量越大,反之,越小,整体上来看内蒙古年天文太阳总辐射量空间分布特点为南多北少,②正确;年太阳总辐射量空间分布特点为西多东少,③正确;综上所述,C正确;ABD错误。故选C。
【10题详解】
由第一问分析内蒙古年天文太阳总辐射量的空间分布特点为南多北少,南部纬度低,年天文太阳总辐射量多,北部较南部纬度高,年天文太阳总辐射量少,因此影响内蒙古年天文太阳总辐射量空间分布的主要因素是纬度,A正确;BCD错误。故选A。
【点睛】影响太阳辐射分布的因素主要有以下四种:1.纬度位置:纬度低则正午太阳高度角大,太阳辐射经过大气的路程短,被大气削弱得少,到达地面的太阳辐射就多:反之,则少。这是太阳辐射从低纬向高纬递减的主要原因。2.天气状况:晴朗的天气,由于云层少且薄,大气对太阳辐射的削弱作用弱,到达地面的太阳辐射就强;阴雨的天气,由于云层厚且多,大气对太阳辐射的削弱作用强,到达地面的太阳辐射就弱。如赤道地区被亦道低压带控制,多对流雨,而副热带地区被副高控制,多晴朗天气,所以赤道地区的太阳辐射要弱于副热带地区。3.海拔高低:海拔高,空气稀薄,大气对太阳辐射的削弱作用弱,到达地面的太阳辐射就强;反之,则弱。如青藏高原成为我国太阳辐射最强的地区,主要就是这个原因。4.日照长短:日照时间长,获得太阳辐射强;日照时间短,获得太阳辐射弱。如我国夏季南北普遍高温,温差不大,是因为纬度越高的地区,白昼时间长,弥补了因太阳高度角低损失的能量。
读“生物出现以来地球大气中的CO2、O2含量变化示意图”,完成下面小题。
11. 在地质历史时期,出现最早的是( )
A. 蓝藻 B. 蕨类植物 C. 裸子植物 D. 被子植物
12. 地球上生物出现后( )
A. O2的含量上升 B. CO2的含量不断上升
C. O2和CO2含量保持稳定 D. O2和CO2含量变化呈正相关
【答案】11. A 12. A
【解析】
【11题详解】
读图可以看出,横坐标表示距今时间,在地质历史时期,出现最早是蓝藻,A正确;蕨类植物、裸子植物、被子植物出现都晚于蓝藻,BCD错误。所以选A。
【12题详解】
读图可知地球上生物出现后氧气的含量上升,A正确;由图知,二氧化碳的含量波动较大,B错误;由图知,氧气和二氧化碳的含量不稳定,C错误;由图知,氧气和二氧化碳的含量变化没有相关性,D错误。所以选A。
【点睛】地球上的氧气大多是以海洋中的藻类植物为主要来源,在地球诞生之初,氧气的出现是由海洋中的微生物进行光合作用产生,之后随着氧气量的不断增加,到达一定比例,便产生了水生藻类,但生物的进化还没有停止,因此随着时间的推移,陆续进化出了苔藓类、蕨类、陆生植物等,这些都加入到生产氧气的行列中来了,但目前地球上的88%的氧气还是来自于海洋中,而其中的藻类起到巨大的作用。
地质学上的“金钉子”实际上是全球年代地层单位界线层型剖面和点位的俗称。浙江长兴“金钉子”煤山含“牙形石化石”剖面是全球最完整的二叠~三叠系界线层型剖面和点位。” 下图为牙形石化石,牙形石可能是一类早在恐龙出现前就已经绝灭的海生动物的骨骼或器官所形成的微小化石。据此完成下面小题。
13. 牙形石化石形成最可能发生于( )
A. 古生代前期 B. 古生代后期—中生代前期
C. 中生代后期—新生代前期 D. 新生代后期
14. 古生代出现大量海生无脊椎动物的原因主要是( )
A. 陆地的形成 B. 环境变迁
C. 有大气层 D. 无火山地震
【答案】13. B 14. B
【解析】
【分析】
【13题详解】
浙江长兴“金钉子”煤山含“牙形石化石”剖面是全球最完整的二叠~三叠系界线层型剖面和点位。根据地质年代历史,二叠纪为古生代最后一个纪,三叠纪为中生代第一个纪,所以牙形石化石形成最可能发生于古生代后期—中生代前期,B正确。故选B。
【14题详解】
古生代出现大量海生无脊椎动物的原因主要是环境变迁,如海水的温度、盐度、成分变化下,促进了生物的进化,B正确。陆地的形成 、大气层的形成早于生命的形成,AC错误。 古生代跨度大,火山地震发生频率较高,古生代有火山地震发生。D错误。故选B。
【点睛】要熟悉地质历史的发展阶段和生物进化过程。
图为某同学绘制的地球内部地震波传播速度与圈层结构示意图。读图,完成下面小题。
15. ①~④与其所代表圈层对应正确的是( )
A. ①-地核 B. ②-地幔 C. ③-地壳 D. ④-软流层
16. 图中地震波( )
A. 在地壳,横波比纵波传播速度快 B. 在地幔,横波与纵波传播速度加快
C. 横波在通过莫霍界面后消失 D. 纵波在地核中传播速度最快
【答案】15. B 16. B
【解析】
【分析】
【15题详解】
读图可知,在①和②之间的界面,横波和纵波波速都加快,是莫霍界面;在②和③之间的界面,横波完全消失,纵波波速突然减慢,是古登堡界面;①莫霍界面以上的部分,为地壳层,A错误;②为莫霍界面与古登堡界面之间,为地幔,B正确;③为古登堡界面以下的部分,横波不能通过该层,为外核,C错误;④为地球最内部的圈层,在该层纵波波速加快,为内核,D错误;故选B。
【16题详解】
读图可知,在地壳,横波比纵波的传播速度慢,A错误;在地幔,横波与纵波传播速度加快,B正确;横波在通过古登堡界面后完全消失,C错误;纵波在地幔处传播速度最快,D错误。故选B。
【点睛】地球内部圈层由外向里分为地壳、地幔和地核。地壳与地幔的分界面为莫霍界面,地幔与地核的分界面为古登堡界面。地壳是地球固体地表构造的最外圈层,整个地壳平均厚度约17千米,其中大陆地壳厚度较大,平均约为33千米。高山、高原地区地壳更厚,最高可达70千米;平原、盆地地壳相对较薄。大洋地壳则远比大陆地壳薄,平均厚度约6千米。
17. 地质学家常利用地震波来寻找海底油气矿藏,下列四幅地震波示意图中表示海底储有石油的是( )
A. ① B. ② C. ③ D. ④
【答案】A
【解析】
【详解】结合地震波传播特点,横波传播只能通过固态介质,因此根据横波的速度变化可以判断油气资源的分布。①图中横波在一定地壳深度突然消失,由此推测此地极有可能分布有油气资源,A正确。通常横波传播速度较纵波慢,B错误。图②③④中横波一直向下传播,并未消失,因此储有石油的可能性较小,BCD错误。综上所述,故选A。
【点睛】地震波是由地震震源向四处传播的振动,指从震源产生向四周辐射的弹性波,可分为纵波(P波)、横波(S波)。纵波传播速度较快,可以通过固液气三态介质;横波传播速度较慢,只能在固态介质中传播。
18. 莫霍面深度不一。下图为某区域莫霍面的等深线分布图。读图,据图可推断( )
A. ①地地壳厚度最薄 B. ②地金属矿产丰富
C. ③地地幔深度最浅 D. ④地海拔高度最低
【答案】B
【解析】
【详解】可通过等深线分布图判读图中各点莫霍面的深度,①处莫霍面深度是38.5~39.0km,②处莫霍面深度是35.0~35.5km,③处莫霍面深度是37.5~38.0km,④处莫霍面深度是35.0~35.5km。根据地球的圈层划分,莫霍界面为地壳和地幔的分界面,莫霍面的深度反映地壳的厚度,反映地幔的深度。①处地壳最厚,A错误;根据材料信息判断②地地壳较薄,且位于河流流经地区,推测可能堆积了富含金属矿产的岩石或沙粒,B正确;③处莫霍面深度较深,地幔深度较深,C错误;④地位于河流沿岸地区,且河道展宽,说明地势较低,D错误。故选B。
19. 下图为沿85°E的地形剖面及莫霍面深度变化示意图。读图,完成问题。
图示区域( )
A. 地势北高南低,起伏较大 B. 海拔高度与地壳厚度呈负相关
C. 莫霍面的深度大于全球平均值 D. 莫霍面是地壳和软流层的分界
【答案】C
【解析】
【分析】
【详解】由图可知,该区域内喜马拉雅山海拔较高,天山海拔较低,故地势南高北低,A错误;喜马拉雅山海拔高,对应的莫霍面也较深,莫霍界面以上为地壳,说明喜马拉雅山处地壳厚度大,故海拔高度与地壳厚度大致呈正相关,B错误;莫霍界面全球平均值约为17千米,图示区域莫霍面深度大于17千米,C正确;莫霍面是地壳与地幔的分界,软流层位于上地幔上部,D错误。故选C。
【点睛】
据中国地震台网正式测定,2021年12月24日,老挝丰沙里省约乌县发生6.0级地震,震源深度15千米,下图为地球圈层结构示意图。据此,完成下面小题。
20. 该次地震震源位于( )
A. B层 B. D层 C. E层 D. F层
21. 关于图中圈层的描述,正确的是( )
A. 地震波中横波不能通过软流层
B. G层属于地球外部圈层
C. 外核由固态金属组成
D. 活跃的生物圈是地球特有圈层
【答案】20. B 21. D
【解析】
【20题详解】
地壳厚度各处不一,大陆地壳平均厚度约39-41千米,大洋地壳薄,整个地壳平均厚度约17千米,在陆地震源深度15千米,推出应位于地壳,D层位于莫霍面这上,为地壳,B正确;图中E层是地幔,F层是地核,B层地球外部圈层,ACD错误。故选B。
【21题详解】
地震波中横波可以通过软流层,因为软流层不是液体,A错误;G层是岩石圈,是地球内部圈层,B错误;外核是由液态或熔融态物质组成,C错误;活跃的生物圈是地球特有圈层,生物圈也是最活跃的圈层,D正确。故选D。
【点睛】地球内部圈层由外向里分为地壳、地幔和地核。地壳与地幔的分界面为莫霍界面,地幔与地核的分界面为古登堡界面。地壳是地球固体地表构造的最外圈层,整个地壳平均厚度约17千米,其中大陆地壳厚度较大,平均约为39一41千米。地幔介于莫霍面和古登堡面之间,厚度在2800km以上。地核是地球的核心部分,位于地球的最内部,半径约有3470km,主要由铁、镍元素组成。
读“人类赖以生存和发展的自然环境图”,完成下面小题。
22. ①圈层的主要特点为( )
A. 连续但不规则
B. 由气体和悬浮物质组成
C. 能够进行光合作用
D. 由坚硬岩石组成
23. 下列关于图示圈层的叙述正确的是( )
A. 各圈层上下平行分布 B. 各圈层相互渗透
C. ③圈层单独占有空间 D. 都属于地球的外部圈层
【答案】22. A 23. B
【解析】
【22题详解】
读“人类赖以生存和发展的自然环境图”,观察①圈层可知该圈层向其他圈层提供水,因此①圈层应为水圈,水圈的特点是连续但不规则,A正确;由气体和悬浮物质组成的是大气圈,应为圈层②,B错误;能够进行光合作用的是生物圈,应为圈层③,C错误;由坚硬岩石组成的是岩石圈,应为圈层④,D错误。故选A。
【23题详解】
水圈、大气圈、岩石圈有交错在一起的部分,AC错误。圈层之间相互联系、相互制约,形成人类赖以生存和发展的自然环境,B正确。地球的外部圈层包括大气圈、水圈、生物圈等,岩石圈属于内部圈层,D错误。故选B。
【点睛】地球的外部圈层包括大气圈、水圈、生物圈等,这些圈层之间相互联系、相互制约,形成人类赖以生存和发展的自然环境。
下图为地球外部圈层构成示意图。读图,完成下面小题。
24. 图中①圈层( )
A. 没有生物 B. 是由气体和悬浮物质组成的复杂系统
C. 是由大气组成的简单系统 D. 厚度很薄
25. 下列关于地球外部圈层的叙述,不正确的是( )
A. 地球外部圈层与岩石圈没有联系 B. 生物圈是地球表层生物及其生存环境的总称
C. 水圈的主体是海洋 D. 人类生存的环境与四大圈层密切相关
【答案】24. B 25. A
【解析】
【24题详解】
读图可知,图中①表示的是大气圈,大气圈的下部有生物分布,A错误;大气圈是由气体、悬浮物质、水汽组成的复杂系统,如O2、N2、CO2、固体杂质等,B正确,C错误;大气圈的厚度可达3000km左右,厚度较大,D错误。故选B。
【25题详解】
地球内外部各圈层之间相互联系、相互制约,形成人类赖以生存和发展的自然环境,A错误;生物圈是地球表层生物及其生存环境的总称,B正确;水圈的水体是海洋,C正确;人类生存的环境与四大圈层都关系非常密切,D正确。本题要求选择不正确的,故选A。
【点睛】地球外部圈层有三个,分别为大气圈、水圈和生物圈。大气圈是地球外部的气体圈层,由干洁空气、水汽和固体杂质组成,水圈是由地球表层水体构成的连续但不规则的圈层,水圈的主体是海洋。生物圈是地球自然地理环境中最活跃的圈层,包括大气圈的下层、岩石圈的上层和整个水圈。
某学校地理兴趣小组做了如下实验:做两个相同规格的玻璃箱(下图),甲底部放一层土,中午同时把两个玻璃箱放在日光下,15分钟后,同时测玻璃箱里的气温,结果发现底部放土的比没有放土的高了3℃。
据此完成下列各题。
26. 该实验主要目的是测试
A. 大气的温室效应 B. 大气的热力环流
C. 一天中最高气温出现的时刻 D. 近地面大气主要、直接的热源
27. 甲箱和乙箱温度差异的影响因素是
A. 太阳辐射 B. 地面辐射
C. 大气削弱作用 D. 地面保温作用
【答案】26. D 27. B
【解析】
【分析】本题组以一组实验为背景,设置两道试题,涉及实验目的、实验结果的产生原因等相关内容,考查学生的综合思维、地理实践力等核心素养。
【26题详解】
甲玻璃箱内为土层,乙玻璃箱内无土层,在接受同样时间同样强度的辐射之后,甲箱的气温比乙箱的气温高,说明甲玻璃箱中空气获得的热量比乙多。甲箱中空气吸收的辐射热量多来自土层的辐射,这与大气的热量来自地面辐射类似,所以本实验主要目的是测试大气的主要热源,选项D符合题意。材料信息表明,两玻璃箱规格相同,保温效果相同,两者的气温差异不是温室效应的结果,排除A。该实验没有涉及大气运动方向的监测,排除B。该实验表明,没有监测一天中气温变化,排除C。
【27题详解】
实验环境条件表明,两箱的太阳辐射相同,排除A。甲玻璃箱内为土层,乙玻璃箱内无土层,土层比玻璃底(透明)吸收太阳辐射的能力强很多,甲箱中土层吸收太阳辐射能量而升温,然后以地面辐射的形式向外辐射能量,甲箱内空气吸收地面辐而迅速升温,因此甲箱内气温高于乙箱,因此选项B符合题意。两箱内空气成分一样,因此大气削弱作用和保温作用相同,排除C、D。
28. 下列地理现象,按其内在联系的正确连线是( )
A. 城市上空的雾比郊区多——大气的反射作用
B. 低云笼罩的白天,天空仍然明亮——大气逆辐射作用
C. 雨后晴朗的天空格外蓝——大气的散射作用
D. 夏季的白天天空多云,感觉凉快——大气吸收作用
【答案】C
【解析】
【详解】城市上空的雾比郊区多,是因为城市的大气污染重于郊区,同时还因为城市的热岛效应导致的,故A错误;低云笼罩的白天,天空仍然明亮是大气对太阳辐射的散射作用导致的,故B错误;雨后晴朗的天空格外蓝,是晴天云量少,云层对大气反射、吸收作用弱,以大气的散射作用为主,而蓝光紫光易被散射,因而天空格外蓝,故C正确;夏季的白天天空多云,感觉凉快是大气反射作用作用强,故D错误。故答案选C。
29. 读下图,下面四个地区中日温差最小的是( )
A. B. C. D.
【答案】C
【解析】
【详解】昼夜皆为阴天时云量大,白天大气削弱作用强,气温低,晚上,大气逆辐射较强,气温不会太低,故昼夜皆为阴天时的日温差最小,C项图符合题意,ABD错。故选C。
读图“地球大气受热过程示意图”。据此,完成下面小题。
30. 大气中( )
A. 臭氧层遭到破坏,会导致①增加
B. 二氧化碳浓度降低,会使②减少
C. 固体杂质增加,会使③增加
D. 出现雾霾,会导致④夜间减少
31. 为缓解全球气候变暖,科学家提出抽取海水向空中喷洒,增加云量以降低大气温度的方法。这种做法的直接效果是( )
A. 到达地面的太阳辐射减弱 B. 大气吸收的地面辐射增加
C. 射向地面的大气逆辐射减弱 D. 全球海洋水汽蒸发量增加
【答案】30. B 31. A
【解析】
【30题详解】
臭氧层可吸收太阳辐射中的紫外线,臭氧层遭到破坏会导致①减少,A错误;二氧化碳主要吸收地面长波辐射,二氧化碳浓度降低会使②减少,B正确;大气中的可吸入颗粒物可反射太阳辐射,从而使到达地面的太阳辐射即③减少,C错误;雾霾会增强大气逆辐射(④),从而增强大气的保温作用,D错误。故选B。
【31题详解】
提出抽取海水向空中喷洒,促进水汽凝结,从而增加云量,云量增多会大量反射太阳辐射,从而减弱到达地面的太阳辐射,以达到缓解全球变暖目的,A正确;到达地面的太阳辐射减弱,地面吸收的能量减少,地面辐射也会减少,从而导致大气吸收的地面辐射减少,B错误;云量增加,会导致射向地面的大气逆辐射可能增加,C错误;到达海面的太阳辐射减少,海水蒸发减少,D错误。故选A。
【点睛】大气受热过程可分为太阳暖大地、大地暖大气、大气还大地三个基本过程。地面吸收经大气削弱后到达地面的太阳辐射而增温,称为太阳暖大地;大地增温后,形成地面辐射,大气吸收地面辐射增温,称为大地暖大气;大气增温后形成大气辐射和大气逆辐射,其中大气逆辐射指向地面,对地面起到保温作用,称为大气还大地。
32. 图为大气受热过程示意图,图中箭头表示能量的传递过程。读图完成小题。
图中( )
A. 能量传递的顺序为①→②→③→④ B. 一天中大气温度最高的时候③最强
C. 晴朗的秋夜多霜是因为④⑤均减弱 D. ①是促使大气增温的直接能做来源
【答案】B
【解析】
【详解】读图可知,①为太阳辐射,②为地面辐射,③为大气逆辐射,④为大气辐射;③和④是同时进行,A错误;一天中大气温度最高的时候应当是大气逆辐射最强的时候,即③最强,B正确;晴朗的秋夜多霜是因为大气逆辐射较弱,大气的保温作用较弱,是③减弱,C错误;地面是近地面大气增温的主要的直接热源,即②是促使大气增温的主要能量来源,D错误。故选B。
33. 2020年12月17日,嫦娥五号完成月球采样任务,在蒙古四子王旗预定区域安全着陆。图为嫦娥五号部分返回路线示意图。据此,回答嫦娥五号返回路线中( )
A. ①到②点,大气多呈电离状态 B. ②点大气主要成分为臭氧
C. ②到③点,大气密度逐渐增大 D. ④点以后即进入了对流层
【答案】A
【解析】
【分析】
【详解】对流层高度上限一般为9-12km,平流层高度范围大致到55km,臭氧层的高度范围大致在33km左右,高层大气层中大气密度小,海拔越高,大气密度越小,高层大气受宇宙射线影响大,大气多呈电离状态,图中四点都处于高层大气范围内,A正确,BCD错误。故选A。
【点睛】
34. 对流层大气的气温随高度增加逐渐降低,理论上气温垂直递减率为每升高1000米气温降低6℃,但不同时间,不同地方,同一地方不同高度气温的垂直递减率会不同,带来的影响也不同。读a,b两地气温随高度的变化曲线图,据此回答问题。
有关a,b两地的叙述正确的是( )
A. a地纬度低于b地
B. 只考虑大气上升运动对降落伞下降速度的影响,最低跳伞高度a高于b
C. 5000米以上高度垂直递减率a地低于b地
D. 飞机在5000米高度飞行较为平稳的是b地
【答案】B
【解析】
【详解】读a,b两地气温随高度的变化曲线图,当高度为0米时,a地气温低于b地气温,说明a地纬度高于b地,A错误;b地气温近地面气温高,对流运动强于a地,只考虑大气上升运动对降落伞下降速度的影响,最低跳伞高度a高于b,B正确;由图可知,5000米以上高度垂直递减率a地高于b地,C错误;a、b两地在5000米高度气温相同,但a地与近地面的温差小,垂直递减率小,故a地5000米以下大气对流弱,飞机在5000米高度飞行较为平稳的是a地,D错误。故本题选B。
读北半球1月和7月下层大气气温(℃)随纬度和高度的变化图,完成下面小题。
35. 关于对流层气温分布规律的叙述,正确的是( )
A. 顶部,南北温差夏季大于冬季 B. 从底到顶的温差,各纬度7月小于1月
C. 顶部,纬度越高,气温越低 D. 从底到顶,气温垂直递减率相同
36. 形成对流层顶高度变化规律的主要原因是( )
A. 纬度越高,昼长越短 B. 高纬度地区的臭氧含量更高
C. 从底到顶的温差,随纬度增加而减少 D. 纬度越低,近地面气温越高,对流运动越弱
37. 与平流层相关的叙述,正确的是( )
A. 各处都是上暖下冷 B. 太阳紫外线强度,随高度递减
C. 平流层以上,气温随高度而递减 D. 气温的垂直递增率,低纬地区大
【答案】35. A 36. C 37. D
【解析】
【35题详解】
读图可知,在对流层顶部,夏季低纬气温在-60℃以下,高纬气温在-40°℃左右,南北温差较大:而冬季高纬和低纬气温均在-60℃以下,南北温差较小,因此对流层顶部,南北温差夏季大于冬季,A正确;从图中可以看出,从底到顶的温差,7月大于1月,B错误;对流层顶部,气温大致相同,C错误;从底部至上部,气温垂直递减率增加,D错误,故选A。
【36题详解】
由图可知,对流层的厚度低纬度大,高纬度小,对流层内大气温度在水平方向的差异和在垂直方向上的递减,是造成对流运动强弱的两个主要原因。低纬地区受热多,气温高,空气对流旺盛,对流运动到达的高度大,对流层顶高;高纬地区受热少,对流较弱,对流运动所到达的高度小,对流层顶低。因此从底到顶的温差,随纬度增加而减少,是形成对流层顶高度变化规律的主要原因,C正确;纬度越高,夏半年昼长越长,A错误;对流层顶高度与对流运动有关,与臭氧含量无关,B错误;纬度越低,近地面气温越高,对流运动越强,D错误。故选C。
【37题详解】
据图可知,平流层高纬度地区底部存在下暖上冷的现象,A错误;太阳紫外线强度,随高度递增,B错误;平流层以上,气温随高度存在递增的现象,C错误;气温的垂直递增率,低纬地区大(等温线分布密集),D正确,故选D。
【点睛】根据温度、运动状况和密度,大气自下而上可以划分为对流层、平流层和高层大气。对流层的范围约为地面以上至12km高空处,对流层内气温随高度的升高而递减,该层大气上冷下热,空气对流运动旺盛,天气现象复杂多变。对流层顶的厚度随纬度和季节而发生变化,自低纬向高纬对流层顶高度降低,厚度减小;同一地区对流层顶高度夏季较高,冬季较低。平流层分布在对流层顶至50km高空处,平流层气温随高度升高而升高,气流以水平运动为主,大气稳定,天气晴朗,适合航空飞行。高层大气位于50km高空以上,气温随高度升高先降低后升高。高层大气中有电离层,能反射无线电波,对无线电通信有重要作用。
38. 图示意北半球中纬度某地景观。此时天气最可能为( )
A. 晴、无风 B. 雨、大风
C. 晴、大风 D. 雨、无风
【答案】A
【解析】
【详解】图中出现烟雾,表明此时风力小(风力大会吹散烟雾),BC错误;远山清晰可见,不可能为雨天,应该是晴天,A正确,D错误。故选A。
39. 下图为某时局部地区天气系统示意图。此时图中四地风向为偏南风且风力较大的是( )
A. ① B. ② C. ③ D. ④
【答案】C
【解析】
【分析】
【详解】由等压线判读风向是先作出水平气压梯度力的方向,垂直于等压线指向低压,因为是南半球近地面,水平气压梯度力方向左偏45°即风向。由此可以判断图中①地吹北风,②地吹西北风,③地和④地吹偏南风。因为③地较④地等压线密集,故此时图中四地风向为偏南风且风力较大的是③地。故选C。
【点睛】
40. 孔明灯,又叫天灯,俗称许愿灯、祈天灯,是一种古老的汉族手工艺品。孔明灯在古代,多做军事用途。现代人放孔明灯,多作为祈福之用。据此,受海陆风影响,夜晚在海边升起的孔明灯飘飞方向一般是( )
A. 垂直上升 B. 背离海洋 C. 迎向海洋 D. 沿海岸线
【答案】C
【解析】
【详解】夜晚海洋温度较高,盛行上升气流,近地面形成低压,陆地温度较低,盛行下沉气流,近地面形成高压,风向由陆地吹向海洋,所以热气球迎向海洋,C正确,BD错误;海陆风主要是指水平方向的气流,不是垂直气流,A错误。故选C。
山谷风是山区昼夜间风向发生反向转变的风系。白天太阳辐射导致山坡上的空气增温强烈,暖空气沿坡面上升,形成谷风;反之,则形成山风。祁连气象站位于祁连山中段的山谷中,山谷风环流较为强盛。下图示意2006年8月24日该气象站记录的山谷风风向、风速的变化。据此完成下面小题。
41. 祁连气象站所在地谷风的风向是( )
A. 偏南风 B. 偏东风 C. 偏北风 D. 偏西风
42. 祁连气象站所处山谷段的大致走向及地形特征是( )
A. 南北走向,西高东低 B. 东西走向,北高南低
C. 南北走向,东高西低 D. 东西走向,南高北低
【答案】41. C 42. D
【解析】
【分析】
【41题详解】
材料中提到,“白天太阳辐射导致山坡上的空气增温强烈,暖空气沿坡面上升,形成谷风”可知谷风主要出现在白天空气增温之后,图中显示, 11点以后,风向以偏北风为主,故正确答案为C,ABD错误。
【42题详解】
“白天”,“暖空气沿坡面上升,形成谷风”,“反之,则形成山风”,意味着晚上,空气沿坡面下沉,形成山风。图中显示晚上以南风为主,白天以北风为主,说明气象站附近南面为高坡,北面为低谷,得出山谷呈东西走向,且南高北低的地形特点,故正确答案为D,ABC错误。
湖陆风是在较大水域和陆地之间形成的以24小时为周期的地方性天气现象。图为洞庭湖某时刻测得的湖陆风垂直结构示意图。“F”是风向标符号。读图,完成下面小题。
43. 据图文材料可知,此时( )
A. ①处为陆风 B. ②处盛行上升气流
C ④处更易形成降水 D. ③处风力小于①处
44. 在夏季,此时最可能为当地( )
A. 0点 B. 5点 C. 15点 D. 20点
【答案】43. C 44. C
【解析】
【43题详解】
根据①处风的符号,风应从湖面吹向陆地,为湖风,A错误;根据风的符号,近地面风由湖面吹向陆地,说明湖面气压高,②处应盛行下沉气流,陆地气压较低,④处是上升气流,更易形成降水,B错误,C正确;此时③处是一个风旗,风力大于①处,D错误。故选C。
【44题详解】
在夏季,白天陆地升温快,陆地形成低气压,湖泊升温慢,形成高气压,风由湖泊吹向陆地,故此时最可能为当地15点,C正确;夜间应该吹陆风,ABD错误。故选C。
【点睛】热力环流是大气最简单的运动形式,是地面冷热不均导致的,地面较热的地方,空气膨胀上升,较冷的地方,空气收缩下沉,使同一水平面气压发生变化水平方向气流由高气压流向低气压,于是形成热力环流。
城市热岛强度是指城市中心区温度减去城市郊区温度所得数值。读下图“北京市热岛强度的季节和日变化示意图”,完成下列各题。
45. 一年中,北京热岛强度
A. 春季夜间最强 B. 夏季日变化幅度最小
C. 秋季正午最强 D. 冬季日变化幅度最大
46. 能有效缓解北京城市“热岛效应”的措施有
①增加城市绿化面积
②合理增加城市水面
③增加市区道路密度
④科学建立城市生态廊道系统
A. ①②③ B. ①②④ C. ①③④ D. ②③④
【答案】45. B 46. B
【解析】
【分析】本题组以北京市热岛强度的季节和日变化示意图为材料,设置两道试题,涉及北京热岛强度的变化特征、缓解热岛效应的措施等相关内容,考查学生利用题中信息描述地理事物和分析地理问题的能力。
【45题详解】
城市热岛强度最大的时候即城市与郊区温差最大的季节,从图中可以看出,春季热岛强度最大的为日出前后,A错误;图中显示,夏季北京城市热岛强度的最高值与最低值之差最小,日变化最小,原因是夏季北京市区和郊区整体温度偏高,故温差较小,B正确;图中显示,北京秋季热岛强度最大的时间为夜间,C错误;从图中可以看出,北京市冬季热岛强度最大,但热岛强度的日变化幅度小于春季和秋季,D错误。
【46题详解】
增加城市绿地面积、合理增加城市水面、科学建立城市生态廊道系统,有利于减小城市建筑物密度,加强城市散热通道,有利于缓解城市热岛效应,因此①、②、④符合题意;增加市区道路密度,使得交通流量增加,交通废热增多,会进一步加强城市热岛效应,③不符合题意。综合上述判断,选项B符合题,排除A、C、D。
下图为某滨海地区某日某时等压面垂直剖面图(相邻两个等压面气压差相等)。读图,完成下面小题。
47. 图中( )
A. ①比②气温高 B. ②比③气温低
C. ③比④气压低 D. ④比①气压高
48. 图中( )
A. 海陆间气压的差异导致气温的差异
B. ③地受来自海洋湿润气流影响多雨
C. 气流流向为:②→①→④→③→②
D. 等压面分布的状况一般出现在夜晚
【答案】47. D 48. D
【解析】
【47题详解】
根据气温空间变化规律可知,同一地点的①比②海拔高,则①比②气温低,A错误。②处等压面向气压较高的近地面凸出,说明近地面气压低,则气温高;③处等压面向气压较低的高空凸出,说明近地面气压高,则气温低,故②比③气温高,B错误。同一地点,③海拔比④低,故③比④气压高,C错误。同一等压面气压差相等,根据等压面分布可知,②④两点气压相等,②处气压大于①处,所以④处气压比①处高,D正确。故选D。
【48题详解】
气温差异引起大气垂直运动,从而使同一水平面产生气压差,A错误;③地气压高,受下沉气流影响,且近地面空气由高压区的③吹向低压区的②,是离岸风,不易形成降水,B错误;因②处近地面气压低,说明气流垂直方向是②→①,③处近地面气压高,说明④→③,近地面是由高压区的③向低压区的②,高空是由高压区的④向低压区的①,C错误;图中陆地近地面形成高压,气温较低,说明是降温快导致的,故等压面分布状况可以出现在夜晚,D正确。故选D。
【点睛】热力环流的过程可归纳为,地面冷热不均引起空气垂直运动,使同一水平面产生气压差,引起大气(空气)的水平运动。近地面气温高,空气垂直对流上升,近地面形成低压,高空形成高压;近地面气温较低,空气垂直下沉,近地面形成高压,高空形成低压。同一水平面的气压差(水平气压梯度力:垂直等压线,由高压指向低压)引起大气的水平运动,空气由高压区流向低压区。
下图为相同高度范围内等压面垂直剖面示意图(相邻两个等压面气压差相等)。读图,完成下面小题。
49. 据图a示意的气压状况推测( )
A. 乙地位于赤道、甲地位于中纬地区 B. 乙地位于城区、丙地位于郊区
C. 白天,乙为海洋、丙为陆地 D. 乙地代表夏季的亚欧大陆
50. 若a、b两图表示某区域由a时到b时气压状况的变化,则( )
A. 乙地天气由阴转晴 B. 乙、丁两地之间气压梯度变小
C. 丙地空气垂直方向不变 D. 甲、乙两地之间气流运动速度变大
【答案】49. C 50. D
【解析】
【49题详解】
根据“等压线上凸为高压,下弯为低压”可知,白天海洋升温慢,气温较低,容易形成高压,陆地则形成低压,所以乙地为高压,为海洋;甲丙处为低压,为陆地,C正确;解本题需要注意,应只根据图a进行判断,而图a中乙处近地面等压面向高处凸起,说明乙处为高压而赤道为低压带,A错误;城区比郊区气温高,容易形成低压中心,B错误;夏季的亚欧大陆气温高,应该形成低压中心,D错误。故选C。
【50题详解】
据图中等压面变化可知,甲、乙之间气压差异增大,气流运动速度变大,D正确;乙地由高压中心变为低压中心,天气应该是由晴变阴,A错误;相同高度范围内,等压面数量增多,所以气压梯度变大,B错误;丙地由低压变成高压,说明空气垂直运动由上升变为下沉,C错误。故选D。
【点睛】热力环流的形成过程为:受热地区大气膨胀上升,近地面形成低气压,而高空形成高气压;受冷地区相反,从而在近地面和高空的水平面上形成了气压差,促使大气的水平运动。
第Ⅱ卷(共50分)
二、非选择题(本大题共5小题,共50分)
51. 学完“地球的宇宙环境”,某同学整理自己的学习作品,并提出一些问题,以期更深刻的从时、空角度认识地球。阅读相关作品,回答下列问题,帮助这位同学完成整理任务。
活动一:读图1“太阳系模式图”、图2“地球圈层结构示意图”和图3“四大圈层联系示意图”,从空间角度看地球。
(1)据图1描述地球在太阳系中的位置(一点即可)。
(2)据图1可知,地球上有生命存在的主要原因是____(双项选择题)。
A. 大小行星各行其道 B. 八大行星,公转方向相同
C. 地球与太阳的距离适中 D. 地球是太阳系八大行星之一
(3)地球从外向内进行了圈层结构的划分,图2中存在的错误之处是____,修改后应是____。
(4)图3是地球四大圈层相互关系的另一种表示形式,其中圈层丁的名称是____,通过图3,说明各圈层之间的关系是____
活动二:读“地球动物演化示意图”,从时间角度看地球。
(5)读图可知,地质历史时期动物演化的特点是____、____,从中获得的启示是____。
【答案】(1)地球是距离太阳由近及远的第三颗行星(或地球位于金星和火星之间)。 (2)AC
(3) ①. 岩石圈 ②. 地壳
(4) ①. 大气圈 ②. 相互联系、相互渗透
(5) ①. 由简单到复杂 ②. 由低级向高级(从水生到陆生) ③. 任何事物均处于不断地变化之中(相对于漫长的地球历史,人类历史是短暂的)
【解析】
【分析】本大题以学生探究活动为材料设置试题,涉及宇宙中的地球、地球的历史、圈层结构等相关内容,考查学生获取和解读地理信息、调动和运用地理知识基本技能的能力,体现了区域认知地理实践力的素养。
【小问1详解】
本题考查地球在太阳系中的位置,结合图示及所学,地球是距离太阳由近及远的第三颗行星,位于金星和火星之间。
【小问2详解】
地球上有生命存在的主要原因是适宜的温度、水、大气等条件,地球在太阳系中的位置适中,地球自身的体积和质量适中,外部条件是地球有一个安全的宇宙环境。图一可看出外部环境大小行星各行其道,地球与太阳的距离适中。故选AC。
【小问3详解】
岩石圈位于地壳和上地幔顶部(软流层以上),由坚硬的岩石组成。图中包含范围不对,应为地壳。
【小问4详解】
圈层丁可以降水给甲圈层,丁应为大气圈。图3各圈层之间的双向箭头说明其关系是相互联系、相互渗透。
【小问5详解】
地质历史时期动物演化的特点由简单到复杂、由低级向高级、从水生到陆生,从中获得的启示事物是不断发展变化的,相对于漫长的地球历史,人类历史是短暂的,要与自然和谐共生。
52. 读“气温垂直变化图”完成下列要求。
(1)图中a、b、c、d四条曲线中,正确反映地球大气温度随高度变化的是____,由于B层大气中的____层吸收太阳辐射中的____,使该层气温呈现图中变化。
(2)风、云、雨、雪等天气现象集中于____层(填字母),原因是____。
(3)人类目前利用平流层最主要的现代交通方式是____运输,原因是____;____。(至少说出两条)
(4)当地面温度为28℃时,3000米高度的大气温度约为____;该层大气温度随高度增加温度逐渐降低的原因是____。
(5)A、B、C层大气密度变化的趋势是____。
【答案】(1) ①. b ②. 臭氧 ③. 紫外线
(2) ①. A ②. 该层集中了大气层中几乎全部的水汽和固体杂质,下热上冷空气做对流运动。
(3) ①. 航空 ②. 该层大气中水汽、杂质含量少; ③. 大气平稳,天气晴朗,能见度高。
(4) ①. 10℃ ②. 地面辐射是对流层大气的主要直接热源,距地面越远,气温越低。
(5)随海拔高度升高,大气密度逐渐降低。
【解析】
【分析】本题以气温垂直变化图为材料设置题目,涉及大气垂直分层、对流层天气现象出现原因、平流层气流运动特点、对流层气温垂直递减等知识点,考查学生对相关内容的掌握程度。
【小问1详解】
近地面平均温度约为20°C(或15℃),对流层顶气温约为-50°C至-60°,读图可知,正确反映地球大气温度随高度变化的是b。B层大气是平流层,该层臭氧层吸收太阳辐射中的紫外线而增温。
【小问2详解】
风、云、雨、雪等天气现象集中于对流层对应图中A层,原因是该层集中了大气层中几乎全部的水汽和固体杂质,因为热源是地面辐射,所以下热上冷,空气做对流运动。
【小问3详解】
平流层最主要的现代交通方式是航空运输,原因是该层大气以平流运动为主,气流平稳、天气晴朗,能见度高。该层大气中水汽、杂质含量少。适合飞机飞行。
【小问4详解】
对流层内海拔每上升1000米气温下降6℃,3000米下降18℃,所以3000米高度的大气温度约为10℃,对流层地面辐射是对流层大气的主要直接热源,距地面越远,气温越低。
【小问5详解】
A、B、C层大气分别是对流层、平流层、高层大气,距离地面原来越远,受地球引力越来越小,大气密度逐渐降低。
53. 结合图文资料,完成下列问题。
2012年10月14日,奥地利探险家鲍姆加特纳乘坐太空舱在美国西南部升空。上升到39km高空后,从太空舱跳下并成功落地。整个过程他得到特制宇航服的保护。宇航服外罩密封防护层,内层中填充氧气、增加压力;胸包内配备监控、追踪以及地面通讯设备;手腕上的装置可以让他实时监测速度和海拔;护目镜中装有温度调节器,防止雾、霜影响视线。图为准备起跳的鲍姆加特纳。
(1)鲍姆加特纳下落过程中,先后经过大气垂直分层的____层和____层。
(2)鲍姆加特纳下落过程中( )。(双项选择)
A. 与人造卫星擦肩而过 B. 距地6千米时可能感受天气变化
C. 俯视地球时看到极光 D. 到对流层后依据实际情况开伞
(3)描述鲍姆加特纳从跳出到落地所经历的气温和气压变化特点。气温:____,气压:____。
(4)结合地理环境特征,说明鲍姆加特纳的宇航服各项特殊设计的理由。
特殊设计
理由与功能
示例:
外罩密封防护层
宇宙空间各种宇宙射线等对人体有害,密封防护层可以防火、防热辐射保护人体。
温度调节器
____
填充氧气
____
【答案】(1) ①. 平流 ②. 对流
(2)BD (3) ①. 先降低后升高 ②. 一直增大
(4) ①. 外界温度远低于人体温度;温度调节器可以防止雾霜形成、避免影响视线。 ②. 外界气压低、氧气少;宇航服内层填充氧气,维持内外压力平衡和供氧,保护人体。
【解析】
【分析】本大题以奥地利探险家鲍姆加特纳的跳伞活动为材料设置试题,涉及大气垂直分层及各层特点等知识点,考查学生对相关知识的掌握程度,获取和解读地理信息、调动和运用地理知识、论证和探讨地理问题的能力,考查综合思维、地理实践力等地理学科核心素养。
【小问1详解】
此探险家是从39km高空跳下并成功落地,39km位于地面以上12~50(55)km高空处,位于平流层,落地说明到达对流层,因此鲍姆加特纳下落过程中,先后经过大气垂直分层的平流层和对流层。
【小问2详解】
人造卫星一般位于距地面约800千米的高层大气,鲍姆加特纳是从39km下落的,不会与人造卫星擦肩而过,A错误;距地6千米时说明是在对流层,对流层各种天气现象复杂多样,因此可能看到天气变化,B正确;极光是日冕物质抛射的高能带电粒子流撞击高层大气,使其电离发光形成的,因此鲍姆加特纳在下落过程中不会俯视地球时看到极光,C错误;到对流层后需要依据实际情况开伞,来增大阻力、减小地球重力影响,减慢下降速度,以便很好地降落到地面,D正确。故选BD。
【小问3详解】
由于鲍姆加特纳从跳出到落地所经历依次经过平流层和对流层,因此经历的气温变化特点是:先降低再升高(原因是平流层气温随海拔升高而升高,对流层气温随海拔升高而降低 );经历的气压变化特点是一直增大(原因是大气质量的四分之三和几乎全部的水汽和杂质都在对流层,空气越向上越稀薄,气压越来越低。)。
【小问4详解】
根据材料,护目镜中装有温度调节器,防止雾、霜影响视线。理由是由于人体温度与外界环境温度差异巨大,人体正常温度为36℃左右,而鲍姆加特纳跳伞到地面过程中外界环境温度始终低于人体正常温度(10月份是美国的秋季,近地面气温开始降低),护目镜内空气非常容易遇冷凝结成雾、成霜而影响视线,因此护目镜中装有温度调节器,可以防止雾、霜形成。宇航服外罩是密封防护层,内层中填充氧气、增加压力,主要是因为跳伞过程中,外界氧气含量很少,可以补充人体呼吸所用;另一方面,高空大气压力小,越向近地面大气压力越大,因此宇航服内层填充氧气,可以维持宇航服内外压力平衡,保护人的身体。
54. 某中学地理小组同学开展了地理实验活动。阅读资料,回答下列问题。同学们准备了如下实验用材:碎纸屑、打火机,制定了如下实验步骤:
①在安全无风的地面上,放置一堆碎纸屑,并用打火机点燃。
②观察纸屑和灰烬显示出的空气流动路线并用图示表示出来。
(1)请补全图中线条上的箭头。
(2)该实验主要模拟的是(____)(选择填空)。
A.水循环B.大气受热过程C.热力环流D.大气垂直分层
其形成过程是:地表热量差异,导致空气____运动,导致同一水平面上的气压差异,导致空气____运动,产生该实验现象。
(3)下图中,碎纸屑点燃后,同一水平面上气压高低、等压面发生的变化是:①处气压变____;②处等压面向____(上、下)弯曲。由此得出气压高低与等压面弯曲之间关系的规律是:气压____(高/低)处等压面向下弯曲,气压____(高/低)处等压面向上弯曲。
(4)①、②、③、④四处中,气温由高到低的顺序是____。
(5)如果该实验模拟的是北半球冬季大气运动状况,则①代表____(陆地/海洋)。
【答案】(1)画图: (2) ①. C ②. 垂直 ③. 水平
(3) ①. 低 ②. 上 ③. 低 ④. 高 (4)①③②④
(5)海洋
【解析】
【分析】本题通过实验现象综合考查热力环流的形成与相关知识的判断与应用,考查学生对相关内容的掌握程度,对学生的综合分析能力有一定要求。
【小问1详解】
根据热力环流的基本原理“热空气上升,冷空气下沉”,从而形成热力环流。火焰处,气温高,空气上升,两侧地面处,气温相对低,空气下沉。绘图如下:
【小问2详解】
该实验主要模拟的是“热空气上升,冷空气下沉”,从而形成热力环流过程,C正确;该实验过程与水循环无关,A错误;大气的受热过程有大气对太阳辐射的削弱作用和保温作用等环节,该实验没有演示,B错误;该实验模拟的是大气对流运动,与平流层大气运动方式不同,不能模拟大气垂直分层,D错误。故选C。热力环流其基本过程为:地面的冷热不均引起空气的垂直运动,空气的垂直运动导致同一水平面上的气压差异,同一水平面上的气压差异导致空气的水平运动,完成热力环流。
【小问3详解】
①处是碎纸屑燃烧区域,气体受热膨胀上升,气压变低;②处位于①处垂直高空,由于有一部分上升气流,所以该处气压值较高,等压面向上弯曲。由此得出气压高低与等压面弯曲之间关系的规律是:气压高处等压面向上弯曲,气压低处等压面向下弯曲。
【小问4详解】
据题意可知①处是碎纸屑燃烧之地,气温最高,对流层内海拔越高气温越低,与①③比②④在高空,所以③地气温高于②④,②处有热空气上升影响,气温较④更高,所以四地气温由高到低的顺序是①③②④。
【小问5详解】
陆地较海洋热容量小,冬季降温幅度更大,气温更低,而海洋降温幅度小气温更高,①地气温较高,所以代表北半球冬季的①是海洋。
55. 结合图文资料,完成下列问题。
资料一:读北半球某地近地面水平气压分布图,回答下列问题。
(1)若该地气压只受温度影响,则A、B、C中近地面气温最高的是____。
(2)若A在陆地,B在海洋,图中甲地位于沿海地区,____(冬季或夏季)该地区常出现图中所示的气压状况。
资料二:下表为我国华北某地天气状况数据。
日期
白天最高气温
夜晚最低气温
天气
11月2日
19℃
5℃
晴
11月3日
17℃
6℃
霾-多云
11月4日
16℃
9ºC
霾-雨
(3)据表,运用大气受热过程的原理分析该地气温日较差变化的原因。
【答案】55 B 56. 冬季
57. 气温日较差减小。霾和云导致白天大气对太阳辐射的削弱作用增强,到达地面的太阳辐射减少,地面吸收太阳辐射减少,最高气温降低;夜晚霾和云形成的大气逆辐射增强,对地面的保温作用增强,夜晚最低气温升高。
【解析】
【分析】本大题以北半球某地近地面水平气压分布图和我国华北某地天气状况数据为材料设置试题,涉及热力环流的原理、大气受热过程等知识点,考查学生对相关知识的掌握程度,获取和解读地理信息、调动和运用地理知识、论证和探讨地理问题的能力,考查综合思维、地理实践力等地理学科核心素养。
【小问1详解】
若气压只受温度影响,说明主要考虑近地面气温导致的大气垂直运动对气压的影响;近地面气温高,气流膨胀上升,近地面气压降低;近地面气温低,空气冷却收缩下沉,近地面气压升高。因此近地面气温最高的应是近地面气压最低的,图中A、B、C三地中气压最低的是B。
【小问2详解】
A在陆地,是高压中心,说明此时陆地气温低;B在海洋,是低压中心,说明此时海洋气温高。根据海陆热力性质差异(陆地升温快、降温快,海洋升温慢、降温慢)可知,该季节主要是接受太阳辐射少,以降温为主,陆地降温快,温度低;海洋降温慢,温度高。应出现在冬季。
【小问3详解】
读表可知,11月2日到11月4日,气温日较差变小(由14℃到11℃再到7℃)。气温日较差变小主要是因为白天气温较低,夜晚气较高;白天气温主要与大气对太阳辐射的削弱作用有关,夜晚气温主要与大气逆辐射对地面的保温作用有关。相较2日的晴天,3日和4日出现了霾、多云、雨等现象,霾和云导致白天大气对太阳辐射的削弱作用增强,到达地面的太阳辐射减少,地面吸收太阳辐射减少,最高气温降低;夜晚霾和云形成的大气逆辐射增强,对地面的保温作用增强,夜晚最低气温升高。因此气温日较差变小。
2024北京市首都师大附中高一上学期12月月考试题地理含答案: 这是一份2024北京市首都师大附中高一上学期12月月考试题地理含答案,共12页。试卷主要包含了下列叙述正确的是,图中等内容,欢迎下载使用。
北京市首都师范大学附中2023-2024学年高一地理上学期期中考试试卷(Word版附解析): 这是一份北京市首都师范大学附中2023-2024学年高一地理上学期期中考试试卷(Word版附解析),共51页。试卷主要包含了选择题,非选择题等内容,欢迎下载使用。
北京市首都师范大学附中2023-2024学年高一地理上学期期中考试试题(Word版附解析): 这是一份北京市首都师范大学附中2023-2024学年高一地理上学期期中考试试题(Word版附解析),共51页。试卷主要包含了选择题,非选择题等内容,欢迎下载使用。

