冲刺卷04-2020-2021学年高一化学期末复习临考冲刺卷(人教版2019必修第二册)(解析版)
展开
这是一份冲刺卷04-2020-2021学年高一化学期末复习临考冲刺卷(人教版2019必修第二册)(解析版),共1页。
第Ⅰ卷(选择题 共48分)
选择题:本题共16个小题,每小题3分。在每小题给出的四个选项中,只有一项是符合题目要求的。
1.下列化学电池不易造成环境污染的是
A.氢氧燃料电池B.锌锰电池C.镍镉电池D.铅蓄电池
【答案】A
【详解】
A.氢氧燃料电池生成物为水,无污染,故A正确;
B.锌锰电池中含有重金属锰,对环境有污染,故B错误;
C.镍镉电池中含有重金属镍镉,对环境有污染,故C错误;
D.铅蓄电池中含有铅元素,对环境有污染,故D错误.
故选A。
2.2021年国务院政府工作报告指出,要扎实做好碳中和、碳达峰的各项工作,以减少或消除二氧化碳等温室气体对气候的影响。下列措施能实现碳中和且可行的是
①通过植树造林捕捉二氧化碳②禁止使用煤和石油等化石能源③大力发展风能、太阳能等新型能源④工业中用碱石灰吸收⑤绿色出行,减少燃油车的使用
A.①③④⑤B.①②③④C.②③④⑤D.①②④⑤
【答案】A
【详解】
①植物光合作用吸收二氧化碳释放氧气,可通过植树造林捕捉二氧化碳实现碳中和,①正确;
②禁止使用煤和石油等化石能源不符合实际情况,为了减排,人类应采取优化能源结构减少化石燃料的使用,增加清洁能源比重,②错误;
③大力发展风能、太阳能等新型能源可减少或消除二氧化碳等温室气体对气候的影响, ③正确;
④工业中用碱石灰吸收可减少或消除二氧化碳等温室气体对气候的影响, ④正确;;
⑤绿色出行,减少燃油车的使用,可减少或消除二氧化碳等温室气体对气候的影响,⑤正确;
故正确的是①③④⑤,答案选A。
3.中华民族为人类文明进步做出了巨大贡献,下列分析不正确的是
A.中国蓝是古代人工合成的蓝色化合物,其化学式为BaCuSi4O10,可改写成BaO•CuO•4SiO2
B.东汉魏伯阳在《周易参同契》中对汞的描述:“……得火则飞,不见埃尘,将欲制之,黄芽为根。”这里的黄芽是指硫
C.《本草纲目》拾遗中对“强水”的记载“……性最猛烈,能蚀五金……其水至强……惟玻璃可盛……”,“强水”为氢氟酸
D.“白墙黑瓦青石板,烟雨小巷油纸伞”中纸伞的主要成分为有机高分子材料
【答案】C
【详解】
A.硅酸盐可以用氧化物的形式表示,在用不同形式表示时,各种元素的原子个数比不变,故化学式为BaCuSi4O10的物质可改写成BaO•CuO•4SiO2,A正确;
B.S是淡黄色晶体,在空气中点燃时会着火燃烧,产生SO2气体,没有固体剩余,故黄芽是固体S单质,B正确;
C.《本草纲目》拾遗中对“强水”的记载“……性最猛烈,能蚀五金……其水至强……惟玻璃可盛……”,说明“强水”具有强氧化性,但不能与玻璃的成分发生反应,“强水”可能为浓硝酸与浓盐酸混合得到的王水,但一定不是能够与玻璃反应的氢氟酸,C错误;
D.纸伞的主要成分是纤维素,为天然有机高分子材料,D正确;
故合理选项是C。
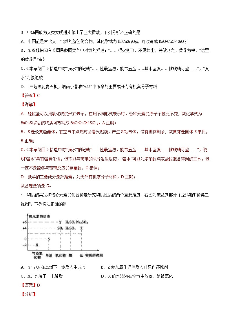
4.物质的类别和核心元素的化合价是研究物质性质的两个重要维度。右图为硫及其部分 化合物的“价类二维图'',下列说法正确的是
A.S与O2在点燃下一步反应生成YB.Z参加氧化还原反应时只作还原剂
C.X、Y属于非电解质D.X的水溶液在空气中放置,易被氧化
【答案】D
【分析】
X为-2价硫的氢化物,即H2S;Y为+6价硫的氧化物,即SO3;Z为+4价硫形成的盐,即亚硫酸盐。
【详解】
A.S与O2只能反应生成SO2,SO2和O2在高温、高压、催化剂的条件下生成SO3,A错误;
B.亚硫酸盐可以和H2S发生归中反应生成S单质,该反应中Z体现氧化性,B错误;
C.X为H2S,为一种弱电解质,C错误;
D.X为H2S,其水溶液易被空气中的氧气氧化,D正确;
综上所述答案为D。
5.如图所示装置,开始时夹子处于关闭状态,将液体A滴入试管②中与气体B充分反应,打开夹子,可发现试管①中的水立刻沸腾了。则液体A和气体B的组合不可能是
A.氢氧化钠溶液、氯化氢B.氢氧化钠溶液、一氧化碳
C.水、二氧化硫D.水、二氧化氮
【答案】B
【分析】
水的沸点与压强有关,压强越小水的沸点越低,压强越大水的沸点越高;将液体A滴入试管②与气体B充分反应,打开夹子,可发现试管①内的水立刻沸腾了,说明试管②中气体的压强减小。
【详解】
A.氢氧化钠溶液能中和氯化氢气体,打开夹子时①中的气体进入②中,从而使得①中的压强减小,水的沸点降低,水沸腾了,A项不符合题意;
B. 一氧化氮和氢氧化钠不反应,打开夹子时①中的压强不变,水的沸点不变,所以水不能沸腾,B项符合题意;
C.二氧化硫可与水反应生成亚硫酸,①中的压强减小,水因沸点降低而沸腾,C项不符合题意;
D.水和二氧化氮反应,使试管②中气体的压强减小,打开夹子时①中的气体进入②中,从而使得①中的压强减小,水的沸点降低,水沸腾,D不符合题意;
故本题选B。
【点睛】
本题要根据题中现象分析气压的变化,若气体因溶解或反应而消耗,就会使气体压强减小,水发生沸腾现象,题目侧重考查学生的分析实验能力及元素化合物综合知识。
6.某科研人员提出HCHO(甲醛)与O2在催化剂羟基磷灰石(HAP)表面催化氧化生成CO2、H2O的历程,该历程示意图如图(图中只画出了HAP的部分结构)。下列说法不正确的是
A.HAP是催化剂,能提高HCHO与O2的反应速率
B.HCHO在反应过程中,有C-H键发生断裂
C.在反应过程中有非极性键生成
D.生成CO2分子的过程中有放热过程
【答案】C
【详解】
A.根据图知,HAP在第一步反应中作反应物,第二步反应中作生成物,为催化剂,催化剂能改变化学反应速率,所以该反应中HAP作催化剂而提高反应速率,故A正确;
B.甲醛被氧化生成二氧化碳和水,所以HCHO在反应中有C-H断裂,故B正确;
C.甲醛被氧化生成二氧化碳和水,所以在反应过程中有极性键生成,没有非极性键的生成,故C错误;
D.形成化学键放热,则生成CO2分子的过程中有放热过程,故D正确;
故选C。
7.某小组为研究原电池原理,设计如图装置。下列叙述正确的是
A.a和b不连接时,铁片上会有H2产生
B.a和b用导线连接时,铁片上发生的反应为Cu2++2e-=Cu
C.无论a和b是否连接,铁片均会溶解,溶液从蓝色逐渐变成浅绿色
D.a和b用导线连接时,电子由a流向b
【答案】C
【详解】
A.a和b不连接时,不能构成原电池,铁片直接与硫酸铜反应生成硫酸亚铁和铜,所以铁片上会有金属铜析出,故A错误;
B.a和b用导线连接时,构成原电池,铁是负极,铁片上发生氧化反应,电极反应为:Fe-2e-=Fe2+,故B错误;
C.无论a和b是否连接,铁片均会失电子生成亚铁离子,溶液从蓝色逐渐变成浅绿色,故C正确;
D.a和b相连构成原电池,铁是负极、铜是正极,电子由铁流向铜,电子由b流向a,故D错误;
故选C。
【点睛】
原电池中失电子发生氧化反应的一极是负极,得电子发生还原反应的一极是正极;工作时电子由负极经外电路流向正极;溶液中阳离子移向正极、阴离子移向负极。
8.一定条件下,在2L密闭容器中发生反应:X(g)+3Y(g)2Z(g),开始时加入1mlX和3mlY,反应10min后,测得Y的物质的量为2.4ml。下列说法正确的是
A.10min内,Y的平均反应速率为0.03ml/(L·s)
B.10min后,将容器的体积变为3L,化学反应速率将变快
C.10min内,消耗0.2mlX,生成0.4mlZ
D.第10min时,X的反应速率为0.01ml/(L·min)
【答案】C
【详解】
A.10min内,Y的平均反应速率为=0.03ml/(L·min),选项A错误;
B.10min后,将容器的体积变为3L,反应体系的压强减小,化学反应速率将变慢,选项B错误;
C.根据反应X(g)+3Y(g)2Z(g),反应10min后,测得Y的物质的量改变了(3ml-2.4ml)=0.6ml,故消耗0.2mlX,生成0.4mlZ,选项C正确;
D.10min内,X的平均反应速率为0.03ml/(L·min)=0.01ml/(L·min),不能计算即时速率,选项D错误;
答案选C。
9.下列描述的化学反应状态,不一定是平衡状态的是
A.C(s)+H2O(g)CO(g)+H2(g),反应体系中相同时间内,生成H—H键的数目与断开H—O键的数目之比为1:2
B.2NO2(g)2NO(g)+O2(g),混合气体的总的物质的量不再改变
C.CaCO3(s)CO2(g)+CaO(s),恒温、恒容下,反应体系中气体的密度保持不变
D.H2(g)+I2(g)2HI(g),恒温、恒容下,反应体系中气体的颜色保持不变
【答案】A
【详解】
A.生成H—H键的数目与断开H—O键都指正反应方向,不能说明是平衡状态,故A错误;
B.气体分子数不相等,则反应前后混合气体的总的物质的量是变量,当其不变时,说明是平衡状态,故B正确;
C.CaCO3(s)CO2(g)+CaO(s) 恒温、恒容下,反应体系中气体的密度等于气体质量和体积的比值,质量变化,体积不变,所以密度变化,当气体密度保持不变的状态是平衡状态,故C正确;
D.H2(g)+I2(g)2HI(g) 恒温、恒容下,反应体系中气体的颜色保持不变,说明深紫色碘蒸气的浓度不再变化,达到了平衡,故D正确;
故选:A。
10.下列关于几种常见有机物的叙述不正确的是
A.甲烷的二氯代物只有一种结构
B.乙醇不能被酸性KMnO4溶液氧化
C.乙烯能使溴的四氯化碳溶液褪色
D.乙醇能与金属钠发生反应
【答案】B
【详解】
A.由于甲烷是正四面体结构,因此甲烷的二氯代物只有一种结构,A正确;
B.乙醇含有羟基,能被酸性KMnO4溶液氧化,B错误;
C.乙烯含有碳碳双键,能使溴的四氯化碳溶液褪色,C正确;
D.乙醇含有羟基,能与金属钠发生反应生成氢气和乙醇钠,D正确;
答案选B。
11.下列关于有机反应的说法中,不正确的是
A.CH2=CH2+3O22CO2+2H2O是氧化还原反应
B.CH2=CH2+H2OCH3CH2OH 是加成反应
C.CH3CH2Cl+H2OCH3CH2OH+HCl是取代反应
D.2CH3CH2OH+O22CH3CHO+2H2O是加成反应
【答案】D
【详解】
A.CH2=CH2被O2氧化为CO2,O2被CH2=CH2还原,属于氧化还原反应,A正确;
B.CH2=CH2中碳碳双键断裂一根,H2O断裂H—O键,拆成-H和-OH,分别加到乙烯双键碳原子上生成乙醇,属于加成反应,B正确;
C.CH3CH2Cl中氯原子被羟基取代,或看成是H2O中羟基被氯原子取代,属于取代反应,C正确;
D.CH3CH2OH被催化氧化生成CH3CHO,该反应属于氧化反应,D错误;
故答案选D。
12.实验室中用如图所示的装置进行苯的溴代反应的实验,并检验反应生成的气体。下列关于该实验的说法不正确的是
A.广口瓶A中的试剂是NaOH溶液,除去反应生成的HBr气体
B.锥形瓶中生成淡黄色沉淀,可证明该反应是取代反应
C.除去溴苯中的Br2通常用NaOH溶液洗涤分液,也可以用Na2CO3溶液洗涤分液
D.若要进一步除去溴苯中少量的苯,可以采用蒸馏的方法
【答案】A
【详解】
A.若广口瓶A中的试剂是NaOH溶液,除去反应生成的HBr,则无法检验反应生成的气体,故A错误;
B.广口瓶A中的试剂是四氯化碳,用以吸收挥发出的Br2,防止干扰HBr的检验;HBr与AgNO3溶液在锥形瓶中反应生成淡黄色沉淀,可证明该反应是取代反应,故B正确;
C.除去溴苯中的Br2通常用NaOH溶液洗涤,与Br2反应生成溴化钠和次溴酸钠,而后分液,也可以用Na2CO3溶液洗涤,与Br2反应生成溴化钠、次溴酸钠和二氧化碳,而后分液,故C正确;
D.溴苯和苯互溶,但沸点相差较大,若要进一步除去溴苯中少量的苯,可以采用蒸馏的方法,故D正确;
答案选A。
13.某有机物的结构简式如图,有关该有机物的叙述不正确的是
A.一个分子中含有4个碳碳双键
B.能使溴的四氯化碳溶液褪色
C.能与Na、Na2CO3、NaHCO3反应,均有气体放出
D.该有机物不能进行水解反应
【答案】A
【详解】
A.该有机物分子中含有1个苯环和1个碳碳双键,A错误;
B.该有机物含有碳碳双键,可与溴的四氯化碳溶液发生加成反应而使溶液褪色,B正确;
C.该有机物含有—COOH,可与Na反应产生H2,与Na2CO3、NaHCO3反应产生CO2,C正确;
D.该有机物分子中不含酯基,不能发生水解反应,D正确。
故选:A。
14.以乙烯、丙烯为代表的低碳烯烃是石油化工领域的核心产品,也是重要的基础有机化工原料,如图是一种新型合成低碳烯烃的工艺流程。有关说法正确的是
A.上述工艺流程体现了“绿色化学”的理念
B.CH4转化为CH3Cl的过程中发生了加成反应
C.低碳烯烃可在石油分馏过程中获取
D.该工艺流程中,HCl和CH3Cl均为催化剂
【答案】A
【详解】
A.根据示意图可知反应物是甲烷和氧气,生成物是低碳烯烃和水,水不属于污染物,则上述工艺流程体现了“绿色化学”的理念,A正确;
B.CH4转化为CH3Cl的过程中发生了取代反应,B错误;
C.低碳烯烃可在裂解过程中获取,石油分馏过程中不能得到低碳烯烃,C错误;
D.该工艺流程中,HCl为催化剂,CH3Cl为中间产物,D错误;
答案选A。
15.海洋中有丰富的食品、矿产、能源、药物、和水产资源等(如图所示),下列有关说法正确的是
A.第①步中除去粗盐中的SO、Ca2+、Mg2+等杂质,加入药品的顺序可以为:Na2CO3溶液→NaOH溶液→BaCl2溶液→过滤后加盐酸
B.工业上金属钠是通过电解饱和食盐水制取
C.从第③步到第⑤步的目的是为了浓缩、富集
D.在第③④⑤步中溴元素均被氧化
【答案】C
【分析】
海水蒸发结晶,得到粗盐和浓缩海水,粗盐提纯得到精盐,工业上可通过电解饱和食盐水制备NaOH和氯气,可采用电解熔融氯化钠的方法制取金属钠;浓缩海水中加生成石灰,将镁离子变成Mg(OH)2 沉淀,生产无水氯化镁,制备金属镁;③通入氯气将溴离子氧化,用水蒸汽吹出,用二氧化硫吸收,第④步中的反应为SO2+2H2O+Br2=H2SO4+2HBr,⑤再将溴离子氧化,萃取得到单质溴。
【详解】
A. 除杂问题要注意三原则:不增,不减,操作易行,为保证杂质离子除尽所驾驶要过量,过量的物质也要除去,第①步中除去粗盐中的SO、Ca2+、Mg2+等杂质,用的试剂依次BaCl2、Na2CO3和NaOH,Na2CO3溶液既要除去Ca2+,又要出去Ba2+,所以要先加BaCl2溶液除去SO,再加Na2CO3溶液除去Ca2+和过量的Ba2+,故A错误;
B. 工业上采用电解熔融氯化钠的方法制取金属钠,故B错误;
C. 从第③步到第⑤步的目的是为了浓缩、富集,故C正确;
D. 在第③⑤步中溴元素均被氧化,第④步中的反应为SO2+2H2O+Br2=H2SO4+2HBr,其中溴元素化合价降低被还原,故D错误。
故选C。
16.有一瓶稀硫酸和稀硝酸的混合酸,其中H2SO4和HNO3的物质的量浓度分别为4ml/L和2ml/L,取10mL此混合酸,向其中加入过量的铁粉,待反应结束后,可产生标准状况下的气体体积为
A.0.448LB.0.672LC.0.896LD.0.224L
【答案】B
【详解】
10mL此混合酸中 n(H+)=0.01L×8ml⋅L-1+0.01L×2ml⋅L-1=0.1ml ; n(NO)=0.01L×2ml⋅L-1=0.02ml ,铁依次发生反应: Fe+4H++NO=Fe3++NO↑+2H2O、Fe+2Fe3+=3Fe2+、 Fe+2H+=Fe2++H2↑。根据反应Fe+4H++NO=Fe3++NO↑+2H2O,H+是过量的,根据NO的物质的量0.02ml可计算出生成NO 0.02ml,同时消耗0.08ml H+,剩余的0.02ml氢离子参与 Fe+2H+=Fe2++H2↑反应,可计算出生成氢气0.01ml,反应结束后,可产生标准状况下的气体0.03ml×22.4L/ml=0.672L,B正确,故选B。
第II卷(非选择题 共52分)
二、非选择题:包括第17题~第21题5个大题,共52分。
17.(10分)有机物A、B、C、D有如图转化关系。回答下列问题:
(1)乙烯的电子式为______,分子中含有的共价键类型有______(填极性键或非极性键)。
(2)写出下列反应的化学方程式:反应④______;反应⑤______。
(3)请写出C与金属钠反应的化学反应方程式______。
(4)某单烯烃通过加成反应得到的某烷烃的相对分子质量为72,则该单烯烃的分子式为______,该烷烃存在多种同分异构体,请写出其一氯代物只有一种结构的烷烃的结构简式:______。
【答案】 极性键、非极性键 nCH2=CH2 CH2=CH2+H2OCH3CH2OH 2CH3CH2OH+2Na→2CH3CH2ONa+H2↑ C5H10 C(CH3)4
【分析】
由有机物A、B、C、D有如下转化关系,乙烯与氢气加成生成A,则A为乙烷(CH3 - CH3),乙烯与氯气加成或A与氯气取代得到B,B为CH2Cl - CH2Cl,乙烯与水加成生成C为乙醇(C2H5OH),乙烯通过加聚反应生D,则D为聚乙烯,据此分析解题。
【详解】
(1)乙烯的结构简式为CH2=CH2,电子式为;分子中含有的共价键类型有极性键和非极性键。
(2)反应④的化学方程式:nCH2=CH2,有机反应类型:加聚反应;反应⑤的化学方程式:CH2=CH2+H2OCH3CH2OH,有机反应类型:加成反应。
(3) C为乙醇与金属钠反应生成乙醇钠和氢气,化学反应方程式:2CH3CH2OH+2Na→2CH3CH2ONa+H2↑。
(4)某烷烃的相对分子质量为72,根据烷烃通式CnH2n+2可得14n+2=72,解得n= 5,它是由单烯烃通过加成反应得到的,则该烯烃的分子式为C5H10;一氯代物只有一种结构的烷烃的结构简式:C(CH3)4。
18.(10分)X、Y、Z、J、Q五种短周期主族元素,原子序数依次增大,元素Z在地壳中含量最高,J元素的焰色反应呈黄色,Q的最外层电子数与其电子总数比为3:8,X能与J形成离子化合物,且J+的半径大于X﹣的半径,Y2是空气主要成分之一,请回答:
(1)Q元素在周期表中的位置___________;
(2)这五种元素原子半径从大到小的顺序为___________(填元素符号)。
(3)元素的非金属性Z___________Q(填“>”或“S>N>O>H > c 2H2S+SO2=3S↓+2H2O NH3 2NH4Cl+Ca(OH)2CaCl2+2H2O+2NH3↑
【分析】
X、Y、Z、J、Q五种短周期主族元素,原子序数依次增大,元素Z在地壳中含量最高,则Z为O元素;J元素的焰色反应呈黄色,则J为Na;Q的最外层电子数与其电子总数比为3:8,原子序数大于J(Na)元素,故Q处于第三周期,则Q为S元素;X能与J形成离子化合物,且J+的半径大于X-的半径,可推知X为H元素;Y2是空气主要成分之一,Y原子序数比Z(O)小,则Y为N元素;综上所述X、Y、Z、J、Q分别为H、N、O、Na、S。
【详解】
(1)Q为S元素,处于周期表中第三周期ⅥA族;
(2)电子层越多原子半径越大,同周期自左而右原子半径减小,故原子半径:Na>S>N>O>H;
(3)Z、Q分别为O、S,二者位于同一主族,同主族从上往下非金属性减弱,因此非金属性Z(O)>Q(S);
a.H2S的水溶液放置在空气中会变浑浊,说明氧气能氧化硫化氢生成硫,则氧气的氧化性大于S,说明O元素非金属较强,a正确;
b.S与O元素形成的化合物中S元素表现正化合价,O元素表现负化合价,氧原子对键合电子吸引力更大,氧元素非极性较强,b正确;
c.单质状态属于物理性质,不能比较非金属性强弱,c错误;
d.同主族自上而下非金属性减弱,故非金属性O>S,d正确;
选c;
(4)Q为S,其氢化物(H2S)具有较强还原性,其低价氧化物(SO2)有氧化性,二者发生氧化还原反应生成S和水,反应的化学方程式为2H2S+SO2=3S↓+2H2O;
(5)X、Y分别为H和N,二者可形成分子NH3;在实验室是用NH4Cl和Ca(OH)2混合加热制取氨气,反应的化学方程式是:2NH4Cl+Ca(OH)2CaCl2+2H2O+2NH3↑。
19.(10分)用教材中的实验装置进行铝热反应实验时,存在纸漏斗易燃烧、火星四射等问题,某校化学兴趣小组同学为了解决这些问题将实验装置做了如图改进(如图A所示)。取磁性氧化铁在图A装置中进行铝热反应,冷却后得到“铁块”混合物。
(1)实验中可以用蔗糖和浓硫酸代替镁条作引火剂,原因是_______。
(2)该铝热反应的化学方程式为_______。
(3)取反应后的“铁块”研碎取样称量,加入如图B所示装置,滴入足量溶液充分反应,测量生成气体的体积以求得样品中残留铝的质量分数。
试回答下列问题:
①量气管在读数时必须进行的步骤是_______。
②取样品进行上述实验,共收集到(标准状况下)气体,则“铁块”中铝的质量分数为_______。
③图B装置中分液漏斗上端和试管用橡胶管连通,除了可以平衡压强让液体顺利滴入试管之外,还可以起到降低实验误差的作用。如果装置没有橡胶管,则测得的“铁块”中铝的质量分数将会_______(填“偏大”或“偏小”)。
【答案】蔗糖在浓硫酸中脱水并放出大量的热 冷却至常温和调节量气管使左右液面相平 偏大
【详解】
(1)浓硫酸能使蔗糖脱水并放出大量的热,可作引火剂;
(2)还原生成和,化学方程式为;
(3)①因为气体的体积受温度和压强影响,所以量气管在读数时必须进行的步骤是:冷却至常温和调节量气管使左右液面相平;
②根据与溶液反应的化学方程式:可知,,则“铁块”中铝的质量分数为;
③如果装置没有橡胶管,随着分液漏斗中液体流下,试管中压强增大,会导致排入量气管中的液体增多,造成气体读数偏大,即“铁块”中铝的质量分数偏大。
20.(10分)氮的氧化物(NOx)是大气污染物之一,工业上在一定温度和催化剂条件下用NH3将NOx还原生成。某同学在实验室中对NH3与NO2反应进行了探究。回答下列问题:
(一)为了有效实现NO和NO2的相互转化,设计如图实验:按图组装好实验装置,并检查装置气密性,实验前用排水法收集半瓶NO气体。
(1)打开止水夹,推动针筒活塞,使氧气进入烧瓶。关上止水夹,首先观察到烧瓶中的现象是_______,产生此现象的化学方程式为_______。
(2)轻轻摇动烧瓶,观察到烧瓶中的现象为①_______;②_______。产生此现象的化学方程式为_______。
(3)烧杯中盛放的是酸性高锰酸钾溶液,能吸收尾气,已知NO能与在酸性条件下反应生成和Mn2+写出该反应的离子方程式_______
(二)氨气的制备
①氨气的发生装置可以选择图中的_______,反应的化学方程式为_______。
②欲收集一瓶干燥的氨气,选择图中的装置,其连接顺序为:发生装置_______(按气流方向,用小写字母表示)。
【答案】烧瓶中气体由无色变为红棕色 2NO+O2= 2NO2 烧杯中红棕色气体又变为无色 烧瓶中液面上升 3NO2+ H2O= 2HNO3+NO 5NO+3+4H+=5+3Mn2++2 H2O A 2NH4Cl+Ca(OH)2CaCl2+2NH3↑+2H2O d→c→f→e→i
【详解】
(1)无色的NO能与O2反应产生红棕色的NO2,方程式为:2NO+O2= 2NO2;
(2)轻轻摇动平底烧瓶,使得NO2与水发生反应3NO2+ H2O= 2HNO3+NO,所以烧杯中红棕色气体又变为无色,烧瓶中液面上升;
(3) NO能与在酸性条件下反应生成和Mn2+,根据电子守恒配平得反应的离子方程式为5NO+3+4H+=5+3Mn2++2 H2O;
(二) 氨气的发生装置可以选择图中的A,反应的化学方程式为2NH4Cl+Ca(OH)2CaCl2+2NH3↑+2H2O。
②实验室用加热固体氯化铵和氢氧化钙的方法制备氨气,制备的气体中含有水蒸气,氨气为碱性气体,应选择盛有碱石灰干燥管干燥气体,氨气极易溶于水,密度小于空气密度所以应选择向下排空气法收集气体,氨气极易溶于水,尾气可以用水吸收,注意防止倒吸的发生,所以正确的连接顺序为:发生装置→d→c→f→e→i。
21.(12分)为防止氮的氧化物污染空气,可用活性炭或一氧化碳还原氮氧化物。回答下列问题:
(1)消除NO污染物,可在一定条件下,用CO与NO反应生成CO2和N2,反应的化学方程式:2CO(g)+2NO(g)N2(g)+2CO2(g)。
①为提高此反应的速率,下列措施可行的是___________(填字母代号)。
A.增大压强 B.降低温度 C.使用适合催化剂 D.移出CO2
②该反应的能量变化关系如图所示:
该反应属于___________(填“放热反应”或“吸热反应”)。
(2)向两个1L的密闭容器中各加入活性炭(足量)和1.0mlNO,发生反应为:C(s)+2NO(g)N2(g)+CO2(g)。实验测得不同温度下NO和N2的物质的量变化如表所示:
①T1时,0~5min内,以CO2表示的该反应速率v(CO2)=___________ml·L-1·min-1。
②T1时,能确定反应达到最大限度(即平衡状态)的时间是___________min,此时,容器中CO2的物质的量浓度是___________ml/L,NO的转化率为___________%。
③容器中的温度关系为T1___________T2(填“>”“<”或“=”)。
【答案】AC 放热反应 0.042 10 0.30 60 <
【分析】
根据影响化学反应速率的因素判断加快反应速率的因素;反应物的总能量高于生成物的总能量,该反应属物质的量/ml
温度为T1/℃
温度为T2/℃
0
5min
9min
10min
12min
0
5min
9min
10min
NO
1.0
0.58
0.42
0.40
0.40
1.0
0.50
0.34
0.34
N2
0
0.21
0.29
0.30
0.30
0
0.25
0.33
0.33
相关试卷
这是一份冲刺卷05-2020-2021学年高一化学期末复习临考冲刺卷(人教版2019必修第二册)(解析版),共1页。试卷主要包含了工业冶炼镁的反应,下列说法错误的是等内容,欢迎下载使用。
这是一份冲刺卷04-2020-2021学年高一化学期末复习临考冲刺卷(人教版2019必修第二册)(原卷版),共1页。
这是一份冲刺卷03-2020-2021学年高一化学期末复习临考冲刺卷(人教版2019必修第二册)(解析版),共1页。试卷主要包含了化学与人类生产、生活密切相关,下列离子方程式正确的是等内容,欢迎下载使用。

