还剩18页未读,
继续阅读
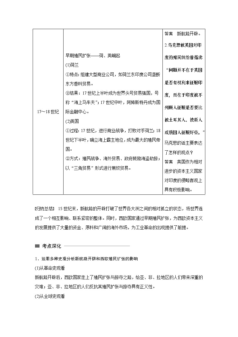
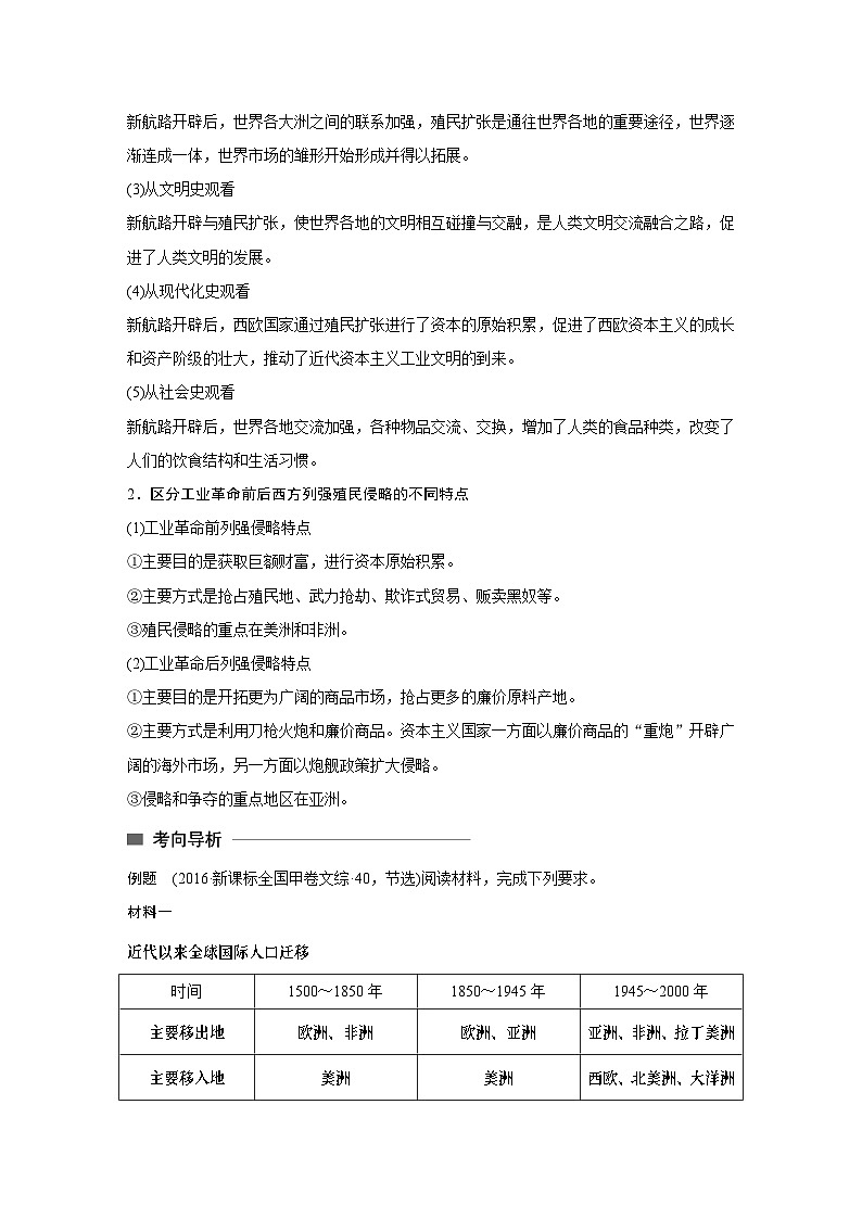
高考历史知识专题5 资本主义世界市场的形成与发展
展开
这是一份高考历史知识专题5 资本主义世界市场的形成与发展,文件包含23-24学年第一学期期中试卷二-原卷docx、23-24学年第一学期期中试卷二-解析版docx等2份试卷配套教学资源,其中试卷共16页, 欢迎下载使用。
相关课件
高考历史知识专题5 资本主义世界市场的形成与发展课件PPT:
这是一份高考历史知识专题5 资本主义世界市场的形成与发展课件PPT,文件包含23-24学年第一学期期中试卷二-原卷docx、23-24学年第一学期期中试卷二-解析版docx等2份试卷配套教学资源,其中试卷共16页, 欢迎下载使用。
2023届高考历史二轮复习专题第10讲市场导向下的经济——资本主义世界市场的形成和发展课件:
这是一份2023届高考历史二轮复习专题第10讲市场导向下的经济——资本主义世界市场的形成和发展课件,共39页。PPT课件主要包含了通览概要·知识体系,考点突破·素养提升,答案C,答案A,答案B,情境视点·思维激活等内容,欢迎下载使用。
人教版高考历史二轮复习专题5-资本主义世界市场的形成与发展课件:
这是一份人教版高考历史二轮复习专题5-资本主义世界市场的形成与发展课件,共60页。PPT课件主要包含了主干整合,深化理解,突破高考,考点二两次工业革命,主题串讲,题型突破等内容,欢迎下载使用。

