资料中包含下列文件,点击文件名可预览资料内容




还剩4页未读,
继续阅读
所属成套资源:2024温州环大罗山联盟高一上学期期中联考及答案(九科)
成套系列资料,整套一键下载
2024温州环大罗山联盟高一上学期期中联考政治试题扫描版含答案
展开
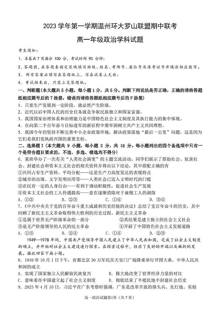
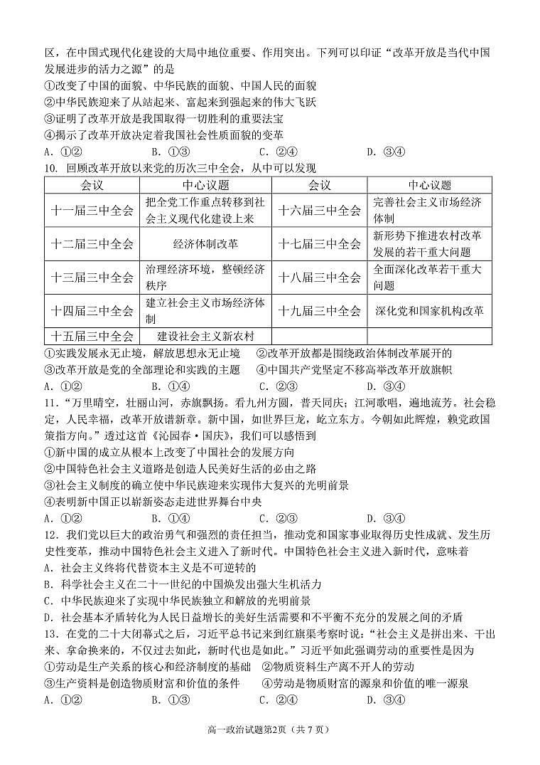
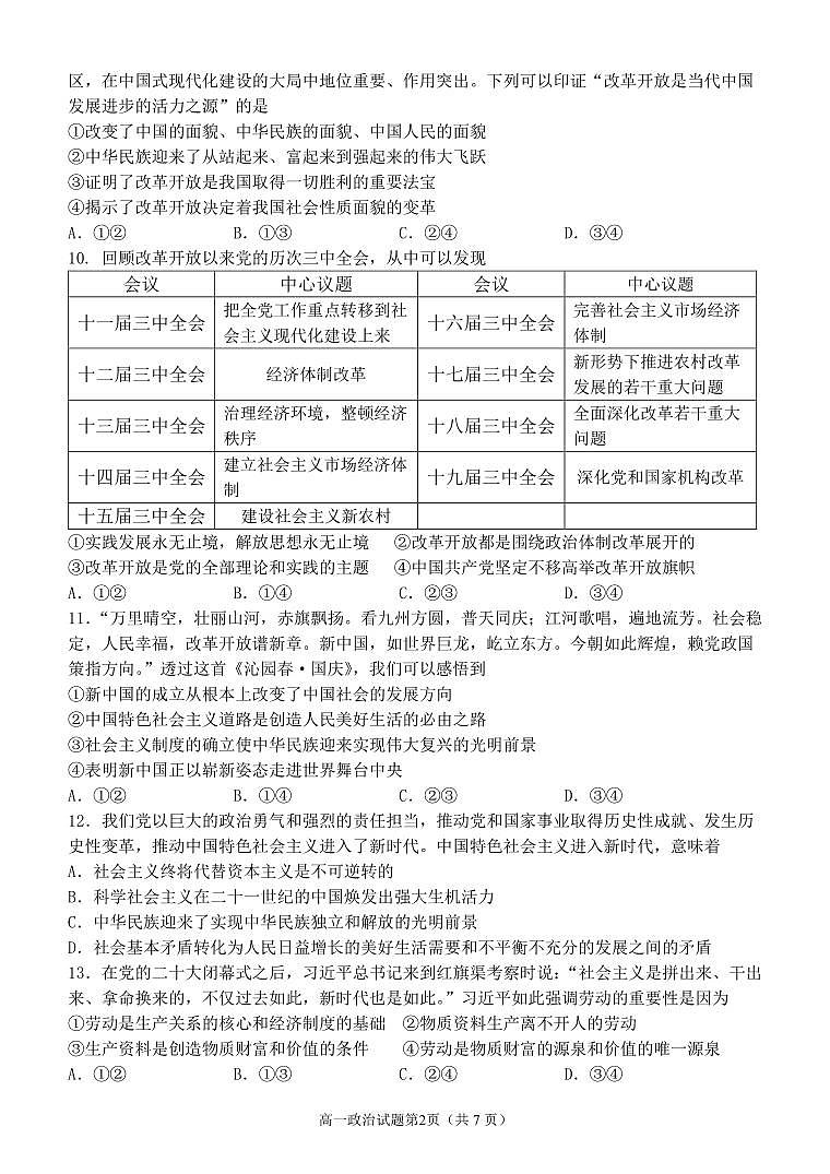
这是一份2024温州环大罗山联盟高一上学期期中联考政治试题扫描版含答案,共43页。
相关试卷
2024温州环大罗山联盟高一上学期期中联考政治试题扫描版含答案:
这是一份2024温州环大罗山联盟高一上学期期中联考政治试题扫描版含答案,文件包含温州环大罗山联盟政治试卷高一pdf、温州环大罗山联盟政治答案高一pdf等2份试卷配套教学资源,其中试卷共9页, 欢迎下载使用。
2024温州环大罗山联盟高一上学期期中联考试题政治含答案:
这是一份2024温州环大罗山联盟高一上学期期中联考试题政治含答案,共8页。试卷主要包含了判断题,选择题 I,选择题Ⅱ,综合题等内容,欢迎下载使用。
2024温州环大罗山联盟高二上学期期中联考政治试题含解析:
这是一份2024温州环大罗山联盟高二上学期期中联考政治试题含解析,文件包含浙江省温州环大罗山联盟2023-2024学年高二上学期期中联考政治试题含解析docx、浙江省温州环大罗山联盟2023-2024学年高二上学期期中联考政治试题无答案docx等2份试卷配套教学资源,其中试卷共30页, 欢迎下载使用。
