2023届高三化学二轮复习 04 常考题空4 实验简答题的精准描述
展开
这是一份2023届高三化学二轮复习 04 常考题空4 实验简答题的精准描述,共28页。
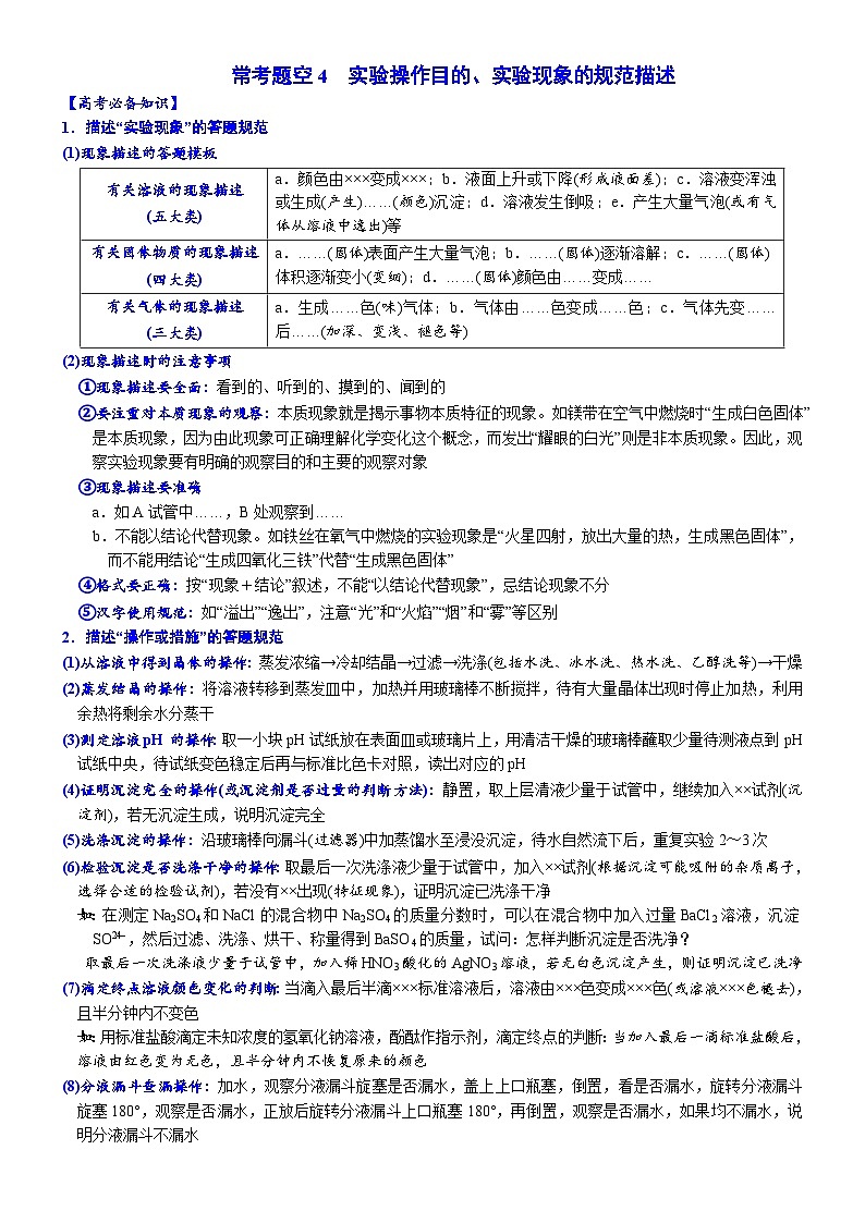
1.描述“实验现象”的答题规范
(1)现象描述的答题模板
(2)现象描述时的注意事项
①现象描述要全面:看到的、听到的、摸到的、闻到的
②要注重对本质现象的观察:本质现象就是揭示事物本质特征的现象。如镁带在空气中燃烧时“生成白色固体”是本质现象,因为由此现象可正确理解化学变化这个概念,而发出“耀眼的白光”则是非本质现象。因此,观察实验现象要有明确的观察目的和主要的观察对象
③现象描述要准确
a.如A试管中……,B处观察到……
b.不能以结论代替现象。如铁丝在氧气中燃烧的实验现象是“火星四射,放出大量的热,生成黑色固体”,而不能用结论“生成四氧化三铁”代替“生成黑色固体”
④格式要正确:按“现象+结论”叙述,不能“以结论代替现象”,忌结论现象不分
= 5 \* GB3 \* MERGEFORMAT ⑤汉字使用规范:如“溢出”“逸出”,注意“光”和“火焰”“烟”和“雾”等区别
2.描述“操作或措施”的答题规范
(1)从溶液中得到晶体的操作:蒸发浓缩→冷却结晶→过滤→洗涤(包括水洗、冰水洗、热水洗、乙醇洗等)→干燥
(2)蒸发结晶的操作:将溶液转移到蒸发皿中,加热并用玻璃棒不断搅拌,待有大量晶体出现时停止加热,利用余热将剩余水分蒸干
(3)测定溶液pH的操作:取一小块pH试纸放在表面皿或玻璃片上,用清洁干燥的玻璃棒蘸取少量待测液点到pH试纸中央,待试纸变色稳定后再与标准比色卡对照,读出对应的pH
(4)证明沉淀完全的操作(或沉淀剂是否过量的判断方法):静置,取上层清液少量于试管中,继续加入××试剂(沉淀剂),若无沉淀生成,说明沉淀完全
(5)洗涤沉淀的操作:沿玻璃棒向漏斗(过滤器)中加蒸馏水至浸没沉淀,待水自然流下后,重复实验2~3次
(6)检验沉淀是否洗涤干净的操作:取最后一次洗涤液少量于试管中,加入××试剂(根据沉淀可能吸附的杂质离子,选择合适的检验试剂),若没有××出现(特征现象),证明沉淀已洗涤干净
如:在测定Na2SO4和NaCl的混合物中Na2SO4的质量分数时,可以在混合物中加入过量BaCl2溶液,沉淀SOeq \\al(2-,4),然后过滤、洗涤、烘干、称量得到BaSO4的质量,试问:怎样判断沉淀是否洗净?
取最后一次洗涤液少量于试管中,加入稀HNO3酸化的AgNO3溶液,若无白色沉淀产生,则证明沉淀已洗净
(7)滴定终点溶液颜色变化的判断:当滴入最后半滴×××标准溶液后,溶液由×××色变成×××色(或溶液×××色褪去),且半分钟内不变色
如:用标准盐酸滴定未知浓度的氢氧化钠溶液,酚酞作指示剂,滴定终点的判断:当加入最后一滴标准盐酸后,溶液由红色变为无色,且半分钟内不恢复原来的颜色
(8)分液漏斗查漏操作:加水,观察分液漏斗旋塞是否漏水,盖上上口瓶塞,倒置,看是否漏水,旋转分液漏斗旋塞180°,观察是否漏水,正放后旋转分液漏斗上口瓶塞180°,再倒置,观察是否漏水,如果均不漏水,说明分液漏斗不漏水
(9)萃取分液操作:关闭分液漏斗旋塞,将混合液倒入分液漏斗中,塞上瓶塞,用右手心顶住瓶塞,左手握住旋塞部分,将分液漏斗倒置,充分振荡、静置、分层,在漏斗下面放一个小烧杯,先打开上口瓶塞或使塞上的凹槽(或小孔)对准漏斗上的小孔,再打开分液漏斗旋塞,使下层液体从下口沿烧杯壁流下,流完后关闭旋塞,上层液体从上口倒出
(10)容量瓶查漏操作:向容量瓶中加适量水,塞紧瓶塞,用手指顶住瓶塞,倒立,用吸水纸检查是否有水珠渗出;如果不漏,再把塞子旋转180°,塞紧,倒置,用同样方法检查
(11)滴定管查漏操作
(12)滴定管排气泡的操作
(13)滴定操作:滴定时,左手控制滴定管活塞,右手振荡锥形瓶,眼睛注视锥形瓶内溶液颜色的变化
(14)焰色反应操作:铂丝无色待测物观察火焰颜色铂丝无色(15)装置气密性检查
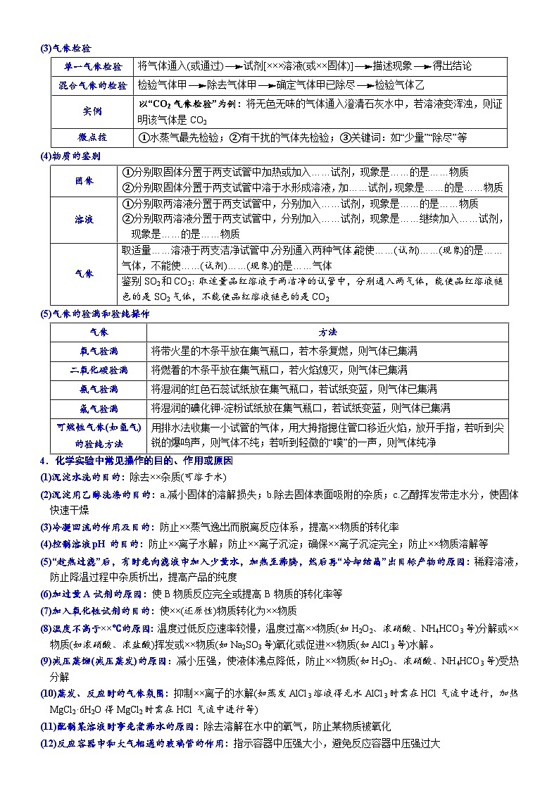
3.物质检验和鉴别类的答题规范
(1)离子的检验
(2)固体的检验
(3)气体检验
(4)物质的鉴别
(5)气体的验满和验纯操作
4.化学实验中常见操作的目的、作用或原因
(1)沉淀水洗的目的:除去××杂质(可溶于水)
(2)沉淀用乙醇洗涤的目的:a.减小固体的溶解损失;b.除去固体表面吸附的杂质;c.乙醇挥发带走水分,使固体快速干燥
(3)冷凝回流的作用及目的:防止××蒸气逸出而脱离反应体系,提高××物质的转化率
(4)控制溶液pH的目的:防止××离子水解;防止××离子沉淀;确保××离子沉淀完全;防止××物质溶解等
(5)“趁热过滤”后,有时先向滤液中加入少量水,加热至沸腾,然后再“冷却结晶”出目标产物的原因:稀释溶液,防止降温过程中杂质析出,提高产品的纯度
(6)加过量A试剂的原因:使B物质反应完全或提高B物质的转化率等
(7)加入氧化性试剂的目的:使××(还原性)物质转化为××物质
(8)温度不高于××℃的原因:温度过低反应速率较慢,温度过高××物质(如H2O2、浓硝酸、NH4HCO3等)分解或××物质(如浓硝酸、浓盐酸)挥发或××物质(如Na2SO3等)氧化或促进××物质(如AlCl3等)水解。
(9)减压蒸馏(减压蒸发)的原因:减小压强,使液体沸点降低,防止××物质(如H2O2、浓硝酸、NH4HCO3等)受热分解
(10)蒸发、反应时的气体氛围:抑制××离子的水解(如蒸发AlCl3溶液得无水AlCl3时需在HCl气流中进行,加热MgCl2·6H2O得MgCl2时需在HCl气流中进行等)
(11)配制某溶液时事先煮沸水的原因:除去溶解在水中的氧气,防止某物质被氧化
(12)反应容器中和大气相通的玻璃管的作用:指示容器中压强大小,避免反应容器中压强过大
(13)加热的目的:加快反应速率或促进平衡向某个方向(一般是有利于生成目标产物的方向)移动
(14)用平衡移动原理解释某现象的原因:溶液中存在××平衡,该平衡是××(平衡反应的特点),××(条件改变)使平衡向××方向移动,产生××现象
5.化学实验中仪器或试剂作用
(1)有机物制备装置中长导管(或冷凝管)的作用:冷凝回流、导气
(2)有机物分离过程中加无水氯化钙的作用:干燥(除水)
(3)固液加热型制气装置中恒压漏斗上的支管的作用:保证反应容器(一般为圆底烧瓶)内压强与恒压漏斗内压强相等(平衡压强),使恒压漏斗内的液体顺利滴下
(6)温度计的使用方法:蒸馏时温度计的液泡置于蒸馏烧瓶的支管口处,测定馏分的温度;制乙烯时温度计的液泡置于反应液液面以下(不能接触瓶底),测定反应液的温度
6.常考实验装置作用汇总
①中橡皮管的作用:平衡压强,使液体能顺利滴下;减小液体体积对气体体积测量的干扰
②的作用:干燥或除去气体中的杂质
③的作用:吸收尾气,防止污染空气
④的作用:干燥气体或吸收气体;防止空气中二氧化碳、水蒸气对实验的影响
⑤的作用:安全瓶,防止瓶内压强过大
⑥的作用:通除去某些成分的空气,防止实验中产物受装置内残留空气的影响
⑦的作用:混合气体;干燥气体;通过观察气泡速率控制气体流量
⑧的作用:测量气体体积。读数时注意:装置冷却到室温,上下移动量气管使两液面高度一致,平视量气管内凹液面最低处读出数值
⑨中仪器名称与作用:a为布氏漏斗,b为抽滤瓶或吸滤瓶,两者组合配合抽气,使抽滤瓶内压强减小,加快过滤的速率
【题组训练】
1.检验离子是否已经沉淀完全的方法________________________________________________________________
2.过滤时洗涤沉淀的方法__________________________________________________________________________
3.检验沉淀是否洗涤干净的方法____________________________________________________________________
4.读取量气装置中的气体体积的方法________________________________________________________________
5.用pH试纸测定溶液的pH的方法_________________________________________________________________
6.酸碱中和滴定判断滴定终点的方法________________________________________________________________
7.分液的操作方法________________________________________________________________________________
8.实验室用烧瓶漏斗式气体发生装置制备气体时,向圆底烧瓶中滴加液体的操作方法______________________
_______________________________________________________________________________________________
9.结晶的操作方法:用FeCl3溶液制取FeCl3·6H2O晶体的操作方法______________________________________
________________________________________________________________________________________________
10.配制FeCl3溶液时溶解的操作方法_______________________________________________________________
11.检验某溶液中是否含有SOeq \\al(2-,4)的操作方法__________________________________________________________
12.检验某溶液中是否含有Cl-的操作方法____________________________________________________________
13.检验某溶液中是否含有NHeq \\al(+,4)的操作方法__________________________________________________________
14.检验某溶液中是否含有Fe3+的操作方法____________________________________________________________
15.检验某溶液中是否含有Fe2+的操作方法___________________________________________________________
16.检验含有Fe3+的溶液中含有Fe2+的操作方法_______________________________________________________
17.检验某含有大量SOeq \\al(2-,4)的溶液中是否含有Cl-的操作方法_____________________________________________
18.检验溶液中是否含有钾离子的操作方法____________________________________________________________
19.证明亚硫酸钠已经被氧化的实验方法______________________________________________________________
20.将NH3充入注射器X中,硬质玻璃管Y中加入少量催化剂,充入NO2(两端用夹子K1、K2夹好)。在一定温度下按图示装置进行实验
(1)打开K1,推动注射器活塞,使X中的气体缓慢充入Y管中,Y管中的实验现象为________________________
(2)将注射器活塞退回原处并固定,待装置恢复到室温,Y管中有少量水珠,说明生成的气态水凝聚
(3)打开K2,可以观察到的现象是______________________________________,原因是______________________
________________________________________________
21.亚硝酸钠(NaNO2)是一种常用的食品添加剂,使用时需严格控制用量。实验室以2NO+Na2O2===2NaNO2为反应原理,利用下列装置制取NaNO2(夹持和加热仪器略)
已知:酸性KMnO4溶液可将NO及NO eq \\al(\s\up1(-),\s\d1(2)) 氧化为NO eq \\al(\s\up1(-),\s\d1(3)) ,MnO eq \\al(\s\up1(-),\s\d1(4)) 被还原为Mn2+
回答下列问题:
(1)按气流方向连接仪器接口________________(填接口字母)
(2)实验过程中装置C内观察到的现象是________________________________
(3)装置D的作用是________________________,D中可能观察到的现象是________________________
22.葡萄糖酸亚铁[(C6H11O7)2Fe]是医疗上常用的补铁剂,易溶于水,几乎不溶于乙醇。某实验小组同学拟用如图装置先制备FeCO3,再用FeCO3与葡萄糖酸反应进一步制得葡萄糖酸亚铁。请回答下列问题:
(1)与普通漏斗比较,a漏斗的优点是____________________________________________________________
(2)按上图连接好装置,检查气密性后加入药品,打开K1和K3,关闭K2。
①b中的实验现象为___________________________________________________________________
②一段时间后,关闭________,打开________(填“K1”“K2”或“K3”)。观察到b中的溶液会流入c中,同时c中析出FeCO3沉淀
③b中产生的气体的作用是______________________________________________________________
(3)c中制得的碳酸亚铁在空气中过滤时间较长时,表面会变为红褐色,用化学方程式说明其原因:_____________
________________________________________________________________________
(4)将葡萄糖酸与碳酸亚铁混合,须将溶液的pH调节至5.8,其原因是______________________________________,
向上述溶液中加入乙醇即可析出产品,加入乙醇的目的是____________________________________________
(5)有同学提出用NaHCO3溶液代替Na2CO3溶液制得的碳酸亚铁纯度更高,其可能的原因是________________
________________________________________________________________________
23.按如图所示装置进行NH3性质实验
(1)先打开旋塞1,B瓶中的现象是________________,原因是__________________________________________,
稳定后,关闭旋塞 1
(2)再打开旋塞2,B瓶中的现象是________________________________________。
24.查阅资料得知:CuI为难溶于水和CCl4的白色固体;I2+2S2Oeq \\al(2-,3)===2I-+S4Oeq \\al(2-,6)(无色);
Cu++2S2Oeq \\al(2-,3)===Cu(S2O3)eq \\al(3-,2)(无色)
为验证某次实验得到的棕黑色沉淀(沉淀是由于CuI吸附I2形成的),做了如下探究实验:
(1)现象Ⅱ:x=1 mL时,______________________________________________
(2)现象Ⅲ为_________________________________________________________
25.过氧化钙(CaO2)是水产养殖中广泛使用的一种化学试剂。CaO2微溶于水,可与水缓慢反应。实验室用如下方法制备CaO2并测定其纯度,实验装置和步骤如下:
步骤1:向盛有6% H2O2溶液和浓氨水混合液的三颈烧瓶中加入稳定剂,置于冷水浴中
步骤2:向上述混合液中逐滴加入浓CaCl2溶液,边加边搅拌,析出固体CaO2·8H2O
步骤3:充分反应后,将所得固体过滤、洗涤、脱水干燥,得产品过氧化钙
请回答:
(1)支管a的作用为_____________________________________________________________
(2)步骤1中将三颈烧瓶置于冷水浴中,其主要目的为____________________________________________
(3)三颈烧瓶中发生反应的化学方程式为___________________________________________
26.经查阅资料得知:无水FeCl3在空气中易潮解,加热易升华。某实验小组设计了制备无水FeCl3的实验方案,装置示意图(加热及夹持装置略去)如下:
(1)装置B中冷水浴的作用为________________________________________________
(2)装置C的名称为_____________
(3)装置A、B之间不用导管连接的目的是:______________________________________
27.S2Cl2是一种金黄色易挥发的液体,常用作橡胶硫化剂。某化学兴趣小组拟设计实验制备少量的S2Cl2,査阅资料知:①干燥的氯气在110 ℃~140 ℃与硫反应,即可得到 S2Cl2
②S 的熔点为112.8 ℃、沸点为 444.6 ℃;S2Cl2 的熔点为-76 ℃、沸点为 138 ℃
③S2Cl2+Cl2eq \(=====,\s\up7(△))2SCl2
④S2Cl2 易和水发生歧化反应
该小组设计的制备装置如图(夹持仪器和加热装置已略去)
(1)连接好实验装置后的第一步实验操作是_______________________________
(2)该实验的操作顺序应为 (用序号表示)
①加热装置A ②加热装置D ③通冷凝水 ④停止加热装置A ⑤停止加热装置D
(3)图中G装置中应放置的试剂为__________,其作用为_________________________________________________
(4)在加热D时温度不宜过高,其原因是______________________________;为了提高 S2Cl2 的纯度,关键的操作是控制好温度和___________________________________________
28.“抽滤”在如图装置中进行,利用抽气泵将装置内的空气不断抽出,可使装置内的压强小于外界大气压,试分析抽滤较普通过滤的优点有________(任写一点)
28.莫尔盐[(NH4)2Fe(SO4)2·6H2O,Mr=392]是一种重要的还原剂,在空气中比一般的亚铁盐稳定。某学习小组设计如下实验制备少量的莫尔盐
回答下列问题:
(1)连接装置,检査装置气密性。将0.1 ml (NH4)2SO4晶体置于玻璃仪器 (填仪器名称)中,将6.0 g洁净铁屑加入锥形瓶中
(2)①打开分液漏斗瓶塞,关闭活塞K3,打开K2、K1,加完55.0 mL 2 ml·L-1稀硫酸后关闭K1,待大部分铁粉溶解后,打开K3、关闭K2,此时可以看到的现象为__________________________________________________,
原因是___________________________________________________
②关闭活塞K2、K3,采用100 ℃水浴蒸发B中水分,液面产生晶膜时,停止加热,冷却结晶、 、用无水乙醇洗涤晶体。装置A中的反应,硫酸需过量,保持溶液的pH在1~2之间,其目的为_______________
③装置C的作用为_________________________,装置C存在的缺点是__________________________________
29.氯化亚铜广泛应用于有机合成、染料、颜料、催化剂等工业。某化学兴趣小组利用如图所示流程在实验室制备CuCl
已知:①氯化亚铜(CuCl)是一种白色固体,微溶于水,不溶于硫酸、稀硝酸和醇
②氯化亚铜可溶于氯离子浓度较大的体系,离子方程式为CuCl(s)+Cl-(aq)[CuCl2]-(aq)
③氯化亚铜露置于潮湿空气中易水解氧化为绿色的Cu2(OH)3Cl,见光易分解
(1)下列说法错误的是________
A.步骤Ⅰ中加HCl的目的是增大溶液中氯离子浓度
B.流程中可循环利用的物质有NaCl、HCl和HNO3
C.步骤Ⅱ用去氧水稀释,目的是使Na[CuCl2]转化为CuCl,同时防止CuCl被氧化
D.通入氧气的主要目的是与铜反应生成氧化铜,氧化铜再与硝酸反应生成硝酸铜,以减少硝酸的损失
(2)①实验中反应装置仪器的名称为________;步骤Ⅰ中最适宜的加热方式为________
②流程中先制得Na[CuCl2],再将其溶于水制得氯化亚铜,不用一步法(一步法为Cu2++Cu+2Cl-===2CuCl)制得CuCl的理由是_____________________________________
(3)步骤Ⅲ用乙醇洗涤的目的是________________________________________________________
30.碘酸钙[Ca(IO3)2]是无色斜方晶体,可由KClO3、I2、Ca(OH)2等原料制得。实验室制取Ca(IO3)2·H2O的实验流程如图:
已知:①碘酸是易溶于水、不溶于有机溶剂的强酸
②碘酸氢钾[KH(IO3)2]与碱中和生成正盐
③Ca(IO3)2·6H2O是一种难溶于水的白色固体,在碱性条件下不稳定
制备装置如图:
(1)仪器a的名称为________
(2)仪器b的作用是____________________和导出生成的Cl2
(3)该实验中三颈烧瓶适宜的加热方式为___________________________________________
(4)为加快三颈烧瓶中的反应速率,可采取的措施是_________________________________
31.碳酸镧[La2(CO3)3]可用于治疗终末期肾病患者的高磷酸盐血症。制备反应原理为2LaCl3+6NH4HCO3===La2(CO3)3↓+6NH4Cl+3CO2↑+3H2O;某化学兴趣小组利用下列装置实验室中模拟制备碳酸镧
(1)Y中发生反应的化学方程式为_______________________________
(2)X中盛放的试剂是________,其作用为_____________________________________________________
(3)Z中应先通入NH3,后通入过量的CO2,原因为________________________________________
32.用二氧化氯(ClO2)可制备用途广泛的亚氯酸钠(NaClO2),实验室可用下列装置(略去部分夹持仪器)制备少量的亚氯酸钠
已知:①ClO2沸点为9.9 ℃,可溶于水,有毒,浓度较高时易发生爆炸
②NaClO2饱和溶液低于38 ℃时析出NaClO2·3H2O,高于38 ℃时析出NaClO2,高于60 ℃时NaClO2分解为NaClO3和NaCl
③B装置为ClO2发生装置,所用试剂NaClO3、H2SO4(浓)、CH3OH
请回答下列问题:
(1)实验过程中需持续通入一定量的CO2,其目的是_______________________________________________;反应结束后需再通入一定量的CO2,其目的是____________________________________________
(2)装置C中的水浴温度应控制在_______________(填温度范围);上述装置存在一处明显的缺陷,其改进措施为_________________________________________________________
33.叠氮化钠(NaN3)是易溶于水的白色晶体,微溶于乙醇,不溶于乙醚,常用作汽车安全气囊中的药剂。实验室制取叠氮化钠的原理、实验装置(下图)及实验步骤如下:
①关闭止水夹K2,打开止水夹K1,开始制取氨气
②加热装置A中的金属钠,使其熔化并充分反应后,停止通入氨气并关闭止水夹K1
③向装置A中的b容器内充入加热介质,并加热到210~220 ℃,然后打开止水夹K2,通入N2O
④冷却,向产物中加入乙醇,减压浓缩、结晶
⑤过滤,用乙醚洗涤,晾干
已知:NaNH2熔点210 ℃,沸点400 ℃,在水溶液中易水解
请回答下列问题:
(1)图中仪器a用不锈钢材质而不用玻璃,其主要原因是___________________________________
(2)装置B的作用__________________________________________
(3)步骤①中先通氨气的目的是__________________________________________;步骤③中b容器充入的介质为植物油,进行油浴而不用水浴的主要原因是________________________
(4)步骤④加入乙醇的目的____________________________________
34.醋酸亚铬水合物[Cr(CH3COO)2]2·2H2O是一种氧气吸收剂,为红棕色晶体,易被氧化,微溶于乙醇,不溶于水和乙醚(易挥发的有机溶剂)。其制备装置及步骤如图:
①检查装置气密性后,往三颈烧瓶中依次加入过量锌粉、适量CrCl3溶液
②关闭K2,打开K1,旋开分液漏斗的旋塞并控制好滴速
③待三颈烧瓶内的溶液由深绿色(Cr3+)变为亮蓝色(Cr2+)时,把溶液转移到装置乙中,当出现大量红棕色晶体时,关闭分液漏斗的旋塞
④将装置乙中混合物快速过滤、洗涤和干燥,称量得到2.76 g[Cr(CH3COO)2]2·2H2O
(1)装置甲中连通管a的作用是_______________________________________
(2)三颈烧瓶中的Zn除了与盐酸反应生成H2外,发生的另一个反应的离子方程式为_______________________
(3)实验步骤③中溶液自动转移至装置乙中的实验操作为_____________________________
(4)装置丙中导管口水封的目的是_________________________________________________
(5)洗涤产品时,为了去除可溶性杂质和水分,下列试剂的正确使用顺序是________
a.乙醚 b.去氧冷的蒸馏水 c.无水乙醇
35.实验室用氧化锌作催化剂、以乙二醇和碳酸氢钠为复合解聚剂常压下快速、彻底解聚聚对苯二甲酸乙二醇酯,同时回收对苯二甲酸和乙二醇。反应原理如下:
实验步骤如下:
步骤1:在题图1所示装置的四颈烧瓶内依次加入洗净的矿泉水瓶碎片、氧化锌、碳酸氢钠和乙二醇,缓慢搅拌,油浴加热至180 ℃,反应0.5 h
步骤2:降下油浴,冷却至160 ℃,将搅拌回流装置改为图2所示的搅拌蒸馏装置,水泵减压,油浴加热蒸馏。
步骤3:蒸馏完毕,向四颈烧瓶内加入沸水,搅拌。维持温度在60 ℃左右,抽滤
步骤4:将滤液转移至烧杯中加热煮沸后,趁热边搅拌边加入盐酸酸化至pH为1~2。用砂芯漏斗抽滤,洗涤滤饼数次直至洗涤滤液pH=6,将滤饼摊开置于微波炉中微波干燥
请回答下列问题:
(1)步骤1中将矿泉水瓶剪成碎片的目的是_________________________
(2)步骤2中减压蒸馏的目的是___________________________________,蒸馏出的物质是________
(3)抽滤结束后停止抽滤正确的操作方法是________,若滤液有色,可采取的措施是_____________________
(4)该实验中,不采用水浴加热的原因是________________________
36.三氯氧磷(POCl3)是一种重要的化工原料,工业上可以直接氧化PCl3制备POCl3,反应原理为:
P4(白磷)+6Cl2===4PCl3,2PCl3+O2===2POCl3
PCl3、POCl3的部分性质如下
某兴趣小组模拟该工艺设计实验装置如下(某些夹持装置、加热装置已略去):
(1)仪器a的名称为____________,装置B中长颈漏斗的作用是_______________________
(2)装置E用来制取Cl2,反应的离子方程式为______________________________________
(3)为使实验顺利进行,还需补充的装置为_________________________________________
(4)反应时,需严格控制三个条件:
①先制取________,缓慢地通入C中,直至C中的白磷消失后,再通入另一种气体
②C装置用水浴加热控制温度为60~65 ℃,除加快反应速率外,另一目的是___________
③反应物必须干燥,否则会在C装置中产生大量的白雾,其主要成分为________(写化学式)
37.苯甲酸乙酯(C9H10O2)(Mr=150;密度为1.05 g·cm-3)稍有水果气味,用于配制香水香精和人造精油;也大量用于食品中,也可用作有机合成中间体、溶剂如纤维素酯、纤维素醚、树脂等。可能用到的数据:
其制备原理为:+C2H5OH eq \(,\s\up11(浓硫酸),\s\d4(△))+H2O
制备过程:
Ⅰ.制备粗产品:
如图所示的装置中,于50 mL圆底烧瓶中加入8.0 g苯甲酸(固体)(Mr=122)、20 mL乙醇(Mr=46)、15 mL环己烷、3 mL浓硫酸,摇匀,加沸石。在分水器上加水至c处,接通冷凝水,水浴回流约2 h,反应基本完成。记录体积,继续蒸出多余的环己烷和乙醇(从分水器中放出)
Ⅱ.粗产品的纯化:加水30 mL,分批加入固体NaHCO3。分液,水层用20 mL石油醚分两次萃取。合并有机层,用无水硫酸镁干燥。回收石油醚,加热精馏,收集210~213 ℃馏分。
(1)仪器d的名称______________,水流方向为______进________出
(2)该反应水浴控制的温度为________
(3)该反应加过量乙醇的目的为___________________________________________________
(4)分水器的作用:____________________________,分水器的检漏方法:_________________________________,
如何利用实验现象判断反应已基本完成___________________________________________
38.凯氏定氮法是测定蛋白质中氮含量的经典方法,其原理是用浓硫酸在催化剂存在下将样品中有机氮转化成铵盐,利用如图所示装置处理铵盐
①a管与大气相通,防止b中________。②碎瓷片可防止液体加热时________。③f为直形冷凝管。④停止加热,管路中气体温度下降,水蒸气冷凝为液态水,________,g中蒸馏水倒吸入c中,打开K2,可将清洗液排出。⑤e采用中空双层玻璃瓶的作用是________(联想生活中的保温杯)
39.现拟在实验室里利用空气和镁粉为原料制取少量氮化镁(Mg3N2)。已知:Mg3N2+6H2O===3Mg(OH)2↓+2NH3↑
请设计一个实验,检验主产物是氮化镁:__________________________________________________________
______________________________________________________________________________________________
40.检验如图所示的装置气密性的操作方法
(1)空气热胀冷缩法________________________________________________________________________________
________________________________________________________________________________________________
(2)液面差法______________________________________________________________________________________
_______________________________________________________________________________________________
41.完成下列实验设计题:
(1)证明CO2中含有CO______________________________________________________________________________
_______________________________________________________________________________________________
(2)证明SO2中含有CO2_____________________________________________________________________________
________________________________________________________________________________________________
(3)证明SOeq \\al(2-,4)中含有SOeq \\al(2-,3)___________________________________________________________________________
________________________________________________________________________________________________
(4)①证明H2C2O4是弱酸;②证明草酸的酸性强于碳酸;③证明草酸是二元酸_______________________________
________________________________________________________________________________________________
(提供的试剂:0.1 ml·L-1 NaHCO3溶液、0.1 ml·L-1草酸溶液、0.1 ml·L-1 NaOH溶液、Na2C2O4晶体、甲基橙、酚酞、pH试纸)
(5)设计一个实验方案证明酸性条件下NaNO2具有氧化性_______________________________________________
______________________________________________________________________________________________
(提供的试剂:0.10 ml·L-1 NaNO2溶液、KMnO4溶液、0.10 ml·L-1 KI溶液、淀粉溶液、稀硝酸、稀硫酸)
42.某学生用0.150 0 ml·L-1 NaOH溶液测定某未知浓度的盐酸,用酚酞作指示剂,滴定终点的现象是________________________________________________________________________________________
43.用未知浓度的酸性KMnO4溶液滴定标准溶液H2C2O4,滴定终点的判断方法是_________________________
_____________________________________________________________________________
44.用标准Na2S2O3溶液滴定碘液(已知2Na2S2O3+I2===Na2S4O6+2NaI),选用________作指示剂,滴定终点的判断方法是__________________________________________________________________________________
【常考题空4 实验操作目的、实验现象的规范描述】答案
1.将反应混合液静置,在上层清液中继续滴加沉淀剂××,若不再产生沉淀,则××离子已经沉淀完全,若产生沉淀,则××离子未完全沉淀
2.沿玻璃棒向漏斗中加蒸馏水至没过沉淀,待水自然流下后,重复操作2~3次
3.以FeCl3溶液与NaOH溶液制得Fe(OH)3沉淀后过滤为例:取最后一次的洗涤液少许置于试管中,加入用硝酸酸化的硝酸银溶液,若有白色沉淀生成,则沉淀未洗涤干净,若无白色沉淀生成,则沉淀已经洗涤干净
注意:要选择一种溶液中浓度较大的、比较容易检验的离子检验,不能检验沉淀本身具有的离子
4.待装置冷却至室温后,先上下移动量筒(或量气管有刻度的一侧)使量筒内外(或量气管的两侧)液面相平,然后使视线与凹液面的最低点相平读取数据
5.取一小片pH试纸放在洁净干燥的玻璃片或表面皿上,用干燥洁净的玻璃棒蘸取待测液,点在试纸的中部,待pH试纸显色后与标准比色卡比色
6.当滴入最后一滴××溶液时,锥形瓶中的溶液由××色变为××色,且半分钟内不再恢复原色,说明已经达到滴定终点
7.将萃取后的分液漏斗放在铁架台的铁圈上静置,待液体分层后打开分液漏斗上口的玻璃塞(或将玻璃塞上的凹槽与分液漏斗上的小孔重合),使漏斗内外空气相通,小心地旋转分液漏斗的活塞,使下层液体沿烧杯内壁流入烧杯中,待下层液体流出后及时关闭活塞,将上层液体从分液漏斗的上口倒出
8.打开分液漏斗上口的玻璃塞(或将玻璃塞上的凹槽与分液漏斗上的小孔重合),旋转分液漏斗的活塞缓慢滴加液体
9.向FeCl3溶液中加入过量的浓盐酸置于蒸发皿中,蒸发浓缩、冷却结晶、过滤、洗涤、干燥
10.将称量好的氯化铁晶体置于烧杯中,加入过量的浓盐酸,用玻璃棒搅拌,再加入适量蒸馏水加以稀释
11.取待测液少许置于试管中,先加过量稀盐酸无明显现象(若有沉淀则静置后取上层清液继续实验);再加入氯化钡溶液,若产生白色沉淀则证明溶液里含有SOeq \\al(2-,4),反之则证明溶液里不含SOeq \\al(2-,4)
12.取待测液少许置于试管中,先加硝酸银溶液产生白色沉淀,再滴加稀硝酸,若产生的白色沉淀不溶解,则证明溶液里含有Cl-,反之则证明溶液里不含Cl-
13.取待测液少许置于试管中,加入过量的浓氢氧化钠溶液,加热,用湿润的红色石蕊试纸检验产生的气体,若试纸变蓝,则证明溶液里含有NHeq \\al(+,4),反之则溶液里不含NHeq \\al(+,4)
14.取待测液少许置于试管中,滴入几滴硫氰化钾溶液,若溶液变红,则证明溶液里含有Fe3+,反之则证明溶液里不含Fe3+(若溶液里只含有Fe3+也可滴加氢氧化钠溶液观察沉淀的颜色)
15.取待测液少许置于试管中,先滴加几滴硫氰化钾溶液无明显现象;再滴加新制的氯水(或通入氯气),若溶液变红则证明溶液里含有Fe2+,反之则证明溶液里不含Fe2+。
16.取少许待测液置于试管中,滴加少许酸性高锰酸钾溶液,紫色褪去,说明含有Fe2+
17.取待测液少许置于试管中,先加过量的硝酸钡溶液,充分振荡后静置,在上层清液中滴加少许硝酸酸化的硝酸银溶液,若产生白色沉淀,则证明溶液里含有Cl-,反之则证明溶液里不含Cl-
18.用一根洁净的铂丝蘸取少许溶液,在酒精灯的火焰上灼烧,透过蓝色钴玻璃观察火焰颜色,若火焰呈紫色,则证明溶液中含有钾离子,反之则不含钾离子
19.取少许亚硫酸钠试样置于试管中,加适量蒸馏水溶解,向其中加入过量的稀盐酸至不再产生气体,再向其中滴加几滴BaCl2溶液,若产生白色沉淀,则亚硫酸钠已经被氧化
20.(1)红棕色气体颜色变浅
(3)Z中的氢氧化钠溶液倒吸入Y管中
该反应是气体体积减小的反应,装置Y管内压强降低,在大气压的作用下发生倒吸
21.(1)aedbc(或cb)f
(2)固体逐渐溶解,溶液变为蓝色,有无色气体产生
(3)吸收尾气中的NO,防止污染空气 紫红色溶液变浅(或褪色)
22.(1)平衡气压,利于稀H2SO4顺利流下
(2)①铁屑溶解,溶液变为浅绿色,有大量气泡产生
②K3 K2 ③排出装置内的空气,防止生成的FeCO3被氧化;把b中溶液压进c中
(3)4FeCO3+O2+6H2O===4Fe(OH)3+4CO2
(4)防止Fe2+的水解 降低溶剂的极性,使晶体的溶解度减小,更易析出
(5)溶液的pH降低,减少氢氧化亚铁杂质的生成
解析:(1)a为恒压滴液漏斗,可以平衡气压,使漏斗内液体顺利流下。(2)①b中铁屑与稀硫酸反应,铁屑会逐渐溶解,溶液中由于产生Fe2+而变为浅绿色,有大量气泡产生。②反应一段时间后,需要把FeSO4压到c中。所以需要关闭K3,打开K2,利用压强把FeSO4压到c中;③FeCO3易氧化,b中反应产生的H2一是把装置内的空气排干净,防止生成的FeCO3被氧化;二是把b中溶液压进c中。(3)过滤时间过长会发现产品部分变为红褐色,原因是FeCO3与O2和H2O反应生成Fe(OH)3,化学方程式为4FeCO3+O2+6H2O===4Fe(OH)3+4CO2。(4)Fe2+易发生水解,将溶液的pH调节至5.8,可以防止Fe2+的水解;乙醇分子的极性比水小,可以降低葡萄糖酸亚铁在水中的溶解度,便于葡萄糖酸亚铁析出。(5)碳酸根离子水解后溶液碱性较强,易生成氢氧化亚铁,用NaHCO3溶液代替Na2CO3溶液可以降低溶液的pH,减少产生氢氧化亚铁的量,使得到的产品纯度更高。
23.(1)产生白烟 由于B中压强小,HCl进入B瓶与NH3化合生成白色固体小颗粒NH4Cl
(2)烧杯中的石蕊溶液倒吸入B瓶,溶液变为红色
24.(1)沉淀消失,溶液仍为无色
(2)棕黑色固体颜色变浅,溶液变为紫红色
25.(1)平衡压强
(2)(反应放热)防止双氧水分解和氨水挥发
(3)CaCl2+H2O2+2NH3·H2O+6H2O===CaO2·8H2O↓+2NH4Cl
26.(1)冷却,使FeCl3沉积,便于收集产品
(2)干燥管
(3)防止FeCl3冷凝沉积、堵塞导管
27.(1)检查装置的气密性
(2)①③②⑤④或者③①②⑤④
(3)碱石灰 吸收氯气尾气,防止空气中的水蒸气进入装置F使S2Cl2水解
(4)温度过高产品纯度降低 控制盐酸的滴速不要过快
28.固液分离速率快
解析:普通过滤就是利用漏斗滤纸将不溶解的物质留在滤纸上,溶液流入烧杯中,主要是靠重力作用实现固液的分离,分离过程较慢,适用于少量物料的分离,而抽滤利用抽气泵将装置内的空气不断抽出,可使装置内的压强小于外界大气压,分离较快。
28.(1)三颈烧瓶(三颈瓶或三口瓶或三口烧瓶)
(2)①A中的液体被压入B中 A中产生氢气,使A中压强增大
②过滤 抑制Fe2+水解或使铁粉充分反应
③液封作用,防止空气进入三颈烧瓶氧化Fe2+ 不能除去尾气中的H2
29.(1)D
(2)①三颈烧瓶 水浴加热
②CuCl沉淀 沉积在Cu表面阻碍反应的进行
(3)避免CuCl溶于水而造成损耗,洗去晶体表面的杂质离子及水分,使氯化亚铜更易干燥,防止其氧化和水解
解析:(1)A项,步骤Ⅰ得到[CuCl2]-(aq),该离子需在氯离子浓度较大的体系中才能生成,加HCl是为了增大氯离子浓度,所以正确;B项,步骤Ⅱ滤液中含有NaCl、HCl和HNO3,可回收利用,所以正确;C项,CuCl易被氧化,应做防氧化处理,所以正确;D项,硝酸与铜反应生成氮的氧化物,通入氧气的目的是将氮的氧化物氧化生成硝酸,所以错误。(2)①该仪器名称为三颈烧瓶;因加热温度低于100 ℃,所以最适宜的加热方式为水浴加热。②氯化亚铜和铜均为固体,这可能会导致CuCl沉淀沉积在Cu表面从而阻碍反应的进行。(3)乙醇易挥发,且氯化亚铜不溶于乙醇,故用乙醇洗涤的目的是避免CuCl溶于水而造成损耗,洗去晶体表面的杂质离子及水分,使氯化亚铜更易于干燥,防止其氧化和水解。
30.(1)恒压滴液漏斗
(2)冷凝回流碘,减少碘的损失
(3)水浴加热
(4)加快搅拌速率
31.(1)NH3·H2O+CaO===Ca(OH)2+NH3↑
(2)饱和NaHCO3溶液 除去CO2中的HCl
(3)NH3极易溶于水,并且形成一个碱性环境,有利于CO2的吸收
32.(1)使ClO2中混有一定量的CO2,防止ClO2浓度过高发生爆炸 将装置中残留的ClO2吹入装置C中参与反应,提高原料的利用率
(2)38 ℃到60 ℃之间 导气管末端接一个装有NaOH溶液的洗气瓶进行尾气处理
33.(1)反应过程可能生成的NaOH能腐蚀玻璃
(2)干燥氨气
(3)排尽装置中的空气 水的沸点为100 ℃,不能达到反应控制的温度210~220 ℃
(4)降低NaN3的溶解度,使NaN3结晶析出
34.(1)平衡压强,保证分液漏斗中的液体顺利流下
(2)2Cr3++Zn===2Cr2++Zn2+
(3)关闭K1,打开K2
(4)防止空气进入装置乙氧化二价铬
(5)bca
35.(1)增大接触面积,加快解聚速率,且有利于搅拌
(2)降低蒸馏温度,防止引起副反应 乙二醇
(3)拔下抽气泵与吸滤瓶间的橡皮管,再关闭抽气泵 加入活性炭脱色
(4)水浴温度不能超过100 ℃
36.(1)球形冷凝管 平衡气压
(2)4H++2Cl-+MnO2eq \(=====,\s\up7(△))Mn2++Cl2↑+2H2O
(3)在a仪器后连接装有碱石灰的干燥管
(4)①Cl2 ②防止PCl3气化 ③HCl
37.(1)球形冷凝管 a b
(2)略高于62.6 ℃
(3)乙醇相对廉价,增大反应物浓度,使平衡向正反应方向移动,提高苯甲酸的转化率,提高产率;形成共
沸物需要添加乙醇
(4)分离产生的水,使平衡向正反应方向移动,提高转化率
关闭活塞,在分水器中加适量的水,观察是否漏水,若不漏水,旋转活塞180°,若仍不漏水,说明分水器不漏水
加热回流至分水器中水位不再上升为止
38.压强过大 暴沸 形成负压 保温
39.取产物少量置于试管中,加入适量蒸馏水,将湿润的红色石蕊试纸置于试管口,如果能够看到试管中溶液变浑浊且湿润的红色石蕊试纸变蓝,则说明主产物是氮化镁
40.(1)关闭分液漏斗的活塞,将导管口a处用橡皮管连接一段导管放入烧杯中的水中,双手握住圆底烧瓶(或用酒精灯微热),若有气泡从导管口逸出,放开手后(或移开酒精灯后),有少量水进入导管形成一段稳定的水柱,说明装置气密性良好。
(2)将导管口a处连接一段橡皮管并用止水夹夹紧,打开分液漏斗的活塞,从分液漏斗口注水一段时间后,水不能再滴下,表明装置气密性良好。
41.(1)先将气体通过足量的烧碱溶液,再通入澄清石灰水不变浑浊,再通入浓H2SO4中,最后把气体通过加热的CuO中,若黑色固体变为红色,生成的气体能使澄清石灰水变浑浊,则证明CO2中含有CO
(2)先把混合气体通入足量的高锰酸钾溶液中,再通入品红溶液不褪色,最后通入澄清石灰水中,若澄清石灰水变浑浊,说明含有CO2
(3)往混合液中加入足量的BaCl2溶液,将沉淀溶于足量的盐酸中,若沉淀部分溶解且有刺激性气味的气体生成,则证明原混合液中含有SOeq \\al(2-,3)
(4)①取适量草酸钠晶体溶于水,用pH试纸测所得溶液的pH,若pH>7说明H2C2O4是弱酸
②向0.1 ml·L-1 NaHCO3溶液中加入0.1 ml·L-1草酸,若产生大量气泡,则证明草酸的酸性强于碳酸;③定量实验:酚酞作指示剂,用0.1 ml·L-1 NaOH溶液滴定一定体积0.1 ml·L-1草酸溶液,消耗NaOH
溶液的体积为草酸的2倍,则说明草酸是二元酸
(5)取少量KI溶液和NaNO2溶液于试管,滴加几滴淀粉溶液不变色,然后滴加一定量稀硫酸,溶液变蓝,证明酸性条件下NaNO2具有氧化性(或取少量KI溶液和稀硫酸于试管中,然后滴加几滴淀粉溶液不变色,滴加NaNO2溶液,溶液变为蓝色,证明酸性条件下NaNO2具有氧化性)
42.当滴入最后一滴NaOH溶液时,溶液由无色变为浅红色,且半分钟内不褪色
43.当滴入最后一滴酸性KMnO4溶液时,溶液由无色变浅紫红色,且半分钟内不褪色,说明到达滴定终点
44.淀粉 当滴入最后一滴Na2S2O3溶液时,溶液的蓝色褪去,且半分钟内不恢复原色,说明到达滴定终点
有关溶液的现象描述
(五大类)
a.颜色由×××变成×××;b.液面上升或下降(形成液面差);c.溶液变浑浊或生成(产生)……(颜色)沉淀;d.溶液发生倒吸;e.产生大量气泡(或有气体从溶液中逸出)等
有关固体物质的现象描述(四大类)
a.……(固体)表面产生大量气泡;b.……(固体)逐渐溶解;c.……(固体)体积逐渐变小(变细);d.……(固体)颜色由……变成……
有关气体的现象描述
(三大类)
a.生成……色(味)气体;b.气体由……色变成……色;c.气体先变……后……(加深、变浅、褪色等)
酸式滴定管
关闭旋塞,向滴定管中加入适量水,用滴定管夹将滴定管固定在铁架台上,观察是否漏水,若2分钟内不漏水,将旋塞旋转180°,重复上述操作
碱式滴定管
向滴定管中加入适量水,用滴定管夹将滴定管固定在铁架台上,观察是否漏水,若2分钟内不漏水,轻轻挤压玻璃球,放出少量液体,再次观察滴定管是否漏水
酸式滴定管
右手将滴定管倾斜30°左右,左手迅速打开活塞使溶液流出,从而使溶液充满尖嘴
碱式滴定管
将胶管弯曲使玻璃尖嘴向上倾斜,用两指捏住胶管,轻轻挤压玻璃球,使溶液从尖嘴流出,即可排出碱式滴定管中的气泡
微热法检查气密性
封闭(关闭活塞,导管末端插入盛水的烧杯中等)→微热(双手焐热或用酒精灯微热)→气泡(导管口有气泡冒出)→水柱(移开双手或停止加热冷却后,导管中水上升形成一段稳定的水柱)→结论(装置气密性良好)
液差法检查气密性
封闭(关闭活塞或用止水夹夹住橡皮管等)→液差(向×××容器中加水,使×××和×××形成液面差,停止加水,放置一段时间,液面差保持不变)→结论(装置气密性良好)
单一离子检验
取试样→加水溶解→加……试剂加……检验试剂→观察现象→得出结论
以SOeq \\al(2-,4)的检验为例:取少量溶液于试管中,加入足量稀盐酸,无明显现象,再加入BaCl2溶液,若有白色沉淀产生,则证明有SOeq \\al(2-,4)
多种离子检验
取少量溶液于两支试管中,分别加入……试剂,现象是……的是……物质;取少量溶液于两支试管中,分别加入……试剂,现象是……继续加入……试剂,现象是……的是……物质
检验某溶液中既含有Fe2+又含有Fe3+的方法:分别取少量溶液于两支试管中,向其中一支试管中滴加几滴KSCN溶液,溶液显血红色,则证明溶液中含有Fe3+,再向另一支试管中滴加几滴铁氰化钾[K3Fe(CN)6]溶液,有蓝色沉淀生成,则证明溶液中含有Fe2+
答题
模板
= 1 \* GB3 \* MERGEFORMAT ①取少许固体样品于两支试管中,加水溶解,分别再加入……试剂(微热/振荡),现象是……的是……物质
= 2 \* GB3 \* MERGEFORMAT ②取少许固体样品于试管中,加水溶解,把样品分为两等份,一份加……试剂,现象是……的是……物质,另一份加……试剂,现象是……的是……物质
实例
榴石矿石可以看作CaO、FeO、Fe2O3、Al2O3、SiO2组成。试设计实验证明榴石矿中含有FeO(试剂任选,说明实验操作与现象):取矿石少许于试管中,加稀硫酸充分反应后,向其中滴加酸性高锰酸钾溶液,若紫色褪去,则证明矿石中含有FeO (不能加盐酸溶解)
单一气体检验
将气体通入(或通过)试剂[×××溶液(或××固体)]描述现象得出结论
混合气体的检验
检验气体甲除去气体甲确定气体甲已除尽检验气体乙
实例
以“CO2气体检验”为例:将无色无味的气体通入澄清石灰水中,若溶液变浑浊,则证明该气体是CO2
微点拨
= 1 \* GB3 \* MERGEFORMAT ①水蒸气最先检验; = 2 \* GB3 \* MERGEFORMAT ②有干扰的气体先检验; = 3 \* GB3 \* MERGEFORMAT ③关键词:如“少量”“除尽”等
固体
①分别取固体分置于两支试管中加热或加入……试剂,现象是……的是……物质
②分别取固体分置于两支试管中溶于水形成溶液,加……试剂,现象是……的是……物质
溶液
①分别取两溶液分置于两支试管中,分别加入……试剂,现象是……的是……物质
②分别取两溶液分置于两支试管中,分别加入……试剂,现象是……继续加入……试剂,现象是……的是……物质
气体
取适量……溶液于两支洁净试管中,分别通入两种气体,能使……(试剂)……(现象)的是……气体,不能使……(试剂)……(现象)的是……气体
鉴别SO2和CO2:取适量品红溶液于两洁净的试管中,分别通入两气体,能使品红溶液褪色的是SO2气体,不能使品红溶液褪色的是CO2
气体
方法
氧气验满
将带火星的木条平放在集气瓶口,若木条复燃,则气体已集满
二氧化碳验满
将燃着的木条平放在集气瓶口,若火焰熄灭,则气体已集满
氨气验满
将湿润的红色石蕊试纸放在集气瓶口,若试纸变蓝,则气体已集满
氯气验满
将湿润的碘化钾淀粉试纸放在集气瓶口,若试纸变蓝,则气体已集满
可燃性气体(如氢气)的验纯方法
用排水法收集一小试管的气体,用大拇指摁住管口移近火焰,放开手指,若听到尖锐的爆鸣声,则气体不纯;若听到轻微的“噗”的一声,则气体纯净
物质
熔点/℃
沸点/℃
其他
PCl3
-112
75.5
遇水生成H3PO3和HCl
POCl3
2
105.3
遇水生成H3PO4和HCl
沸点(℃,1 atm)
苯甲酸
苯甲酸乙酯
石油醚
水
乙醇
环己烷
共沸物(环己烷—水—乙醇)
249
212.6
40~80
100
78.3
80.75
62.6
相关试卷
这是一份2023届高三化学二轮复习 05 常考题空5 实验题中常考滴定计算,共28页。
这是一份2023届高三化学二轮复习 04 常考题空4 工艺流程中的答题规范,共28页。
这是一份2023届高三化学二轮复习 03 常考题空3 实验条件的多维控制,共28页。

