重庆市南开名校2023-2024学年高三上学期期中地理试题(解析版)
展开
这是一份重庆市南开名校2023-2024学年高三上学期期中地理试题(解析版),共21页。试卷主要包含了11, 巴西选择“去工业化”是为了, 峡谷两岸山坡碎屑物主要来源于等内容,欢迎下载使用。
命审单位:重庆南开中学
考生注意:
1.本试卷满分100分,考试时间75分钟。
2.考生作答时,请将答案答在答题卡上。必须在题号所指示的答题区域作答,超出答题区域书写的答案无效,在试题卷、草稿纸上答题无效。
一、选择题:本题共15小题,每小题3分,共45分。在每小题给出的四个选项中,只有一项是符合题目要求的。
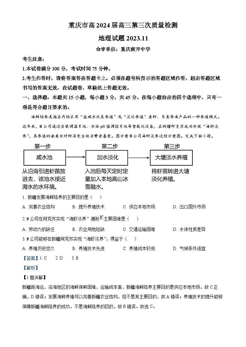
海鲜陆养是指在内陆采用“盐碱水改良养殖”或“淡化养殖”鱼虾、贝类等海产品的一种养殖模式。近年来,M公司通过安装调温系统、水体pH值调控系统等智能化设备,在新疆阿克苏成功实现“海虾淡养”,其养殖的南美白对虾深受当地消费者喜爱。图示意M公司海虾淡养过程示意图。完成下面小题。
1. 新疆发展海鲜陆养的主要目的是( )
A. 完善农业结构B. 提升养殖技术C. 供应本地市场D. 出口国外市场
2. M公司在阿克苏实现“海虾淡养”遇到主要困难是( )
A. 劳动力的缺乏B. 农业用地短缺C. 交通运输困难D. 水体性质差异
3. M公司能够在新疆阿克苏实现“海虾淡养”,得益于( )
A. 养殖历史悠久B. 养殖技术先进C. 养殖成本较低D. 气候条件适宜
【答案】1. C 2. D 3. B
【解析】
【1题详解】
新疆距海远,沿海地区的海鲜保鲜困难,运输成本高,新疆海鲜陆养主要目的是供应本地市场,故C正确,D错误;发展海鲜养殖可以完善新疆农业结构,但不是其主要目的,故A错误;养殖技术的提升能够保障新疆海鲜陆养的成功,不是海鲜陆养的目的,故B错误。故选C。
【2题详解】
南美白对虾是新疆阿克苏从沿海引进的海水虾苗,在阿克苏地区使用高山冰雪融水不断淡化,使其适应淡水养殖环境,因此养殖最大的困难是两地水体性质的差异,D正确。该地采用大塘养殖,对劳动力的需求不高,故A错误。用地紧张和交通运输困难不是养殖过程中的最大困难,故B、C错误。故选D。
【3题详解】
据材料信息可知,南美白对虾是新疆阿克苏从沿海引进的海水虾苗,M公司能够在新疆阿克苏实现“海虾淡养”主要依赖于其技术的保障,故B正确。由材料“近年来”可知,其海虾养殖的历史不悠久,故A错误;新疆阿克苏引入各种智能设备养殖成本较高,故C错误。新疆气温年较差大,降水少,气候条件不优越,故D错误。故选B。
【点睛】农业区位条件包括自然条件和社会条件。自然条件主要是气候(热量、光照、水分、昼夜温差)、水资源、地形、土壤因素,社会条件主要是市场需求、交通运输、国家政策、农业生产技术、劳动力因素。
“去工业化”是指国家将制造业中、低端环节转移,本国只保留研发、销售等核心部门的过程。1980年前后,巴西已经建立起比较完整的工业体系,经济增长速度居于世界前列。20世纪80年代后,巴西走上了“去工业化”的道路,服务业占GDP比重达75%,但国家经济却走向了衰退。完成下面小题。
4. 巴西选择“去工业化”是为了( )
A. 减少环境污染B. 优化产业结构C. 避免资源枯竭D. 降低生产成本
5. “去工业化”未能推动巴西国家经济繁荣的主要原因是其工业( )
A. 高端环节竞争力弱B. 国内市场较小
C. 政策支持力度不足D. 劳动力素质低
6. 针对巴西经济出现的问题,为实现经济可持续发展应该( )
①重新吸纳低端制造业②发展高附加值制造业
③完善本国的工业体系④继续提高服务业比重
A. ②④B. ①③C. ②③D. ①④
【答案】4. B 5. A 6. C
【解析】
【4题详解】
巴西“去工业化”的进程可减少环境污染,但非主要目的,A错误;巴西资源相对丰富,资源枯竭并未成为国家发展的主要问题,C错误;降低生产成本并非主要目的,D错误;巴西将制造业中、低端环节转移,本国只保留研发、销售等核心部门将会使得国内各产业比重得到优化,B正确。故选B。
【5题详解】
巴西人口众多,且产品的销售范围不仅包括国内,还有海外,B错误;巴西选择“去工业化”的发展路径是政府行为,C错误;劳动力素质并非为未能推动巴西经济发展的主要原因,D错误;与发达国家相比,巴西保留的研发、销售等核心环节竞争力弱,对经济的带动不足,A正确。故选A。
【6题详解】
“去工业化”背景下,巴西服务业比重已高达75%,但未能带动国家经济的整体发展,应将产业发展重心回归到工业制造部门,③正确,④错误;巴西应推动高附加值制造业的发展,中低端产业对环境污染大、附加值低,②正确,①错误。综上所述,②③正确,故选C。
【点睛】“去工业化”导致巴西工业仍然集中在资源密集型领域,出口初级产品和中低端制成品,大量进口高技术制成品。在初级产品之中我们就知道为什么巴西淡水河谷是全球最大铁矿石出口商。巴西还是全球最大的咖啡、牛肉、蔗糖、鸡肉出口国的原因了。以工业为核心的实体经济,是国民经济的基石,也是后发国家走向现代化的必经阶段,更是国家间竞争比拼的基础实力。
为研究Abies属植被在我国的空间分布及气候变化对该种属植被的影响,研究人员利用地理信息系统将Abies属植被的分布投影到中国地图划分的2°×2°经纬网格中。图为Abies属植物的空间分布图(图中数字表示经纬网中的Abies属植被物种数目)。完成下面小题。
7. 根据Abies属植被的空间分布特征,可推测Abies属植被习性为喜( )
A. 湿热B. 干热C. 干冷D. 冷湿
8. Abies属植被在西南部物种最多,主要由于该地区( )
A. 高差大B. 海拔高C. 纬度低D. 降水多
9. 全球变暖导致Abies属植被的空间分布发生变化,下列说法正确的是( )
①向高纬度退缩②向低纬度扩展③向高海拔退缩④向低海拔扩展
A. ①②B. ②③C. ①③D. ②④
【答案】7. D 8. A 9. C
【解析】
【7题详解】
通过图2可知,该属植被主要分布在横断山区、秦岭、大巴山、雪峰山、武夷山、东北长白山和小兴安岭等季风区高海拔地区,西北干旱半干旱地区仅降水相对较多的阿尔泰山地区有分布,故可推测该属植被有喜冷喜湿的特性。D正确,ABC错误,故选D。
【8题详解】
据图可知,Abies属植被物种在横断山区分布最多,横断山区山高谷深,气候垂直分域显著,为该属性植被的分布提供了多样的生长环境,故物种数目众多,A正确;海拔、纬度、降水虽然可能影响物种数目,但均不是横断山区最具优势的特征,B、C、D错误。故选A。
【9题详解】
由于该属植被喜冷湿,故全球变暖将导致该属物种向气温更低的高纬度和高海拔地区的退缩,C正确,ABD错误,故选C。
【点睛】植被的分布和类型受气候、地形、土壤、水分、人类活动的影响。
黄石大峡谷位于美国西部落基山脉的熔岩高原上,峡谷两岸的山坡上分布着白、黄、绿、蓝、朱红等各色的碎盾物质,是黄石公园最美的景色之一。图为黄石大峡谷景观图。完成下面小题。
10. 峡谷两岸山坡碎屑物主要来源于( )
A. 岩石风化B. 火山喷发C. 流水沉积D. 冰川堆积
11. 峡谷两岸山坡碎屑物质颜色多样,主要是因为( )
A. 气候垂直差异B. 矿物成分多样C. 流水差异侵蚀D. 植被类型不同
12. 下列关于峡谷两岸山坡碎屑物质的性质叙述,正确的是( )
A. 有机质多B. 保水透气C. 盐碱化重D. 磨圆度差
【答案】10. A 11. B 12. D
【解析】
【10题详解】
黄石大峡谷发育在熔岩高原上,河谷两岸的岩石是岩浆岩,峡谷山坡上的碎屑物为岩浆岩的风化物,A正确,排除B、C、D。故选A。
【11题详解】
熔岩高原在冷凝的时候,不同元素的结合形成不同矿物,峡谷两岸的岩石因为所含矿物的差异,风化后形成多种颜色的碎屑物,因此峡谷两岸山坡碎屑物质颜色多样,主要是因为矿物成分多样,而与气候垂直差异、流水差异侵蚀、植被类型不同无关,B正确,排除A、C、D,故选B。
【12题详解】
两岸坡度陡,植被较稀疏,有机质少,A错误;峡谷两岸的碎屑物颗粒较大、疏松,透气性好,但保水性差,B错误;盐碱化主要出现在地势低洼地区,主要出现在地势低洼地区而不是在山坡上,C错误;山坡碎屑物为风化碎屑物,磨圆度较差,D正确。故选D。
【点睛】熔岩高原为岩浆沿着裂隙流出后岩浆冷却凝固形成的高原。
数据中心属数字产业的基础设施,其运营过程中能耗较高。PUE值(数据中心总能耗与IT设备能耗的比值)是其电力使用效率的衡量指标,其中数据中心总能耗包括IT设备能耗及制冷等系统的能耗。2022年京津冀地区启动建设全国一体化算力网络国家枢纽节点,廊坊市和张家口市大量承接北京等地实时性算力需求,数据中心集群发展迅速。图为京津冀地区示意图。完成下面小题。
13. 与北京相比,廊坊建立数据中心集群的优势条件是( )
A. 产业基础B. 市场需求C. 土地成本D. 技术水平
14. 张家口数据中心PUE值普遍较廊坊低,主要得益于其( )
A. 年均温较低B. 电力成本低C. 数据传输快D. IT设备能耗少
15. 针对其耗能特点,京津冀地区的数据中心应( )
A. 提升节能技术,升级制冷系统
B. 配套建设火电站,满足电力需求
C. 实行错峰用电,降低运行成本
D. 集聚于京津周边,保障运行效率
【答案】13. C 14. A 15. A
【解析】
【13题详解】
数据中心属数字产业的基础设施,北京数字产业发展早,产业基础好,市场需求大,技术水平高,ABD错误;廊坊土地成本较北京低,建立数据中心集群成本低,C正确。故选C。
【14题详解】
PUE值是“IT设备能耗与制冷等系统能耗之和”与“IT设备能耗”的比值,张家口海拔较高,年均温较低,故制冷系统能耗较低,A正确;电力成本和数据传输速度属于数据中心的运营成本,与数据中心PUE值关系不大,BC错误;IT设备能耗少,PUE值高,D错误。故选A。
15题详解】
数据中心能耗较高,应提升节能技术,升级制冷系统,降低能耗,A正确;火电站污染较大,应布局在可再生能源富集区,B错误;京津冀地区的数据中心主要承接北京等地实时性算力需求,无法错峰用电,C错误;数据传输速度快,距离用户远近对能耗影响较小,D错误。故选A。
【点睛】“东数西算”,即通过构建一体化的新型算力网络体系,在东西部地区建立国家算力枢纽节点,将东部非实时处理的数据输送到西部进行存储和计算,改善数据中心不平衡的布局,促进东西部协同联动,发挥数据资产的最优价值。
二、非选择题:本题共3道大题,共55分。
16. 阅读图文材料,完成下列问题。
以色列位于地中海东岸,总人口约904万,人口密度超过400人/km2。该国婚育文化深厚,试管婴儿率全球最高,女性生育后每月可获得折合人民币约4.6万元的津贴。图为2000年-2016年以色列和美国人口出生率统计图。
(1)归纳以色列和美国2000年至2016年人口出生率的差异。
(2)简述以色列生育率高的原因。
(3)有学者认为以色列应该降低人口出生率,你是否赞同,请从环境人口容量的角度说明理由。
【答案】(1)以色列生育率较高,整体呈缓慢上升趋势;美国生育率较低,整体呈下降趋势。
(2)婚育文化深厚,生育意愿较高;以色列生殖技术发达;社会福利政策完善;政策鼓励生育;国民收入水平高,抚养能力强。
(3)赞同:以色列气候干旱,水资源、耕地资源缺乏;国土面积狭小,矿产资源缺乏;收入水平高,人均消费水平高;人口密度大;
不赞同:以色列经济发达、科技水平高(可提高资源利用率,可开发新的资源);对外开放水平高(可进口资源);可弥补本国资源不足的短板。
【解析】
【分析】本题以色列和美国人口出生率为材料,设置3道小题,涉及影响人口数量变化、影响人口变化的因素、环境人口容量等相关知识点,考查学生获取和解读地理信息、调动和运用地理知识的能力,体现区域认知、综合思维的学科素养。
【小问1详解】
读2000年-2016年以色列和美国人口出生率统计图可知,以色列生育率较高,为3%左右,且整体呈缓慢上升趋势;美国生育率较低,且整体呈下降趋势。
【小问2详解】
根据材料可知,以色列婚育文化深厚,生育意愿较高;以色列试管婴儿率全球最高,生殖技术发达;女性生育后每月可获得折合人民币约4.6万元的津贴,社会福利政策完善、政策鼓励生育;以色列国民收入水平高,抚养能力强。
【小问3详解】
影响环境人口容量的因素有资源、经济发展水平、科技水平、消费水平、对外开放程度等。本题为开放性试题,要先表明观点,理由要能支撑给出的观点。若赞同可以从以下几方面分析:以色列气候干旱,水资源、耕地资源缺乏;国土面积狭小,矿产资源缺乏;收入水平高,人均消费水平高;人口密度大。若不降低人口出生率,人口数量还将继续增加,给环境带来极大的压力。若不赞同可以从以下几方面分析:以色列经济发达、科技水平高可提高资源利用率,可开发新的资源,不至于出现资源紧张的状况;对外开放水平高(可进口资源),可弥补本国资源不足的短板。因此不需要降低人口出生率,人口不会超过环境人口容量。
17. 阅读图文材料,回答下列问题。
对流层中气温会随着海拔的升高而递减,当地面气温高于0℃时,在空中就会出现0℃等温面,该等温面高度称为0℃层高度(单位为米)。图为亚洲部分地区夏季多年平均0℃层高度分布图,监测发现近几十年来青藏高原地区夏季0℃层高度显著上升。
(1)描述图示区域夏季0℃层高度空间分布特征。
(2)从大气直接热源的角度,分析与同纬度相比,青藏高原夏季0℃层高度形成高值中心的原因。
(3)有分析认为青藏高原夏季0℃层高度的变化将影响东亚季风环流的强度,从而使高原东部边缘降水增加,请从热力环流的角度说明理由。
【答案】(1)夏季0℃层高度从5000米以上降到3500米以下,整体由南向北随纬度升高而递减;青藏高原地区,0℃层高度大于5500米,为高值中心。
(2)地面辐射为对流层大气的直接热源;青藏高原原面较同纬度地区地面海拔更高,相同海拔大气距热源更近,吸收地面辐射热量更多,相同海拔气温更高,相同气温海拔更高,故0℃层高度更高形成高值中心。
(3)青藏高原夏季0℃层高度显著升高,说明夏季高原近地面气温升高显著,上升气流增强,近地面气压更低,与太平洋的气压差增大,使得太平洋吹向陆地的东南季风增强,携带水汽增多,在高原东部遇地形抬升,降水增加。
【解析】
【分析】本题以近几十年来青藏高原地区夏季0℃层高度变化为材料,设置试题,涉及热力环流、大气受热过程、影响气温的因素等相关知识点,考查学生获取和解读地理信息、调动和运用地理知识的能力,体现区域认知、综合思维的学科素养。
【小问1详解】
读图可知,图示区域夏季0℃层高度从30°N附近5000米以上下降到50°N附近的3500米以下,整体由南向北随纬度升高而递减;青藏高原地区出现0℃层高度闭合等值线,数值大于5500米,为高值中心。
【小问2详解】
据所学知识可知,地面辐射是对流层大气直接热源;青藏高原原面海拔较同纬度地区地面更高,大气稀薄,对太阳辐射削弱作用弱,地面得到的太阳辐射较多,地面辐射较强;相同海拔大气距热源更近,吸收地面辐射热量更多;相同气温海拔更高,故0℃层高度更高,形成高值中心。
【小问3详解】
青藏高原夏季0℃层高度显著升高,说明夏季青藏高原近地面气温升高显著;近地面气温较高,气流上升运动增强,使近地面气压更低;与太平洋的副热带高气压的气压差增大,水平气压梯度力增大;从太平洋吹向陆地的东南季风增强;东南季风增强,其携带水汽含量增多,在高原东部受地形阻挡抬升,形成地形雨,降水增加等。
18. 读图文材料,完成下列问题。
1570年开始,淮河下游由向东独流入海逐渐演变为南下通过芒稻河、廖家沟注入长江。淮河入江水量和输沙量的增加,改变了长江镇江附近河段原有的河道特征和水流状态,导致沙洲(常年出露水面的江心洲)冲淤、岸线进退变化。图为1868和1971年镇江附近长江干流河段河流演化示意图。
(1)描述1868-1971年期间镇江市(府)以下河段沙洲的变化。
(2)分析镇江市(府)以下河段沙洲的变化对其以上河段沙洲演化的影响。
(3)根据1868年和1971年的长江干流河道曲度的变化,推测1971年后世业洲与长江南岸相对距离的变化。
【答案】(1)沙洲连片,沙洲数量减少,单个沙洲的面积(规模)扩大。
(2)下游河道沙洲连片,导致河道(过水断面)河道变窄,使得长江河水壅塞(江水下泄不畅、顶托作用增强),从而使得镇江以上河段,流速减缓,沉积作用增强,沙洲连片,沙洲数量减少。
(3)长江干流河道弯曲度增加,形成牛轭状河道。在离心力(惯性)作用下,世业洲南侧长江河道南岸侵蚀加剧,世业洲与长江南岸距离增加。
【解析】
【分析】本题以镇江附近长江干流河段河流演化为材料,设置3道小题,涉及河流地貌的相关知识点,考查学生获取和解读地理信息、调动和运用地理知识的能力,体现区域认知、综合思维的学科素养。
【小问1详解】
读图可知,1868年镇江市(府)以下河段沙洲数量较多,彼此独立,但单个沙洲规模较小。1971沙洲总面积扩大,之前的沙洲彼此相连,沙洲数量减少,但单个沙洲的面积(规模)扩大。
【小问2详解】
根据上题可知,镇江市(府)以下河段沙洲数量减少,但单个沙洲的面积(规模)扩大。下游河道沙洲连片,导致河道(过水断面)河道变窄,河水下泄受到影响,使得长江河水壅塞,江水下泄不畅、顶托作用增强,河流流速进一步减慢,从而使得镇江以上河段,沉积作用增强,沙洲连片,沙洲数量减少。
【小问3详解】
相关试卷
这是一份重庆市南开中学2023-2024学年高三上学期1月月考地理试题(Word版附解析),共11页。试卷主要包含了 丹麦养猪业发达的核心竞争力是等内容,欢迎下载使用。
这是一份重庆市南开中学2023-2024学年高三上学期12月第四次质量检测地理试题(Word版附解析),共10页。试卷主要包含了 树梢子坝的主要作用是, 木架最可能放置于右图中, 木架材质最可能是等内容,欢迎下载使用。
这是一份重庆市西南大学名校2023-2024学年高三上学期11月模拟预测地理试题(解析版),文件包含重庆市西南大学附属中学2023-2024学年高三上学期11月模拟预测地理试题原卷版docx、重庆市西南大学附属中学2023-2024学年高三上学期11月模拟预测地理试题Word版含解析docx等2份试卷配套教学资源,其中试卷共21页, 欢迎下载使用。

