






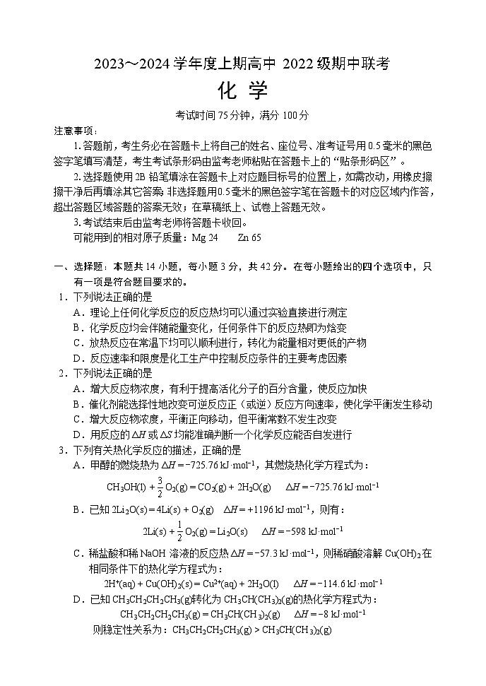
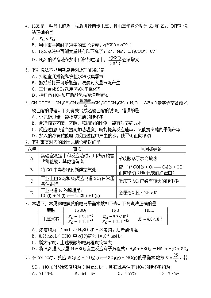
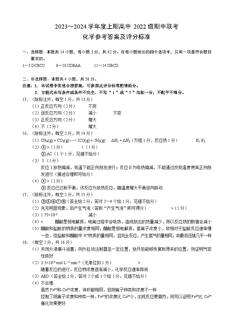
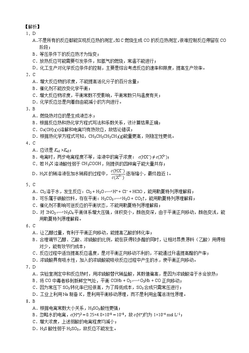
2024成都蓉城名校联盟高二上学期期中联考试题化学含答案、答题卡
展开内容
板块
具体内容
题型
题号
分值
难度
预估
能力层次
权重比例
了解
理解/掌握
实验/探究
综合应用
化学反应的热效应
焓变的的概念、反应热的测定等综合
选择题
1
3
0.88
√
12%
燃烧热、中和热的概念及简单计算
选择题
3
3
0.85
√
化学反应中能量变化的综合分析
选择题
10
3
0.65
√
填空题
16(2)第一空
1
0.88
√
热化学方程式书写—盖斯定律
填空题
16(1)第一空
2
0.8
√
化学反应速率与化学平衡
化学反应速率与平衡基本概念
选择题
2
3
0.85
√
56%
反应机理分析
填空题
18(3)
2
0.7
√
勒夏特列原理的简单应用
选择题
5
3
0.75
√
外界条件对化学反应速率及平衡的影响分析
选择题
6
3
0.7
√
填空题
15
13
0.72
√
化学平衡及反应方向的综合判断
选择题
7
3
0.7
√
转化率的计算
选择题
9
3
0.65
√
反应速率、化学平衡的复杂计算
选择题
11
3
0.45
√
填空题
18(2)
6
0.6
√
化学反应速率及化学平衡的实践应用分析
选择题
13
3
0.5
√
填空题
16(3)(4)
6
0.6
√
有关化学平衡的图像分析
选择题
14
3
0.4
√
化学平衡常数计算
填空题
16(1)第二空
2
0.8
√
催化剂选择性分析
填空题
16(2)第二空
1
0.9
√
化学平衡状态的判断
填空题
16(2)第三空
2
0.7
√
水溶液中的离子反应与平衡
弱电解质的电离综合分析
选择题
4
3
0.8
√
21%
弱电解质电离计算及性质的综合应用
选择题
8
3
0.7
√
填空题
17(3)
4
0.5
√
强弱电解质比较
填空题
17(2)(4)(5)
9
0.6
√
物质的导电性
填空题
17(1)
2
0.6
√
化学
实验
外界条件对化学反应速率及平衡影响的实验探究
选择题
12
3
0.60
√
11%
装置气密性检查
填空题
18(1)
2
0.65
√
反应速率实验探究及改进
填空题
18(4)
6
0.65
√
100
0.67
100%
2024成都蓉城名校联盟高一上学期期末联考试题化学含答案: 这是一份2024成都蓉城名校联盟高一上学期期末联考试题化学含答案,文件包含2023~2024学年度上期高中2023级期末联考化学试题doc、2023~2024学年度上期高中2023级期末联考化学参考答案及评分标准doc、2023~2024学年度上期高中2023级期末联考化学答题卡doc、2023~2024学年度上期高中2023级期末联考化学双向细目表doc等4份试卷配套教学资源,其中试卷共14页, 欢迎下载使用。
2024成都蓉城名校联盟高二上学期期末联考试题化学含答案: 这是一份2024成都蓉城名校联盟高二上学期期末联考试题化学含答案,文件包含2023~2024学年度上期高中2022级期末联考化学试题doc、2023~2024学年度上期高中2022级期末联考化学参考答案及评分标准doc、2023~2024学年度上期高中2022级期末联考化学双向细目表doc等3份试卷配套教学资源,其中试卷共12页, 欢迎下载使用。
2022成都蓉城名校联盟高二下学期期中联考试题化学含解析: 这是一份2022成都蓉城名校联盟高二下学期期中联考试题化学含解析,文件包含四川省成都市蓉城名校联盟2021-2022学年高二下学期期中联考化学试题含解析docx、四川省成都市蓉城名校联盟2021-2022学年高二下学期期中联考化学试题无答案docx等2份试卷配套教学资源,其中试卷共30页, 欢迎下载使用。