


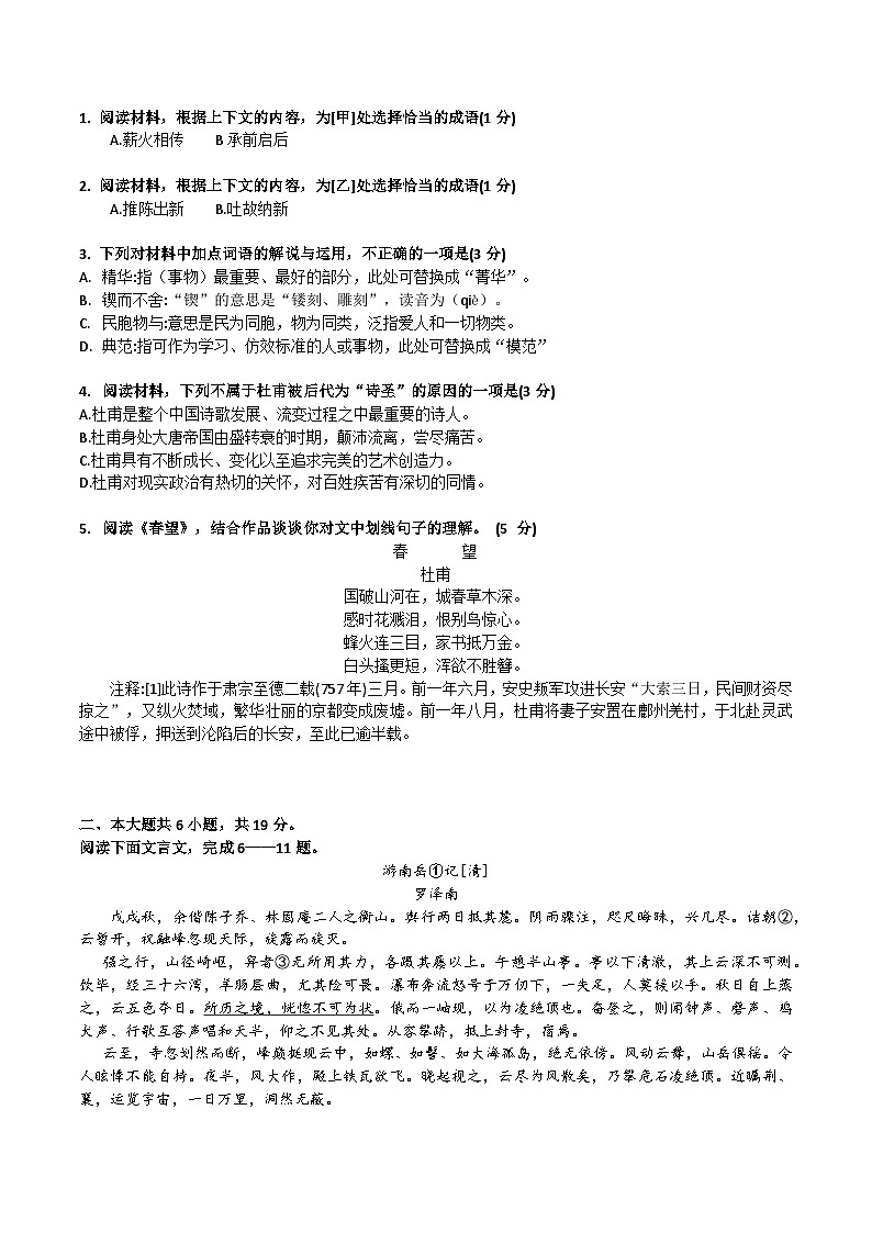
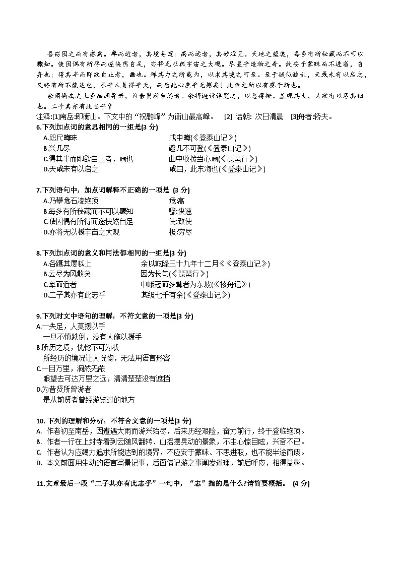
北京市第一〇一中学2023-2024学年高一上学期期中考试语文试题
展开2023-2024学年新疆沙湾市第一中学高一上学期期中考试语文试题含答案: 这是一份2023-2024学年新疆沙湾市第一中学高一上学期期中考试语文试题含答案,共21页。试卷主要包含了现代文阅读,古代诗文阅读,语言文字运用,写作,情景默写,材料作文等内容,欢迎下载使用。
北京市交通大学附属中学2023-2024学年高一上学期期中考试 语文: 这是一份北京市交通大学附属中学2023-2024学年高一上学期期中考试 语文,共6页。试卷主要包含了 本大题共7小题,共14分, 本大题共5小题,共12分,本大题共3小题,共10分, 本大题共5小题,共16分, 本大题共1小题, 本大题共2小题,共46分等内容,欢迎下载使用。
北京市首都师范大学附属红螺寺中学2023-2024学年高一上学期期中考试语文试题(解析版): 这是一份北京市首都师范大学附属红螺寺中学2023-2024学年高一上学期期中考试语文试题(解析版),共22页。试卷主要包含了11, 对下列语句解释不正确的一项是等内容,欢迎下载使用。
