


还剩4页未读,
继续阅读
四川省凉山州西昌市2022-2023学年高一上学期期中考试生物试题
展开
这是一份四川省凉山州西昌市2022-2023学年高一上学期期中考试生物试题,共15页。
相关试卷
四川省凉山州西昌市2022-2023学年高一上学期期中生物试题:
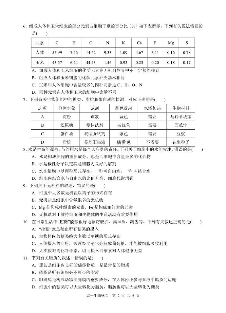
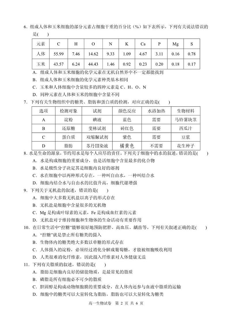
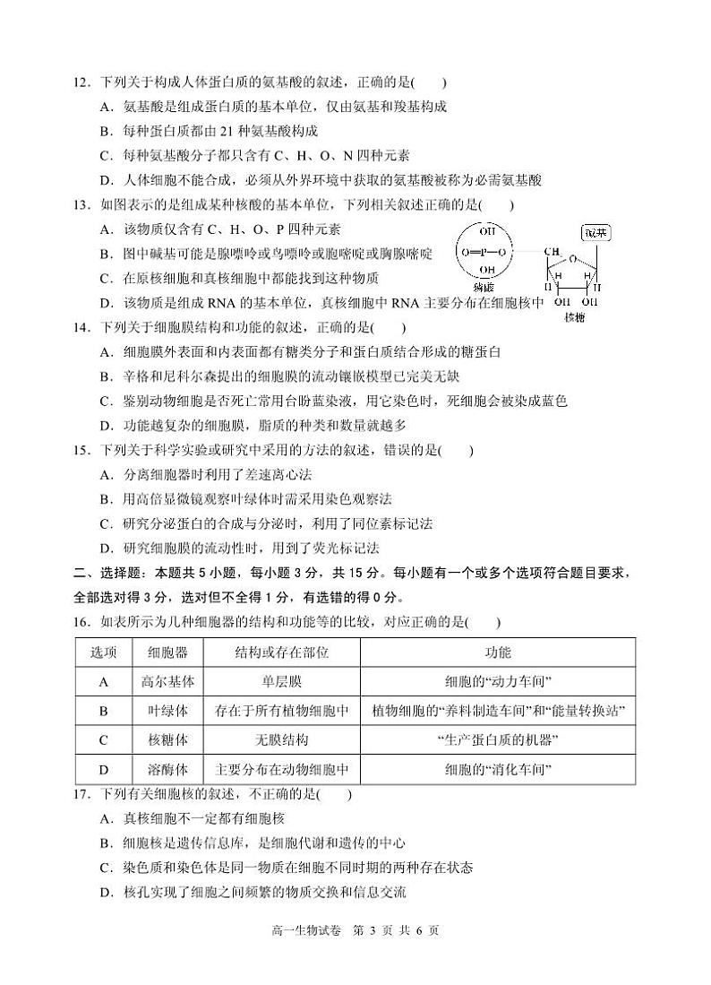
这是一份四川省凉山州西昌市2022-2023学年高一上学期期中生物试题,共4页。试卷主要包含了99,46,62,33,09,11,24等内容,欢迎下载使用。
2022-2023学年四川省凉山州民族中学高一上学期第一次月考生物试题含答案:
这是一份2022-2023学年四川省凉山州民族中学高一上学期第一次月考生物试题含答案,文件包含四川省凉山州民族中学2022-2023学年高一上学期第一次月考生物试题Word版含解析docx、四川省凉山州民族中学2022-2023学年高一上学期第一次月考生物试题Word版无答案docx等2份试卷配套教学资源,其中试卷共35页, 欢迎下载使用。
2022-2023学年四川省凉山州宁南中学高一上学期期末生物试题(解析版):
这是一份2022-2023学年四川省凉山州宁南中学高一上学期期末生物试题(解析版),共18页。试卷主要包含了单选题,填空题等内容,欢迎下载使用。