还剩12页未读,
继续阅读
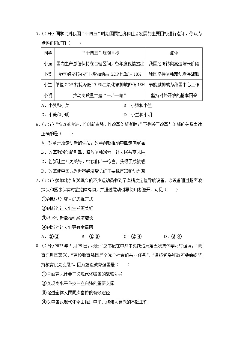
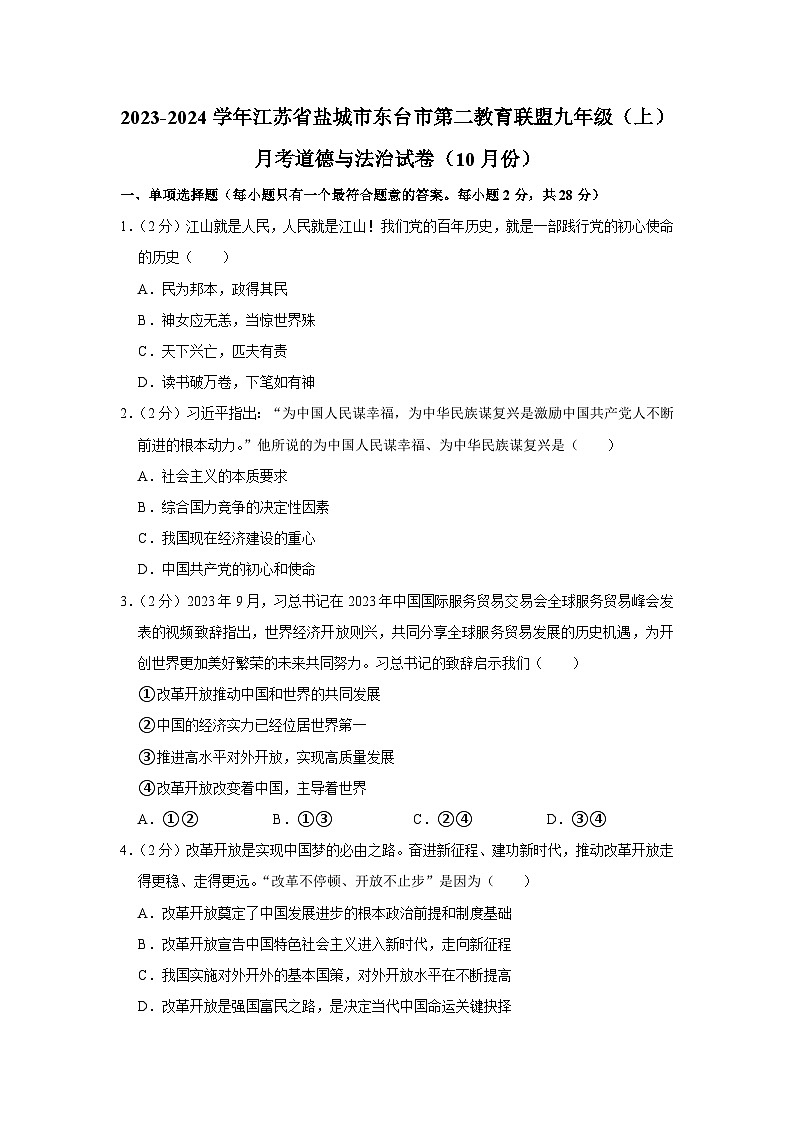
江苏省盐城市东台市第二教育联盟2023-2024学年九年级上学期10月月考道德与法治试题
展开
这是一份江苏省盐城市东台市第二教育联盟2023-2024学年九年级上学期10月月考道德与法治试题,文件包含核心素养人教版小学数学五年级下册416练习十六课件pptx、核心素养人教版小学数学五年级下册416练习十八教案docx、核心素养人教版小学数学五年级下册416练习十八导学案docx等3份课件配套教学资源,其中PPT共22页, 欢迎下载使用。
相关试卷
江苏省盐城市东台市第二教育联盟2022-2023学年九年级下学期期中道德与法治试题(解析版):
这是一份江苏省盐城市东台市第二教育联盟2022-2023学年九年级下学期期中道德与法治试题(解析版),共12页。试卷主要包含了单项选择题,简要分析题,实践与探究题等内容,欢迎下载使用。
江苏省盐城市东台市第二教育联盟2023-2024学年八年级上学期12月月考道德与法治试题:
这是一份江苏省盐城市东台市第二教育联盟2023-2024学年八年级上学期12月月考道德与法治试题,共4页。试卷主要包含了单项选择题,简要分析题,实践与探究题等内容,欢迎下载使用。
江苏省盐城市东台市第二教育联盟 2022-2023学年九年级上学期期中道德与法治试卷(解析版):
这是一份江苏省盐城市东台市第二教育联盟 2022-2023学年九年级上学期期中道德与法治试卷(解析版),共11页。试卷主要包含了单项选择题,简要分析题,实践与探究题等内容,欢迎下载使用。

