还剩10页未读,
继续阅读
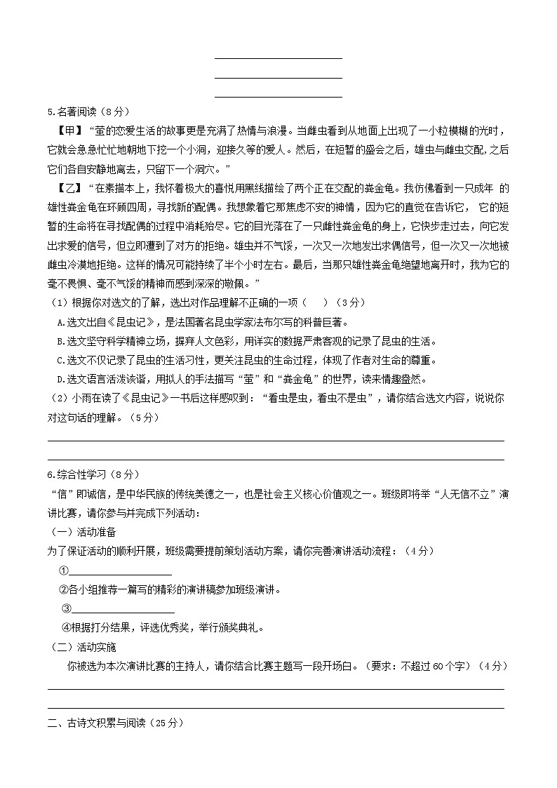
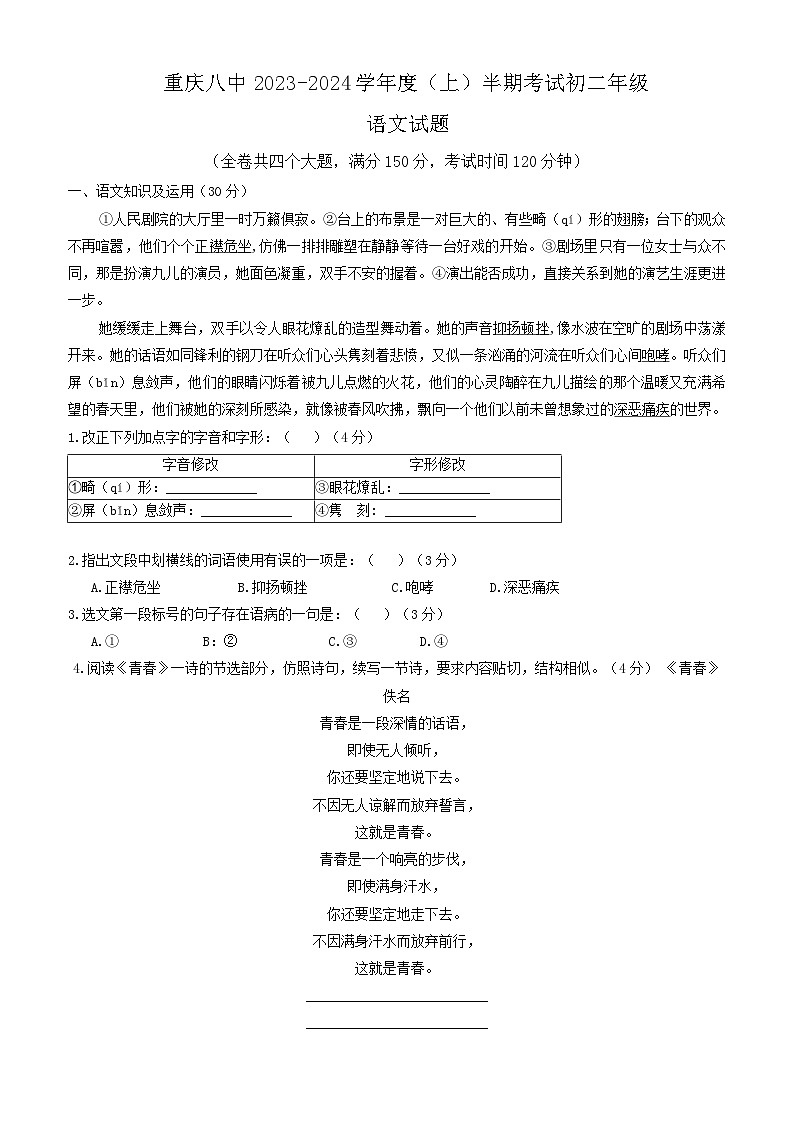
重庆市第八中学2023-2024学年八年级上学期期中考试语文试题
展开
这是一份重庆市第八中学2023-2024学年八年级上学期期中考试语文试题,共5页。试卷主要包含了语文知识及运用,古诗文积累与阅读,现代文阅读,写作等内容,欢迎下载使用。
相关试卷
重庆市第七中学校2023-2024学年八年级上学期1月期末考试语文试题:
这是一份重庆市第七中学校2023-2024学年八年级上学期1月期末考试语文试题,共8页。
重庆市第八中学校2023-2024学年八年级上学期期末考试语文试题+:
这是一份重庆市第八中学校2023-2024学年八年级上学期期末考试语文试题+,共14页。试卷主要包含了语文基础知识及运用,古诗文积累与阅读,现代文阅读,作文等内容,欢迎下载使用。
重庆市丰都县2023-2024学年八年级上学期1月期末语文试题:
这是一份重庆市丰都县2023-2024学年八年级上学期1月期末语文试题,共8页。

