


所属成套资源:新教材高中物理选修第三册分层提升讲义ABC卷(含解析)
高中物理人教版 (2019)选择性必修 第三册1 原子核的组成同步达标检测题
展开
这是一份高中物理人教版 (2019)选择性必修 第三册1 原子核的组成同步达标检测题,共4页。试卷主要包含了天然放射现象,放射性元素的衰变等内容,欢迎下载使用。
1.天然放射现象
⑴ 物质发射射线的性质称为放射性,具有放射性的元素称为放射性元素。
⑵ 放射性元素自发地发出射线的现象,叫做天然放射现象。
典例精讲
【例1.1】(思明区校级月考)说明原子核具有复杂结构的是( )
A.质子的发现B.天然放射性现象的发现
C.电子的发现D.α粒子散射实验
【分析】质子的发现与原子核是由质子和中子组成的没有关联;天然放射现象说明原子核内部有复杂结构;汤姆生发现电子,知道原子还可以再分,表明了原子内部是有复杂结构的,但原子核是否具有复杂结构并没有能够说明;α粒子散射实验说明原子的核式结构模型,并没有说明原子核具有复杂结构。
【解答】解:A、质子的发现与原子核是由质子和中子组成的没有关联。故A错误。
B、天然放射现象说明原子核内部有复杂结构。故B正确。
C、汤姆生发现电子,知道原子还可以再分,表明了原子内部是有复杂结构的,但原子核是否具有复杂结构并没有能够说明。故C错误;
D、α粒子散射实验说明原子的核式结构模型,并没有说明原子核具有复杂结构。故D错误;
故选:B。
【例1.2】(抚州模拟)下列说法中正确的是( )
A.天然放射现象的发现,揭示了原子核是由质子和中子组成的
B.玻尔的原子结构理论是在卢瑟福核式结构学说上引进了量子理论
C.γ射线是波长很短的电磁波,它的贯穿能力很弱
D.卢瑟福的α粒子散射实验揭示了原子核有复杂结构
【分析】根据物理学史和常识解答,记住著名物理学家的主要贡献即可。
【解答】解:A、天然放射现象的发现揭示了原子核有复杂的结构,故A错误
B、玻尔的原子结构理论是在卢瑟福核式结构学说基础上引进了量子理论,故B正确
C、γ射线是波长很短的电磁波,它的贯穿能力很强,故C错误
D、卢瑟福在用α粒子轰击金箔的实验中发现了质子,提出原子核式结构学说,故D错误
故选:B。
2.三种射线
把放射源放入铅做成的容器中,射线只能从容器的小孔射出,称为细细的一束。在射线经过的空间施加磁场,发现射线分裂成三束,其中两束在磁场中向不同的方向偏转,说明它们是带电粒子流,另一束在磁场中不偏转,说明它不带电。人们把这三种射线分别叫做 SKIPIF 1 < 0 射线、 SKIPIF 1 < 0 射线、 SKIPIF 1 < 0 射线。
SKIPIF 1 < 0 射线:高速氦原子核流,带正电。
SKIPIF 1 < 0 射线:高速电子流,带负电。
SKIPIF 1 < 0 射线:波长很短的光子流,不带电。
典例精讲
【例2.1】(石景山区模拟)α、β和γ射线穿透物质的能力是不同的,为把辐射强度减到一半所需铝板的厚度分别为0.0005cm、0.05cm和8cm。工业部门可以使用射线来测厚度。如图所示,轧钢厂的热轧机上可以安装射线测厚仪,仪器探测到的射线强度与钢板的厚度有关,轧出的钢板越厚,透过的射线越弱。因此,将射线测厚仪接收到的信号输入计算机,就可以对钢板的厚度进行自动控制。如果钢板的厚度需要控制为5cm,请推测测厚仪使用的射线是( )
A.α射线B.β射线C.γ射线D.可见光
【分析】根据α、β、γ三种射线的特点,及各自穿透能力高低,即可求解。
【解答】解:根据α、β、γ三种射线特点可知,γ射线穿透能力最强,电离能力最弱,α射线电离能量最强,穿透能力最弱,为了能够准确测量钢板的厚度,探测射线应该用γ射线;随着轧出的钢板越厚,透过的射线越弱,而轧出的钢板越薄,透过的射线越强,故ABD错误,C正确;
故选:C。
【例2.2】(资阳期末)下列说法中正确的是( )
A.声源向静止的观察者运动,观察者接收到的频率小于声源的频率
B.电磁波谱波长由长到短顺序是无线电波、紫外线、可见光、红外线、X射线、γ射线
C.机械波只能在介质中传播,波源周围如果没有介质,就不能形成机械波
D.宇宙飞船以接近光速的速度经过地球时,地球上的人观察到飞船上的时钟变快
【分析】根据多普勒效应可知,声波在波源移向观察者时接收频率变高,而在波源远离观察者时接收频率变低;
根据电磁波的波谱的顺序分析;
由机械波产生的条件分析;
由相对论原理可知,宇宙飞船以接近光速经过地球时,地球上的人观察到飞船上的时钟变慢。
【解答】解:A、根据多普勒效应,当声源向静止的观察者运动,观察者接收到的频率大于声源的频率,故A错误;
B、电磁波谱波长由长到短顺序是无线电波、红外线、可见光、紫外线、X射线、γ射线,故B错误;
C、根据机械波产生的条件可知,机械波只能在介质中传播,波源周围如果没有介质,就不能形成机械波,故C正确;
D、宇航员驾驶宇宙飞船以接近光速经过地球时,根据时间的相对性,知时间间隔变长,地球上的人观察到飞船上的时钟变慢,故D错误。
故选:C。
【例2.3】(明光市校级月考)关于电磁波,下列说法中不正确的是( )
A.电磁波谱按粒子性从强到弱依次为γ射线、X射线、可见光、红外线和无线电波
B.X射线可用于医院里的消毒杀菌和地铁站的安检
C.一切物体都可以产生红外线,红外线可用于加热、遥控和遥感
D.γ射线是比x射线波长更短的电磁波,医学上用它治疗癌症
【分析】本题应抓住红外线、X射线、紫外线、γ射线产生的显著特征,及波长的长短,进行分析求解。
【解答】解:A、按粒子性从强到弱依次为γ射线、X射线、紫外线、可见光、红外线和无线电波,故A正确。
B、紫外线有显著的化学作用,利用紫外线可用于医院里的消毒杀菌;地铁站的安检使用X射线,故B不正确。
C、一切物体都可以产生红外线,因红外线波长较长,则可用于加热、遥控和遥感。故C正确。
D、γ射线是原子核受激发,γ射线是比x射线波长更短的电磁波,医学上用它治疗癌症,故D正确。
本题选择不正确的,故选:B。
【例2.4】(安徽期末)关于下列四幅图的说法正确的是( )
A.甲图中,三种放射线处在磁场中,中间没有偏转的b是γ射线,它比a和c的电离能力强
B.乙图中,处于基态的氢原子能吸收能量为14eV的光子而发生电离
C.丙图中,用同一光电管做实验,甲光光照强度大于乙光光照强度,乙光的频率大于丙光的频率
D.丁图中,原子核F的比结合能大于原子核E的比结合能,原子核D和E聚变成原子核F时会有质量亏损,要释放能量
【分析】甲图中,三种放射线处在磁场中,没有偏转的为γ粒子,穿透能力最强,电离能力最弱;能级差是量子化的,辐射的光子频率只能是一些特定的值;当吸收的能量等于两能级间的能级差,才能发生跃迁。重核裂变、轻核聚变都有质量亏损,都向外释放能量,从而即可求解。
【解答】解:A、甲图中,三种放射线处在磁场中,中间没有偏转的为γ粒子,电离能力最弱,而穿透能力最强,故A错误;
B、基态氢原子的能量为﹣13.6eV,吸收14eV的能量会发生电离,多余的能量就是电子的最大初动能,故B正确;
C、丙图中,用同一光电管做实验,由图可知遏止电压大小关系是:丙>甲=乙,由公式:eUc=hv﹣W0可知,三种光的频率关系是:丙>甲=乙,所以乙光的频率小于丙光的频率;从图可知甲的饱和光电流比乙大,则甲光光照强度大于乙光光照强度,故C错误;
D、丁图中,原子核D和E聚变成原子核F时会有质量亏损,要释放能量,原子核F的比结合能大于原子核E的比结合能,故D正确;
故选:BD。
二、放射性元素的衰变
1.放射性元素的衰变
1.原子核的衰变
原子核放出 SKIPIF 1 < 0 粒子或 SKIPIF 1 < 0 粒子,由于核电荷数变了,它就变成了另一种原子核。我们把这种变化称为原子核的衰变。
SKIPIF 1 < 0 衰变: SKIPIF 1 < 0 (规律: SKIPIF 1 < 0 ) ( SKIPIF 1 < 0 是铀)
SKIPIF 1 < 0 衰变: SKIPIF 1 < 0 (规律: SKIPIF 1 < 0 ) ( SKIPIF 1 < 0 是钍)
SKIPIF 1 < 0 衰变: SKIPIF 1 < 0 、 SKIPIF 1 < 0 衰变生成的新核通常处于较高能级,跃迁到低能级时辐射出的光子。
2.半衰期
放射性元素的原子核有半数发生衰变所需的时间,叫做这种元素的半衰期。
⑴ 对于同一种放射性元素,半衰期是一个定值。
⑵ 半衰期是对大量原子核的统计规律,不是少数原子核的行为。
⑶ 半衰期由原子核内部自身的因素决定,跟原子所处的化学状态和外部条件无关。
典例精讲
【例1.1】(苏州月考)静止的氡核Rn放出某种粒子X后变成钋核,粒子X的动能为Ek1,若衰变放出的能量全部变成钋核和粒子X的动能。试回答以下问题
①写出上述衰变的核反应方程(请用物理学上规定的符号表示粒子X);
②求钋核的动能Ek2。
【分析】根据质量数和电荷数可以正确写出该核反应方程,根据衰变过程中的动量守恒可正确求解。
【解答】解:①根据质量数和电荷数守恒可得该核衰变的反应方程为:Rn→PHe。
②设粒子x的质量为m1、速度为v1,钋核的质量为m2、速度为v2,根据动量守恒定律 有:0=m1v1﹣m2v2
钋核的动能为:Ek2
答:①衰变的核反应方程Rn→PHe;
②钋核的动能Ek2为。
【例1.2】(河南月考)某一静止的放射性原子核X发生α衰变,若该衰变过程释放的核能都转为α粒子和新核Y的动能,且衰变过程中的质量亏损为△m.已知光在真空中的传播速度为c,涉及动量问题时,亏损的质量可不计。
(1)写出该α衰变的核反应方程;
(2)若放射性原子核X的半衰期为4天,求经过8天4gX剩下的质量;
(3)求α粒子衰变后的动能。
【分析】(1)根据质量数守恒与电荷数守恒写出核反应方程;
(2)根据半衰期与剩余质量的关系求出剩余的质量;
(3)衰变过程中质量亏损产生的能量转化为粒子的动能,同时衰变过程动量守恒,因此根据动量、能量守恒列方程即可求解。
【解答】解:(1)α粒子的质量数为4,电荷数为2,是氦核,根据核反应过程中的质量数守恒与电荷数守恒可得:→
(2)经过8天,即经过2个半衰期,则剩余的质量:mg
(3)衰变过程中动量守恒,因此根据动量守恒定律有:0=MYvY﹣MHevHe…①
根据能量守恒有:②
解以上方程可得:。
放出的α粒子的初动能:。
答:(1)该α衰变的核反应方程是→;
(2)若放射性原子核X的半衰期为4天,经过8天4gX剩下的质量是1g;
(3)α粒子衰变后的动能为。
【例1.3】(崇川区校级二模)室内装修污染四大有害气体是苯系物、甲醛、氨气和氡.氡存在于建筑水泥、矿渣砖、装饰石材及土壤中.氡看不到,嗅不到,即使在氡浓度很高的环境里,人们对它也毫无感觉.氡进入人的呼吸系统能诱发肺癌,是除吸烟外导致肺癌的第二大因素.静止的氡核Rn放出一个粒子x后变成钋核P,钋核的动能为Ek1,若衰变放出的能量全部变成钋核和粒子x的动能.试回答以下问题:
①写出上述衰变的核反应方程(请用物理学上规定的符号表示粒子x);
②求粒子x的动能Ek2.
【分析】①根据质量数和电荷数可以正确写出该核反应方程;
②衰变过程中系统动量守恒,由动量守恒与动能的计算公式求出x的动能.
【解答】解:①氡核Rn放出某种粒子x后变成钋核P可以判断发生的是α衰变,衰变方程为:
Rn→P
②设钋核的质量为m1、速度为v1,粒子x的质量为m2、速度为v2,根据动量守恒定律,有:
0=m1v1﹣m2v2
粒子x的动能:
答:①上述衰变的核反应方程为:Rn→P;
②粒子x的动能Ek2为.
2.放射性同位素的应用
⑴ 利用其射线:α射线电离性强,用于使空气电离,将静电泄出,从而消除有害静电。γ射线贯穿性强,可用于金属探伤,也可用于治疗恶性肿瘤。各种射线均可使DNA发生突变,可用于生物工程,基因工程。
⑵ 作为示踪原子:用于研究农作物化肥需求情况,诊断甲状腺疾病的类型,研究生物大分子结构及其功能。
⑶ 进行考古研究:利用放射性同位素碳14,判定出土文物的产生年代。
随堂练习
一.选择题(共4小题)
1.(南阳期末)关于天然放射现象,叙述正确的是( )
A.若使放射性物质的温度升高,其半衰期将减少
B.β衰变所释放的电子是原子核外的电子电离形成的
C.在α、β、γ这三种射线中,γ射线的穿透能力最强,α射线的电离能力最强
D.铀核(U)衰变为铅核(Pb)的过程中,要经过8次α衰变和10次β衰变
2.(崂山区校级月考)下列说法中错误的是( )
A.100个Pu经过一个半衰期后可能还剩余50个
B.α、β、γ射线比较,α射线的电离作用最强
C.原子的全部正电荷和全部质量都集中在原子核里
D.由玻尔的原子模型可以推知,氢原子处于激发态,量子数越大,核外电子动能越小
3.(淮安一模)下列说法正确的是( )
A.质量数越小的原子核,比结合能越大
B.卢瑟福根据α粒子散射实验提出了原子核式结构模型
C.德国物理学家普朗克提出了量子假说,并成功解释了光电效应现象
D.氡的半衰期为3.8天,若取40个氡原子核,则经过7.6天剩下10个氡原子核
4.(龙岩期末)在密封云室内,放射源镅Am衰变成镎Np的过程中放出一种射线,沿射线径迹产生一连串的凝结核,容器内就出现“云雾”,这样就可以看到射线的径迹。已知Am的半衰期为432.6年,则下列说法正确的是( )
A.通过云室看到的是β射线的径迹
B.该射线的穿透能力很强
C.若环境温度升高,Am的半衰期会变短
D.0.4g的Am经过865.2年衰变了0.3g
二.多选题(共6小题)
5.(资中县校级月考)许多物理现象在科学技术上得到了应用,以下对一些应用的解释,说法正确的是( )
A.紫外线验钞机利用紫外线的化学作用
B.X光透视利用光的衍射现象
C.工业上的金属探伤利用的是γ射线具有较强穿透能力
D.红外遥感技术利用一切物体都不停地辐射红外线的现象
E.无线电波用于通信和广播
6.(广东月考)关于天然放射性,下列说法正确的是( )
A.德国物理学家伦琴首次发现天然放射现象
B.放射性元素的半衰期与外界的温度无关
C.放射性元素与另的元素形成化合物时仍具有放射性
D.α、β和γ三种射线中,α射线的穿透能力最强
E.一个原子核在一次衰变中不可能同时放出α、β和γ三种射线
7.(朝阳区校级三模)关于原子核的变化、核能及核力,下列说法正确的是( )
A.核力是一种弱相互作用,只能发生在原子核内相邻核子之间
B.某原子经过一次α衰变和两次β衰变后,核内质子数不变
C.放射性原子核X发生衰变,衰变产物的结合能之和一定大于原来X的结合能
D.Un→BaKr+3n是太阳内部发生的核反应之一
8.(河南模拟)在贝可勒尔发现天然放射现象后,人们对放射线的性质进行了深入研究,发现在天然放射现象中共放出了三种射线,图为这种射线贯穿物体惰况的示意图,①、②、③各代表一种射线,以下说法正确的是( )
A.三种射线均来源于原子核
B.射线①的电离能力最弱
C.射线②为高速的质子流
D.射线③可以用来检查金属内部有无砂眼和裂纹
E.射线③是一种高能的电磁波
9.(黄冈校级模拟)关于天然放射性,下列说法正确的是( )
A.所有元素都可能发生衰变
B.放射性元素的半衰期与外界的温度无关
C.放射性元素与别的元素形成化合物时仍具有放射性
D.α、β和γ三种射线中,γ射线的穿透能力最强
E.β射线是原子的内层电子脱离原子核形成的
10.(广西一模)下列表述正确的是( )
A.HeH→HeH是聚变反应
B.U→ThHe是人工核转变
C.Na→Mge是衰变反应
D.元素的半衰期会受到其所处环境的影响
E.Un→KrBa+3n是裂变反应
三.解答题(共1小题)
11.(2010秋•西湖区校级月考)如图是工厂利用放射线自动控制铝板厚度的装置示意图.
(1)请你简述自动控制的原理.
(2)如果工厂生产的为的铝板,在、和三种射线中,你认为哪一种射线在的厚度控制中起主要作用,为什么?
随堂练习
参考答案与试题解析
一.选择题(共4小题)
1.(南阳期末)关于天然放射现象,叙述正确的是( )
A.若使放射性物质的温度升高,其半衰期将减少
B.β衰变所释放的电子是原子核外的电子电离形成的
C.在α、β、γ这三种射线中,γ射线的穿透能力最强,α射线的电离能力最强
D.铀核(U)衰变为铅核(Pb)的过程中,要经过8次α衰变和10次β衰变
【分析】半衰期由原子本身决定,与外界环境无关,β衰变所释放的电子是原子核内的中子转变为质子时产生的,α、β、γ这三种射线中,电离本领依次减弱,穿透本领依次增强,根据守恒方程判断D,从而即可求解。
【解答】解:A、半衰期由原子核自身决定,与外界因素无关,故A错误;
B、所释放的电子是原子核内的中子转变为质子时产生的,故B错误;
C、在α、β、γ这三种射线中,电离本领依次减弱,穿透本领依次增强,故C正确;
D、根据质量数守恒和电荷数守恒,铀核(U)衰变为铅核(Pb)的过程中,设发生x次α衰变,y次β衰变,衰变方程为:
U→Pb+xα+yβ
则:238=206+4x,解得:x=8
又:92=82+8×2﹣y,得:y=6
即要经过8次α衰变和6次β衰变,故D错误。
故选:C。
2.(崂山区校级月考)下列说法中错误的是( )
A.100个Pu经过一个半衰期后可能还剩余50个
B.α、β、γ射线比较,α射线的电离作用最强
C.原子的全部正电荷和全部质量都集中在原子核里
D.由玻尔的原子模型可以推知,氢原子处于激发态,量子数越大,核外电子动能越小
【分析】放射性元素的半衰期具有统计规律;α、β、γ射线电离能力逐渐减弱,穿透能力逐渐增强;原子核中集中了全部正电荷和几乎全部质量;根据库仑引力提供向心力,得出轨道半径与动能的关系,从而判断出量子数变大,核外电子动能的变化。
【解答】解:A、放射性元素的半衰期具有统计规律,对大量的原子核适用,因此经过一个半衰期后可能还剩余50个,也可能没有,也可能还是100个,故A正确;
B、α、β、γ射线比较,α射线的电离作用最强,穿透能力最弱,故B正确;
C、原子的全部正电荷和几乎全部质量都集中在原子核里,因为电子也有质量,故C错误;
D、由玻尔的原子模型可以推知,氢原子处于激发态,量子数越大,轨道半径越大,根据,知,电子的动能越小,故D正确;
本题选择错误的,
故选:C。
3.(淮安一模)下列说法正确的是( )
A.质量数越小的原子核,比结合能越大
B.卢瑟福根据α粒子散射实验提出了原子核式结构模型
C.德国物理学家普朗克提出了量子假说,并成功解释了光电效应现象
D.氡的半衰期为3.8天,若取40个氡原子核,则经过7.6天剩下10个氡原子核
【分析】中等大小的核,比结合能最大;卢瑟福根据α粒子散射实验提出了原子核式结构模型;爱因斯坦光子说成功解释了光电效应现象;半衰期是放射性元素的原子有一半发生衰变的时间,且适用于大量核子数。
【解答】解:A、中等大小的原子核,比结合能最大,原子核最稳定,故A错误;
B、由物理学史可知,卢瑟福根据α粒子散射实验提出了原子核式结构模型,故B正确;
C、一普拉克在研究黑体辐射问题时提出了能量子假说,建立了量子论;而爱因斯坦光子说成功解释了光电效应现象,故C错误;
D、半衰期适用于大量原子核,故D错误;
故选:B。
4.(龙岩期末)在密封云室内,放射源镅Am衰变成镎Np的过程中放出一种射线,沿射线径迹产生一连串的凝结核,容器内就出现“云雾”,这样就可以看到射线的径迹。已知Am的半衰期为432.6年,则下列说法正确的是( )
A.通过云室看到的是β射线的径迹
B.该射线的穿透能力很强
C.若环境温度升高,Am的半衰期会变短
D.0.4g的Am经过865.2年衰变了0.3g
【分析】根据质量数守恒与电荷数守恒,即可判定镅Am会释放出什么射线;再结合半衰期与外界因素无关,及半衰期的概念,即可求解。
【解答】解:A、根据质量数守恒可知,衰变产生的射线的质量数:m=241﹣237=4,电荷数:z=95﹣93=2,所以射线是α射线,通过该云室看到的是α射线的径迹。故A错误;
B、由题可知,放射源镅Am发生衰变,放射线原子核产生的α射线,其电离能力最强,穿透能力最弱。故B错误;
C、半衰期与外界因素无关。故C错误;
D、已知镅Am的半衰期为432.6年,则经过865年是经过了两个半衰期,剩余的Am大约为()2m00.4=0.1g,所以发生衰变的大约为0.3g。故D正确。
故选:D。
二.多选题(共6小题)
5.(资中县校级月考)许多物理现象在科学技术上得到了应用,以下对一些应用的解释,说法正确的是( )
A.紫外线验钞机利用紫外线的化学作用
B.X光透视利用光的衍射现象
C.工业上的金属探伤利用的是γ射线具有较强穿透能力
D.红外遥感技术利用一切物体都不停地辐射红外线的现象
E.无线电波用于通信和广播
【分析】明确红外线、紫外线及X射线、γ射线、无线电波的性质及应用,即可正确求解.
【解答】解:A、紫外验钞机是利用紫外线的荧光效应;故A错误;
B、X光透视利用的是光的穿透力较强;故B错误;
C、工业上的金属探伤利用的是γ射线具有较强穿透能力;故C正确;
D、红外遥感技术利用一切物体都不停地辐射红外线的现象;从而通过接收到的红外线来感知物体;故D正确;
E、无线电波波长较长,容易产生衍射现象,所以广泛用于通信和广播,故E正确。
故选:CDE。
6.(广东月考)关于天然放射性,下列说法正确的是( )
A.德国物理学家伦琴首次发现天然放射现象
B.放射性元素的半衰期与外界的温度无关
C.放射性元素与另的元素形成化合物时仍具有放射性
D.α、β和γ三种射线中,α射线的穿透能力最强
E.一个原子核在一次衰变中不可能同时放出α、β和γ三种射线
【分析】自然界中有些原子核是不稳定的,可以自发地发生衰变,衰变的快慢用半衰期表示,与元素的物理、化学状态无关.
【解答】解:A、贝克勒尔首先发现天然放射现象,故A错误;
B、放射性元素的半衰期由原子核决定,与外界的温度无关,故B正确;
C、放射性元素的放射性与核外电子无关,故放射性元素与别的元素形成化合物时仍具有放射性,故C正确;
D、α、β和γ三种射线,γ射线的穿透力最强,电离能力最弱,故D错误;
E、放射性元素一次衰变不可能同时产生α射线和β射线,只可能同时产生α射线和γ射线或β射线和γ射线,所以一个原子核在一次衰变中不可能同时放出α、β和γ三种射线,故E正确。
故选:BCE。
7.(朝阳区校级三模)关于原子核的变化、核能及核力,下列说法正确的是( )
A.核力是一种弱相互作用,只能发生在原子核内相邻核子之间
B.某原子经过一次α衰变和两次β衰变后,核内质子数不变
C.放射性原子核X发生衰变,衰变产物的结合能之和一定大于原来X的结合能
D.Un→BaKr+3n是太阳内部发生的核反应之一
【分析】核力是短程力,存在于相邻的核子之间;
根据质量数与质子数守恒,即可判定B选项;
依据质量亏损,结合质能方程,即可判定C选项;
太阳内部发生的是聚变反应。
【解答】解:A、核力是一种强相互作用,是一种短距作用,只能发生在原子核内相邻核子之间,故A错误;
B、某原子核经过一次α衰变和两次β衰变后,电荷数不变,质量数少4,可知核内质子数不变,故B 正确;
C、放射性原子核X发生衰变,要释放能量,衰变产物的结合能之和一定大于原来X的结合能,故C正确;
D、太阳内部发生的核反应是聚变反应,而是裂变反应,故D错误;
故选:BC。
8.(河南模拟)在贝可勒尔发现天然放射现象后,人们对放射线的性质进行了深入研究,发现在天然放射现象中共放出了三种射线,图为这种射线贯穿物体惰况的示意图,①、②、③各代表一种射线,以下说法正确的是( )
A.三种射线均来源于原子核
B.射线①的电离能力最弱
C.射线②为高速的质子流
D.射线③可以用来检查金属内部有无砂眼和裂纹
E.射线③是一种高能的电磁波
【分析】天然放射性射线是α、β、γ三种射线,α、β、γ三种射线的电离本领依次减弱,穿透本领依次增强.
【解答】解:A、α、β、γ三种射线射线均来源于原子核,其中γ射线是原子核从较高能级向较低能级跃迁时发出的,故A正确;
B、射线①用手可以挡住,说明穿透能力最弱,是α射线,α射线电离能力最强,B错误;
CE、射线②是高速电子流;射线③是γ射线,γ射线是一种高能的电磁波,故C错误,E正确;
D、射线③是γ射线,穿透能力最强,可以来检查金属内部有无砂眼和裂纹,故D正确;
故选:ADE。
9.(黄冈校级模拟)关于天然放射性,下列说法正确的是( )
A.所有元素都可能发生衰变
B.放射性元素的半衰期与外界的温度无关
C.放射性元素与别的元素形成化合物时仍具有放射性
D.α、β和γ三种射线中,γ射线的穿透能力最强
E.β射线是原子的内层电子脱离原子核形成的
【分析】自然界中有些原子核是不稳定的,可以自发地发生衰变,衰变的快慢用半衰期表示,与元素的物理、化学状态无关.
【解答】解:A、有些原子核不稳定,可以自发地衰变,但不是所有元素都可能发生衰变,故A错误;
B、放射性元素的半衰期由原子核决定,与外界的温度无关,故B正确;
C、放射性元素的放射性与核外电子无关,故放射性元素与别的元素形成化合物时仍具有放射性,故C正确;
D、α、β和γ三种射线,γ射线的穿透力最强,电离能力最弱,故D正确;
E、β射线是原子核的中子转变为质子和电子释放而来,故E错误;
故选:BCD。
10.(广西一模)下列表述正确的是( )
A.HeH→HeH是聚变反应
B.U→ThHe是人工核转变
C.Na→Mge是衰变反应
D.元素的半衰期会受到其所处环境的影响
E.Un→KrBa+3n是裂变反应
【分析】α衰变生成氦原子核,自发进行;β衰变生成电子,自发进行;聚变是质量轻的核结合成质量大的核.裂变是质量较大的核分裂成较轻的几个核,并依据半衰期与其所处环境的没有影响.
【解答】解:A、质量较轻的核生成质量较重的核是核聚变方程。故A正确。
B、是α衰变方程,衰变是自发地进行的,不需其它粒子轰击,不是原子核人工转变方程。故B错误。
C、是β衰变反应。故C正确。
D、半衰期不会受到其所处环境的影响。故D错误。
E、裂变方程是质量较重的核变成质量中等的核,故E正确,
故选:ACE。
三.解答题(共1小题)
11.(2010秋•西湖区校级月考)如图是工厂利用放射线自动控制铝板厚度的装置示意图.
(1)请你简述自动控制的原理.
(2)如果工厂生产的为的铝板,在、和三种射线中,你认为哪一种射线在的厚度控制中起主要作用,为什么?
【分析】(1)根据穿过铝板射线的强度大小来调节两轮间距,从而控制铝板厚度.(2)α射线的穿透本领很小,穿不透铝板,而γ射线穿透本领又太强,在厚度变化在毫米级是几乎不受影响.
【解答】解:(1)放射线具有穿透本领,如果向前运动的铝板的厚度有变化,则探测器接收到的放射线的强度就会随之变化,这种变化被转化为电信号输入到相应装置,进而自动地控制图中右侧的两个轮间的距离,使铝板的厚度恢复正常.
(2)β射线起主要作用.因为α射线的穿透本领很小,一张薄纸就能把它挡住; γ射线的穿透本领非常强,能穿透几厘米的铝板,1mm左右的铝板厚度发生变化时,透过铝板的射线强度变化不大; β射线的穿透本领较强,能穿透几毫米的铝板,当铝板的厚度发生变化时,透过铝板的射线强度变化较大,探测器可明显地反应出这种变化,使自动化系统做出相应的反应.
故答案为:β射线起主要作用
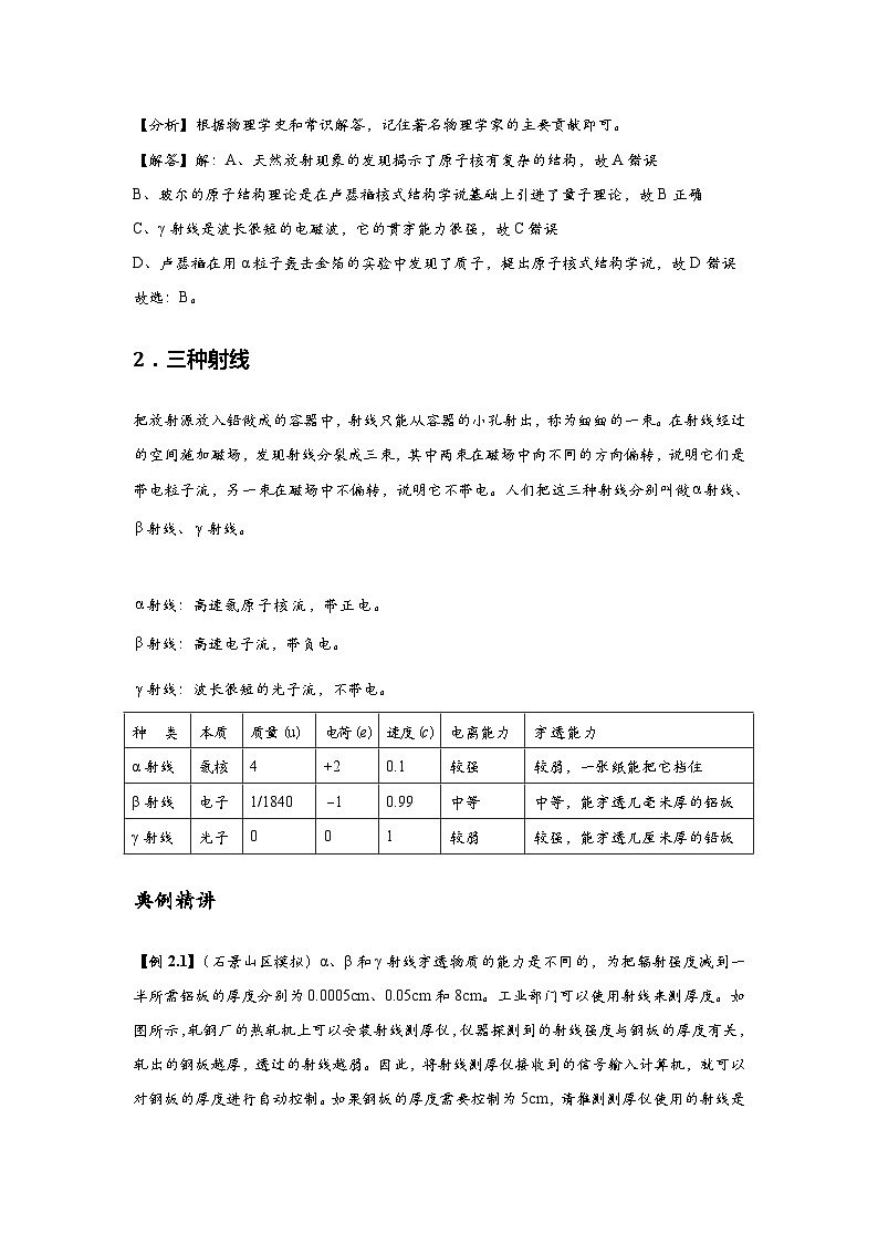
种 类
本质
质量(u)
电荷(e)
速度(c)
电离能力
穿透能力
α射线
氦核
4
+2
0.1
较强
较弱,一张纸能把它挡住
β射线
电子
1/1840
SKIPIF 1 < 0
0.99
中等
中等,能穿透几毫米厚的铝板
γ射线
光子
0
0
1
较弱
较强,能穿透几厘米厚的铅板
相关试卷
这是一份人教版 (2019)选择性必修 第三册4 核裂变与核聚变习题,共4页。试卷主要包含了质量亏损,填空题,解答题等内容,欢迎下载使用。
这是一份物理4 核裂变与核聚变当堂达标检测题,共4页。试卷主要包含了人工核反等内容,欢迎下载使用。
这是一份高中物理1 原子核的组成当堂达标检测题,共4页。试卷主要包含了天然放射现象,放射性元素的衰变等内容,欢迎下载使用。