陕西省西安市第七十中学2022-2023学年高一上学期11月期中考试化学试题(解析版)
展开
这是一份陕西省西安市第七十中学2022-2023学年高一上学期11月期中考试化学试题(解析版),共8页。试卷主要包含了选择题,填空简答题等内容,欢迎下载使用。
考生注意:本试卷分第Ⅰ卷(选择题)和第Ⅱ卷(非选择题)两部分,满分100分,考试时间90分钟。请将答案填写在答题卡相应的位置,交卷时,只交答题卡。
本试卷可能用到的相对原子质量:H―1 C―12 N―14 O―16 Na―23 Al―27 S―32
第Ⅰ卷(选择题 共48分)
一、选择题(共16小题,每小题只有一个正确答案,每小题3分,计48分)
1. 下列有关物质分类正确的是
A. 蛋白质溶液、液氯均属于分散系B. 金属氧化物都为碱性氧化物
C. NaOH、都为可溶性碱D. 非金属氧化物都酸性氧化物
【答案】C
【解析】
【详解】A.蛋白质溶液属于分散系,但液氯单质,不属于分散系,A不正确;
B.金属氧化物中有些不属于碱性氧化物,如Na2O2、Fe3O4等,B不正确;
C.NaOH为可溶性强碱,为可溶性弱碱,C正确;
D.非金属氧化物有些不是酸性氧化物,如CO、NO等,D不正确;
故选C。
2. 下列物质间的转化中,不能一步实现的是
A. B.
C. D.
【答案】D
【解析】
【详解】A.CaO与水反应生成Ca(OH)2,Ca(OH)2与H2SO4反应生成CaSO4,A不符合题意;
B.Na与O2在常温下反应生成Na2O,Na2O与水反应生成NaOH,B不符合题意;
C.C在O2中燃烧生成CO2,CO2通入Ca(OH)2溶液中生成CaCO3,C不符合题意;
D.HCl与MnO2在加热条件下反应可生成Cl2,但Cl2与Fe反应只能生成FeCl3,不能生成FeCl2,D符合题意;
故选D。
3. 下列各组物质中互为同素异形体的是( )
A. 、B. 金刚石、石墨C. 冰、干冰D. 液氧、氧气
【答案】B
【解析】
【详解】A.一氧化碳和二氧化碳都是由碳和氧两种元素组成的化合物,二者不互为同素异形体;
B.金刚石和石墨都是由碳元素组成的单质,二者互为同素异形体;
C.冰是固态的水,干冰是固态的二氧化碳,二者是由不同元素组成的化合物,不互为同素异形体;
D.液氧和氧气是同一种单质的不同状态,二者不互为同素异形体。
答案选B。
4. 下列关于胶体的叙述错误的是( )
A. 胶体区别于溶液和浊液的本质特征是分散质粒子直径在之间
B. 通过过滤操作,能将混合物中的溶液和胶体分离
C. 用激光笔分别照射溶液和胶体时,观察到的现象不同
D. 向沸水中滴入几滴饱和溶液,继续煮沸至溶液呈红褐色,停止加热,即可得到胶体
【答案】B
【解析】
【详解】A.胶体区别于溶液和浊液的本质特征是分散质的直径在之间,溶液的分散质的直径小于1nm,浊液的分散质的直径大于100nm,故A正确;
B.胶体和溶液都能够透过滤纸,不能通过过滤操作,将混合物中的溶液和胶体分离,故B错误;
C.胶体特有的性质为丁达尔效应,用激光笔照射胶体时可看到一条光亮的通路,溶液没有这样的现象,故C正确;
D. 胶体的制取是向沸水中滴入几滴饱和溶液,继续煮沸至溶液呈红褐色,停止加热,故D正确;
故答案选:B。
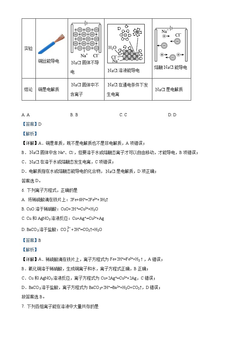
5. 依据下列实验事实证据,所得结论正确的是
A. AB. BC. CD. D
【答案】D
【解析】
【详解】A.铜是单质,既不是电解质也不是非电解质,A项错误;
B.固体中含Na+、Cl-,但要溶于水或熔融态离子才可以自由移动,才能导电,B项错误;
C.在溶于水或熔融态发生电离,C项错误;
D.电解质指在水或熔融态能导电的化合物,是电解质,D项正确;
答案选D。
6. 下列离子方程式,正确的是
A. 将稀硫酸滴在铁片上:2Fe+6H+=2Fe3++3H2↑
B. CuO溶于稀硝酸:CuO+2H+=Cu2++H2O
C. Cu和AgNO3溶液反应:Cu+Ag+=Cu2++Ag
D. BaCO3溶于盐酸:CO+2H+=CO2↑+H2O
【答案】B
【解析】
【详解】A.稀硫酸滴在铁片上,离子方程式为Fe+2H+=Fe2++H2↑,A错误;
B.氧化铜溶于稀硝酸,生成铜离子和水,离子方程式正确,B正确;
C.Cu和AgNO3溶液反应,离子方程式为Cu+2Ag+=Cu2++2Ag,C错误;
D.BaCO3溶于盐酸,离子方程式为BaCO3+2H+=Ba2++H2O+CO2↑,D错误;
故答案选B。
7. 下列各组离子能在溶液中大量共存的是
A. K+、H+、Cl-、OH-B. Na+、H+、SO、CO
C. Cu2+、K+、Cl-、SOD. Na+、Ca2+、CO、NO
【答案】C
【解析】
【分析】
详解】A.H+和OH−反应生成水而不能大量共存,A错误;
B.H+和反应生成二氧化碳和水而不能大量共存,B错误;
C.离子之间不发生任何反应,可以大量共存,C正确;
D.Ca2+和反应生成沉淀而不能大量共存,D错误;
故选C。
8. 下列变化中,需要加入合适的氧化剂才能实现的是
A. HCl→H2B. CO2→COC. Fe2O3 →FeD. Br-→ Br2
【答案】D
【解析】
【分析】
【详解】A.HCl转化为H2被还原,需要加入还原剂,A不符合题意;
B.CO2→CO的过程中C元素被还原,需要加入还原剂,B不符合题意;
C.Fe2O3 →Fe的过程中Fe元素被还原,需要加入还原剂,C不符合题意;
D.Br-→ Br2的过程中Br元素被氧化,且Br-无法自身歧化,需要加入合适的氧化剂,D符合题意;
综上所述答案为D。
9. 工业上冶炼钛的反应是。下列有关该反应的说法正确的是
A. 是还原剂B. Mg得到电子C. 发生氧化反应D. Mg被氧化
【答案】D
【解析】
【分析】该反应中Ti元素化合价由+4价降低为0价,Mg元素化合价由0价升高至+2价。
【详解】A.反应中Ti元素化合价降低,则TiCl4为氧化剂,A错误;
B.反应中Mg失电子,Mg被氧化, B错误;
C.TiCl4为氧化剂,发生还原反应,C错误;
D.反应中Mg的化合价升高,失去电子,Mg被氧化,D正确;
故选D。
10. 下列有关钠及其化合物的说法不正确的是
A. 钠加入溶液中既生成气体又生成沉淀
B. 氧化钠与水反应生成氢氧化钠
C. 工业上所说的“三酸两碱”中的两碱指火碱和纯碱,其化学式分别为NaOH、
D. 碳酸钠固体和碳酸氢钠固体可用加热的方法来鉴别
【答案】C
【解析】
【详解】A.钠与水反应生成氢氧化钠和氢气,生成的氢氧化钠再和氯化铁反应生成氢氧化铁沉淀和氯化钠,因此钠加入FeCl3溶液中既生成气体又生成沉淀, A不符合题意;
B.一般碱性氧化物和水反应可生成碱,氧化钠与水反应生成氢氧化钠, B不符合题意;
C.两碱指火碱和纯碱,其化学式分别为NaOH、,C符合题意;
D.碳酸钠受热不分解,碳酸氢钠受热分解生成碳酸钠、二氧化碳和水,因此碳酸钠固体和碳酸氢钠固体可用加热的方法来鉴别,D不符合题意;
故选C。
11. 下列物质的保存方法不正确的是
A. 浓盐酸密封保存在细口瓶中B. 氯水保存在无色试剂瓶中
C. 过氧化钠应密封保存D. 金属钠保存在煤油中
【答案】B
【解析】
【详解】A.浓盐酸属于易挥发的液体,应密封保存在细口瓶中,A不符合题意;
B.氯水中含有的次氯酸见光易分解,故氯水需保存在棕色试剂瓶中, B符合题意;
C.过氧化钠与空气中的水蒸气和二氧化碳均能发生反应,应密封保存,C不符合题意;
D.金属钠易被空气中的氧气氧化,也能与空气中的水蒸气发生反应而变质,由于它的密度比煤油大,可保存在煤油中,D不符合题意;
故选B。
12. 有关氯元素,下列叙述正确的是
A. 若发生泄漏,应立即向高处转移
B 用铁和氯气反应和铁与盐酸反应均可制取
C. 的化学性质活泼,与混合后会立即发生爆炸
D. 漂白粉比HClO稳定,可露置在空气中长期保存
【答案】A
【解析】
【详解】A.氯气的密度比空气大,若发生氯气泄漏,因此立即逆风向高处转移,选项A正确;
B.用铁和氯气反应可制取,用铁与盐酸反应只能制取,选项B错误;
C.氯气的化学性质活泼,能与氢气发生反应,氢气可以在氯气中燃烧发出苍白色火焰,氢气和氯气混合气体在光照下发生爆炸,选项C错误;
D.漂白粉有效成分是Ca(ClO)2,露置在空气中,发生Ca(ClO)2+CO2+H2O=CaCO3+2HClO,HClO见光或受热分解HCl和氧气,使漂白粉失效,因此漂白粉不能露置空气中保存,选项D错误;
答案选A。
13. 关于新制的氯水和久置的氯水,下列说法不正确的是
A. 新制的氯水呈浅黄绿色,久置的氯水无色
B. 新制的氯水漂白作用强,久置的氯水漂白作用很弱或消失
C. 新制的氯水中没有氯离子,久置的氯水中才含有氯离子
D. 新制的氯水中含氯气多,久置的氯水中含有极少量的氯气或不含氯气
【答案】C
【解析】
【详解】A.新制的氯水中含有Cl2,溶液呈浅黄绿色,而久置的氯水就是稀盐酸,溶液呈无色,A正确;
B.新制的氯水中HClO的浓度大,漂白作用强,而久置的氯水中几乎不含有HClO,漂白作用很弱或消失,B正确;
C.新制的氯水中,有部分Cl2与水反应生成盐酸和次氯酸,所以含有氯离子,C不正确;
D.新制的氯水中只有一部分氯气与水反应,大部分氯气仍以分子的形式存在,所以新制氯水中含氯气多,久置的氯水中绝大部分氯气都与水发生了反应,所以含有极少量的氯气或不含氯气,D正确;
故选C。
14. 下列叙述中正确的是
A. 物质的量是国际单位制中的一个基本单位
B. 摩尔是物质的量的单位
C. 物质的摩尔质量等于其相对分子(原子)质量
D. 1ml任何物质都含有约个原子
【答案】B
【解析】
【详解】A.物质的量是国际单位制中的一个基本物理量,故A错误;
B.摩尔是物质的量的单位,故B正确;
C.摩尔质量以“g/ml”为单位,物质的摩尔质量的数值等于其相对分子(原子)质量,故C错误;
D.1ml任何物质都含有约6.02×1023个构成该物质的粒子,故D错误;
答案选B。
15. 设表示阿伏加德罗常数的值。下列说法正确的是
A. 常温常压下,32g中含有的原子总数为
B. 1ml与足量铁反应,转移的电子数为
C. 标准状况下,22.4L的中含有的分子数为
D. 溶液中含有个
【答案】A
【解析】
【详解】A.32g为1ml,为双原子分子,其中含有的原子为2ml,故原子总数为,A正确;
B.氯气和足量铁反应生成氯化铁,1ml氯气只能得到个电子,故转移电子数为, B错误;
C.标准状况下,水是非气体,无法计算水的物质的量, C错误;
D.没有体积无法计算个数,D错误;
故选A。
16. 将30mL 0.5ml/LHCl溶液加水稀释到500mL,稀释后溶液中HCl的物质的量浓度为
A. 0.03ml/LB. 0.3ml/LC. 0.05ml/LD. 0.15ml/L
【答案】A
【解析】
【详解】由稀释定律可知,将30mL 0.5ml/L盐酸溶液加水稀释到500mL时,稀释后溶液中氯化氢的物质的量浓度为=0.03ml/L,故选A。
第Ⅱ卷(非选择题 共52分)
二、填空简答题(共6小题,计52分)
17. 阅读下列关于燃料电池的短文并填空。
化学电池用途广泛,燃料电池具有能量转化率高、对环境友好等优点。燃料电池在工作时,从负极连续通入、、等燃料,从正极连续通入,以溶液或溶液为电解质溶液,发生反应生成、或等,同时产生电能,目前已研制成功-空气燃料电池,它可以代替汽油为汽车提供动力,也可用作照明电源。
(1)在上述十种物质中,属于单质的是_______(填序号,下同),属于氧化物的是_______,属于电解质的是_______,属于非电解质的是_______。
(2)完成下列反应的离子方程式。
向⑥中通入少量⑧:_______。
将⑨加入⑤中:_______。
【答案】(1) ①. ②. ⑦⑧ ③. ⑤⑥⑦⑨ ④. ②③⑧
(2) ①. ②.
【解析】
【小问1详解】
单质:同种元素形成的纯净物,在上述十种物质中,属于单质的是:H2、④O2、Al;氧化物:只含两种元素且其中一种为氧元素的化合物,故属于氧化物的为:⑦H2O、⑧CO2;电解质:在水溶液或熔融状态下能导电(电离)的化合物,故属于电解质的是:⑤H2SO4、⑥KOH、⑦H2O、⑨K2CO3 ;非电解质:在水溶液和熔融状态下均不能导电(电离)的化合物,故属于非电解质的是:②CH4、③C2H5OH、⑧CO2。
【小问2详解】
往KOH中通入少量CO2会生成K2CO3和H2O,对应的离子方程式为;将K2CO3加入H2SO4中,二者反应生成K2SO4、H2O和CO2,对应的离子方程式为。
18. 高锰酸钾和氢溴酸溶液可以发生如下反应:。回答下列问题:
(1)其中_______元素被氧化(填化学式,下同),_______是氧化产物。
(2)在参加反应的HBr中,起还原剂作用的HBr与起酸性作用的HBr的质量之比为_______。
(3)用“双线桥”标出该方程式电子转移的方向和数目:_______。
【答案】(1) ①. Br ②. Br2
(2)5∶3 (3)
【解析】
【分析】KMnO4中Mn得电子,被还原,生成MnBr2;HBr中部分Br失电子,被氧化,得到Br2,还有一部分Br化合价不发生变化而生成MnBr2和KBr,故KMnO4为氧化剂,MnBr2为还原产物,HBr为还原剂,Br2为氧化产物。
【小问1详解】
HBr中部分Br失电子得到Br2,Br化合价升高,被氧化,Br2是氧化产物;
【小问2详解】
当有16mlHBr参与反应时,发生氧化反应的HBr为10ml,起酸性作用的HBr为6ml,则物质的量之比为10∶6=5∶3,质量之比也为5∶3;
【小问3详解】
由分析知,该方程式转移10e-,可用“双线桥”标出电子转移的方向和数目: 。
19. 设表示阿伏加德罗常数的值。回答下列问题:
(1)0.3ml分子中所含原子数与_______个分子中所含原子数相等。
(2)33.3g某金属氯化物中含有0.6ml,则该氯化物的摩尔质量为_______。
(3)在同温同压下,等质量的CO和,其体积之比为_______。
(4)在一定温度和压强下,2体积气态化合物M受热分解为1体积气体与3体积气体,则该化合物M的化学式是_______。
(5)200mL含个的,溶液中溶质的物质的量浓度为_______。
【答案】(1)
(2)
(3)11∶7 (4)或
(5)1
【解析】
【小问1详解】
0.3mlNH3分子中所含的分子数为,原子数为×4=,1个H2O分子中含有3个O原子,故对应的H2O分子数为;
【小问2详解】
含0.6mlCl-,则MCl2为0.3ml,其摩尔质量为;
【小问3详解】
同温同压下,气体体积比等于物质的量之比,则;
【小问4详解】
由題意可知该反应的化学方程式可表示为:,根据原子守恒知,M的化学式为或;
【小问5详解】
为,则为,物质的量为,故溶质的物质的量浓度为。
20. 按照如图所示装置进行实验,填写有关现象及化学方程式。
(1)A中现象是_________________________。
(2)B中浓硫酸的作用是_________________________。
(3)C中发生反应的化学方程式为_________________________。
(4)D中石灰水变浑浊,发生反应的离子方程式是________________________。
(5)E中收集的气体是______________(填名称)。
【答案】(1)试管口有无色液体生成
(2)干燥CO2气体 (3)2CO2+2Na2O2=2Na2CO3+O2
(4)CO2+Ca2++2OH-=CaCO3↓+H2O
(5)氧气
【解析】
【分析】碳酸氢钠受热分解生成碳酸钠、二氧化碳和水,浓硫酸干燥二氧化碳,人氧化碳和过氧化钠反应生成碳酸钠和氧气,澄清石灰水变浑浊,说明二氧化碳和氢氧化钙反应,E中收集到氧气。
【小问1详解】
碳酸氢钠受热分解生成碳酸钠、二氧化碳和水,水蒸气冷凝在试管口,因此A中现象是试管口有无色液体生成;故答案为:试管口有无色液体生成。
【小问2详解】
A中出现的气体有二氧化碳和水蒸气,因此B中浓硫酸的作用是干燥CO2气体;故答案为:干燥CO2气体。
【小问3详解】
C中发生反应的化学方程式为2CO2+2Na2O2=2Na2CO3+O2;故答案为:2CO2+2Na2O2=2Na2CO3+O2。
【小问4详解】
D中石灰水变浑浊,是氢氧化钙和二氧化碳反应生成碳酸钙和水,其发生反应的离子方程式是CO2+Ca2++2OH-=CaCO3↓+H2O;故答案为:CO2+Ca2++2OH-=CaCO3↓+H2O。
【小问5详解】
C中生成了氧气,氧气难溶于水,用排水法收集,因此E中收集的气体是氧气;故答案为:氧气。
21. 下图中A~H均为中学化学中常见的物质,A、B、H为气体,反应①是重要的工业反应,它们之间有如下转化关系。(反应中生成的水已略去)
请回答以下问题:
(1)B是_______,D是_______,G是_______,H是_______(均填化学式)。
(2)工业上常利用反应①制取漂白粉,该反应的化学方程式为_______。漂白粉溶于水后,受空气中的作用,即产生有漂白、杀菌作用的次氯酸,化学方程式为_______。
【答案】(1) ①. CO2 ②. CaCl2 ③. HClO ④. O2
(2) ①. 2Cl2+2Ca(OH)2=CaCl2+Ca(ClO)2+2H2O ②. Ca(ClO)2+CO2+H2O=CaCO3↓+2HClO
【解析】
【分析】反应①是重要的工业反应,A是气体,应为Cl2,与石灰乳反应生成CaCl2和Ca(ClO)2, G在光照下反应,应为HClO,生成气体H为O2,则F为HCl,所以C应为Ca(ClO)2, D为CaCl2,无色气体B应为CO2,沉淀E为CaCO3。
【小问1详解】
以上分析可知,B为CO2,D为CaCl2,G为HClO,H为O2;
【小问2详解】
反应①为Cl2和Ca(OH)2的反应,生成CaCl2和Ca(ClO)2,反应的方程式为:2Cl2+2Ca(OH)2=CaCl2+Ca(ClO)2+2H2O,由于HClO的酸性比碳酸弱,漂白粉在空气中可发生:Ca(ClO)2+CO2+H2O=CaCO3↓+2HClO。
22. 如图为实验室某浓硫酸试剂瓶上的标签,试根据有关数据回答下列问题:
(1)该浓硫酸的物质的量浓度为_______。
(2)取任意体积的该硫酸时,下列物理量中不随所取体积的多少变化的是_______(填字母)。
A. 溶液中的物质的量B. 溶液的浓度
C. 溶液中的数目D. 溶液的密度
(3)某学生现需500mL物质的量浓度为的稀硫酸。
①该学生需要量取_______mL上述浓硫酸进行配制(结果保留1位小数)。
②配制时正确的操作顺序是_______(填字母)。
A.用30mL水洗涤烧杯、玻璃棒2~3次,洗涤液均注入容量瓶,振荡
B.用量筒准确量取所需浓硫酸的体积,慢慢沿杯壁注入盛有少量水(约30mL)的烧杯中,用玻璃棒慢慢搅动,使其混合均匀
C.将已冷却的硫酸溶液沿玻璃棒注入500mL的容量瓶中
D.将容量瓶盖紧,颠倒摇匀
E.改用胶头滴管加水,使溶液凹液面恰好与刻度线相切
F.继续往容量瓶内小心加水,直到液面接近刻度线1~2cm处
(4)在配制过程中,下列实验操作对所配制的稀硫酸的物质的量浓度有何影响?(填“偏高”、“偏低”或“无影响”)
①用量筒量取浓硫酸时仰视观察凹液面:_______。
②溶液注入容量瓶前容量瓶不干燥,其中有水:_______。
【答案】(1)18.4 (2)BD
(3) ①. 8.2 ②. BCAFED
(4) ①. 偏高 ②. 无影响
【解析】
【小问1详解】
该浓硫酸中含有的;
【小问2详解】
溶液中的物质的量大小取决于溶液体积大小和溶液浓度,A不符合题意;溶液具有均一性,溶液的浓度与溶液体积大小无关,B符合题意;溶液中的数目与溶液浓度、溶液体积大小有关,C不符合题意;溶液具有均一性,溶液的密度与溶液体积大小无关,D符合题意;
【小问3详解】
①配制浓度为、体积为500mL的稀硫酸,应选用500mL容量瓶,需要的物质的量为:0.3ml/L×0.5L=0.15ml,需要浓硫酸的体积为:;
②配制时正确的操作步骤为:B.量取并稀释浓硫酸→C.冷却后转移至容量瓶中→A.洗涤液也注入容量瓶→F.加蒸馏水定容至液面接近刻线1—2cm处→E.改用胶头滴管加蒸馏水定容→D.摇匀,所以正确顺序为是BCAFED;
【小问4详解】
①量取浓硫酸时,仰视观察凹液面读数,会导致量取的浓硫酸体积偏大,配制的溶液中溶质的物质的量偏大,溶液浓度偏高;②容量瓶未经干燥就用于配制溶液,配制的溶液中溶质的物质的量和溶液的体积都不变,配制的溶液浓度不会受到影响。选项
A
B
C
D
实验
铜丝能导电
固体不导电
溶液能导电
熔融能导电
结论
铜是电解质
固体中不含离子
在通电条件下发生电离
是电解质
硫酸
分子式:
相对分子质量:98
密度:
质量分数:98%
相关试卷
这是一份精品解析:陕西省西安市长安区第一中学2022-2023学年高一上学期期末考试化学试题(解析版),共16页。试卷主要包含了选择题,填空题等内容,欢迎下载使用。
这是一份2022-2023学年陕西省西安市铁一中学高一下学期期中考试化学试题(解析版),共22页。
这是一份2022-2023学年新疆乌鲁木齐市第七十中学高二上学期期中考试化学试题含解析,共31页。试卷主要包含了单选题,多选题,计算题,原理综合题,填空题等内容,欢迎下载使用。

