


辽宁省实验中学2023-2024学年高二上学期10月月考化学试题(解析版)
展开考试时间:75分钟 试题满分:100分
1卷(选择题,45分)
一、单项选择题(包含15小题,每小题3分,共45分,每题只有一个选项符合题意)
1. 下列事实能用勒夏特列原理解释的是
A. 工业上催化氧化为,采用常压而不是高压
B. 由和组成的平衡体系:,恒温缩小容积,气体颜色变深
C. ,工业上将钾蒸气从反应混合体系中分离出来,以制备金属钾
D. 500℃高温比室温更有利于合成氨的反应
【答案】C
【解析】
【详解】A.工业上催化氧化为时气体分子总数减小,高压更有利于的生成,采用常压而不是高压不能用平衡移动原理解释,A项错误;
B.存在平衡,恒温缩小容积,体系压强增大,平衡正向移动,NO2物质的量减少,但气体颜色变深,是由于缩小容积后的浓度增大,颜色变深,故不能用平衡移动原理解释,B项错误;
C.中,将钾蒸气从反应混合体系中分离出来,减小了生成物浓度,有利于反应正向移动,可以用平衡移动原理解释,C项正确;
D.合成氨反应放热,升高温度,平衡逆向移动,室温比500℃高温更有利于合成氨的反应,不能用勒夏特列原理解释工业上采用高温条件合成氨, D项错误;
答案选C。
2. 已知,,且,若A和D的混合气体完全与B反应,反应热为,则A和D的物质的量之比为
A. B. C. D.
【答案】B
【解析】
【详解】设A的物质的量为x ml,D的物质的量为y ml,依题意可得: ;解得:x= ,y=;则; 故答案选B。
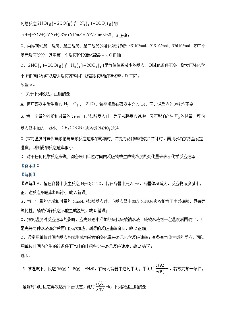
3. 我国学者结合实验与计算机模拟结果,研究了均相NO—CO的反应历程,该反应经历了I、II、III三个过渡态。下图中显示的是反应路径中每一个阶段内各驻点的能量相对于此阶段内反应物能量的能量之差,则下列说法中不正确的是
A. 比更容易与CO发生反应
B.
C. 整个反应分为三个基元反应阶段,其中第一个反应阶段活化能最大
D. 其他条件不变,增大压强可以增大反应速率同时提高反应物的转化率
【答案】A
【解析】
【详解】A.由图可知,第二阶段的活化能为215kJ/ml,第三阶段的活化能为326kJ/ml,反应的活化能越高,反应速率越慢,反应进行的程度越小,则第二阶段比第三阶段更易进行,即比更不容易与CO发生反应,A错误;
B.三个基本反应阶段为:①NO(g)+NO(g)=,②+CO(g)=CO2(g)+N2O(g) ,③CO2(g)+N2O(g)+CO(g)=2CO2(g)+N2(g) ,根据盖斯定律①+②+③得到总反应的,B正确;
C.由图可知第一阶段、第二阶段、第三阶段的活化能分别为451kJ/ml、215 kJ/ml、326 kJ/ml,即三个基元反应阶段,其中第一个反应阶段活化能最大,C正确;
D.是气体体积减少的反应,则其他条件不变,增大压强化学平衡正向移动可以增大反应速率同时提高反应物的转化率,D正确;
故选A。
4. 关于下列说法,正确的是
A. 恒压容器中发生反应,若平衡后在容器中充入He,正、逆反应的速率均不变
B. 当一定量的锌粉和过量的6盐酸反应时,为了减慢反应速率,又不影响产生的总量,可向反应器中加入一些水、溶液或溶液
C. 探究温度对硫代硫酸钠与硫酸反应速率的影响时,若先将两种溶液混合并计时,再用水浴加热至设定温度,则测得的反应速率偏小
D. 对于任何化学反应来说,都必须用单位时间内反应物或生成物浓度的变化量来表示化学反应速率
【答案】C
【解析】
【详解】A.恒压容器中发生反应N2+O2⇌2NO,若在容器中充入He,容器体积增大,反应物浓度减小,正、逆反应的速率均减小,故A错误;
B.当一定量的锌粉和过量的6ml·L-1盐酸反应时,向反应器中加入NaNO3溶液相当于生成硝酸、具有强氧化性,硝酸和锌反应不能生成氢气,故B错误;
C.探究温度对反应速率的影响,应先分别水浴加热硫代硫酸钠溶液、硫酸溶液到一定温度后再混合,若是先将两种溶液混合后再用水浴加热,测得的反应速率偏低,故C正确;
D.通常用单位时间内反应物或生成物浓度的变化量来表示化学反应速率;有些有气体生成的反应,可以用单位时间内产生的该条件下气体的体积多少来表示反应速度,故D错误;
选C。
5. 某温度下,反应2A(g)B(g) ΔH>0,在密闭容器中达到平衡,平衡后=a,若改变某一条件,足够时间后反应再次达到平衡状态,此时=b,下列叙述正确的是
A. 在该温度下,保持容积固定不变,向容器内补充了B气体,则aB. 若恒温恒压下a=b,则容器中一定使用了催化剂
C. 若其他条件不变,升高温度,则aD. 若保持温度、压强不变,充入惰性气体,则a>b
【答案】B
【解析】
【详解】A.恒容充入B气体相当于增大压强,B的体积分数增大,故a>b,A错误;
B.反应前后气体系数不同,只有使用催化剂,平衡不移动,a=b,B正确;
C.正反应为吸热反应,升高温度,平衡正向移动,a>b,C错误;
D.恒温恒压下,充入惰性气体,相当于扩大容器容积,减小压强,平衡逆向移动,a答案选B。
6. 一定温度下,在容积恒定的密闭容器中进行反应,下列叙述能表明该反应已达到平衡状态的是
①混合气体的密度不变 ②容器内气体的压强不变 ③混合气体的平均摩尔质量不变
④B物质的量浓度不变 ⑤ ⑥
A. ①③④⑤B. ①④⑤⑥C. ①②③④⑤D. ④⑤
【答案】A
【解析】
【详解】①恒容:气体质量随反应而变,混合气体的密度不变说明反应达平衡状态,故①正确;
②两边气体分子总数相等,容器内气体的压强始终不变,容器内压强不变不能说明反应已达平衡,故②错误;
③气体质量、混合气体的平均摩尔质量会随着反应而变,混合气体的平均相对分子质量不变说明反应已达平衡,故③正确;
④B的物质的量浓度不变,说明B的物质的量不变,达平衡状态,故④正确;
⑤,2个方向的速率、且速率比等于化学计量数之比,说明正反应和逆反应速率相等、达平衡状态,故⑤正确;
⑥,未达平衡状态,当时,2个方向的速率、且速率比等于化学计量数之比,才说明正反应和逆反应速率相等、达平衡状态,故⑥错误;
本题选A。
7. 甲酸(HCOOH)在Pd/C催化剂表面催化释氢的机理如图所示。已知第一步与第三步是快反应,第二步是慢反应。下列说法正确的是
A. 第一步与第二步断裂的化学键相同
B. HCOOH→CO2+H2的反应速率由第一步和第三步决定
C. 使用更高效的催化剂,该总反应的ΔH将变大
D. 用氘化甲酸(HCOOD或DCOOH)代替HCOOH,得到的是HD和CO2
【答案】D
【解析】
【详解】A.结合图示可知,第一步断裂氧氢键,第二步断裂碳氢键,断裂的化学键不同,故A错误;
B.已知第一步与第三步是快反应,第二步是慢反应,化学反应速率由慢反应决定,所以反应HCOOH→CO2+H2的速率由第二步决定,故B错误;
C.催化剂能够改变反应速率,但不影响焓变,所以使用更高效的催化剂,该总反应的△H不变,故C错误;
D.催化分解的最终产物是H2和CO2,由图可知甲酸中的两个氢结合生成H2,因此其中一个氢原子换成氘原子后,是生成了HD,故D正确;
故选:D。
8. 下列各表述与示意图一致的是( )
A. ①反应从开始到平衡的平均速率v(B)=0.04ml·L-1·min-1
B. ②N2(g)+3H2(g)2NH3(g) ΔH<0,T1和T2表示温度,则:T1>T2
C. ③A(g)+B(g)C(s)+2D(g) ΔH>0,反应至15min时,改变的条件是降低温度
D. ④2NO(g)+2CO(g)N2(g)+2CO2(g) ΔH=-746.8kJ·ml-1,当x表示温度时,y表示平衡常数K
【答案】C
【解析】
【详解】A项、由图可知,反应从开始到平衡消耗B得物质的量为(0.4—0.2)ml,容器体积没有明确,无法计算B的浓度变化量,不能计算B的平均速率,故A错误;
B项、合成氨反应为放热反应,升高温度,平衡向逆反应方向移动,氨气的体积分数减小,起始氢气物质的量相同时,由图可知,T1氨气的体积分数大于T2,则T2>T1,故B错误;
C项、该反应是一个气体体积不变的吸热反应,改变条件15min时A、B、D得瞬时浓度不变,15min后,反应物A、B的浓度增大,生成物D的浓度减小,平衡向逆反应方向移动,则改变的条件是降低温度,故C正确;
D项、平衡常数K是温度函数,温度改变,平衡常数一定改变,由图可知,当x表示温度时,改变温度,平衡常数不变,故D错误;
故选C。
9. 已知、、可作为燃料电池的燃料,其相关热化学方程式如下。
①
②
③
④
下列说法正确的是
A.
B. 反应③的
C. 反应①中若生成,则
D. 反应②中的能表示甲烷的燃烧热
【答案】D
【解析】
【详解】A.根据盖斯定律,方程式,所以,A错误;
B.根据反应③,,B错误;
C.反应①中若生成,从变成要吸收能量,使放出的能量减小,变大,则,C错误;
D.甲烷完全燃烧,生成和放出的热量为燃烧热,则反应②中的能表示甲烷的燃烧热,D正确;
故选D。
10. 模拟工业合成氨在恒温恒容的密闭容器中发生如下反应: 。时刻到达平衡后,在时刻改变某一条件,其反应过程如图所示,下列说法正确的是
A. Ⅰ、Ⅱ两过程到达平衡时,平衡常数:
B. Ⅰ、Ⅱ两过程到达平衡时,的体积分数:Ⅰ<Ⅱ
C. 时刻改变的条件可以是向密闭容器中加和混合气
D. Ⅰ、Ⅱ两过程到达平衡的标志:混合气体的密度不再变化
【答案】C
【解析】
【分析】v-t图象中,曲线的点是连续的点,t2时刻改变的条件应该是增大反应物的浓度,温度没有发生变化;
【详解】A.由图象分析可知,平衡常数是温度的函数,温度不变平衡常数不变,故A错误;
B.t2时刻改变条件后达到平衡时,正反应速率大于逆反应速率,说明平衡正向移动,但可能是增大H2浓度引起的改变,使NH3的体积分数减小,即的体积分数:Ⅰ>Ⅱ,故B错误;
C.v-t图象中,曲线的点是连续的点,t2时刻改变的条件应该是浓度的改变,可以是向密闭容器中加入N2和H2混合气,平衡正向移动,故C正确;
D.气体质量、容积体积、气体密度均始终不变,故混合气体的密度不变不能说明已平衡,故D错误;
选C。
11. 烟气中的NO经过预处理,再用悬浊液吸收去除。预处理时发生反应:。测得:,,、为速率常数,受温度影响。向容积均为2L的甲、乙两个密闭容器中充入一定量的NO和,测得NO的体积分数随时间的变化如图所示。
下列说法正确的是
A. 高温有利于提高NO的平衡转化率
B. 时,反应在 min内的平均速率v(O2)=0.3/t1
C. 时,的
D. 时,向2L密闭容器中充入0.6ml NO、0.4ml ,到达平衡时小于乙容器中平衡时
【答案】C
【解析】
【详解】A.T2温度下先达到化学平衡,故,到达平衡时,T2温度下NO的体积分数大于T1温度下NO的体积分数,说明升高温度,平衡逆向移动,故该反应的正反应为放热反应。结合分析可知,升高温度,平衡逆向移动,NO的平衡转化率减小,A错误;
B.由反应方程式可知,反应前后体系中气体的总物质的量不变,则到达t1时,NO减小的物质的量,所以,B错误;
C.由反应方程式可知,反应前后,体系中气体的总物质的量不变,那么,到达t1时列三段式有:,由图可知,t1时,平衡正向进行,,即,,所以,C正确;
D.T2时,设平衡,根据方程式可知,,,则有平衡常数。设充入0.6ml NO、0.4ml 到达平衡时,则,,,平衡常数。温度不变,平衡常数不变,所以,所以,即两种情况下相等,D错误;
故选C。
12. 如图所示,向A和B中都充入2mlX和2mlY,起始VA=0.8aL,VB=aL,保持温度不变,在有催化剂的条件下,两容器中各自发生下列反应:X(g)+Y(g)2Z(g)+W(g)△H<0,达到平衡时V=0.9aL,则下列说法错误的是( )
A. 两容器中达到平衡的时间A<B
B. 打开K达到新平衡后,升高B容器温度,A容器体积相比原平衡状态时一定减小
C. 原平衡A容器中X的转化率为25%
D. 打开K一段时间达新平衡时,A的体积为0.8aL(连通管中的气体体积不计)
【答案】B
【解析】
【详解】A.起始时VA=0.8aL,VB=aL,A装置中的浓度大于B装置中的浓度,但随着反应的进行,最终VA=0.9aL,仍然A装置中的浓度大于B装置中的浓度,所以两容器中达到平衡的时间AB.反应X(g)+Y(g)⇌2Z(g)+W(g)△H<0,所以升高温度,平衡向逆反应方向移动,但升高温度,气体膨胀,体积增大,所以则A容器的体积可能增大,也可能减小,故B错误;
C.达到平衡时,VA=0.9aL,等压、等温条件下,气体的体积之比等于气体的物质的量之比,所以平衡后混合气体的物质的量是4ml÷0.8×0.9=4.5ml,设参加反应的A的物质的量为mml,则:,即2−m+2−m+2m+m=4.5ml,解得:m=0.5,所以X物质的转化率,故C正确;
D.打开K达新平衡等效为C中达到的平衡,X的转化率为25%,参加反应的X的总的物质的量为4ml×25%=1ml,,故平衡后容器内总的物质的量为3ml+3ml+2ml+1ml=9ml,气体的体积之比等于气体的物质的量之比,则总容器的体积为,则V=1.8aL− aL =0.8aL,故D正确;
答案选B。
13. 已知CO2(g)+3H2(g) CH3OH(g)+H2O(g) ΔH=-49kJ•ml-1,反应在起始物=3时,在不同条件下达到平衡,设体系中甲醇的物质的量分数为x(CH3OH),在t=250℃下x(CH3OH)~p、在p=5×105Pa下x(CH3OH)~t如图所示。下列说法正确的是
A. 图中对应等压过程的曲线是M
B. C点处x(CH3OH)相同,平衡常数相同
C. 当x(CH3OH)=0.10时,CO2的平衡转化率为1/3
D. 由d点到b点可以通过升温实现
【答案】C
【解析】
【详解】A.已知CO2(g)+3H2(g) CH3OH(g)+H2O(g) ΔH=-49kJ•ml-1,故恒压时温度升高,平衡逆向移动,CH3OH的物质的量分数减小,故图中对应等压过程的曲线是N,A错误;
B.图中曲线N是恒压下随温度改变的曲线,M曲线是恒温下随压强改变的曲线,由图中可知C点对应的温度不是250℃,故C点对应的两种条件下的温度不一样,温度改变,平衡常数改变,故C点处x(CH3OH)相同,但平衡常数不相同,B错误;
C.根据三段式分析可知,当x(CH3OH)=0.10时,即=0.1,解得x=,故CO2的平衡转化率为=1/3,C正确;
D.由A项分析可知,曲线M为恒温故d点对应的温度为250℃,N为恒压,从图中可知b点对应的温度为270℃,d点对应的压强为8×105Pa,而b点对应的压强5×105Pa,故由d点到b点可以通过升温同时减压才能实现,D错误;
故答案为:C。
14. 在某催化剂作用下和合成甲醇涉及以下反应:
I.
II.
在恒容密闭容器中,和分别投、发生反应,平衡时的转化率及和CO的选择性([%]随温度变化如图所示。下列说法正确的是
A. 同时提高的平衡转化率和平衡时的选择性应选择在高温条件下反应
B. 600℃后,升高温度对反应I的影响程度大于反应II
C. 开发低温时的高效催化剂,可以提高的平衡转化率
D. 720℃时,反应I的平衡常数
【答案】D
【解析】
【分析】根据反应I和II可知,其反应II的产物是CO,且,也就是说,温度升高该平衡都正向移动,从而使CH3OH的产量变少,CO含量增加,故曲线c代表C的选择性,a曲线表示CH3OH的选择性,同时说明,曲线b表示平衡时二氧化碳的转化率。
【详解】A.a曲线表示CH3OH的选择性,,甲醇的选择性应该在低温条件下且二氧化碳的平衡转化率先随温度升高降低后再升高,A错误;
B.600℃后,升高温度对反应I的影响程度小于反应II,B错误;
C.催化剂不影响平衡的移动,不可以提高的平衡转化率,C错误;
D.720℃时,反应I甲醇选择性是20%,选择II一氧化碳的选择性80%,二氧化碳的平衡转化率为50%;
,D正确;
故选D。
15. 不同温度下,三个体积均为1L的密闭容器中发生反应 。实验测得起始、平衡时的有关数据如下表。下列说法正确的是
A. 容器Ⅲ中的反应起始时向逆反应方向进行B.
C. 平衡时,容器Ⅰ中反应放出的热量为55.56kJD. 容器Ⅰ和容器Ⅱ中反应的化学平衡常数相同
【答案】A
【解析】
【分析】容器I中,求得平衡常数。
【详解】A.容器I、Ⅲ温度相同,平衡常数相同。容器Ⅲ起始时Qc=,故起始时反应向逆反应方向进行, A项正确;
B.容器Ⅱ相当于起始投料1.5mlH2、0.5mlN2,恰好为容器I中H2、N2量的一半。若容器Ⅱ的体积为0.5L,则T1温度下容器I、Ⅱ中化学平衡等效,容器Ⅱ中H2量应为容器I的一半,即1.2ml。现容器Ⅱ体积为1L、温度为T2,平衡时H2量为1.2ml,即体积从0.5L增大到1L、温度从T1改变到T2,容器Ⅱ中的平衡没有移动。因为减压(增大体积)使平衡逆向移动、该反应为放热反应,所以只有降温(T1>T2)使平衡正向移动,才能抵消减压的影响,使容器Ⅱ中化学平衡不移动,B项错误;
C.热化学方程式中的ΔH为反应进行完全时的数据。3mlH2、1mlN2完全反应时放热92.6 kJ,故Ⅰ平衡时放热0.2×92.6 kJ=18.52 kJ,C项错误;
D.化学平衡常数与温度有关。容器Ⅰ和容器Ⅱ的温度不同,化学平衡常数也不同,D项错误。
本题选A。
11卷(非选择题,共55分)
16. 化学是一门以实验为基础的自然科学,根据已有实验知识回答下列问题:
Ⅰ.右图是某实验小组改进的中和反应反应热测定实验装置。组装仪器后,先在塑料瓶中加入50mL盐酸,然后通过注射器注入50mLNaOH溶液,通过测定反应过程中所放出的热量可计算反应热。回答下列问题:
(1)塑料瓶外泡沫板的作用是_____,缺少的仪器是_____。
(2)假设盐酸和氢氧化钠溶液的密度都是,又知中和反应后生成溶液的比热容,为了计算中和热,某学生记录实验数据如下:
依该学生的实验数据计算,该实验测得的中和热_____(结果保留一位小数)。
(数据处理时取盐酸和氢氧化钠溶液的平均值记为反应前体系起始温度)
Ⅱ.实验室经常用量气法测量化学反应的速率。
(3)图2与图1相比的优点是_____。
(4)也可以将图1中的注射器改为连通器如图3,为了准确地测量H2的体积,在读取反应后甲管中液面的读数时,应注意_____(填写序号)。
a.视线与凹液面最低处相平
b.等待片刻,待乙管液面不再上升时读数
c.读数时应上、下移动乙管,使甲、乙两管液面相平
d.反应结束立即读数
(5)若想用图3测定二氧化碳的体积,结合平衡移动理论,为了减小误差,乙管中应盛放_____(填试剂名称,已知:,)。
【答案】(1) ①. 保温隔热,防止热量的损失 ②. 环形玻璃搅拌棒
(2)-55.2 kJ/ml
(3)可以控制反应的发生与停止
(4)abc (5)饱和NaHCO3溶液
【解析】
【小问1详解】
塑料瓶外泡沫板的作用是保温隔热,防止热量的损失,本实验装置缺少的仪器是环形玻璃搅拌棒,故答案为:保温隔热,防止热量的损失;环形玻璃搅拌棒;
【小问2详解】
实验1的起始温度T1的平均值为20.1℃,T=T1-T2=3.2℃,实验2的起始温度T1的平均值为20.3℃,T=T1-T2=3.4℃,实验3的起始温度T1的平均值为20.4℃,T=T1-T2=5.1℃,由于实验3误差较大,忽略,则平均温差为3.3℃,生成水的物质的量为0.025ml,中和热ΔH=-=-=-≈-55.2kJ/ml,故答案为:-55.2kJ/ml;
【小问3详解】
由题干装置图可知,图2可以通过拉伸铜丝来控制反应的发生与停止,故图2与图1相比的优点是可以控制反应的发生与停止,故答案为:可以控制反应的发生与停止;
【小问4详解】
量气法测量化学反应的速率,需要测量在一定时间内生成氢气的体积。为了较准确地测量在一定的时间内生成氢气的体积,除了必须检查整个装置的气密性之外,在读取反应前后甲管中液面的读数,求其差值的过程中,应注意:①读数时要调节图3中甲、乙的液面使其同一高度;②读数时视线要与凹液面最低处相平,据此分析解题:
a.读数时视线与凹液面最低处相平,以保证读数准确,a符合题意;
b.通过提拉铜丝可以控制反应结束的时间,从硫酸中拉出铜丝后,需调节甲、乙两管液面相平,在这个过程中量气管中的气压会发生变化,因此需等待片刻,待乙管液面不再上升且两管液而在同一水平时读数,b符合题意;
c.读数时应上、下移动乙管,使甲、乙两管液面相平,以保证内外压强一致,以保证气体的体积更加准确,c符合题意;
d.反应结束立即读数,由于反应放热,里面气体膨胀,此时读数不准确,d不合题意;
故答案为:abc;
【小问5详解】
根据已知,,用图3测定二氧化碳的体积,结合平衡移动理论,为了减小误差,即需使得上述平衡逆向移动,以保证尽可能多的将CO2排出,则乙管中应盛放饱和NaHCO3溶液,故答案为:饱和NaHCO3溶液。
17. 为减少对环境造成的影响,可采用“催化加氢制甲醇”方法将其资源化利用。该反应体系中涉及以下三个反应:
Ⅰ.
Ⅱ.
Ⅲ.
(1)反应Ⅰ、Ⅱ的(K代表化学平衡常数)随1/T(温度的倒数)的变化如图所示。
①降低温度,反应的化学平衡常数___________(填“增大”或“减小”或“不变”)。原因为___________。
②关于反应Ⅲ的(K代表化学平衡常数)随1/T(温度的倒数)的变化图正确的是___________。
A. B.
C. D.
(2)已知反应Ⅲ的正反应的活化能为,则逆反应的活化能为___________(用含a、b、c代数式表示)
(3)温度为850℃时,反应的。在固定容积的密闭容器中进行此反应,各物质的浓度(ml/L)的变化如下表:
①计算:3min时CO的浓度___________ml/L。
②反应在4min~5min之间数值发生变化,可能的原因是___________,表中5min~6min之间数值发生变化,可能的原因是___________。
A.增加水蒸气 B.降低温度 C.使用催化剂 D.增加氢气浓度
【答案】(1) ①. 增大 ②. ,,则Ⅲ反应,为放热反应。降温平衡正向移动,所以平衡常数增大 ③. B
(2)
(3) ①. 0.08 ②. D ③. A
【解析】
【小问1详解】
①由图可知,应I的平衡常数K随温度升高而减小,所以为放热反应<0;反应Ⅱ的平衡常数K随温度升高而增大,所以>0;根据盖斯定律Ⅰ-Ⅱ得 kJ·ml-1<0;则降低温度反应的化学平衡常数增大。原因为: ,,则Ⅲ反应,为放热反应,降温平衡正向移动,所以平衡常数增大。
②反应Ⅲ的平衡常数K=,当时,K=1,lg K=0,反应Ⅲ的平衡常数是随温度降低而增大,则关于反应Ⅲ的(K代表化学平衡常数)随1/T(温度的倒数)的变化图正确的是B。
【小问2详解】
焓变=正反应活化能-逆反应活化能,已知反应Ⅲ的正反应的活化能为,则逆反应的活化能为()。
【小问3详解】
①由题意知,850℃时,K=1.0,即,解得 c3=0.12ml/L,所以c1=0.08ml/L;
②由表知,3min~4min处于平衡状态,通过①计算知此时CO、H2O、CO2和H2的浓度分别为0.08ml/L、0.18ml/L、0.12ml/L、0.12ml/L,由表中数据可知,4min~5min 时CO、H2O浓度增大、CO2浓度减小,通过K计算可得H2平衡浓度为0.298ml/L,则反应在4min~5min,平衡向逆方向移动;
A.增大水蒸气的浓度,平衡向正反应移动,
B.为反应Ⅱ的逆反应,其正反应为放热反应,降低温度平衡向正反应移动,
C.使用催化剂平衡不移动,
D.增大氢气的浓度,平衡向逆反应移动,故4min~5min改变条件为增大氢气的浓度,故选D。
表中5min~6min之间数值发生变化,温度为850°C下反应在5min~6min,平衡向正方向移动,可能的原因是增加水蒸气,选A。
18. 打造宜居环境,消除含氯、氮、硫等化合物的污染对建设美丽家乡具有重要意义。
(1)①以HCl为原料,用氧化制取,可提高双益,减少污染。反应为:,通过控制合适条件,分两步循环进行,可使HCl转化率接近100%。原理如图所示:
过程Ⅰ的反应为: ,过程Ⅱ反应的热化学方程式为___________。
②下图为刚性容器中,进料浓度比分别等于1∶1、4∶1、7∶1时HCl平衡转化率随温度变化的关系,进料浓度比对应图中曲线___________(填“a”、“b”或“c”);
(2)研究CO还原对环境的治理有重要意义,相关的主要化学反应有:
Ⅰ.
Ⅱ.
Ⅲ.
①下列描述正确的是___________;(填字母序号)
A.绝热恒容密闭容器中只进行反应Ⅰ,若压强不变,能说明反应Ⅰ达到平衡状态
B.反应Ⅱ,;该反应在低温下自发进行
C.恒温条件下,增大CO的浓度能使反应Ⅲ的平衡向正向移动,平衡常数增大
D.上述反应达到平衡后,升温,三个反应的逆反应速率均一直增大直至达到新的平衡
②一定温度下,向固定体积的密闭容器中充入等物质的量的NO和CO,体系的初始总压强为p kPa,发生反应Ⅲ,实验测得,,(、为速率常数,只与温度有关,p为物质的分压)。达到平衡时,占平衡总体积的1/4,则___________。
(3)将与按体积比1∶1充入恒容密闭容器中发生反应:,℃、C时,物质的分压变化如图所示。
根据题意可知:_________(填“>”“<”或“=”),由平衡状态a到b,改变的条件是_________。
【答案】(1) ①. ②. a
(2) ①. AB ②. 320/P
(3) ①. < ②. 保持温度为,将容器容积扩大为原来的10倍
【解析】
【小问1详解】
①总反应为:,过程Ⅰ的反应为: ,根据盖斯定律,总反应−2×过程Ⅰ的反应得过程Ⅱ反应的热化学方程式为 ;
②刚性容器中,发生,进料浓度比c(HCl) :c(O2)越大,同温度下HCl平衡转化率越小,则据图知,进料浓度比对应图中曲线为a;
【小问2详解】
①A.密闭容器绝热中只进行反应I :NO2(g)+CO(g)⇌CO2(g)+NO(g)ΔH1<0,反应前后气体系数不变,反应放出热量,体系温度升高,等量气体的压强随之增大,此时压强是变量,若压强不变,能说明温度不再变化,则反应I达到平衡状态,A正确;
B.由方程式知,反应Ⅱ——2NO2(g)+4CO(g)⇌N2(g)+4CO2(g)ΔH<0,ΔS<0,当ΔH−TΔS<0时,反应自发进行,该反应在低温下自发进行,B正确;
C.恒温条件下,增大CO的浓度能使反应Ⅲ——2NO(g)+2CO(g)⇌N2 (g)+2CO2 (g) ΔH3<0的平衡向正向移动,温度不变平衡常数也不变,C错误;
D.上述反应正反应均放热,达到平衡后,升温,平衡左移,则三个反应的逆反应速率均先增大后减小直至达到新的平衡,D错误;
故说法正确的是AB;
②设初始时NO和CO的物质的量为aml,NO的转化量为x,发生反应Ⅲ——2NO(g)+2CO(g)⇌N2 (g)+2CO2 (g),,达到平衡时, N2占平衡总体积的 ,则,则有 ,反应一定温度下,向固定体积的密闭容器中进行,则 , ,, ,则一定温度下反应Ⅲ平衡时,,则;
【小问3详解】
①将与按体积比1∶1充入恒容密闭容器中发生反应:,若升温则平衡左移、SO3浓度降低、lgp(SO3)减小,则根据题意可知:<;
或结合数据可作定量说明:T1对应平衡状态时lgp(NO2)=2时,lgp(SO3)=1,此时p(NO2)=100,p(SO3)=10,结合初始时体系中的与按体积比1∶1充入恒容密闭容器、p(SO3)=p(NO)可知,平衡时(SO3)=p(NO) =10、p(NO2)= p(SO2)=100,此时平衡常数Kp1=;同理T2对应平衡状态时lgp(NO2)=3时,lgp(SO3)=1,此时平衡时(SO3)=p(NO) =10、p(NO2)= p(SO2)=1000,此时平衡常数Kp2=< Kp1;又该反应ΔH<0,温度升高平衡逆向移动,K减小,则T2对应温度较高;
②由图可知a到b过程中反应物和生成物的浓度等倍减小,则应为扩大容器体积即减小压强导致;由平衡状态a到b,横坐标和纵坐标均减小1个单位,则改变的条件是保持温度为,将容器容积扩大为原来的10倍。
19. 合成氨工艺是人工固氮最重要的途径。请回答:
(1)合成氨时压强越大,原料的转化率越高,我国合成氨厂采用的压强为10Mpa-30Mpa,没有采用过大的压强的原因是___________。
(2)当温度、压强一定时,在原料气(和的比例不变)中添加少量惰性气体,_______利于提高平衡转化率(填“是”或“不”)。
(3)合成氨的原料气可以通过天然气和二氧化碳转化制备,已知、和CO的燃烧热(△H)分别为、、。则制备的热化学反应方程式为___________________;合成氨前,原料气必须经过净化处理,以防止___________和安全事故发生。
(4)若将2.0ml 和6.0ml 通入体积为1L的密闭容器中,分别在和温度下进行反应。曲线A表示温度下的变化,曲线B表示温度下的变化,温度下反应到a点恰好达到平衡。
①温度___________(填“>”“<”或“=”下同)。温度下曲线B上的点为恰好平衡时的点,则m___________12,n___________2;
②温度下,若某时刻容器内气体的压强为起始时的80%,则此时v(正)___________(填“>”“<”或“=”)v(逆)。
【答案】(1)压强越大,对材料的强度和设备的制造要求就越亮;需要的动力也越大,增加生产投资和能耗,降低综合经济效益
(2)不 (3) ①. ②. 催化剂中毒
(4) ①. > ②. < ③. < ④. >
【解析】
【小问1详解】
压强越大速率越快且平衡正向移动,但是因压强越大,对材料的强度和设备的制造要求就越高;需要的动力也越大,增加生产投资和能耗,降低综合经济效益,故实际没有采用过大的压强;
【小问2详解】
当温度、压强一定时,在原料气(和的比例不变)中添加少量惰性气体,反应物和生成物的浓度不变,平衡不移动,不利于提高平衡转化率;
【小问3详解】
甲烷和二氧化碳生成氢气的方程式为,又、和的燃烧热()分别为、、,则根据盖斯定律可得H=-2×()-2×()=+247.3kJ/ml;为防止催化剂中毒,原料气必须经过净化处理;
【小问4详解】
①曲线A表示T2温度下n(H2)的变化,反应到4min时,,该条件下对应氨气的速率为:,曲线B表示T1温度下n(NH3)的变化,4min时,曲线B对应的反应速率快,可知T1>T2,因曲线B对应的温度高,速率快,所以到达平衡的时间比曲线A短,即m<12,但因反应为放热反应,温度升高平衡逆向移动,导致曲线B平衡时氨气的物质的量比曲线A平衡时氨气的物质的量少,即n<2,故答案为:>;<;<;
②根据题给数据,T2温度下,合成氨反应N2+3H2⇌2NH3,根据题中数据列三段式:
由以上计算可知平衡时气体总量为6ml,平衡时气体的压强是起始时的,若某时刻,容器内气体的压强为起始时的80%,反应应向气体体积减小的方向建立平衡即向正向进行,则v(正)>v(逆)。容器编号
温度(K)
起始物质的量/ml
平衡物质的量/ml
Ⅰ
3
1
0
2.4
Ⅱ
1.2
0.4
0.2
1.2
Ⅲ
2
0.2
0.2
实验序号
起始温度/℃
终止温度/℃
盐酸
氢氧化钠溶液
混合溶液
1
20.0
20.2
23.4
2
20.2
20.4
23.8
3
20.3
205
25.6
时间(min)
CO
0
0.200
0.300
0
0
2
0.138
0.238
0.062
0.062
3
4
5
0.116
0.216
0.084
6
0096
0.266
0.104
104,辽宁省朝阳市建平县实验中学2023-2024学年高二上学期12月月考化学试题: 这是一份104,辽宁省朝阳市建平县实验中学2023-2024学年高二上学期12月月考化学试题,共6页。
辽宁省实验中学2023-2024学年高二上学期期中阶段测试化学试题: 这是一份辽宁省实验中学2023-2024学年高二上学期期中阶段测试化学试题,共8页。试卷主要包含了单选题,填空题等内容,欢迎下载使用。
辽宁省实验中学2023-2024学年高二上学期期中阶段测试化学试题: 这是一份辽宁省实验中学2023-2024学年高二上学期期中阶段测试化学试题,共9页。