121,江西省南昌市第一中学2022-2023学年高一上学期11月期中考试化学试题(无答案)
展开命题人:余佳伟 审题人:史希敏 考试时长:75分钟 试卷总分:100分
可能用到的相对原子质量:H 1 C 12 O 16 Na 23 Mg 24 Cl 35.5
第Ⅰ卷(选择题,共45分)
一、选择题(本题包括15个小题,每小题3分,共45分,每小题只有一个正确选项)
1.下列科技成果所涉及物质的应用过程中,发生的不是氧化还原反应的是( )A.“熬胆矾铁釜,久之亦化为铜”,该过程中发生的反应
B.偏二甲肼用作发射“天宫二号”的火箭燃料,在发射过程中的反应
C.“青蒿一握,以水二升渍,绞取汁”,诗句中体现屠呦呦对青蒿素的提取过程
D.开采可燃冰,将其作为能源使用的过程
2.下列事实与胶体性质无关的是( )
A.水泥厂常用高压直流电除去大量烟尘B.硫酸铜应用于游泳池水消毒
C.在豆浆里加入盐卤做豆腐D.河流入海口处形成沙洲
3.钠和氯的化合物与生活密切相关,下列物质与其用途不符合的是( )
A.小苏打用作制作馒头和面包的膨松剂
B.漂白粉用作洪水过后环境的消毒剂
C.次氯酸用作棉、麻和纸张的漂白剂
D.纯碱用于治疗胃酸过多
4.对下列物质:① ② ③NaOH ④ ⑤ ⑥ ⑦ ⑧Cu ⑨NaCl溶液,以下分类不正确的是( )
A.A.电解质:①③④⑦B.非电解质:②⑤⑥⑧⑨
C.强电解质:①③④D.弱电解质:⑦
5.下列有关和比较中,不正确的是( )
A.相同条件下在水中的溶解度:
B.相同条件下与等浓度的盐酸反应的剧烈程度:
C.热稳定性:
D.等质量的碳酸钠和碳酸氢钠与足量盐酸反应放出气体的量:
6.在碱性溶液中能大量共存且为无色透明溶液的是( )
A.、、、B.、、、
C.、、、 D.、、、
7.下列反应的离子方程式书写正确的是( )
A.氢氧化镁与稀盐酸反应:
B.制备胶体:
C.过量的与澄清石灰水反应:
D.溶液与少量NaOH溶液反应:
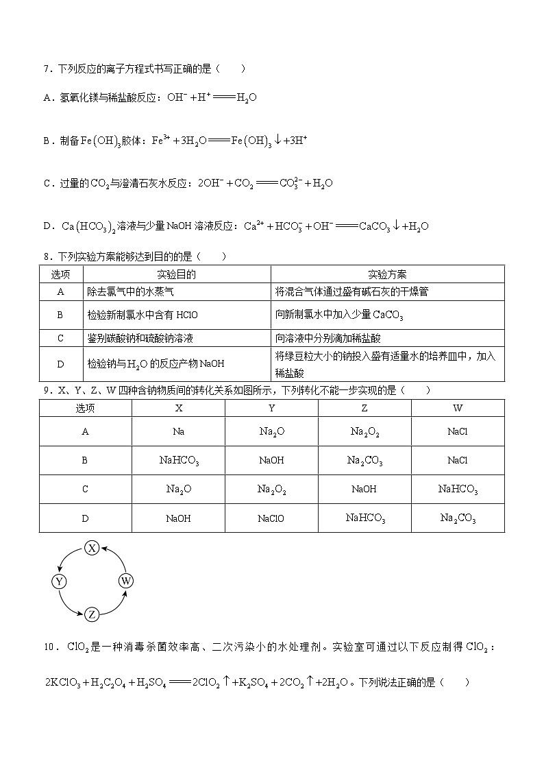
8.下列实验方案能够达到目的的是( )
9.X、Y、Z、W四种含钠物质间的转化关系如图所示,下列转化不能一步实现的是( )
10.是一种消毒杀菌效率高、二次污染小的水处理剂。实验室可通过以下反应制得:。下列说法正确的是( )
A.作还原剂B.是氧化产物
C.在反应中被还原D.每产生135g 有2个电子转移
11.实验室模拟“侯氏制碱法”制,下列说法错误的是( )
(提示:浓氨水滴入生石灰中可制备,且极易溶于水)
A.X溶液为饱和碳酸钠溶液,作用是吸收二氧化碳中的氯化氢
B.装置中使用“多孔球泡”可增大的吸收速率
C.实验时,先向饱和NaCl溶液中通入较多的再通入足量
D.利用锥形瓶中所得物质制备固体,还需经历过滤、洗涤、干燥及焙烧等过程
12.将4.6g金属钠投入足量水中,得a g溶液;将4.8g金属镁投入足量盐酸中,得b g溶液,假设水的质量与盐酸的质量相等,则反应后两溶液的质量关系式为( )
A. B. C. D.无法判断
13.、、、、的氧化性依次减弱。下列反应在水溶液中不可能发生的是( )
A.
B.
C.
D.
14.取和的混合粉末样品22.1g,将其加热到质量不再改变,冷却后称得固体物质质量为15.9g,则原混合物中的质量为( )
A.4.2gB.5.3gC.8.4gD.10.6g
15.数字化实验将传感器、数据采集器和计算机相连,可利用信息技术对化学实验进行数据的采集和分析。如图是数字化实验得到的光照过程中氯水的pH变化情况。对此,下列有关说法正确的是( )
A.光照使氯水中的次氯酸分解为盐酸,溶液的酸性增强
B.随着对氯水光照时间的延长,氯水的漂白性将增强
C.光照过程中,氯水pH减小的同时,溶液中的浓度也不断减小
D.pH减小的主要原因是光照引起了溶解度的减小,氯气逸出,导致了溶液中浓度减小
第Ⅱ卷(非选择题,共55分)
二、填空题(本题包括4个小题,第16题14分,第17题16分,第18题10分,第19题15分)
16.(14分)某校化学兴趣小组为研究的性质,设计如图所示装置进行实验。装置Ⅲ中夹持装置已略去,其中a为干燥的品红试纸,b为湿润的品红试纸。
(1)装置Ⅰ中仪器c的名称是______,实验室以二氧化锰和浓盐酸制备氯气的离子方程式为______。
(2)装置Ⅱ中的试剂为______,作用是______。
(3)实验结束后,该组同学在装置Ⅲ中观察到b的红色褪去,但是并未观察到“a无明显变化”这一预期现象。为了达到这一实验目的,你认为还需在图中装置Ⅱ与Ⅲ之间添加下图中的______(填序号)。
(4)若产生足量,实验过程中装置Ⅳ中的实验现象为______。
(5)写出装置Ⅴ中发生的离子方程式______。
17.(16分)物质类别和核心元素的价态是学习元素及其化合物性质的两个重要认识视角。图为钠及其化合物的“价-类”二维图,请回答下列问题:
(1)物质①与水反应的离子方程式为______,所以通常将其保存在______中。
(2)写出淡黄色固体②与二氧化碳反应的化学方程式:______。
(3)从核心元素价态的视角看,NaH中H元素的化合价为______,从H元素的价态分析,NaH常用作______(填“氧化剂”或“还原剂”)。
(4)纯碱和小苏打都是重要的化工原料,在生产和生活中有着广泛的应用。
①根据图Ⅰ、Ⅱ所示实验,能够达到鉴别和目的的是______(填序号)。
②图Ⅲ中为能更好说明和二者的稳定性,B中盛放的物质是______(填化学式)。
③我国化学家侯德榜创立了著名的“侯氏制碱法”(流程简图如下),沉淀池中发生的化学方程式是______。
18.(10分)亚硝酸钠()是一种用途广泛的工业盐,因其外观和食盐相似容易误食中毒。
(1)从物质分类角度来看,是______(填序号)。
a.酸b.盐c.碱d.非电解质e.电解质
(2)由于有毒性,将含该物质的废水直接排放会引起水体严重污染,所以这种废水必须处理后才能排放。处理方法之一如下,配平该化学方程式:
(3)用上述反应来处理并不是最佳方法,其原因是______。
(4)误食会导致人体血红蛋白中的转化为而中毒,该过程中表现出______(填“氧化性”或“还原性”)。
(5)已知亚硝酸钠可以与氯化铵反应生成氮气和氯化钠,写出该反应的化学反应方程式,并用单线桥表示其电子转移的方向和数目:______。
19.(15分)氯及其化合物既是重要化工原料,又是高效、广谱消毒剂。
(1)氯气是一种色的气体,氯气与水反应的离子方程式为______。
(2)漂白粉是常见的消毒剂,写出工业制取漂白粉的化学方程式:______。
(3)二氧化氯()是目前国际上公认的新一代的高效、广谱、安全的杀菌、保鲜剂。的方法是用通入溶液中,反应的离子方程式为______;在杀菌消毒过程中会产生副产物亚氯酸盐(),需将其转化为除去。下列试剂中,可将转化为的是______(填序号)。
a. b.c. d.
(4)某同学设计实验探究84消毒液的漂白性。
Ⅰ.在2mL 84消毒液中加入2mL水后,放入红色纸片,观察到纸片慢慢褪色。
Ⅱ.在2mL 84消毒液中加入2mL白醋后,放入红色纸片,观察到纸片迅速褪色。
Ⅲ.在不同温度时,测得84消毒液ORP值随时间的变化曲线如图所示。
已知:ORP表示水溶液中物质的氧化性或还原性强弱。ORP值越大,氧化性越强。
①实验Ⅰ、Ⅱ现象不同的原因是______。
②实验Ⅲ中,随时间的变化ORP值不同的原因可能是______。
③针对不同物品的消毒,需将84消毒液稀释到不同的浓度。已知某品牌84消毒液中次氯
酸钠的质量分数为12.6%,若取该消毒液100g,加水稀释为8%的溶液,则需加水的质量为______g。选项
实验目的
实验方案
A
除去氯气中的水蒸气
将混合气体通过盛有碱石灰的干燥管
B
检验新制氯水中含有HClO
向新制氯水中加入少量
C
鉴别碳酸钠和硫酸钠溶液
向溶液中分别滴加稀盐酸
D
检验钠与的反应产物NaOH
将绿豆粒大小的钠投入盛有适量水的培养皿中,加入稀盐酸
选项
X
Y
Z
W
A
Na
NaCl
B
NaOH
NaCl
C
NaOH
D
NaOH
NaClO
江西省南昌市青山湖区南昌市第一中学2023-2024学年高二上学期11月期中考试化学试题含答案: 这是一份江西省南昌市青山湖区南昌市第一中学2023-2024学年高二上学期11月期中考试化学试题含答案,共16页。试卷主要包含了选择题,非选择题等内容,欢迎下载使用。
江西省南昌市青山湖区南昌市第一中学2023-2024学年高二上学期11月期中考试化学试题(PDF版含答案): 这是一份江西省南昌市青山湖区南昌市第一中学2023-2024学年高二上学期11月期中考试化学试题(PDF版含答案),共8页。
江西省南昌市2022-2023学年高一上学期2月期末化学试题: 这是一份江西省南昌市2022-2023学年高一上学期2月期末化学试题,共4页。

