第3章 概率的进一步认识 北师大版数学九年级上册同步作业测试卷3(含答案)
展开
这是一份第3章 概率的进一步认识 北师大版数学九年级上册同步作业测试卷3(含答案),共15页。
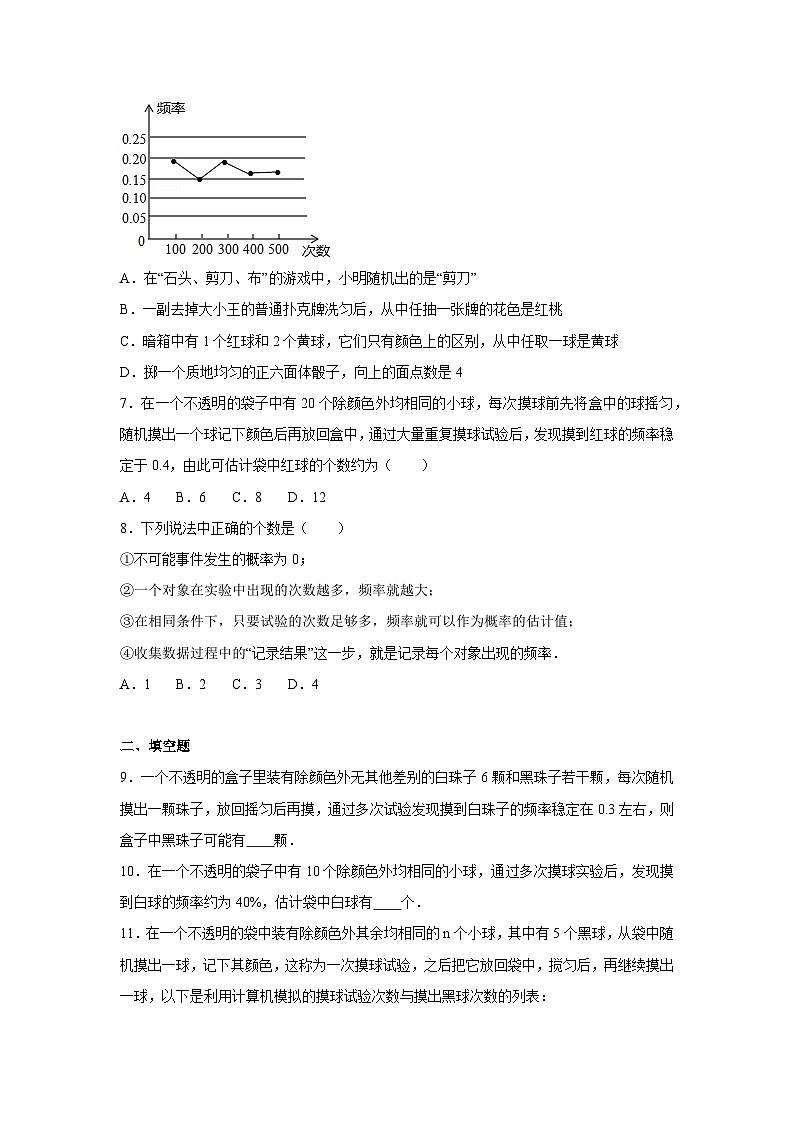
第三章概率的进一步认识测试卷(3)一、选择题1.在一个不透明的布袋中,红球、黑球、白球共有若干个,除颜色外,形状、大小、质地等完全相同,小新从布袋中随机摸出一球,记下颜色后放回布袋中,摇匀后再随机摸出一球,记下颜色,…如此大量摸球实验后,小新发现其中摸出红球的频率稳定于20%,摸出黑球的频率稳定于50%,对此实验,他总结出下列结论:①若进行大量摸球实验,摸出白球的频率稳定于30%,②若从布袋中任意摸出一个球,该球是黑球的概率最大;③若再摸球100次,必有20次摸出的是红球.其中说法正确的是( )A.①②③ B.①② C.①③ D.②③2.在一个不透明的口袋中,装有若干个红球和4个黄球,它们除颜色外没有任何区别,摇匀后从中随机摸出一个球,记下颜色后再放回口袋中,通过大量重复摸球实验发现,摸到黄球的频率是0.2,则估计盒子中大约有红球( )A.16个 B.20个 C.25个 D.30个3.在一个不透明的口袋中装有4个红球和若干个白球,他们除颜色外其他完全相同.通过多次摸球实验后发现,摸到红球的频率稳定在25%附近,则口袋中白球可能有( )A.16个 B.15个 C.13个 D.12个4.在大量重复试验中,关于随机事件发生的频率与概率,下列说法正确的是( )A.频率就是概率B.频率与试验次数无关C.概率是随机的,与频率无关D.随着试验次数的增加,频率一般会越来越接近概率5.在一个不透明的盒子里,装有4个黑球和若干个白球,它们除颜色外没有任何其他区别,摇匀后从中随机摸出一个球记下颜色,再把它放回盒子中,不断重复,共摸球40次,其中10次摸到黑球,则估计盒子中大约有白球( )A.12个 B.16个 C.20个 D.30个6.某小组做“用频率估计概率”的实验时,统计了某一结果出现的频率,绘制了如图的折线统计图,则符合这一结果的实验最有可能的是( )A.在“石头、剪刀、布”的游戏中,小明随机出的是“剪刀”B.一副去掉大小王的普通扑克牌洗匀后,从中任抽一张牌的花色是红桃C.暗箱中有1个红球和2个黄球,它们只有颜色上的区别,从中任取一球是黄球D.掷一个质地均匀的正六面体骰子,向上的面点数是47.在一个不透明的袋子中有20个除颜色外均相同的小球,每次摸球前先将盒中的球摇匀,随机摸出一个球记下颜色后再放回盒中,通过大量重复摸球试验后,发现摸到红球的频率稳定于0.4,由此可估计袋中红球的个数约为( )A.4 B.6 C.8 D.128.下列说法中正确的个数是( )①不可能事件发生的概率为0;②一个对象在实验中出现的次数越多,频率就越大;③在相同条件下,只要试验的次数足够多,频率就可以作为概率的估计值;④收集数据过程中的“记录结果”这一步,就是记录每个对象出现的频率.A.1 B.2 C.3 D.4 二、填空题9.一个不透明的盒子里装有除颜色外无其他差别的白珠子6颗和黑珠子若干颗,每次随机摸出一颗珠子,放回摇匀后再摸,通过多次试验发现摸到白珠子的频率稳定在0.3左右,则盒子中黑珠子可能有 颗.10.在一个不透明的袋子中有10个除颜色外均相同的小球,通过多次摸球实验后,发现摸到白球的频率约为40%,估计袋中白球有 个.11.在一个不透明的袋中装有除颜色外其余均相同的n个小球,其中有5个黑球,从袋中随机摸出一球,记下其颜色,这称为一次摸球试验,之后把它放回袋中,搅匀后,再继续摸出一球,以下是利用计算机模拟的摸球试验次数与摸出黑球次数的列表:摸球试验次数100100050001000050000100000摸出黑球次数46487250650082499650007根据列表,可以估计出n的值是 .12.某林业部门统计某种幼树在一定条件下的移植成活率,结果如下表所示:移植总数(n)400750150035007000900014000成活数(m)369662133532036335807312628成活的频率0.9230.8830.8900.9150.9050.8970.902根据表中数据,估计这种幼树移植成活率的概率为 (精确到0.1).13.在一个不透明的袋子里装有黄色、白色乒乓球共40个,除颜色外其他完全相同.小明从这个袋子中随机摸出一球,放回.通过多次摸球实验后发现,摸到黄色球的概率稳定在15%附近,则袋中黄色球可能有 个.14.一个不透明的袋中装有若干个红球,为了估计袋中红球的个数,小文在袋中放入10个白球(每个球除颜色外其余都与红球相同).摇匀后每次随机从袋中摸出一个球,记下颜色后放回袋中,通过大量重复摸球试验后发现,摸到白球的频率是,则袋中红球约为 个.15.“六•一”期间,小洁的妈妈经营的玩具店进了一纸箱除颜色外都相同的散装塑料球共1000个,小洁将纸箱里面的球搅匀后,从中随机摸出一个球记下其颜色,把它放回纸箱中;搅匀后再随机摸出一个球记下其颜色,把它放回纸箱中;…多次重复上述过程后,发现摸到红球的频率逐渐稳定在0.2,由此可以估计纸箱内红球的个数约是 个.16.如表记录了一名球员在罚球线上投篮的结果.那么,这名球员投篮一次,投中的概率约为 (精确到0.1).投篮次数(n)50100150200250300500投中次数(m)286078104123152251投中频率(m/n)0.560.600.520.520.490.510.5017.为了估计暗箱里白球的数量(箱内只有白球),将5个红球放进去,随机摸出一个球,记下颜色后放回,搅匀后再摸出一个球记下颜色,多次重复或发现红球出现的频率约为0.2,那么可以估计暗箱里白球的数量大约为 个.18.在一个不透明的布袋中,装有红、黑、白三种只有颜色不同的小球,其中红色小球4个,黑、白色小球的数目相同.小明从布袋中随机摸出一球,记下颜色后放回布袋中,摇匀后随机摸出一球,记下颜色;…如此大量摸球实验后,小明发现其中摸出的红球的频率稳定于20%,由此可以估计布袋中的黑色小球有 个.19.在一个不透明的盒子中装有n个小球,它们只有颜色上的区别,其中有2个红球,每次摸球前先将盒中的球摇匀,随机摸出一个球记下颜色后再放回盒中,通过大量重复试验后发现,摸到红球的频率稳定于0.2,那么可以推算出n大约是 .
参考答案与试题解析一、选择题1.在一个不透明的布袋中,红球、黑球、白球共有若干个,除颜色外,形状、大小、质地等完全相同,小新从布袋中随机摸出一球,记下颜色后放回布袋中,摇匀后再随机摸出一球,记下颜色,…如此大量摸球实验后,小新发现其中摸出红球的频率稳定于20%,摸出黑球的频率稳定于50%,对此实验,他总结出下列结论:①若进行大量摸球实验,摸出白球的频率稳定于30%,②若从布袋中任意摸出一个球,该球是黑球的概率最大;③若再摸球100次,必有20次摸出的是红球.其中说法正确的是( )A.①②③ B.①② C.①③ D.②③【考点】利用频率估计概率.【分析】根据大量重复实验时,事件发生的频率在某个固定位置左右摆动,并且摆动的幅度越来越小,根据这个频率稳定性定理,可以用频率的集中趋势来估计概率,这个固定的近似值就是这个事件的概率,分别分析得出即可.【解答】解:∵在一个不透明的布袋中,红球、黑球、白球共有若干个,其中摸出红球的频率稳定于20%,摸出黑球的频率稳定于50%,∴①若进行大量摸球实验,摸出白球的频率稳定于:1﹣20%﹣50%=30%,故此选项正确;∵摸出黑球的频率稳定于50%,大于其它频率,∴②从布袋中任意摸出一个球,该球是黑球的概率最大,故此选项正确;③若再摸球100次,不一定有20次摸出的是红球,故此选项错误;故正确的有①②.故选:B.【点评】此题主要考查了利用频率估计概率,根据频率与概率的关系得出是解题关键. 2.在一个不透明的口袋中,装有若干个红球和4个黄球,它们除颜色外没有任何区别,摇匀后从中随机摸出一个球,记下颜色后再放回口袋中,通过大量重复摸球实验发现,摸到黄球的频率是0.2,则估计盒子中大约有红球( )A.16个 B.20个 C.25个 D.30个【考点】利用频率估计概率.【分析】利用大量重复实验时,事件发生的频率在某个固定位置左右摆动,并且摆动的幅度越来越小,根据这个频率稳定性定理,可以用频率的集中趋势来估计概率,这个固定的近似值就是这个事件的概率.【解答】解:设红球有x个,根据题意得,4:(4+x)=1:5,解得x=16.故选A.【点评】此题主要考查了利用频率估计概率,正确运用概率公式是解题关键. 3.在一个不透明的口袋中装有4个红球和若干个白球,他们除颜色外其他完全相同.通过多次摸球实验后发现,摸到红球的频率稳定在25%附近,则口袋中白球可能有( )A.16个 B.15个 C.13个 D.12个【考点】利用频率估计概率.【分析】由摸到红球的频率稳定在25%附近得出口袋中得到红色球的概率,进而求出白球个数即可.【解答】解:设白球个数为:x个,∵摸到红色球的频率稳定在25%左右,∴口袋中得到红色球的概率为25%,∴=,解得:x=12,经检验x=12是原方程的根,故白球的个数为12个.故选:D.【点评】此题主要考查了利用频率估计概率,根据大量反复试验下频率稳定值即概率得出是解题关键. 4.在大量重复试验中,关于随机事件发生的频率与概率,下列说法正确的是( )A.频率就是概率B.频率与试验次数无关C.概率是随机的,与频率无关D.随着试验次数的增加,频率一般会越来越接近概率【考点】利用频率估计概率.【专题】常规题型.【分析】根据大量重复试验事件发生的频率逐渐稳定到某个常数附近,可以用这个常数估计这个事件发生的概率解答.【解答】解:∵大量重复试验事件发生的频率逐渐稳定到某个常数附近,可以用这个常数估计这个事件发生的概率,∴D选项说法正确.故选:D.【点评】本题考查了利用频率估计概率的知识,大量重复试验事件发生的频率逐渐稳定到某个常数附近,可以用这个常数估计这个事件发生的概率. 5.在一个不透明的盒子里,装有4个黑球和若干个白球,它们除颜色外没有任何其他区别,摇匀后从中随机摸出一个球记下颜色,再把它放回盒子中,不断重复,共摸球40次,其中10次摸到黑球,则估计盒子中大约有白球( )A.12个 B.16个 C.20个 D.30个【考点】模拟实验.【分析】根据共摸球40次,其中10次摸到黑球,则摸到黑球与摸到白球的次数之比为1:3,由此可估计口袋中黑球和白球个数之比为1:3;即可计算出白球数.【解答】解:∵共摸了40次,其中10次摸到黑球,∴有30次摸到白球,∴摸到黑球与摸到白球的次数之比为1:3,∴口袋中黑球和白球个数之比为1:3,4÷=12(个).故选:A.【点评】本题考查的是通过样本去估计总体,只需将样本“成比例地放大”为总体即可. 6.某小组做“用频率估计概率”的实验时,统计了某一结果出现的频率,绘制了如图的折线统计图,则符合这一结果的实验最有可能的是( )A.在“石头、剪刀、布”的游戏中,小明随机出的是“剪刀”B.一副去掉大小王的普通扑克牌洗匀后,从中任抽一张牌的花色是红桃C.暗箱中有1个红球和2个黄球,它们只有颜色上的区别,从中任取一球是黄球D.掷一个质地均匀的正六面体骰子,向上的面点数是4【考点】利用频率估计概率;折线统计图.【分析】根据统计图可知,试验结果在0.17附近波动,即其概率P≈0.17,计算四个选项的概率,约为0.17者即为正确答案.【解答】解:A、在“石头、剪刀、布”的游戏中,小明随机出的是“剪刀“的概率为,故A选项错误;B、一副去掉大小王的普通扑克牌洗匀后,从中任抽一张牌的花色是红桃的概率是:=;故B选项错误;C、暗箱中有1个红球和2个黄球,它们只有颜色上的区别,从中任取一球是黄球的概率为,故C选项错误;D、掷一个质地均匀的正六面体骰子,向上的面点数是4的概率为≈0.17,故D选项正确.故选:D.【点评】此题考查了利用频率估计概率,大量反复试验下频率稳定值即概率.用到的知识点为:频率=所求情况数与总情况数之比.同时此题在解答中要用到概率公式. 7.在一个不透明的袋子中有20个除颜色外均相同的小球,每次摸球前先将盒中的球摇匀,随机摸出一个球记下颜色后再放回盒中,通过大量重复摸球试验后,发现摸到红球的频率稳定于0.4,由此可估计袋中红球的个数约为( )A.4 B.6 C.8 D.12【考点】利用频率估计概率.【分析】在同样条件下,大量反复试验时,随机事件发生的频率逐渐稳定在概率附近,可以从比例关系入手,列出方程求解.【解答】解:由题意可得:,解得:x=8,故选C【点评】此题主要考查了利用频率估计概率,本题利用了用大量试验得到的频率可以估计事件的概率.关键是根据红球的频率得到相应的等量关系. 8.下列说法中正确的个数是( )①不可能事件发生的概率为0;②一个对象在实验中出现的次数越多,频率就越大;③在相同条件下,只要试验的次数足够多,频率就可以作为概率的估计值;④收集数据过程中的“记录结果”这一步,就是记录每个对象出现的频率.A.1 B.2 C.3 D.4【考点】利用频率估计概率;概率的意义.【分析】利用概率的意义、利用频率估计概率的方法对各选项进行判断后即可确定正确的选项.【解答】解:①不可能事件发生的概率为0,正确;②一个对象在实验中出现的次数越多,频率就越大,正确;③在相同条件下,只要试验的次数足够多,频率就可以作为概率的估计值,正确;④收集数据过程中的“记录结果”这一步,就是记录每个对象出现的频数,错误,故选:C.【点评】本题考查了用频率估计概率的知识,解题的关键是了解多次重复试验事件发生的频率可以估计概率. 二、填空题9.一个不透明的盒子里装有除颜色外无其他差别的白珠子6颗和黑珠子若干颗,每次随机摸出一颗珠子,放回摇匀后再摸,通过多次试验发现摸到白珠子的频率稳定在0.3左右,则盒子中黑珠子可能有 14 颗.【考点】利用频率估计概率.【分析】在同样条件下,大量反复试验时,随机事件发生的频率逐渐稳定在概率附近,可以从比例关系入手,列出方程求解.【解答】解:由题意可得,,解得n=14.故估计盒子中黑珠子大约有14个.故答案为:14.【点评】此题主要考查了利用频率估计概率,本题利用了用大量试验得到的频率可以估计事件的概率.关键是根据红球的频率得到相应的等量关系. 10.在一个不透明的袋子中有10个除颜色外均相同的小球,通过多次摸球实验后,发现摸到白球的频率约为40%,估计袋中白球有 4 个.【考点】利用频率估计概率.【分析】根据摸到白球的概率公式=40%,列出方程求解即可.【解答】解:不透明的布袋中的小球除颜色不同外,其余均相同,共有10个小球,其中白色小球x个,根据古典型概率公式知:P(白色小球)==40%,解得:x=4.故答案为:4.【点评】此题主要考查了概率公式的应用,一般方法为:如果一个事件有n种可能,而且这些事件的可能性相同,其中事件A出现m种结果,那么事件A的概率P(A)=. 11.在一个不透明的袋中装有除颜色外其余均相同的n个小球,其中有5个黑球,从袋中随机摸出一球,记下其颜色,这称为一次摸球试验,之后把它放回袋中,搅匀后,再继续摸出一球,以下是利用计算机模拟的摸球试验次数与摸出黑球次数的列表:摸球试验次数100100050001000050000100000摸出黑球次数46487250650082499650007根据列表,可以估计出n的值是 n=10 .【考点】模拟实验.【分析】利用大量重复实验时,事件发生的频率在某个固定位置左右摆动,并且摆动的幅度越来越小,根据这个频率稳定性定理,可以用频率的集中趋势来估计概率,这个固定的近似值就是这个事件的概率求解即可.【解答】解:∵通过大量重复试验后发现,摸到黑球的频率稳定于0.5,∴=0.5,解得:n=10.故答案为:10.【点评】此题主要考查了利用频率估计概率,本题利用了用大量试验得到的频率可以估计事件的概率.关键是根据黑球的频率得到相应的等量关系. 12.某林业部门统计某种幼树在一定条件下的移植成活率,结果如下表所示:移植总数(n)400750150035007000900014000成活数(m)369662133532036335807312628成活的频率0.9230.8830.8900.9150.9050.8970.902根据表中数据,估计这种幼树移植成活率的概率为 0.9 (精确到0.1).【考点】利用频率估计概率.【分析】对于不同批次的幼树移植成活率往往误差会比较大,为了减少误差,我们经常采用多批次计算求平均数的方法.【解答】解:=(0.923+0.883+0.890+0.915+0.905+0.897+0.902)÷7≈0.9,∴这种幼树移植成活率的概率约为0.9.故本题答案为:0.9.【点评】此题主要考查了利用频率估计概率,大量反复试验下频率稳定值即概率.用到的知识点为:频率=所求情况数与总情况数之比. 13.在一个不透明的袋子里装有黄色、白色乒乓球共40个,除颜色外其他完全相同.小明从这个袋子中随机摸出一球,放回.通过多次摸球实验后发现,摸到黄色球的概率稳定在15%附近,则袋中黄色球可能有 6 个.【考点】利用频率估计概率.【分析】根据概率的求法,找准两点:①全部情况的总数;②符合条件的情况数目;二者的比值就是其发生的概率.【解答】解:设袋中黄色球可能有x个.根据题意,任意摸出1个,摸到黄色乒乓球的概率是:15%=,解得:x=6.故答案为:6.【点评】此题考查了利用概率的求法估计总体个数,利用如果一个事件有n种可能,而且这些事件的可能性相同,其中事件A出现m种结果,那么事件A的概率P(A)=是解题关键. 14.一个不透明的袋中装有若干个红球,为了估计袋中红球的个数,小文在袋中放入10个白球(每个球除颜色外其余都与红球相同).摇匀后每次随机从袋中摸出一个球,记下颜色后放回袋中,通过大量重复摸球试验后发现,摸到白球的频率是,则袋中红球约为 25 个.【考点】利用频率估计概率.【专题】常规题型.【分析】根据口袋中有10个白球,利用小球在总数中所占比例得出与实验比例应该相等求出即可.【解答】解:∵通过大量重复摸球试验后发现,摸到白球的频率是,口袋中有10个白球,∵假设有x个红球,∴=,解得:x=25,∴口袋中有红球约有25个.故答案为:25.【点评】此题主要考查了用样本估计总体,根据已知得出小球在总数中所占比例得出与实验比例应该相等是解决问题的关键. 15. “六•一”期间,小洁的妈妈经营的玩具店进了一纸箱除颜色外都相同的散装塑料球共1000个,小洁将纸箱里面的球搅匀后,从中随机摸出一个球记下其颜色,把它放回纸箱中;搅匀后再随机摸出一个球记下其颜色,把它放回纸箱中;…多次重复上述过程后,发现摸到红球的频率逐渐稳定在0.2,由此可以估计纸箱内红球的个数约是 200 个.【考点】利用频率估计概率.【分析】因为摸到红球的频率在0.2附近波动,所以摸出红球的概率为0.2,再设出红球的个数,根据概率公式列方程解答即可.【解答】解:设红球的个数为x,∵红球的频率在0.2附近波动,∴摸出红球的概率为0.2,即=0.2,解得x=200.所以可以估计红球的个数为200.故答案为:200.【点评】本题考查了利用频率估计概率,大量反复试验时,某事件发生的频率会稳定在某个常数的附近,这个常数就叫做事件概率的估计值.关键是根据黑球的频率得到相应的等量关系. 16.如表记录了一名球员在罚球线上投篮的结果.那么,这名球员投篮一次,投中的概率约为 0.5 (精确到0.1).投篮次数(n)50100150200250300500投中次数(m)286078104123152251投中频率(m/n)0.560.600.520.520.490.510.50【考点】利用频率估计概率.【专题】图表型.【分析】计算出所有投篮的次数,再计算出总的命中数,继而可估计出这名球员投篮一次,投中的概率.【解答】解:由题意得,这名球员投篮的次数为1550次,投中的次数为796,故这名球员投篮一次,投中的概率约为:≈0.5.故答案为:0.5.【点评】此题考查了利用频率估计概率的知识,注意这种概率的得出是在大量实验的基础上得出的,不能单纯的依靠几次决定. 17.为了估计暗箱里白球的数量(箱内只有白球),将5个红球放进去,随机摸出一个球,记下颜色后放回,搅匀后再摸出一个球记下颜色,多次重复或发现红球出现的频率约为0.2,那么可以估计暗箱里白球的数量大约为 20 个.【考点】利用频率估计概率.【分析】在同样条件下,大量反复试验时,随机事件发生的频率逐渐稳定在概率附近,可以从比例关系入手,列出方程求解.【解答】解:设暗箱里白球的数量是n,则根据题意得:=0.2,解得:n=20,故答案为:20.【点评】此题主要考查了利用频率估计概率,本题利用了用大量试验得到的频率可以估计事件的概率.关键是根据红球的频率得到相应的等量关系. 18.在一个不透明的布袋中,装有红、黑、白三种只有颜色不同的小球,其中红色小球4个,黑、白色小球的数目相同.小明从布袋中随机摸出一球,记下颜色后放回布袋中,摇匀后随机摸出一球,记下颜色;…如此大量摸球实验后,小明发现其中摸出的红球的频率稳定于20%,由此可以估计布袋中的黑色小球有 8 个.【考点】利用频率估计概率.【分析】根据多次试验发现摸到红球的频率是20%,则可以得出摸到红球的概率为20%,再利用红色小球有4个,黄、白色小球的数目相同进而表示出黑球概率,得出答案即可.【解答】解:设黑色的数目为x,则黑、白色小球一共有2x个,∵多次试验发现摸到红球的频率是20%,则得出摸到红球的概率为20%,∴=20%,解得:x=8,∴黑色小球的数目是8个.故答案为:8.【点评】本题考查了利用频率估计概率,根据题目中给出频率可知道概率,从而可求出黑色小球的数目是解题关键. 19.在一个不透明的盒子中装有n个小球,它们只有颜色上的区别,其中有2个红球,每次摸球前先将盒中的球摇匀,随机摸出一个球记下颜色后再放回盒中,通过大量重复试验后发现,摸到红球的频率稳定于0.2,那么可以推算出n大约是 10 .【考点】利用频率估计概率.【分析】在同样条件下,大量反复试验时,随机事件发生的频率逐渐稳定在概率附近,可以从比例关系入手,列出方程求解.【解答】解:由题意可得,=0.2,解得,n=10.故估计n大约有10个.故答案为:10.【点评】此题主要考查了利用频率估计概率,本题利用了用大量试验得到的频率可以估计事件的概率.关键是根据红球的频率得到相应的等量关系.

