


物理选择性必修 第二册第四章 电磁振荡与电磁波2 电磁场与电磁波精品综合训练题
展开一、电磁场
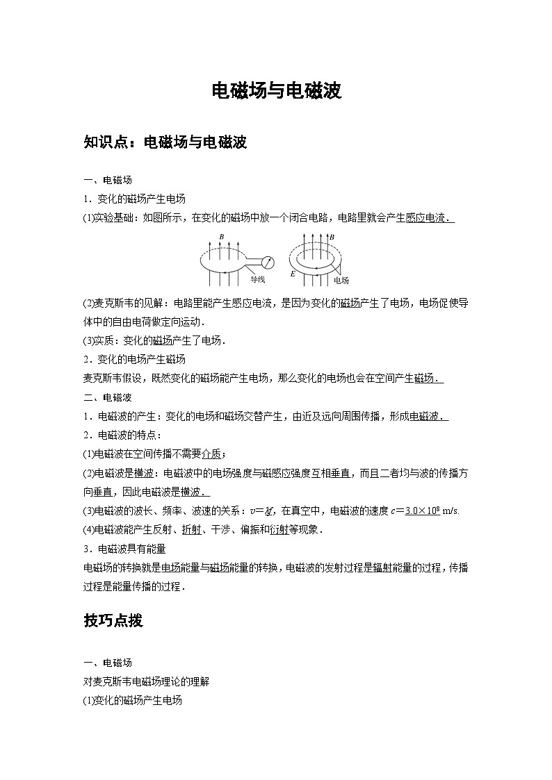
1.变化的磁场产生电场
(1)实验基础:如图所示,在变化的磁场中放一个闭合电路,电路里就会产生感应电流.
(2)麦克斯韦的见解:电路里能产生感应电流,是因为变化的磁场产生了电场,电场促使导体中的自由电荷做定向运动.
(3)实质:变化的磁场产生了电场.
2.变化的电场产生磁场
麦克斯韦假设,既然变化的磁场能产生电场,那么变化的电场也会在空间产生磁场.
二、电磁波
1.电磁波的产生:变化的电场和磁场交替产生,由近及远向周围传播,形成电磁波.
2.电磁波的特点:
(1)电磁波在空间传播不需要介质;
(2)电磁波是横波:电磁波中的电场强度与磁感应强度互相垂直,而且二者均与波的传播方向垂直,因此电磁波是横波.
(3)电磁波的波长、频率、波速的关系:v=λf,在真空中,电磁波的速度c=3.0×108 m/s.
(4)电磁波能产生反射、折射、干涉、偏振和衍射等现象.
3.电磁波具有能量
电磁场的转换就是电场能量与磁场能量的转换,电磁波的发射过程是辐射能量的过程,传播过程是能量传播的过程.
技巧点拨
一、电磁场
对麦克斯韦电磁场理论的理解
(1)变化的磁场产生电场
①均匀变化的磁场产生恒定的电场.
②非均匀变化的磁场产生变化的电场.
③周期性变化的磁场产生同频率的周期性变化的电场.
(2)变化的电场产生磁场
①均匀变化的电场产生恒定的磁场.
②非均匀变化的电场产生变化的磁场.
③周期性变化的电场产生同频率的周期性变化的磁场.
二、电磁波与机械波的比较
例题精练
1.(2021春•薛城区期中)有关电磁场理论下列说法正确的是( )
A.变化的磁场一定产生变化的电场
B.均匀变化的电场产生均匀变化的磁场
C.稳定的磁场能够在周围空间产生稳定的电场
D.变化的电场和变化的磁场互相激发,由近及远传播形成电磁波
【分析】根据麦克斯韦电磁场理论,变化的磁场产生电场,变化的电场产生磁场,交替产生,由近向远传播,形成电磁波。
【解答】解:A、根据麦克斯韦电磁理论可知,均匀变化的磁场,产生稳定的电场,非均匀变化的磁场,产生变化的电场,故A错误;
B、根据麦克斯韦电磁理论可知,均匀变化的电场,产生稳定的磁场,非均匀变化的电场,产生变化的磁场,故B错误;
C、稳定的磁场周围没有电场产生,故C错误;
D、根据麦克斯韦电磁理论可知,均匀变化的电场,产生稳定的磁场,非均匀变化的电场,产生变化的磁场,变化的电场和变化 的磁场互相激发,由近及远传播形成电磁波,故D正确。
故选:D。
【点评】解决本题的关键知道麦克斯韦电磁场理论,要注意变化的电场产生磁场,稳定的电场周围没有磁场,知道电磁波的产生机理。
2.(2020春•武昌区校级月考)关于下列说法,正确的是( )
A.X射线可以用于机场检查箱内的物品
B.雷达是利用电磁波中的长波遇到障碍物时能绕过去的特点来更好地追踪目标的
C.用红外线照射时,大额钞票上用荧光物质印刷的文字会发出可见光
D.根据麦克斯韦电磁场理论知,变化的电场一定产生变化的磁场
【分析】X射线是由原子中的内层电子发射的,具有较强的穿透性。
电磁波中波的波长短,不容易发生衍射。
紫外线具有荧光作用。
根据电磁理论:变化的电场一定产生的磁场,变化的磁场一定产生电场。
【解答】解:A、X射线的频率较高,穿透力较强,医学上常用X射线作透视检查,也可用于机场检查箱内的物品,故A正确;
B、雷达是利用电磁波中波长较短,不容易发生衍射,从而追踪目标,故B错误;
C、紫外线照射时,大额钞票上用荧光物质印刷的文字会发出可见光,故C错误;
D、根据麦克斯韦电磁理论:均匀变化的电场产生稳恒的磁场,非均匀变化的电场才产生变化的磁场,故D错误。
故选:A。
【点评】此题考查了X射线的特性、电磁波谱和麦克斯韦电磁场理论等相关知识,解题的关键是掌握红外光与紫外线的区别,理解雷达的工作原理,注意电场的变化有均匀变化与非均匀变化两种形式。
随堂练习
1.(2020春•新津县校级月考)关于电磁波的下列说法,正确的是( )
A.做变速运动的电荷可以在周围的空间产生电磁波
B.电磁波不具有能量
C.麦克斯韦第一次通过实验验证了电磁波的存在
D.赫兹预言了电磁波的存在
【分析】根据麦克斯韦的电磁场理论分析,做变速运动的电荷会在空间产生变化的电磁场,形成电磁波。
电磁波可以传播能量。
麦克斯韦预言了电磁波的存在,赫兹第一次用实验证实了电磁波的存在。
【解答】解:A、根据麦克斯韦的电磁场理论可知,做变速运动的电荷会在空间产生变化的电磁场,变化的电磁场在空间传播,形成电磁波,故A正确;
B、电磁波能够传播能量,说明电磁波具有能量,故B错误;
CD、麦克斯韦预言了电磁波的存在,是赫兹第一次用实验证实了电磁波的存在,故CD错误。
故选:A。
【点评】此题考查了电磁波的基本性质,知道电磁波的传播特点,并明确麦克斯韦的电磁场理论,掌握电磁场的产生规律是解题的关键。
2.(2019秋•海淀区期末)关于电磁波,下列说法中正确的是( )
A.变化的电场一定在周围空间产生变化的磁场
B.麦克斯韦首先预言了电磁波的存在,法拉第最先用实验证实了电磁波的存在
C.电磁波和机械波都依赖于介质才能传播
D.各种频率的电磁波在真空中的传播速率都相同
【分析】变化的磁场产生电场,变化的电场产生磁场。
麦克斯韦首先预言了电磁波的存在,赫兹通过电火花实验证实了电磁波的存在。
电磁波的传播不需要介质。
电磁波在真空中传播速率相等。
【解答】解:A、根据麦克斯韦的电磁场理论可知,均匀变化的电场周围产生恒定的磁场,周期性变化的电场周围产生同频率周期性变化的磁场,故A错误。
B、麦克斯韦首先预言了电磁波的存在,赫兹通过电火花实验证实了电磁波的存在,故B错误。
C、电磁波的传播不需要介质,机械波传播需要介质,故C错误。
D、各种频率的电磁波在真空中的传播速率都相同,均为光速,故D正确。
故选:D。
【点评】本题考查了电磁波的产生、传播规律,解题的关键是明确麦克斯韦的电磁场理论,即变化的磁场产生电场,变化的电场产生磁场。
3.(2019秋•大连期中)下列说法中正确的是( )
A.磁场不能产生电场
B.电磁波的能量可能是连续的
C.法拉第发现了电流的磁效应
D.麦克斯韦预言了电磁波的存在
【分析】电磁波是由变化电磁场产生的,变化的磁场产生电场,变化的电场产生磁场,逐渐向外传播,形成电磁波。电磁波是由麦克斯韦预言,而赫兹通过实验证实了电磁波的存在。电磁波本身就是一种物质,且不连续的。
【解答】解:A、变化的磁场产生电场,变化的电场产生磁场,故A错误;
B、普朗克提出,电磁波的能量是不连续的,故B错误;
C、奥斯特发现了电流的磁效应,故C错误;
D、电磁波是由麦克斯韦预言,而赫兹通过实验证实了电磁波的存在,故D正确;
故选:D。
【点评】解决本题的关键知道电磁波的产生原理,以及知道电磁波的类型。对于这些基本知识要熟练掌握并能正确应用。
综合练习
一.选择题(共15小题)
1.(2021春•华安县月考)关于电磁波,下列说法中正确的是( )
A.电磁波是由恒定不变的电场或磁场产生的
B.超声波属于电磁波
C.光属于电磁波
D.电磁波不能在真空中传播
【分析】根据麦克斯韦的电磁场理论可知,恒定不变的电场不会产生磁场,恒定不变的磁场不会产生电场。
超声波是声波。
光是电磁波。
电磁波传播不需要介质。
【解答】解:A、根据麦克斯韦的电磁场理论可知,电磁波是由周期性变化的电场或磁场产生的,故A错误;
B、超声波是声波,不属于电磁波,故B错误;
C、光具有波粒二象性,属于电磁波,故C正确;
D、电磁波传播不需要介质,能在真空中传播,故D错误。
故选:C。
【点评】此题考查了电磁波的特性,解题的关键是明确变化的磁场产生变化的电场,变化的电场产生变化的磁场,不断交替变化产生电磁波。
2.(2021春•厦门期末)根据麦克斯韦电磁场理论,下列说法正确的是( )
A.变化的电场一定产生变化的磁场
B.均匀变化的电场产生均匀变化的磁场
C.恒定的电场产生恒定的磁场
D.振荡电场产生同频率的振荡磁场
【分析】麦克斯韦的电磁场理论中变化的磁场一定产生电场,变化的电场一定产生磁场,当中的变化有均匀变化与周期性变化之分。
【解答】解:A、根据麦克斯韦电磁场理论,变化的电场一定产生磁场,但不一定变化,故A错误。
B、变化的磁场一定产生电场,但是产生的电场不一定是变化的,均匀变化的磁场产生的是恒定的电场,周期性变化的磁场产生周期性变化的电场,故B错误。
C、恒定的电场不会产生磁场,恒定的磁场也不会产生电场,故C错误;
D、由上分析,可知,振荡电场会产生同频率的振荡磁场,故D正确。
故选:D。
【点评】考查麦克斯韦的电磁场理论中变化的分类:均匀变化与非均匀(或周期性)变化。
3.(2021春•西城区期末)关于电磁场和电磁波,下列说法正确的是( )
A.任何电场都会产生磁场
B.任何磁场都会产生电场
C.麦克斯韦预言了电磁波的存在
D.电磁波是纵波,可以在真空中传播
【分析】电磁波是由变化电磁场产生的,变化的磁场产生电场,变化的电场产生磁场,逐渐向外传播,形成电磁波。电磁波是由麦克斯韦预言,而赫兹通过实验证实了电磁波的存在。电磁波本身就是一种物质,且是横波。
【解答】解:AB、变化的磁场产生电场,变化的电场产生磁场,而变化有均匀变化与非均匀变化,当均匀变化的则会产生稳定的,故AB错误;
C、电磁波是由麦克斯韦预言,而赫兹通过实验证实了电磁波的存在,故C正确;
D、电磁波是横波,变化的电场与变化磁场相互垂直,能在真空中传播的。故D错误;
故选:C。
【点评】解决本题的关键知道电磁波的产生原理,以及知道电磁波的类型。对于这些基本知识要熟练掌握并能正确应用。
4.(2020•扬州学业考试)下列关于麦克斯韦电磁场理论的说法正确的是( )
A.变化的电场一定能产生变化的磁场
B.变化的磁场一定能产生变化的电场
C.电磁波的传播过程就是电子的传播过
D.电磁波的传播过程就是电磁能的传播过程
【分析】麦克斯韦的电磁场理论中变化的磁场一定产生电场,当中的变化有均匀变化与周期性变化之分。
【解答】解:A、均匀变化的电场产生稳定的磁场,而非均匀变化的电场产生非均匀变化的磁场,恒定的电场不会产生磁场,故A错误;
B、均匀变化的磁场一定产生稳定的电场,而非均匀变化的磁场将产生非均匀变化的电场,恒定的磁场不会产生电场,故B错误;
CD、电磁波是由变化的电磁场产生的,电磁波的传播过程就是电磁能的传播过程,故C错误;D正确;
故选:D。
【点评】考查麦克斯韦的电磁场理论中变化的分类:均匀变化与非均匀(或周期性)变化。电磁波被麦克斯韦预言了存在,而赫兹证实了电磁波的存在。
5.(2021春•资阳期末)关于电磁波,下列说法正确的是( )
A.电磁波在真空中的传播速度与电磁波的频率有关
B.周期性变化的电场和磁场可以相互激发,形成电磁波
C.利用电磁波传递信号可以实现无线通信,但电磁波不能通过电缆、光缆传输
D.电磁波可以由电磁振荡产生,若波源的电磁振荡停止,空间的电磁波随即消失
【分析】电磁波在真空中的传播速度都相同;变化的电场和磁场互相激发,形成由近及远传播的电磁波;
当波源的电磁振荡停止时,只是不能产生新的电磁波,但已发出的电磁波不会立即消失;
电磁波利用光的全反射原理,可通过光纤传播。
【解答】解:A、电磁波在真空中的传播速度都相同,与电磁波的频率无关。故A错误。
B、变化的电场不一定产生变化的磁场,比如均匀变化的电场产生稳定的磁场。故B正确。
C、电磁波传递信号可以实现无线通信,电磁波也能通过电缆、光缆传输。故C错误。
D、当发射电路的电磁振荡停止了,只是不能产生新的电磁波,但已发出的电磁波不会立即消失,还要继续传播一段时间。故D错误。
故选:B。
【点评】解决本题的关键知道电磁波的特点,以及知道电磁波的运用,同时知道电磁波产生的条件。
6.(2020•通州区学业考试)电磁波在空中的传播速度为v,北京交通广播电台的频率为f,该电台所发射电磁波的波长为( )
A.vfB.C.D.
【分析】本题比较简单,根据光速、频率、波长之间关系直接即可求解。
【解答】解:根据光速、频率、波长之间关系有:v=λf,所以λ=,故ABC错误,D正确。
故选:D。
【点评】要熟练应用公式v=λf进行有关运算,可以将电磁波与机械波进行比较学习。
7.(2020•秦州区校级学业考试)电磁波在空中的传播速度为v.北京交通广播电台的频率为f,该电台所发射电磁波的波长为( )
A.B.C.D.vf
【分析】明确光速、频率、波长之间关系,根据公式即可求得电磁波的波长.
【解答】解:根据光速、频率、波长之间关系有:v=λf,所以λ=,故A正确BCD错误。
故选:A。
【点评】本题要熟练应用公式v=λf进行有关运算,可以将电磁波与机械波进行比较学习.
8.(2020秋•泉山区校级期中)下列说法不正确的是( )
A.变化的电场一定产生变化的磁场
B.麦克斯韦预言电磁波的存在
C.赫兹用实验证明电磁波的存在
D.医学上使用的“CT”机用的是X射线
【分析】麦克斯韦电磁场理论的核心思想是:变化的磁场可以激发涡旋电场,变化的电场可以激发涡旋磁场;而赫兹用实验证明电磁波的存在.
【解答】解:A、麦克斯韦预言电磁波的存在,其理论为变化的电场产生磁场,变化的磁场产生电场,但均匀变化的电场只能产生恒定的磁场,故A错误
B、赫兹用实验证明电磁波的存在,故B正确;
D、“CT”机是利用X射线从不同角度照射人体,计算机对其投影进行分析,给出人体组织照片。故D正确。
本题选错误的,故选:A。
【点评】明确麦克斯韦电磁场理论以及电磁场的发现历程,知道CT机的基本原理是利用了X射线进行工作的.
9.(2021春•醴陵市校级期中)下列关于电磁波的说法中不正确的是( )
A.麦克斯韦预言了电磁波的存在
B.赫兹证实了电磁波的存在
C.电磁波的传播需要介质
D.变化的磁场产生电场,变化的电场产生磁场
【分析】电磁波的传播不需要靠介质,可以在真空中传播,也可在介质中传播;麦克斯韦预言力电磁波的存在,赫兹第一次验证了电磁波的存在.
【解答】解:A、麦克斯韦预言力电磁波的存在,赫兹第一次验证了电磁波的存在,故AB正确。
C、电磁波的传播不需要靠介质,可以在真空中传播,也可在很多介质中传播,如在水、空气、光导纤维中等;故C错误;
D、根据电磁波理论可知,变化的磁场产生电场,变化的电场产生磁场,故D正确。
本题选错误的,故选:C。
【点评】本题主要考查电磁波传播特点,麦克斯韦预言电磁波的存在,赫兹证实电磁波的存在,同时注意掌握电磁理传播的主要特点以及电磁波的产生规律.
10.(2020秋•徐州期中)关于电磁波,下列说法中正确的是( )
A.首先预言电磁波存在的物理学家是赫兹
B.麦克斯韦通过实验证实了电磁波的存在
C.电磁波不能在真空中传播
D.在空气中频率越大的电磁波,其波长越小
【分析】明确电磁波的发现历程,知道电磁波可以在真空中传播,根据C=λf可明确波长与频率之间的关系.
【解答】解:A、首先预言电磁波存在的物理学家是麦克斯韦,赫兹通过实验证实了电磁波的存在;故AB错误;
C、电磁波是种能量形式,它可以在真空中传播;故C错误;
D、由C=λf可知,在空气中频率越大的电磁波,其波长越小;故D正确;
故选:D。
【点评】本题考查电磁波的产生及其传播规律等,要注意明确电磁波本身是种能量,可以在真空中传播.
11.(2020秋•涟水县校级月考)早期电视机接收的频道为1~12频道(48.5MHz~223MHz),全频道电视机所接收的频道除1~12频道外,还包括13~56频道(470MHz~862MHz)。则当频率为470MHz时电视机所接收的无线电波的波长约为( )
A.6.19 mB.1.35 mC.0.64 mD.0.35 m
【分析】电磁波的波速c、波长λ和频率f的关系是c=λf;电磁波的波速是一定值,为c=3×108m/s,根据公式求出波长。
【解答】解:电磁波的波速c、波长λ和频率f的关系是c=λf;
c=λf
电磁波的波长:
λ===0.64m。
故选:C。
【点评】此题主要考查的是学生对电磁波的波速、波长和频率之间关系式的理解和掌握,基础性题目。
12.(2021春•新化县校级期末)关于电磁波传播速度表达式v=λf,下述结论中正确的是( )
A.波长越大,传播速度就越大
B.频率越高,传播速度就越大
C.发射能量越大,传播速度就越大
D.电磁波的传播速度与传播介质有关
【分析】电磁波的传播不需介质,传播的速度与介质有关,在真空中传播的速度等于光速。
【解答】解:AB、在真空中,所有电磁波的传播速度都相等,在同一介质中,波长越大,频率越低,传播速度越大,故AB错误;
C、电磁场是传递能量的一种形式,电磁波的传播速度与发射能量无关,故C错误;
D、电磁波的传播速度与传播介质有关,同一电磁波在不同介质中传播速度不一样,故D正确。
故选:D。
【点评】本题关键要知道电磁波传播速度的决定因素:介质的性质,与电磁波的波长、频率、能量均无关。
13.(2020秋•增城区校级期末)关于电磁波和声波,下列说法正确的是( )
A.电磁波和声波的传播都需要借助于介质
B.电磁波在任何介质中传播的速度都相同,而声波的波速大小与介质密切相关
C.电磁波和声波都能产生反射现象
D.电磁波是波,声波也是波,理论上它们是同种性质的波
【分析】电磁波是由变化电磁场产生的,变化的磁场产生电场,变化的电场产生磁场,逐渐向外传播,形成电磁波。电磁波本身就是一种物质传播不需要介质,电磁波在真空中传播的速度等于光速,与频率无关;声波属于机械波,传播需要依赖介质,而不同频率在同一均匀介质中传播速度相同;都能发生反射现象。
【解答】解:A、电磁波本身是一种物体,传播可不依赖介质,而声波的传播需要借助于介质,故A错误;
B、电磁波在不同介质中传播的速度不相同,只有在真空中才相同,而声波的波速大小与介质密切相关化,同一均匀介质,声波的传播速度相同的。故B错误;
C、电磁波和声波,它们都属于波,均能产生反射现象,故C正确;
D、电磁波是一种波,声波也是一种波,它们具有波的共性,但前者是电磁场在空间的传播,后者是机械振动在介质中的传播,不同,故D错误;
故选:C。
【点评】本题关键要明确电磁波的产生机理、传播特点,掌握机械波产生的机理,注意两者的区别与联系是解题的关键。
14.(2020•张店区校级学业考试)关于电磁场和电磁波,下列说法中正确的是( )
A.电磁场由发生区域向远处的传播就是电磁波
B.在电场的周围总能产生磁场,在磁场的周围总能产生电场
C.电磁波是一种物质,只能在真空中传播
D.电磁波传播的速度总是3.0×108m/s
【分析】电磁波是由变化电磁场产生的,变化的磁场产生电场,变化的电场产生磁场,逐渐向外传播,形成电磁波.电磁波在真空中传播的速度等于光速,与频率无关.电磁波本身就是一种物质.
【解答】解:A、变化的磁场产生电场,变化的电场产生磁场,逐渐向外传播,形成电磁波,故A正确;
B、变化的电场和变化的磁场是相互联系的,它们统称为电磁场。故B错误;
C、电磁场本身就是一种物质,可以不依赖物质传播,故C错误;
D、电磁波在真空中传播速度是3×108m/s,在其他介质中的传播速度要小。故D错误;
故选:A。
【点评】解决本题的关键知道电磁波的产生原理,以及知道电磁波谱所包含:无线电波、红外线、可见光、紫外线、X射线、γ射线.对于这些基本知识要熟练掌握并能正确应用.
15.(2020•浙江学业考试)下面所列的波,均属于电磁波的是( )
A.声波、水波、微波
B.声波、水波、X射线
C.声波、水波,r射线
D.无线电波、红外线、紫外线
【分析】要解答本题需掌握:γ射线、X射线、紫外线、可见光、红外线等都是电磁波.
【解答】解:根据课本电磁波谱可知:γ射线、X射线、紫外线、可见光、红外线等都是电磁波;
超声波、次声波不属于电磁波,它是声波;水波也不是电磁波。
故选:D。
【点评】本题主要考查学生对电磁波谱的了解和掌握,是一道基础题.
二.多选题(共10小题)
16.(2021春•锡山区校级期末)关于电磁波下列说法正确的是( )
A.周期性变化的电场和磁场可以相互激发,形成电磁波
B.电磁波可以在真空中传播,而水波和声波的传播离不开介质
C.赫兹通过一系列实验,证实了麦克斯韦关于光的电磁理论
D.遥控器发出的红外线波长与医院“CT”中的X射线波长相同
【分析】电磁波是由变化电磁场产生的,变化的磁场产生电场,变化的电场产生磁场,逐渐向外传播,形成电磁波;电磁波可以在真空中传播,而机械波传播离不开介质;赫兹证实了麦克斯韦关于光的电磁理论,红外线的波长比X射线的波长长。
【解答】解:A、电磁波是由周期性变化的电场和磁场可以相互激发,逐渐向外传播,形成电磁波,故A正确;
B、电磁波可以在真空中传播,而水波和声波属于机械波,传播离不开介质,故B正确;
C、赫兹通过一系列实验,证实了麦克斯韦关于光的电磁理论,故C正确;
D、红外线的波长比X射线的波长长,故D错误。
故选:ABC。
【点评】解决本题的关键知道电磁波的产生机理,以及知道电磁波的特点。
17.(2021•安徽模拟)如图所示是沿z轴方向传播的电磁波的模型图,箭头线段长度表示了场强大小,已知光速为c。下列关于电磁波说法正确的有( )
A.电磁波传播空间,一定存在均匀变化的电场
B.电磁波传播空间,一定存在均匀变化的磁场
C.图示电磁波在真空中传播的速度为c
D.图示电磁波若在真空中传播则说明频率为
E.从图示电磁波模型来看电磁波属于横波
【分析】根据麦克斯韦电磁学理论只有应该是周期性变化的电磁场才能激发电磁波。所有电磁波在真空中传播的速度都是光速。所有电磁波都是横波。
【解答】解:AB、根据麦克斯韦电磁学理论,均匀变化的电场激发恒定的磁场,均匀变化的磁场激发恒定的电场,恒定的磁场不能激发电场,恒定的电场不能激发磁场,因此只有应该是周期性变化的电磁场才能激发电磁波,故AB错误;
C、所有电磁波在真空中传播的速度都是光速,故C正确;
D、根据波长、波速、频率之间的关系,v=λf有,f==,故D正确。
E、所有电磁波都是横波,故E正确,
故选:CDE。
【点评】本题考查电磁波的相关知识,注意掌握基本知识点,加强记忆,多练习。
18.(2020秋•莒县期中)现在我们已经学习了电磁波和机械波,下列关于它们的共同特点,正确的是( )
A.电磁波和机械波的传播都离不开介质
B.电磁波和机械波不但可以传递能量,还可以传递信息
C.电磁波和机械波都能够产生反射、折射、干涉、衍射现象
D.电磁波和机械波从一种介质进入另一种介质,传播速度都不变
【分析】明确电磁波和机械波的区别,知道电磁波是一种特殊物质,而机械波却不是;波从一种介质进入另一种介质,传播速度会变化;干涉和衍射现象是波的特有现象,一切波都能发生干涉和衍射现象。
【解答】解:A、机械波的传播需要介质,不可以在真空中传播,电磁波传播不需要介质,可以在真空中传播,故A错误;
B、一切波不但可以传递能量,还可以传递信息,故B正确;
C、机械波和电磁波它们属于波,都能发生反射、折射、干涉和衍射现象,故C正确;
D、机械波的传播速度只取决于介质,和频率无关;电磁波的传播速度不仅取决于介质,还和频率有关,故D错误。
故选:BC。
【点评】本题考查对机械波和电磁波特性的理解能力,既要抓住共性,更要抓住区别。机械波在介质中传播速度大,而电磁波在真空中传播速度最大。
19.(2021春•平邑县校级期中)有关电磁场理论说法正确的是( )
A.麦克斯韦预言了电磁波的存在,并揭示了电、磁、光现象在本质上的统一性
B.均匀变化的磁场一定产生变化的电场
C.在LC振荡电路中,在电容器放电完毕瞬间,线圈中产生的自感电动势最大
D.赫兹通过一系列实验,证明了麦克斯韦关于光的电磁理论
【分析】明确电磁波的发现历程以及相关内容,知道只有交变的电(磁)场才能产生交变的磁(电)场,同时明确麦克斯韦与赫兹的贡献。
根据LC振荡电路各个物理量的变化规律分析。
【解答】解:A、麦克斯韦预言了电磁波的存在,并揭示了电、磁、光现象在本质上的统一性,故A正确;
B、变化的电场产生磁场,均匀变化的磁场一定产生恒定不变的电场,故B错误;
C、电容器放电完毕的瞬间,线圈自感电动势E=,电容器放电完毕瞬间,I最大,但变化率为零,自感电动势为零,故C错误;
D、赫兹通过一系列实猃,证实了麦克斯韦关于光的电磁理论,故D正确。
故选:AD。
【点评】此题考查了电磁波的发射、传播和接收,了解电磁波的发现历程,要明确麦克斯韦预言了电磁波的存在,但赫兹通过实验证实了电磁波的存在。
20.(2021春•莱州市校级月考)有关电磁场理论说法正确的是( )
A.法拉第预言了电磁波的存在,并揭示了电、磁、光现象在本质上的统一性
B.均匀变化的磁场一定产生恒定的电场
C.均匀电荷的电场产生均匀变化的磁场
D.赫兹通过一系列实验,证明了麦克斯韦关于光的电磁理论
【分析】明确电磁波的发现历程以及相关内容,知道只有交变的电(磁)场才能产生交变的磁(电)场,同时明确麦克斯韦与赫兹的贡献。
【解答】解:A、麦克斯韦预言了电磁波的存在,并揭示了电、磁、光现象在本质上的统一性,故A错误;
BC、变化的电场一定产生磁场,但如果是均匀变化的磁场,只能产生恒定不变的电场,故B正确,C错误;
D、赫兹通过一系列实猃,证实了麦克斯韦关于光的电磁理论,故D正确。
故选:BD。
【点评】本题考查电磁波的发现历程,要明确麦克斯韦预言了电磁波的存在,但赫兹通过实验证实了电磁波的存在。
21.(2021春•双流区校级月考)下列说法中正确的是( )
A.变化的电场一定能够在其周围空间产生变化的磁场从而形成电磁波
B.当观察者向静止的声源运动时,接收到的声音的波长大于声源发出的波长
C.相对论认为时间和空间与物质的运动状态有关
D.机械波的传播需要介质,电磁波能够在真空中传播
E.无线电波、红外线、可见光、紫外线、X射线中频率最高的是X射线
【分析】周期性变化的电场一定能够在其周围空间产生周期性变化的磁场。
根据多普勒效应分析波的频率的变化。
相对论认为时间和空间与物质的运动状态有关。
机械波传播需要介质。
【解答】解:A、周期性变化的电场一定能够在其周围空间产生周期性变化的磁场;均匀变化的电场能够在其周围空间产生稳定的磁场,故A错误。
B、根据多普勒效应,当观察者向静止的声源运动时,接收到的声音的频率大于声源发出的频率,结合v=λf可知,接收到的声音的波长小于声源发出的波长,故B错误。
C、相对论认为时间和空间与物质的运动状态有关,故C正确。
D、机械波的传播需要介质,电磁波的传播不需要介质,可在真空中传播,故D正确。
E、无线电波、红外线、可见光、紫外线、X射线是按波长变短的顺序排列,故频率最高的是X射线,故E正确。
故选:CDE。
【点评】此题涉及电磁波的产生、多普勒效应、相对论以及电磁波谱等知识点的问题,对于此类基础知识要理解并多加积累。难度不大,属于基础题。
22.(2020秋•葫芦岛月考)下列说法正确的是( )
A.只要有磁场,就能产生电磁波
B.电磁波能在水中传播
C.X射线的波长大于红外线的波长
D.电磁波传播时能携带信息
【分析】依据周期性变化的磁场产生电场,周期性变化电场产生磁场,从而产生电磁波,电磁波能在真空中传播,也能在介质中传播;根据电磁波谱,即可判定;电磁波、机械波均能携带信息。
【解答】解:A、变化的磁场产生电场,变化的电场产生磁场;均匀变化的磁场产生稳定电场,不能产生电磁波,故A错误;
B、电磁波是一种特殊物质,能在真空中传播,也能在介质中传播,故B正确;
C、X射线的波长小于红外线的波长,故C错误;
D、所有波都能传递信息,故电磁波能够携带信息,故D正确;
故选:BD。
【点评】此题要理解麦克斯韦电磁场理论,熟知电磁波性质,并明确电磁波与机械波的区别与联系,注意加强记忆电磁波谱的内容。
23.(2020秋•沭阳县期中)下列叙述正确的是( )
A.一切物体都在辐射电磁波,电磁波具有能量
B.光是一种电磁波
C.普朗克提出了能量子假说
D.自然界的能量守恒,不同形式的能可互相转化,所以不需要节约能源
【分析】热辐射是物体由于具有温度而辐射电磁波的现象;
光是一种电磁波;
普朗克提出了能量子假说;
自然界的能量守恒,但能直接应用的能源使用后品质降低,不能直接应用,所以可利用能源越来越少。
【解答】解:A、自然界的任何物体都向外辐射电磁波,温度越高,辐射电磁波的本领越强,故A正确;
B、光是一种电磁波,具有波粒二象性,故B正确;
C、普朗克提出了能量子假说,认为能量是由一份一份不可分割最小能量值组成,并利用能量子假说成功解释了黑体辐射规律,故C正确;
D、自然界的能量守恒,但能直接应用的能源使用后品质降低,不能直接应用,所以可利用能源越来越少,需要节约能源,故D错误。
故选:ABC。
【点评】本题考查了光的本性、能量子假说和节约能源等知识,解题的关键是课本基本知识的掌握,理解光的波粒二象性。
24.(2020•道里区校级一模)梳子在梳头后带上电荷,摇动这把梳子在空中产生电磁波。该电磁波( )
A.是横波
B.是由于电荷运动产生的
C.不能在真空中传播
D.只能沿着梳子摇动的方向传播
E.在空气中的传播速度约为3×108m/s
【分析】电磁波是横波,它的传播不需要介质;电磁波中电场和磁场的方向相互垂直,电磁波传播的速度在真空中为光速。
【解答】解:AB、根据电磁波的特点可知,电磁波为横波,是由于电荷运动产生的,故AB正确;
C、电磁波的传播不需要介质,可以在真空中传播。故C错误;
D、电磁波产生后,可以在任意方向传播,故D错误;
E、电磁波传播的速度在真空中等于光速,在空气中的传播速度约为3×108m/s,故E正确。
故选:ABE。
【点评】本题考查了有关电磁场和电磁波的基本知识,对于这些基本知识要熟练掌握并能正确应用。
25.(2020秋•福田区校级期中)某电路中的电场随时间变化的图象如图所示,其中不能发射电磁波的电场是( )
A.B.
C.D.
【分析】根据麦克斯韦的电磁场理论,周期性变化的电场会产生周期性变化的磁场,周期性变化的磁场会产生周期性变化的电场,周期性变化的磁场与电场不断的相互激发,会使电磁场由近及远的传播,形成电磁波。
【解答】解:A、图A是稳定的电场,不能产生磁场,故A错误。
B、C、图B与图C是均匀变化的电场,产生恒定不变的磁场,也不能形成电磁波,故B错误,C错误。
D、图D是按正弦函数规律周期性变化的电场,会产生同频率的周期性变化的磁场,能形成电磁场,向外发射电磁波,故D正确。
本题选择错误的,
故选:ABC。
【点评】本题关键熟悉电磁波的产生机理,要明确周期性变化的电场或磁场可以产生电磁波,均匀变化的电场或磁场不能产生电磁波。
三.填空题(共5小题)
26.(2020秋•道里区校级期中)某一电磁波在真空中的传播频率为 2450MHz,它的波长为 0.12 m.
【分析】电磁波在真空中的传播速度是3×108m/s;已知波速与频率,由λ=可求出电磁波的波长.
【解答】解:电磁波在真空中的传播速度是3×108m/s;
电磁波的波长为:λ==≈0.12m;
故答案为:0.12
【点评】本题考查了电磁波在真空中的传播速度、求电磁波的波长问题,是一道基础题;要记住电磁波在真空中的传播速度;掌握波速、波长与频率间的关系.
27.(2021春•临湘市期末) 麦克斯韦 预言了电磁波的存在, 赫兹 用实验证明了电磁波的存在.
【分析】本题主要考查学生对:电磁波的产生的了解和掌握,属于基础题目.
【解答】解:1864年,英国青年物理学家麦克斯韦在研究了当时所发现的电磁现象的基础上,建立了麦克斯韦电磁理论,并预言了电磁波的存在;1888年,德国青年物理学家赫兹第一次用实验证实了电磁波的存在.
故答案为:麦克斯韦电磁,赫兹.
【点评】1864年,物理学家麦克斯韦预言了电磁波的存在;1888年,物理学家赫兹第一次用实验证实了电磁波的存在.这一事实是经典电磁学的重要基石.
28.(2020秋•金台区期末)麦克斯韦的电磁理论主要有两个基本观点,是 变化的电场产生磁场 和 变化的磁场产生电场 .
【分析】解答本题应熟练掌握麦克斯韦的电磁场理论:变化的电场产生磁场,变化的磁场产生电场.周期性变化的电场产生同频率变化的磁场.
【解答】解:麦克斯韦的电磁场理论:变化的电场产生磁场,变化的磁场产生电场.在电场的周围不一定存在着由该电场产生的磁场,原因是若变化的电场就一定产生磁场,若是稳定的电场则不会产生磁场的.若周期性变化的电场一定产生同周期变化的磁场,而均匀变化的电场不能产生均匀变化的磁场,
故答案为:变化的电场产生磁场;变化的磁场产生电场
【点评】麦克斯韦的电磁场理论中变化的磁场一定产生电场,变化有均匀变化与非均匀变化之分,当均匀变化时,则产生稳定的;当非均匀变化时,则也会产生非均匀的.
29.(2020•江苏模拟)麦克斯韦电磁场理论的主要内容包含以下两点:
(1)变化的 磁场 产生电场;
(2)变化的 电场 产生磁场.
【分析】根据麦克斯韦电磁场理论知变化的磁场产生电场,变化的电场产生磁场.
【解答】解:变化的磁场产生电场,变化的电场产生磁场.
【点评】本题关键记住麦克斯韦电磁场理论,知道均匀变化磁场产生恒定的电场,周期性变化的磁场产生周期性变化的电场,基础题.
30.(2020•句容市校级学业考试)电磁波在空气中的传播速度为3×108m/s,某广播电台能够发射波长为50m的无线电波,那么收音机接收这个电台时调谐的频率应工作在 6×106 Hz.
【分析】根据波速、波长、频率的关系式v=λf求出无线电波的频率,接收电台的调谐频率等于电磁波的频率.
【解答】解:根据v=λf得,f.所以收音机接收这个电台时调谐的频率应工作在6×106Hz.
故答案为:6×106
【点评】解决本题的关键知道电磁波波速、频率、波长的关系.
名称
项目
机械波
电磁波
研究对象
力学现象
电磁现象
周期性
位移随时间和空间做周期性变化
电场强度E和磁感应强度B随时间和空间做周期性变化
传播情况
传播需要介质,波速与介质有关,与频率无关
传播无需介质,在真空中波速等于光速c,在介质中传播时,波速与介质和频率都有关
产生机理
由质点(波源)的振动产生
由电磁振荡激发
波的特点
横波或纵波
横波
干涉和衍射
可以发生干涉和衍射
人教版 (2019)选择性必修 第二册3 利用传感器制作简单的自动控制装置随堂练习题: 这是一份人教版 (2019)选择性必修 第二册3 利用传感器制作简单的自动控制装置随堂练习题,共4页。试卷主要包含了传感器及其工作原理,光敏电阻,金属热电阻和热敏电阻,电阻应变片等内容,欢迎下载使用。
高中物理人教版 (2019)选择性必修 第二册第四章 电磁振荡与电磁波2 电磁场与电磁波精品课后测评: 这是一份高中物理人教版 (2019)选择性必修 第二册第四章 电磁振荡与电磁波2 电磁场与电磁波精品课后测评,共28页。试卷主要包含了电磁场,电磁波等内容,欢迎下载使用。
人教版 (2019)选择性必修 第二册4 电能的输送优秀精练: 这是一份人教版 (2019)选择性必修 第二册4 电能的输送优秀精练,共28页。试卷主要包含了输送电能的基本要求,降低输电损耗的两个途径,电网供电等内容,欢迎下载使用。