


所属成套资源:人教版高中物理新教材同步讲义选修第三册 (含解析)
人教版高中物理新教材同步讲义选修第三册 第2章 专题强化 理想气体的综合问题(含解析)
展开
这是一份人教版高中物理新教材同步讲义选修第三册 第2章 专题强化 理想气体的综合问题(含解析),共10页。
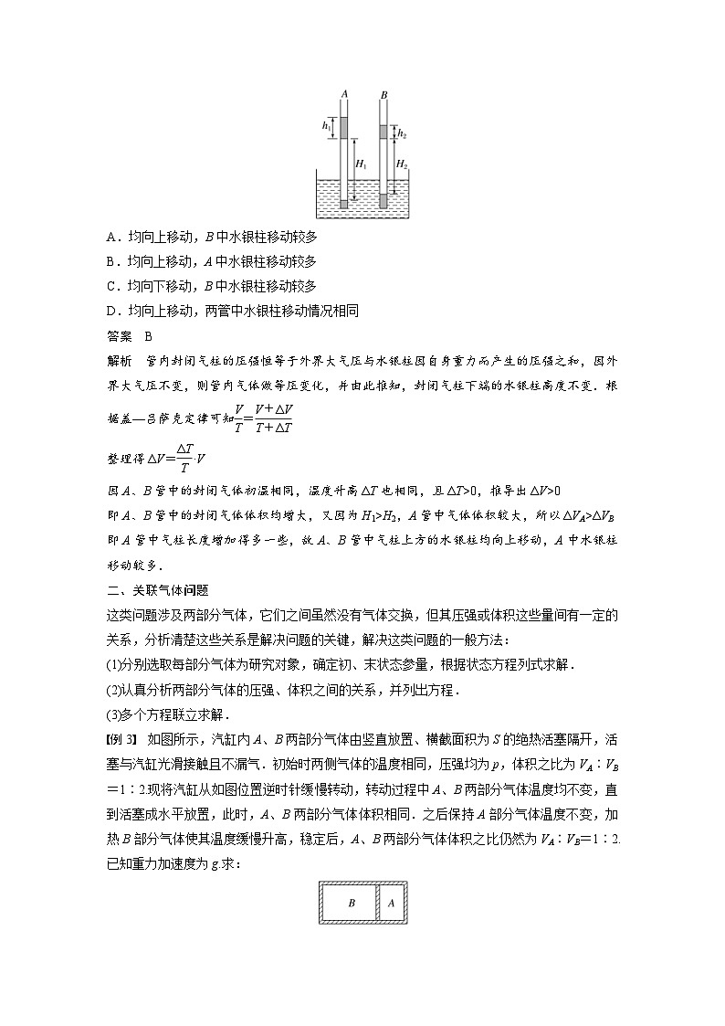
理想气体的综合问题[学习目标] 1.学会应用假设法分析液柱的移动问题.2.会找到两部分气体的关系,能解决关联气体问题.3.会应用气体实验定律和理想气体状态方程解决综合问题.一、液柱移动问题分析液柱移动问题常使用假设推理法:根据题设条件,假设液柱不动,运用相应的物理规律及有关知识进行严谨的推理,得出正确的答案.常用推论有两个:(1)查理定律的分比形式:eq \f(Δp,ΔT)=eq \f(p,T)或Δp=eq \f(ΔT,T)p.(2)盖-吕萨克定律的分比形式:eq \f(ΔV,ΔT)=eq \f(V,T)或ΔV=eq \f(ΔT,T)V.例1 如图所示,A、B两容器容积相等,用粗细均匀的细玻璃管连接,两容器内装有不同气体,细管中央有一段水银柱,在两边气体作用下保持平衡时,A中气体的温度为0 ℃,B中气体的温度为20 ℃,如果将它们的温度都降低10 ℃,则水银柱将( )A.向A移动 B.向B移动C.不动 D.不能确定答案 A解析 由查理定律可知eq \f(p,T)=eq \f(Δp,ΔT),可得Δp=eq \f(p,T)ΔT,可知Δp∝eq \f(1,T),所以A中气体压强减小得多,水银柱将向A移动,A正确.例2 (2021·重庆市南开中学高二期中)如图所示,两根粗细相同、两端开口的直玻璃管A和B,竖直插入同一水银槽中,各用一段水银柱封闭着温度相同的空气,空气柱长度H1>H2,水银柱长度h1>h2,现使封闭气柱升高相同的温度(外界大气压保持不变),则两管中气柱上方水银柱的移动情况是( )A.均向上移动,B中水银柱移动较多B.均向上移动,A中水银柱移动较多C.均向下移动,B中水银柱移动较多D.均向上移动,两管中水银柱移动情况相同答案 B解析 管内封闭气柱的压强恒等于外界大气压与水银柱因自身重力而产生的压强之和,因外界大气压不变,则管内气体做等压变化,并由此推知,封闭气柱下端的水银柱高度不变.根据盖—吕萨克定律可知eq \f(V,T)=eq \f(V+ΔV,T+ΔT)整理得ΔV=eq \f(ΔT,T)·V因A、B管中的封闭气体初温相同,温度升高ΔT也相同,且ΔT>0,推导出ΔV>0即A、B管中的封闭气体体积均增大,又因为H1>H2,A管中气体体积较大,所以ΔVA>ΔVB即A管中气柱长度增加得多一些,故A、B管中气柱上方的水银柱均向上移动,A中水银柱移动较多.二、关联气体问题这类问题涉及两部分气体,它们之间虽然没有气体交换,但其压强或体积这些量间有一定的关系,分析清楚这些关系是解决问题的关键,解决这类问题的一般方法:(1)分别选取每部分气体为研究对象,确定初、末状态参量,根据状态方程列式求解.(2)认真分析两部分气体的压强、体积之间的关系,并列出方程.(3)多个方程联立求解.例3 如图所示,汽缸内A、B两部分气体由竖直放置、横截面积为S的绝热活塞隔开,活塞与汽缸光滑接触且不漏气.初始时两侧气体的温度相同,压强均为p,体积之比为VA∶VB=1∶2.现将汽缸从如图位置逆时针缓慢转动,转动过程中A、B两部分气体温度均不变,直到活塞成水平放置,此时,A、B两部分气体体积相同.之后保持A部分气体温度不变,加热B部分气体使其温度缓慢升高,稳定后,A、B两部分气体体积之比仍然为VA∶VB=1∶2.已知重力加速度为g.求:(1)活塞的质量;(2)B部分气体加热后的温度与开始时的温度之比.答案 (1)eq \f(2pS,3g) (2)eq \f(5,3)解析 (1)活塞转到水平位置时,A在上,B在下,设总体积为V,活塞质量为m,则pAS+mg=pBS,对A气体,由玻意耳定律peq \f(V,3)=pAeq \f(V,2),对B气体,由玻意耳定律peq \f(2V,3)=pBeq \f(V,2)解得m=eq \f(2pS,3g)(2)设初态A、B两部分气体的温度均为T,则最后状态时A部分气体的温度仍为T,B部分气体加热后的温度为T′,则对A气体,体积、温度均不变,故压强不变,仍为初态的p;对B气体,压强pB=p+eq \f(mg,S)=eq \f(5,3)p,则eq \f(p,T)=eq \f(\f(5,3)p,T′) 解得eq \f(T′,T)=eq \f(5,3).例4 U形管两臂粗细不同,开口向上,封闭的粗管横截面积是开口的细管的3倍,管中装入水银,大气压为76 cmHg.开口管中水银面到管口距离为11 cm,且水银面比封闭管内高4 cm,封闭管内空气柱长为11 cm,如图所示.现在开口端用小活塞封住,并缓慢推动活塞,使两管液面相平,推动过程中两管的气体温度始终不变,试求:(1)粗管中气体的最终压强;(2)活塞推动的距离.答案 (1)88 cmHg (2)4.5 cm解析 设细管横截面积为S,则粗管横截面积为3S,(1)以粗管内被封闭气体为研究对象,p1=80 cmHg,V1=11×3S=33SV2=10×3S=30S封闭气体做等温变化:p1V1=p2V280×33S=p2·30Sp2=88 cmHg(2)以细管被活塞封闭气体为研究对象,p1′=76 cmHg,V1′=11S,p2′=88 cmHg封闭气体做等温变化:p1′V1′=p2′V2′V2′=9.5S活塞推动的距离:L=11 cm+3 cm-9.5 cm=4.5 cm.两部分气体问题中,对每一部分气体来讲都独立满足eq \f(pV,T)为常数;两部分气体往往满足一定的联系:如压强关系、体积关系等,从而再列出联系方程即可.三、气体实验定律与理想气体状态方程的综合应用解决该类问题的一般思路:(1)审清题意,确定研究对象.(2)分析清楚初、末状态及状态变化过程,依据气体实验定律或理想气体状态方程列出方程;对力学研究对象要正确地进行受力分析,依据力学规律列出方程进而求出压强.(3)注意挖掘题目中的隐含条件,如几何关系等,列出辅助方程.(4)多个方程联立求解.对求解的结果注意检验它们的合理性.例5 (2021·海口市第四中学高二开学考试)如图所示,固定的汽缸 Ⅰ 和汽缸 Ⅱ 的活塞用劲度系数为k=100 N/cm的轻质弹簧相连,两活塞横截面积的大小满足S1=2S2,其中S2=10 cm2.两汽缸均用导热材料制成,内壁光滑,两活塞可自由移动.初始时两活塞静止不动,与汽缸底部的距离均为L0=10 cm,环境温度为T0=300 K,外界大气压强为p0=1.0×105 Pa,弹簧处于原长.现只给汽缸Ⅰ缓慢加热,使汽缸Ⅱ的活塞缓慢移动了5 cm.已知活塞没有到达汽缸口,弹簧始终保持水平,汽缸内气体可视为理想气体.求此时:(1)弹簧的形变量;(2)汽缸Ⅰ内气体的温度.答案 (1)1 cm (2)720 K解析 (1)初始时弹簧处于原长,说明两汽缸内气体压强均为p0加热后,对汽缸Ⅱ的活塞受力分析得p0S2+kx=p2S2①对汽缸Ⅱ内气体,由玻意耳定律得p0S2L0=p2S2L2②L2=L0-5 cm联立解得x=1 cm(2)对汽缸Ⅰ内气体,由理想气体状态方程eq \f(p0S1L0,T0)=eq \f(p1S1L1,T)③对汽缸Ⅰ的活塞受力分析得p1S1=p0S1+kx④由几何关系L1=L0+x+5 cm⑤联立解得T=720 K.1.(多选)如图所示,四个两端封闭、粗细均匀的玻璃管内的空气被一段水银柱隔开,按图中标明的条件,当玻璃管水平放置时,水银柱处于静止状态.如果管内两端的空气都升高相同的温度,则水银柱向左移动的是( )答案 CD解析 假设升温后,水银柱不动,则两边压强都要增加,由查理定律有,压强的增加量Δp=eq \f(pΔT,T),而各管两端空气的初态压强相同,ΔT相同,所以Δp∝eq \f(1,T),即T越高,Δp越小,也就可以确定水银柱应向初态温度高的方向移动,故C、D项正确.2.光滑绝热的轻质活塞把密封的圆筒容器分成A、B两部分,这两部分充有温度相同的理想气体,平衡时VA∶VB=1∶2,现将A中气体加热到127 ℃,B中气体降温到27 ℃,待重新平衡后,这两部分气体体积之比VA′∶VB′为( )A.1∶1 B.2∶3C.3∶4 D.2∶1答案 B解析 对A部分气体有:eq \f(pAVA,TA)=eq \f(pA′VA′,TA′)①对B部分气体有:eq \f(pBVB,TB)=eq \f(pB′VB′,TB′)②因为pA=pB,pA′=pB′,TA=TB,所以将①÷②式得eq \f(VA,VB)=eq \f(VA′TB′,VB′TA′)所以eq \f(VA′,VB′)=eq \f(VATA′,VBTB′)=eq \f(1×400,2×300)=eq \f(2,3).3.(2021·哈尔滨市第六中学高二月考)如图,A、B是完全相同的汽缸,B内有一导热的可在汽缸内无摩擦滑动且体积不计的活塞C,D为不导热的阀门.起初阀门关闭,A内装有压强p1=2.0×105 Pa,温度T1=300 K的氮气;B内装有压强p2=1.0×105 Pa,温度T2=600 K的氧气.打开阀门D,活塞C向右移动,最后达到平衡.以V1和V2分别表示平衡后氮气和氧气的体积(假定氧气和氮气均为理想气体,并与外界无热交换,连接汽缸的管道体积可忽略),则V1与V2之比为( )A.1∶2 B.1∶4C.1∶1 D.4∶1答案 D解析 设活塞C向右移动x,最后共同的温度为T,压强为p,由理想气体状态方程可知:对A部分气体有:eq \f(p1LS,T1)=eq \f(pL+xS,T)对B部分气体有:eq \f(p2LS,T2)=eq \f(pL-xS,T)将两式相除:eq \f(L+xS,L-xS)=eq \f(V1,V2)=eq \f(p1,p2)·eq \f(T2,T1)=eq \f(4,1),故选D.4.(2021·邹城市第一中学月考)如图所示,均匀玻璃管开口向上竖直放置,管内有两段水银柱,封闭着两段空气柱,两段空气柱长度之比L2∶L1=2∶1,两水银柱长度之比为LA∶LB=1∶2,如果给两段空气柱加热,使它们升高相同的温度,又不使水银溢出,则两段空气柱后来的长度之比为( )A.L2′∶L1′=2∶1 B.L2′∶L1′2∶1 D.以上结论都有可能答案 A5.(多选)(2021·吉化第一高级中学高二期中)如图所示是医院给病人输液的部分装置示意图,在输液过程中( )A.A瓶中的药液先用完B.B瓶中的药液先用完C.随着液面下降,A瓶内C处气体压强逐渐增大D.随着液面下降,A瓶内C处气体压强保持不变答案 AC解析 药液从B瓶中流下,封闭气体体积增大,温度不变,根据玻意耳定律知,气体压强减小,A瓶中空气将A瓶中药液压入B瓶补充,使B瓶液面保持不变,直到A瓶药液全部流入B瓶,所以A瓶中的药液先用完,故A正确,B错误;A瓶瓶口处压强和大气压相等,但液面下降,液体产生压强减小,因此A瓶内C处气体压强增大,故C正确,D错误.6.(2021·四川高二期末)如图所示为竖直放置的上细下粗的密闭细管,水银柱将气体分隔成A、B两部分,初始温度相同.使A、B升高相同温度达到稳定后,体积变化量为ΔVA、ΔVB,压强变化量为ΔpA、ΔpB,对液面压力的变化量为ΔFA、ΔFB,则( )A.水银柱向下移动了一段距离B.ΔpA>ΔpBC.ΔVApB,TA=TB所以ΔpA>ΔpB即水银柱向上移动一段距离,故A错,B对;由于气体总体积不变,因此ΔVA=ΔVB,C错;因ΔF=Δp·S,ΔpA>ΔpB,SA>SB,故ΔFA>ΔFB,D错.7.一圆柱形汽缸直立在地面上,内有一具有质量而无摩擦的绝热活塞,把汽缸分成容积相同的A、B两部分,如图所示,两部分气体温度相同,都是27 ℃,A部分气体压强pA0=1.0×105 Pa,B部分气体压强pB0=2.0×105 Pa.现对B部分气体加热,使活塞上升,保持A部分气体温度不变,体积减小为原来的eq \f(2,3).求此时:(1)A部分气体的压强pA;(2)B部分气体的温度TB.答案 (1)1.5×105 Pa (2)500 K解析 (1)A部分气体发生等温变化,由玻意耳定律得pA0V=pA·eq \f(2,3)V,所以pA=eq \f(3,2)pA0,把pA0=1.0×105 Pa代入,得pA=1.5×105 Pa.(2)B部分气体:初状态:pB0=2.0×105 Pa,VB0=V,TB0=300 K,末状态:pB=pA+(pB0-pA0)=2.5×105 Pa.VB=V+eq \f(1,3)V=eq \f(4,3)V,由理想气体状态方程eq \f(pB0VB0,TB0)=eq \f(pBVB,TB),得TB=eq \f(TB0pBVB,pB0VB0)=eq \f(300×2.5×105×\f(4,3)V,2.0×105×V) K=500 K.8.如图所示,均匀薄壁U形管竖直放置,左管上端封闭,右管上端开口且足够长,用两段水银封闭了A、B两部分理想气体,下方水银的左右液面高度相差ΔL=10 cm,右管上方的水银柱高h=14 cm,初状态环境温度为27 ℃,A部分气体长度l1=30 cm,外界大气压强p0=76 cmHg.现保持温度不变,在右管中缓慢注入水银,使下方水银左右液面等高,然后给A部分气体缓慢升温,使A部分气体长度回到30 cm,求:(1)右管中注入的水银高度;(2)升温后的温度.答案 (1)30 cm (2)117 ℃解析 (1)设右管中注入的水银高度是Δh,U形管的横截面积为S,水银的密度为ρ,重力加速度为g,对A部分气体分析,其做等温变化,根据玻意耳定律有p1V1=p2V2p1=p0+14 cmHg+10 cmHgp2=p0+14 cmHg+ρgΔhV1=l1SV2=(l1-eq \f(1,2)ΔL)S代入数据解得右管中注入的水银高度Δh=30 cm.(2)设升温前温度为T0,升温后温度为T,缓慢升温过程中,对A部分气体分析,升温前V2=25 cm·S,p2=120 cmHg,T0=300 K升温后V3=l1S,p3=p0+(14+10+30) cmHg由理想气体状态方程得eq \f(p2V2,T0)=eq \f(p3V3,T)解得T=390 K则升温后的温度为t=117 ℃.9.(2019·全国卷Ⅱ)如图,一容器由横截面积分别为2S和S的两个汽缸连通而成,容器平放在水平地面上,汽缸内壁光滑.整个容器被通过刚性杆连接的两活塞分隔成三部分,分别充有氢气、空气和氮气.平衡时,氮气的压强和体积分别为p0和V0,氢气的体积为2V0,空气的压强为p.现缓慢地将中部的空气全部抽出,抽气过程中氢气和氮气的温度保持不变,活塞没有到达两汽缸的连接处,求:(1)抽气前氢气的压强;(2)抽气后氢气的压强和体积.答案 (1)eq \f(1,2)(p0+p) (2)eq \f(1,2)p0+eq \f(1,4)p eq \f(4p0+pV0,2p0+p)解析 (1)设抽气前氢气的压强为p10,根据力的平衡条件得(p10-p)·2S=(p0-p)·S①得p10=eq \f(1,2)(p0+p);②(2)设抽气后氢气的压强和体积分别为p1和V1,氮气的压强和体积分别为p2和V2,根据力的平衡条件有p2·S=p1·2S③抽气过程中氢气和氮气的温度保持不变,则由玻意耳定律得p1V1=p10·2V0④p2V2=p0V0⑤由于两活塞用刚性杆连接,故V1-2V0=2(V0-V2)⑥联立②③④⑤⑥式解得p1=eq \f(1,2)p0+eq \f(1,4)pV1=eq \f(4p0+pV0,2p0+p).