 
 
 
所属成套资源:新教材高中物理选修第一册分层提升讲义ABC卷(含解析)
人教版 (2019)选择性必修 第一册5 实验:用单摆测量重力加速度优秀练习
展开
这是一份人教版 (2019)选择性必修 第一册5 实验:用单摆测量重力加速度优秀练习,共7页。试卷主要包含了实验原理,实验器材,实验步骤,数据处理,注意事项等内容,欢迎下载使用。
实验:用单摆测量重力加速度
知识点:实验:用单摆测量重力加速度
一、实验原理
由T=2π,得g=,则测出单摆的摆长l和周期T,即可求出当地的重力加速度.
二、实验器材
铁架台及铁夹,金属小球(有孔)、秒表、细线(1 m左右)、刻度尺、游标卡尺.
三、实验步骤
1.让细线穿过小球上的小孔,在细线的穿出端打一个稍大一些的线结,制成一个单摆.
2.将铁夹固定在铁架台上端,铁架台放在实验桌边,把单摆上端固定在铁夹上,使摆线自由下垂.在单摆平衡位置处做上标记.
3.用刻度尺量出悬线长l′(准确到mm),用游标卡尺测出摆球的直径d,则摆长为l=l′+.
4.把单摆拉开一个角度,角度不大于5°,释放摆球.摆球经过最低位置时,用秒表开始计时,测出单摆完成30次(或50次)全振动的时间,求出一次全振动的时间,即为单摆的振动周期.
5.改变摆长,反复测量几次,将数据填入表格.
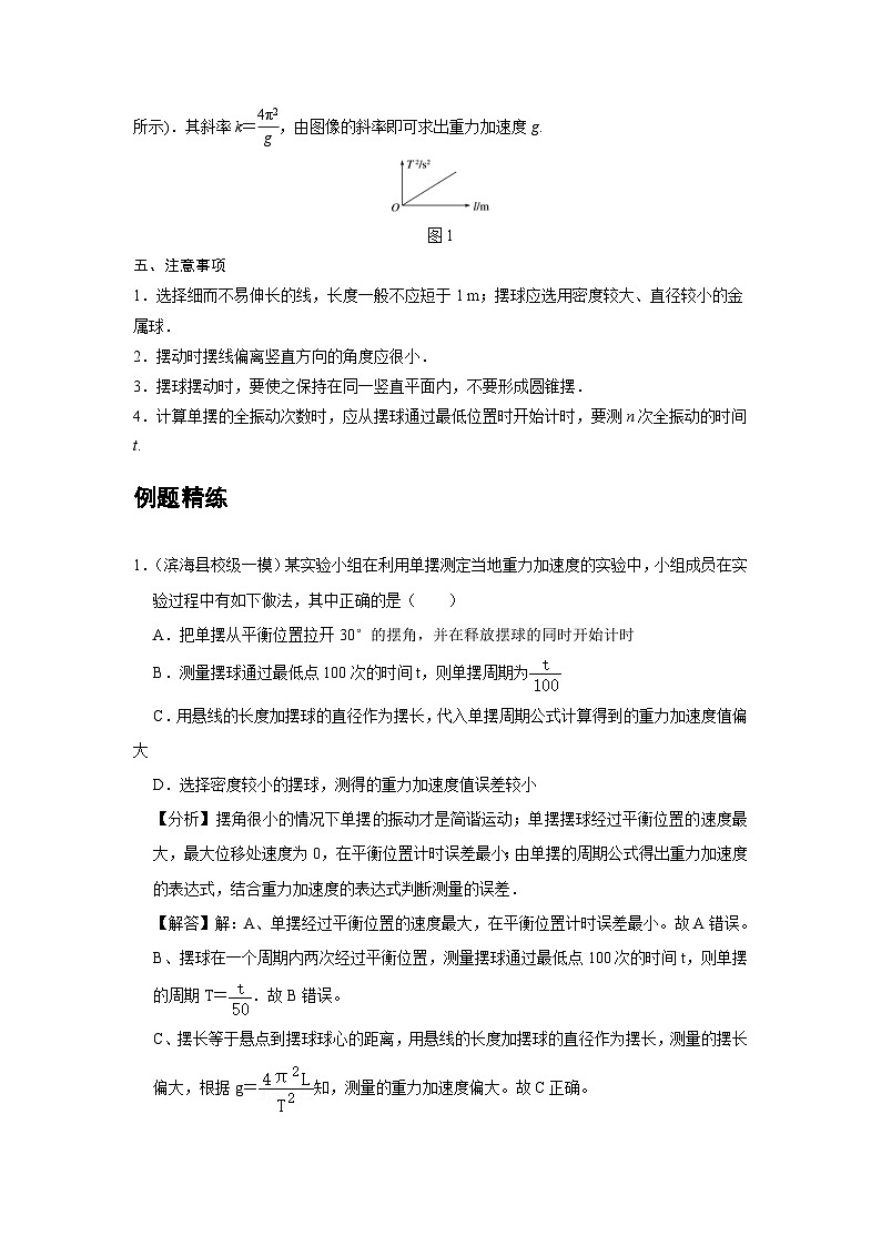
四、数据处理
1.公式法:每改变一次摆长,将相应的l和T代入公式g=中求出g值,最后求出g的平均值.
设计如下所示实验表格
实验次数
摆长l/m
周期T/s
重力加速度g/(m·s-2)
重力加速度g的平均值/(m·s-2)
1
g=
2
3
2.图像法:由T=2π得T2=l,以T2为纵坐标,以l为横坐标作出T2-l图像(如图1所示).其斜率k=,由图像的斜率即可求出重力加速度g.
图1
五、注意事项
1.选择细而不易伸长的线,长度一般不应短于1 m;摆球应选用密度较大、直径较小的金属球.
2.摆动时摆线偏离竖直方向的角度应很小.
3.摆球摆动时,要使之保持在同一竖直平面内,不要形成圆锥摆.
4.计算单摆的全振动次数时,应从摆球通过最低位置时开始计时,要测n次全振动的时间t.
例题精练
1.(滨海县校级一模)某实验小组在利用单摆测定当地重力加速度的实验中,小组成员在实验过程中有如下做法,其中正确的是(  )
A.把单摆从平衡位置拉开30°的摆角,并在释放摆球的同时开始计时 
B.测量摆球通过最低点100次的时间t,则单摆周期为 
C.用悬线的长度加摆球的直径作为摆长,代入单摆周期公式计算得到的重力加速度值偏大 
D.选择密度较小的摆球,测得的重力加速度值误差较小
【分析】摆角很小的情况下单摆的振动才是简谐运动;单摆摆球经过平衡位置的速度最大,最大位移处速度为0,在平衡位置计时误差最小;由单摆的周期公式得出重力加速度的表达式,结合重力加速度的表达式判断测量的误差.
【解答】解:A、单摆经过平衡位置的速度最大,在平衡位置计时误差最小。故A错误。
B、摆球在一个周期内两次经过平衡位置,测量摆球通过最低点100次的时间t,则单摆的周期T=.故B错误。
C、摆长等于悬点到摆球球心的距离,用悬线的长度加摆球的直径作为摆长,测量的摆长偏大,根据g=知,测量的重力加速度偏大。故C正确。
D、为减小实验误差因,应选择密度较大的摆球。故D错误。
故选:C。
【点评】简谐运动是一种理想的运动模型,单摆只有在摆角很小,空气阻力影响不计的情况下单摆的振动才可以看成简谐运动,要知道影响实验结论的因素.
2.(海淀区二模)在用单摆测量重力加速度的实验中,用多组实验数据做出周期(T)的平方和摆长(L)的T2﹣L图线,可以求出重力加速度g。已知两位同学做出的T2﹣L图线如图中的a、b所示,其中a和b平行,图线a对应的g值很接近当地重力加速度的值。相对于图线a,关于图线b的分析正确的是(  )
A.可能是误将绳长记为摆长L 
B.可能是误将悬点到小球下端的距离记为摆长L 
C.可能是误将49次全振动记为50次 
D.根据图线b不能准确测出当地的重力加速度
【分析】根据单摆的周期公式,结合图线的斜率分析误差产生的原因。
【解答】解:B、因为单摆的周期T=2π,故T2=L,而图线b与L轴有个截距,这说明关系式应该为T2=•(L﹣a),即可能是误将悬点到小球下端的距离记为摆长L,则实际的摆长就是L﹣,故B正确;
A、如果是误将绳长记为摆长L,则关系式应该是T2=(L+),图线应该与T2轴有正截距,故A错误;
C、若是误将49次全振动记为50次,则周期T会减小,这样做出的图线的斜率会变小,但仍然过原点,故C错误;
D、根据图线b也能准确测出当地的重力加速度,因为斜率不变,故D错误。
故选:B。
【点评】对于图线问题,一般的解题思路是得出物理量间的关系式,结合图线斜率或截距进行求解。
随堂练习
1.(海淀区校级三模)在利用单摆测重力加速度的实验中,下列哪些操作会使得测得的重力加速度g的值偏大(  )
A.摆线过长,摆角过小 
B.在测量摆长时,将线长和小球直径之和作为了摆长 
C.摆球的质量过大 
D.测量周期时,时间t内全振动次数少数了一次
【分析】根据单摆的周期公式T=2写出重力加速度的表达式,从而判断出引起重力加速度测量值偏大的原因。
【解答】解:根据单摆的周期公式可得g=,
AC、由g=可知:摆线过长、摆角过小、质量过大对测量结果都没有影响,故AC错误;
B、单摆的摆长L为摆线长l与小球的半径r之和,测摆长时将线长和小球直径之和作为了摆长,这样摆长测量偏大,则测得的重力加速度g值偏大,故A错误,B正确;
D、测周期时应由计算,若时间t内全振动次数少数了一次,即周期知测得的周期T偏大,则测得的重力加速度g值偏小,故D错误。
故选:B。
【点评】解决本题的关键掌握单摆的周期公式,知道测量重力加速度的表达式,分析误差形成的原因。
2.(通州区校级模拟)某同学在“用单摆测重力加速度”的实验中,由于没有游标卡尺,无法测小球的直径d,实验中将悬点到小球最高点的距离l作为摆长,测得多组周期T和l的数据,作出l﹣T2图象,由此可知(  )
A.该同学做出的图线应为图中c所示 
B.由所作图线可知小球直径为0.6cm 
C.采用本实验所测数据T和l,亦可用公式T=2π计算当地重力加速度 
D.由所作图线可知当地重力加速度大小约为π2m/s2
【分析】由重力加速度的表达式求得l﹣T2的关系式,根据数学知识分析图象的图线斜率及截距的意义,由此求出小球的直径和当地的重力加速度。
【解答】解:由单摆周期公式T=2π得:l=﹣。
A、根据l﹣T2关系可知l﹣T2图象与纵坐标的截距为负值,该同学做出的图线应为图中a所示,故A错误;
B、因截距为﹣=﹣0.6cm,解得小球的直径为d=1.2cm,故B错误;
C、原因l是悬点到小球最高点的距离,所以不能采用本实验所测数据T和l,根据公式T=2π计算当地重力加速度,故C错误;
D、由数学关系得图象的斜率为:k==,解得重力加速度为:g=π2m/s2,故D正确。
故选:D。
【点评】本题重点为考查摆长、周期等物理量之间的关系,解决本题的关键知道该实验的原理,掌握单摆的周期公式,会通过图象法求解重力加速度的大小。
3.(长宁区二模)在“用单摆测定重力加速度”实验中,下列操作正确的是(  )
A.须选用轻且不易伸长的细线 
B.须选用密度和直径都较小的摆球 
C.摆长必须大于1m,摆角必须小于5° 
D.如果用DIS实验系统做实验,光电门应放在摆球摆动过程的最高点
【分析】为减小实验误差应选择密度大而体积小的球作为摆球,选用轻质细线做摆线,当单摆摆角小于5°时单摆的运动是简谐运动,在最低点速度最大,从最高点开始计时误差最大,根据实验注意事项分析答题。
【解答】解:A、若是重而可伸长的绳子,摆长会发生变化,引起实验误差,为减小误差,组装单摆须选用轻且不易伸长的细线,故A正确;
B、为减小空气阻力对实验的影响,从而减小实验误差,组装单摆须选用密度大而直径都较小的摆球,故B错误;
C、摆长1m左右的细线,摆角小于5°,故C错误;
D、测量时间应从单摆摆到最低点开始,因为最低位置摆球速度最大,引起的时间误最小,则周期测量比较准确,故D错误;
故选:A。
【点评】本题考查了用单摆测重力加速度的实验注意事项,掌握实验原理与实验注意事项是解题的关键,平时要注意基础知识的学习与积累。
综合练习
一.选择题(共7小题)
1.(双城区校级期末)如图所示,S1、S2是两个步调完全相同的相干波源,其中实线表示波峰,虚线表示波谷。若两列波的振幅均保持5cm不变,关于图中所标的a、b、c、d四点,下列说法中正确的是(  )
A.b点振动始终加强,c点振动始终减弱 
B.图示时刻质点c的位移为零 
C.d点始终保持静止不动 
D.a点振动介于加强点和减弱点之间
【分析】频率相同的两列波的叠加。
当波峰与波峰、波谷与波谷相遇时振动是加强的。
当波峰与波谷相遇时振动是减弱的。
【解答】解:A、点b是波峰与波峰相遇,c点是波谷与波谷相遇,它们均属于振动加强点,故A错误;
B、图示时刻质点c是波谷与波谷相遇,则其位移不为零,故B错误;
C、d点是波峰与波谷相遇,振动减弱,振幅为零,故保持静止,故C正确;
D、a点位于加强点的连线上,到两个波源的路程差为零,振动加强点,故D错误。
故选:C。
【点评】该题考查了波的叠加原理,运动方向相同时叠加属于加强,振幅为二者之和,振动方向相反时叠加属于减弱振幅为二者之差.
2.(旬邑县校级月考)在做“用单摆测定重力加速度”的实验中,有人提出如下建议,其中对提高测量结果精度有利的是(  )
A.适当缩短摆线 
B.质量相同、体积不同的摆球,应选用体积较大的 
C.单摆偏离平衡位置的角度不能太大 
D.当单摆经过最高位置开始计时
【分析】为了减小测量误差,单摆摆长应适当长些,便于测量时间;
在空气阻力很小、摆角很小的情况下单摆的振动才是简谐运动,应满足条件;
从速度最大处开始测量周期可以减小误差。
【解答】解:A、单摆的摆长越短,周期越小,适当缩短摆线,不便于测量周期。故A错误;
B、要减小空气阻力的影响,应选体积较小的摆球,故B错误;
C、单摆在摆角很小的情况下才做简谐运动,则单摆偏离平衡位置的角度不能太大,一般不超过5°,故C正确;
D、为了提高测量单摆周期的准确性,需在单摆的速度最大时,即经过最低位置开始计时,故D错误。
故选:C。
【点评】简谐运动是一种理想的运动模型,单摆只有在摆角很小,空气阻力影响不计的情况下单摆的振动才可以看成简谐运动,实验时要保证满足实验的条件。
3.(巧家县校级期末)下列关于单摆的说法,正确的是(  )
A.单摆摆球的回复力由摆球重力沿圆弧切线方向的分力提供 
B.单摆摆球的回复力由摆球所受重力与绳子拉力的合力提供 
C.单摆做简谐运动时的振幅越大,周期也越大 
D.单摆摆球经过平衡位置时加速度为零
【分析】当单摆的摆角较小时,单摆的运动可以看成简谐运动,回复力由重力沿摆球运动轨迹切向的分力提供,总是指向平衡位置.摆球经过平衡位置时,所受的合力不为零
【解答】解:A、单摆做简谐运动的回复力是重力沿摆球运动轨迹切向的分力,或者说是合力沿着运动轨迹切向的分力,而合力的径向分量提供向心力;故A正确,B错误;
C、单摆做简谐运动时的周期与振幅无关,故C错误;
D、在平衡位置时,摆线的张力最大,回复力为零,切向加速度为零,但所受的合力不为零,加速度不为零,故D错误;
故选:A。
【点评】该题的关键是弄清单摆运动的特征,掌握回复力和加速度的方向特点,知道单摆的摆角较小时,单摆的运动可以看成简谐运动,回复力与位移大小成正比
4.(中原区校级期中)在“用单摆测定重力加速度”的实验中,有同学发现他测得重力加速度的值偏大,其原因可能是(  )
A.悬点未固定紧,振动中出现松动,使摆线增长了 
B.单摆所用摆球质量太大 
C.把(n+1)次全振动时间误当成n次全振动时间 
D.开始计时时,秒表过迟按下
【分析】由单摆的周期公式T=2π推导出重力加速度的表达式进行分析。
【解答】解:根据单摆的周期公式T=2π,有:g=
A、摆线上端未牢固地系于悬点,振动中出现松动,使摆线长度增加了,振动周期变大,而测得的摆长偏小,则测得重力加速度偏小,故A错误;
B、单摆的周期与摆球的质量无关,故对重力加速度的测量无影响,故B错误;
C、把n+1次全振动时间误当成n次全振动时间,周期的测量值偏大,故重力加速度的测量值偏小,故C错误;
D、如果计时时,秒表过迟按下,则周期的测量值偏小,故重力加速度的测量值偏大,故D正确;
故选:D。
【点评】本题考查了秒表读数、重力加速度的测量原理和误差来源,关键从实验原理出发考虑误差情况,不难。
5.(黄浦区一模)在“用单摆测定重力加速度”的实验中,用力传感器测得摆线的拉力大小F随时间t变化的图象如图所示,已知单摆的摆长为l,则重力加速度g为(  )
A. B. C. D.
【分析】小球在竖直平面内做单摆运动,在最低点绳子的拉力和重力的合力提供向心力,此时拉力最大;在最高点,绳子的拉力等于重力的一个分力,此时拉力最小。根据在一次周期内两次经过最低点,求出小球的周期,再根据单摆周期公式T=2π即可求解。
【解答】解:小球在竖直平面内做单摆运动,在最低点绳子的拉力和重力的合力提供向心力,此时拉力最大,半个周期后再次最大,所以此时开始计时,第二次拉力最大时对应的时间即为一个周期,根据图象可知:单摆的周期为:T=4t
根据周期公式得:T=2π,所以g=,故ABC错误,D正确;
故选:D。
【点评】解决本题的关键知道单摆运动对称性,知道在最低点绳子的拉力和重力的合力提供向心力,此时拉力最大,在一次周期内两次经过最低点,并掌握单摆的周期公式,从而求解重力加速度,摆长、周期等物理量之间的关系。
6.(鹤岗校级期末)某同学在利用单摆测重力加速度实验中发现测得的重力加速度大于标准值,原因不可能是(  )
A.所用摆球质量太大 
B.铁架台的底座有磁性物质,其对小球有磁场引力 
C.测N次全振动时间时,把N次误计为(N+1)次 
D.以摆线长加上小球直径作为摆长,代入公式
【分析】用单摆测重力加速度的原理是单摆周期公式,根据单摆周期公式求出重力加速度的表达式,然后分析答题.
【解答】解:由单摆周期公式:T=2π可知,重力加速度:g=;
A、单摆的周期与摆球质量无关,摆球质量大小不会影响重力加速度的测量值,故A错误;
B、铁架台的底座有磁性物质,其对小球有磁场引力,磁场力使小球的回复力变化,单摆的周期发生变化,所测重力加速度偏大,故B正确;
C、测N次全振动时间时,把N次误计为(N+1)次,使所测周期T偏小,所测g=偏大,故C正确;
D、以摆线长加上小球直径作为摆长,所测摆长L偏大,所测g=偏大,故D正确;
本题选不可能的,故选:A。
【点评】在对实验的误差分析时,首先要理解实验的原理,再根据实验的原理,结合给定的条件,逐个进行分析.属于基础题目.
7.(龙华区校级期中)某同学在做“利用单摆测重力加速度”实验中,先测得摆线长为97.50cm,摆球直径为2.00cm,然后用秒表记录了单摆振动50次所用的时间为99.9s.如果他测得的g值偏小,可能的原因是(  )
A.测摆线长时摆线拉得过紧 
B.实验中误将49次全振动数为50次 
C.开始计时,秒表过迟按下 
D.摆线上端未牢固地系于悬点,振动中出现松动,使摆线长度增加了
【分析】用摆线长度、摆球的直径、振动次数和所用时间推导出重力加速度的表达式,通过分析各物理量的大小对g的测量值的影响,即可得知各选项的正误.
【解答】解:摆线的长度用L表示,摆球的直径用d表示,振动的次数用n表示,所用的时间用表示,由单摆的周期公式T=2π=得:
g=
A、测摆线长时摆线拉得过紧,代入的L值要比单摆摆动时的大,由上式可知g的测量值偏大,选项A错误
B、实验中误将49次全振动数为50次,代入的n值变大,由上式可知g的测量值偏大,选项B错误
C、开始计时,秒表过迟按下,代入的时间t值偏小,由上式可知g值的测量值偏大,选项C错误。
D、摆线上端未牢固地系于悬点,振动中出现松动,使摆线长度增加了,即为单摆的实际摆长比测量值答,代入的是测量值,所以由上式可知,g值偏小,选项D正确。
故选:D。
【点评】对于用单摆测量重力加速度的误差分析:
(1)本实验系统误差主要来源于单摆模型本身是否符合要求,即:悬点是否固定,是单摆还是复摆,球、线是否符合要求,振动是圆锥摆还是在同一竖直平面内振动以及测量哪段长度作为摆长等等.只要注意了上面这些方面,就可以使系统误差减小到远远小于偶然误差而忽略不计的程度.
(2)本实验偶然误差主要来自时间(即单摆周期)的测量上.因此,要注意测准时间(周期).要从摆球通过平衡位置开始计时,并采用倒计时的方法,不能多记振动次数.为了减小偶然误差,应进行多次测量然后取平均值. 
(3)本实验中长度(摆线长、摆球的直径)的测量时,读数读到毫米位即可(即使用卡尺测摆球直径也需读到毫米位).时间的测量中,秒表读数的有效数字的末位在“秒”的十分位即可.
对于用单摆测量重力加速度的误差来源:
(1)悬点不固定,导致摆长改变.实验时保持悬点不变. 
(2)摆长太短,一般需选择1米左右. 
(3)摆长测量时候只测量线长.正确应该是:竖直悬挂,用米尺测出摆线长l,用游标卡尺测出摆球直径d. 摆长L=l+. 
(4)摆到最高点或任意某位置开始计时,单摆做类似圆锥摆运动. 正确应该:从平衡位置开始计时,保持单摆在同一竖直平面内摆动. 
(5)摆角太大,正确应该:摆角控制在5°内,尽量做简谐振动. 
(6)秒表读数误差,秒表计时太短. 一般而言,测30~50次全振动时间比较合适.实验中,我们应尽量减小实验误差,摆长选择约为1米左右,要求相对误差≤0.5%,累积多次全振动时间求周期和多次测量取平均值.
二.填空题(共8小题)
8.(瑶海区月考)物理学科夏令营结束后,两名同学约定回到北京和广州后利用所学的单摆知识分别测量当地的重力加速度,两同学得到单摆周期的平方T2和摆长L的关系图像如图甲所示,则广州的同学测量的图线为  A (填“A”或“B”),广州的同学调整摆长分别完成了两次实验,前后两次实验得到的图线分别如图乙中的实线和虚线所示,可知前一次与后一次两单摆长之比=  。
【分析】(1)根据作T2﹣L图像来比较出重力加速度的大小,因为北京和广州当地的重力加速度不同,从而可知广州的同学所测实验结果对应的图线。
(2)根据振动图象得出两摆的周期比,从而根据单摆的周期公式由T=2π求出两单摆的摆长之比。
【解答】解:(1)由T=2π得T2=知T2﹣L图像的斜率越大,则重力加速度越小,因为广州的重力加速度小于北京,广州的同学所测实验结果对应的围线的斜率大,应该A图线。
(2)由振动图线知,实线的周期为T1=4s,虚线的周期T2=6s;
两单摆的周期之比为,由T=2π得得两单摆摆长之比。
故答案为:(1)A;(2)
【点评】解决本题的关键要掌握单摆的周期公式,以及知道T2﹣L图像的斜率表示什么意义。
9.(南宁二模)如图(a)、(b),两个摆长均为l的单摆在竖直面(纸面)内做摆角很小(约为2°)的摆动,图(b)中悬点O正下方P处固定着一枚钉子,OP=0.25l。
①两单摆的周期分别为TA=  ,TB=  。
②若将两摆球从图示位置(悬线与竖直方向的夹角相同)由静止释放,摆球到达左侧最高点与各自平衡位置的高度差分别为hA、hB,则hA = (填“>”“<”或“=”)hB(不计摆球直径,不计悬线接触钉子时的能量损失,重力加速度大小为g)。
【分析】根据单摆的周期公式求出单摆周期,对于摆长变化的要找到被钉子挡住前后单摆的摆长,列出两种情况下的周期的表达式,再求解其周期;
根据机械能守恒定律进行判断;
【解答】解:①根据单摆周期公式可得:
图(a)中的单摆的周期为 
图(b)中的单摆,在右边时摆长为l,其周期为,
在右边时摆长为l′=l﹣0.25l=0.75l,其周期为 
所以该单摆的周期为,整理可得:TB=
②在单摆摆动的过程中,只有重力做功,根据机械能守恒定律可知:两小球摆动到左侧最高点时,速度为零,其相对于平衡位置的高度相同,即hA=hB;
故答案为:①,;②=;
【点评】解决该题需熟记单摆周期的表达式,在该题中加上钉子后的摆动周期是一个易错的地方,要认真分析加上钉子后小球运动一周的情况;
10.(青铜峡市校级期中)在做“用单摆测当地重力加速度”的实验时,有以下器材:(A)1m长的细线;(B)20cm长的尼龙线;(C)小铁球;(D)大木球;(E)手表;(F)时钟;(G)秒表。
(1)为使实验尽可能精确,应选用的摆球是 C ,摆线是 A ,计时器是 G ;
(2)计时位置应选在 平衡位置 ,这样做的优点是 减小测量周期的误差 ;
(3)实验中若测得重力加速度g值偏小,可能的原因是   ;
A.小球质量太大
B.将悬线的长度记作摆长,忽略了摆球半径
C.单摆振动时,摆线的偏角太小
D.测周期时,将n次全振动记为n+1次全振动
(4)某同学测出了多组摆长L和运动周期T,并根据相应的实验数据作出了T2﹣L图象,如图所示,根据图象中的数据算出了重力加速度的数值为 9.86 m/s2。
【分析】(1)为减小实验误差,应选择适当长些的非弹性细线作摆线,选择质量大而体积小的球作为摆球,用秒表测周期。
(2)为减小周期测量误差,应从摆球经过平衡位置时计时。
(3)根据单摆周期公式求出重力加速度表达式,然后分析实验误差。
(4)根据单摆周期公式求出图象的函数表达式,然后根据图示图象求出重力加速度。
【解答】解:(1)为减小空气阻力对实验的影响摆球应选择C;为减小实验误差,摆线应选A;为准确测量单摆周期,应选择G测时间。
(2)为减小周期测量误差,摆球经过平衡位置时开始计时。
(3)由单摆周期公式T=2可知,重力加速g=L;
A、摆球质量对重力加速度的测量没有影响,故A错误;
B、将悬线的长度记作摆长,忽略了摆球半径,所测摆长L偏小,所测重力加速度g偏小,故B正确;
C、在摆角小于5度的情况下单摆做简谐运动,单摆振动时,摆线的偏角太小不会造成实验误差,故C错误;
D、测周期时,将n次全振动记为n+1次全振动,所测周期T偏小,所测重力加速度g偏大,故D错误。
故选:B。
(4)由单摆周期公式T=2π可知:T2=L,
T2﹣L图象的斜率k==,
解得:g≈9.86m/s2;
故答案为:(1)C;A;G;(2)平衡位置;减小测量周期的误差;(3)B;(4)9.86。
【点评】本题考查了测重力加速度实验,考查了实验器材、实验注意事项、实验数据处理与实验误差分析,知道实验原理是解题的前提,根据题意应用单摆周期公式即可解题。
11.(十堰期末)在“用单摆测定重力加速度的实验”中
①用游标卡尺测量摆球直径的情况如图1所示,读出摆球直径 2.06 cm.
②测单摆周期时,当摆球经过 最低点 时开始计时并计1次,测出经过该位置N次所用时间为t,则单摆周期为T=  .
③若测量出多组周期T、摆长L数值后,画出T2﹣L图象如图2,则此图线的斜率的物理意义是k=  .
【分析】游标卡尺主尺与游标尺示数之和是游标卡尺示数.
根据实验注意事项分析答题;
由单摆周期公式求出图象的函数表达式,然后答题.
【解答】解:①由图1所示可知,摆球直径为:20mm+6×0.1mm=20.6mm=20.6cm.
②测单摆周期时,当摆球经过最低点时开始计时并计1次,测出经过该位置N次所用时间为t,则单摆周期为T==.
③由单摆周期公式:T=2π可知:T2=L,则图象:T2﹣L的斜率:k=
故答案为:①20.6;②最低点;;③.
【点评】要掌握游标卡尺的读数方法,知道实验属于事项、应用单摆周期公式即可正确解题.
12.(邹城市期中)用单摆测定重力加速度的实验装置如图甲所示。
(1)组装单摆时,应在下列器材中选用 AD (填选项前
的字母)。
A.长度为1m左右的细线
B.长度为30cm左右的细线
C.直径为1.8cm的塑料球
D.直径为1.8cm的铁球
(2)测出悬点O到小球球心的距离(摆长)L及单摆完成n次全振动所用的时间t,则重力加速度g=  (用L、n、t表示);
(3)下表表示某同学记录的几组实验数据,并做了部分计算处理。
组次
1
2
3
摆长L/cm
80.00
90.00
100.00
50次全振动时间t/s
90.00
95.5
100.5
振动周期T/s
1.80
1.91
重力加速度g(m/s2)
9.74
9.73
请计算出第3组实验中的T= 2.01 S,g= 9.76 m/s2(保留3位有效数字)。
(4)某同学在家里测重力加速度。他找到细线和铁锁,制成一个单摆,如图乙所示。由于家里只有一根量程为30cm的刻度尺,于是他在细线上的A点做了一个标记使得悬点O到A点间的细线长度小于刻度尺量程,保持该标记以下的细线长度不变,通过改变O、A间细线长度以改变摆长。实验中,当O、A间细线的长度分别为l1、l2时,测得相应单摆的周期为T1、T2,由此可得重力加速度g=  (用l1、l2,T1、T2表示)。
【分析】(1)根据实验要求,摆长1m左右,体积较小的实心金属球;
(2)根据单摆周期公式T=2π求解g的表达式。
(3)单摆完成N次全振动的时间为t,所以T=,根据g=即可计算出重力加速度;
(4)根据单摆的周期公式T=2π分两次列式后联立求解即可。
【解答】解:(1)单摆在摆动过程中。阻力要尽量小甚至忽略不计,所以摆球选钢球;摆长不能过小,一般取1m左右。故A、D正确,B、C错误。
故选:AD;
(2)单摆完成n次全振动的时间为t,所以T=,测得悬点O至小球球心的距离(摆长)L,根据T=2π解得:
g==;
(3)单摆完成n次全振动的时间为t,所以T=
g==9.76m/s2;
(4)根据单摆的周期公式,设A点到锁头的重心之间的距离为l0,有:
第一次:,
第二次:,
联立解得:g=;
故答案为:(1)AD;(2);(3)2.01,9.76;(4);
【点评】该题全面考查重力加速度的测量、数据的处理以及误差的分析,要掌握单摆的周期公式,从而求解重力加速度,摆长、周期等物理量之间的关系。
13.(薛城区校级月考)用单摆测重力加速度时,
(1)摆球应采用直径较小,密度尽可能 大 的小球,摆线长度要在1米左右,用细而不易断的尼龙线。
(2)摆线偏离竖直方向的最大角度θ应 小于5° 。
(3)要在摆球通过 最低点 时开始计时并计为零次,摆线每经过此位置两次才完成一次全振动,摆球应在 同一竖直 面内摆动,利用单摆测重力加速度的实验中,摆长的测量应在摆球自然下垂的状况下从悬点量至 球心 。
【分析】当小球的摆角较小时,小球在竖直面内的运动可以看做简谐运动,为了减小误差,选择密度尽可能大的小球,经过平衡位置开始计时。
【解答】解:(1)为了减小阻力的影响,摆球选择质量大体积小的球,即密度尽可能大的小球。
(2)摆线偏离竖直方向的最大角度θ应小于5°,这样单摆的运动才可以看成简谐运动。
(3)摆球经过最低点时速度最大,在最低点开始计时,测量误差较小。摆球应在同一竖直面内摆动,摆长的测量应在摆球自然下垂的状况下从悬点量至球心。
故答案为:(1)大,(2)小于5°,(3)最低点,同一竖直,球心。
【点评】解决本题的关键掌握用单摆测定重力加速度的原理,知道实验中注意的事项,基础题。
14.(未央区校级期末)某同学在“用单摆测定重力加速度”的实验中测量了一些数据,其中的一组数据如图所示.
(1)用毫米刻度尺测量摆线的长时,将摆线平放,如图(A)所示,刻度尺读数是 99.00 cm.用游标卡尺测量摆球直径,卡尺游标位置如图(B)所示,可知摆球直径是 1.940 cm,如图所示测出的摆长 偏小 (偏大,偏小),正确的测量方法是 把单摆悬挂起来后再测摆长 .
(2)该同学用秒表记录了单摆振动30次全振动所用的时间如图C所示,则秒表所示读数为 57.1 s.单摆的周期是 1.90 s(保留三位有效数字)
(3)为了提高实验精度,在试验中可改变几次摆长L,测出相应的周期T,从而得出一组对应的L与T的数值,再以l为横坐标T2为纵坐标,将所得数据连成直线如图D所示,T2与L的关系式T2= L ,利用图线可求出图线的斜率k= 4 ,再由k可求出g= 9.86m/s2 .
(4)如果他测得的g值偏小,可能的原因是   
A.未挂小球就测量绳长,然后与小球半径相加作为摆长
B.摆线上端未牢固地系于悬点,振动中出现松动,使摆线长度增加了
C.开始计时,秒表过迟按下
D.实验中误将29次全振动数记为30次.
【分析】(1)由图示刻度尺确定其分度值,然后读出其示数;游标卡尺主尺与游标尺示数之和是游标卡尺示数;应该把单摆悬挂起来后再测摆长;
(2)秒表分针与秒针示数之和是秒表示数,根据秒表示数求出单摆周期.
(3)根据单摆周期公式求出图象的函数表达式,然后根据函数表达式与图象分析答题;
(4)由单摆周期公式求出重力加速度表达式,然后根据重力加速度表达式分析答题.
【解答】解:(1)由图示刻度尺可知,刻度尺的分度值为1mm,由图示刻度尺可知,摆长长度为99.00cm;
由图B所测游标卡尺可知,游标卡尺的示数为:19mm+8×0.05mm=19.40mm=1.940cm;
测量摆线长度时应把单摆安装完毕后再测摆线长度,如果先测摆线长度然后再安装单摆,
则所测摆线长度偏小,所测单摆摆长偏小.
(2)由图C所示秒表可知,秒表示数为:0+57.1s=57.1s,单摆周期:T==≈1.90s;
(3)由单摆周期公式:T=2π可知:T2=L,由图示图象可知,图象斜率:k===4,
T2﹣L图象的斜率:k=,重力加速度:g==≈9.86m/s2;
(4)由单摆的周期公式:T=2π可得:g=,单摆周期:T=,n是单摆全振动的次数.
A、未挂小球就测量绳长,然后与小球半径相加作为摆长,所测单摆摆长偏大,所测重力加速度偏大,故A错误;
B、摆线上端未牢固地系于悬点,振动中出现松动,使摆线长度增加了,使所测周期偏大,所测重力加速度偏小,故B正确;
C、开始计时,秒表过迟按下,所测周期T偏小,所测重力加速度偏大,故C错误;
D、实验中误将29次全振动数记为30次,所测周期偏小,所测重力加速度偏大,故D错误;故选B.
故答案为:(1)99.00;1.940;偏小;把单摆悬挂起来后再测摆长;(2)57.1;1.90;(3)L;4;9.86m/s2;(4)B.
【点评】常用仪器的读数要掌握,这是物理实验的基础.掌握单摆的周期公式,从而求解加速度,摆长、周期等物理量之间的关系.单摆的周期采用累积法测量可减小误差.对于测量误差可根据实验原理进行分析.
15.(渭滨区期末)在“用单摆测定重力加速度”的实验中
①测摆长时,若正确测出悬线长l和摆球直径d;则摆长为 l+ ;
②测周期时,当摆球经过 平衡 位置时开始计时并数1次,测出经过该位置N次(约60~100次)的时间为t,则周期为  .
【分析】摆长等于摆线的长度与摆球的半径之和;经过平衡位置时速度最大,开始计时误差较小;完成一次全振动所需的时间为一个周期;
根据单摆的周期公式T=2π得,g=.
【解答】解:①测摆长时,若正确测出悬线长l和摆球直径d;则摆长为l+
②测周期时,经过平衡位置时物体速度较快,时间误差较小,
当摆球经过平衡位置时开始计时并数1次,测出经过该位置N次(约60~100次)的时间为t,
则周期为
故答案为:①l+②平衡,
【点评】解决本题的关键掌握单摆的周期公式T=2π.知道摆长为摆线长度和摆球半径之和,从平衡位置开始计时误差较小.
三.多选题(共10小题)
16.(七模拟)某同学利用单摆测定当地的重力加速度,关于本实验下列说法正确的是(  )
A.组装单摆应该选用密度和半径都很小的摆球 
B.摆长一定的情况下,应使摆的振幅尽量大 
C.测量单摆的周期,可以测出摆球完成30~50次全振动的时间t,单摆的周期为T=(n为完成全振动的次数) 
D.实验可以利用T2﹣l(T表示单摆周期,l为单摆摆长)图象处理数据确定当地的重力加速度 
E.如果实验过程中摆线上端悬点出现松动,会使测量的重力加速度偏小
【分析】利用单摆测定重力加速度的原理是单摆的周期公式;摆角很小的情况下单摆的振动才是简谐运动;为减小空气阻力的影响,摆球的直径应远小于摆线的长度,选择密度较大的实心金属小球作为摆球。摆长等于摆线的长度加上摆球的半径。
【解答】解:A、为减小空气阻力对实验的影响,应选择密度大而半径小的球作为摆球,故A错误;
B、单摆在摆角小于5°情况下的运动是简谐运动,为保证单摆做简谐运动,摆长一定的情况下,应使摆的振幅不能太大,故B错误;
C、单摆完成一次全振动需要的时间是周期,测量单摆的周期,可以测出摆球完成30~50次全振动的时间t,单摆的周期为T=(n为完成全振动的次数),故C正确;
D、由单摆周期公式T=2π可知:T2=l,则T2﹣l图象的斜率k=,重力加速度g=,实验可以利用T2﹣l(T表示单摆周期,l为单摆摆长)图象处理数据确定当地的重力加速度,故D正确;
E、由单摆周期公式T=2π可知,重力加速度g=,如果实验过程中摆线上端悬点出现松动,所测摆长l偏小,会使测量的重力加速度g偏小,故E正确。
故选:CDE。
【点评】本题考查了用单摆测重力加速度实验,理解实验原理是解题的前提,应用单摆周期公式即可解题;简谐运动是一种理想的运动模型,单摆只有在摆角很小,空气阻力影响不计的情况下单摆的振动才可以看成简谐运动,要知道影响实验结论的因素。
17.(莒县期中)某同学用单摆测当地的重力加速度。他测出了摆线的长度l和摆动周期T,获得多组T与l的数据,再以T2为纵轴、l为横轴画出函数关系图象,如图所示。已知图线与纵轴的截距为a,图线斜率为k,下列说法正确的是(  )
A.若摆球质量分布均匀,摆球半径为 
B.若摆球质量分布均匀,摆球直径为 
C.测得当地的重力加速度大小为 
D.由于摆线长度小于摆长,因此测得的重力加速度值偏小
【分析】摆线长度与摆球半径之和是单摆摆长,应用单摆周期公式求出图象的函数表达式,然后根据图示图象答题。
【解答】解:ABC、摆球质量分布均匀时,设摆球半径为r,单摆摆长L=l+r,
由单摆周期公式T=2π可知:
T2=l+r
由T2﹣l图象可知,图象的斜率:k=,纵轴截距:a=r
解得摆球半径r==,摆球直径d=2r=,重力加速度g=,故AC正确,B错误;
D、由于重力加速度g=,摆线长度小于摆长,对图象的斜率k没有影响,对重力加速度的测量值没有影响,故D错误。
故选:AC。
【点评】本题考查了用单摆测重力加速度实验,应用单摆周期公式求出图象的函数表达式是解题的前提,根据图示图象即可解题。
18.(南京三模)下列说法中正确的有(  )
A.未见其人先闻其声,是因为声波波长较长,发生了偏振现象 
B.第五代移动通信(5G)采用频段大致分低频段和高频段,其高频段的电磁波信号的传播速度大 
C.航天飞机靠近卫星时,卫星接收到飞机的信号频率大于飞机发出的信号频率 
D.在“探究单摆周期与摆长的关系”的实验中,测量单摆周期应该从小球经过平衡位置处开始计时,以减小实验误差
【分析】未见其人先闻其声属于衍射现象;各种电磁波在真空中的传播速度都相同;根据多普勒效应分析接收到的频率大小;小球经过平衡位置处停留时间短,可以减小实验误差。
【解答】解:A、未见其人先闻其声,是因为声波波长较长,发生了明显的衍射现象,故A错误;
B、无论是哪种频率的电磁波,在真空中的传播速度都相同,即都等于光速,所以第五代移动通信(5G)中低频段和高频段的电磁波信号的传播速度相等,故B错误;
C、根据多普勒效应可知,航天飞机靠近卫星时,卫星接收到飞机的信号频率大于飞机发出的信号频率,故C正确;
D、在“探究单摆周期与摆长的关系”的实验中,测量单摆周期应该从小球经过平衡位置处开始计时,相对最高点来说,相等位移下所用的时间较短,误差较小,故可以减小实验误差,故D正确。
故选:CD。
【点评】本题考查单摆周期的测定、衍射、电磁波的传播及多普勒效应等,掌握电磁波在真空中的传播速度等于光速、多普勒效应产生的原因以及利用单摆测定重力加速度实验原理是关键。
19.(洛龙区校级月考)下列说法正确的是(  )
A.利用单摆测重力加速度实验中,小球的质量不需要测量 
B.在光导纤维束内传送图象是利用光的衍射属性,用标准平面检查光学平面的平整程度是利用光的干涉属性 
C.泊松亮斑是光透过圆盘形成的衍射现象 
D.潜艇利用声呐探测周围物体的分布情况,用的是波的衍射原理
【分析】应用单摆测重力加速度实验的原理是单摆周期公式;
光导纤维是利用全反射的原理传输图象;泊松亮斑是属于光的圆屏衍射;
用标准平面检查光学平面的平整程度是利用光的干涉;
潜艇利用声呐探测周围物体的分布情况,属于声呐定位,利用了波的传播与反射。
【解答】解:A、根据单摆的周期公式T=2π,可知单摆的周期与小球的重力无关,故利用单摆测重力加速度实验中,不需要测量小球的质量,故A正确;
B、在光导纤维束内传送图象是利用光的全反射原理,故B错误;
C、泊松亮斑是光绕过障碍物继续传播的现象,属于光的衍射,故C正确;
D、潜艇利用声呐探测周围物体的分布情况,属于声呐定位,用的是波的直线传播与反射原理,故D错误;
故选:AC。
【点评】本题涉及的知识点较多,但难度不大,掌握基础知识是解题的前提与关键,平时要注意基础知识的学习与积累。
20.(武汉模拟)在用单摆测量重力加速度的实验中,下列说法正确的是(  )
A.尽量选择质量大、体积小的摆球 
B.用刻度尺测量摆线的长度,将其作为单摆的摆长 
C.为方便测量,可以让单摆的振幅尽可能大 
D.释放摆球,当摆球经过平衡位置开始计时,记下摆球做50次全振动所用的时间t,则单摆的周期T= 
E.测量多组摆长l和对应的周期T,分别以l和T2为纵坐标和横坐标,作出函数图象,根据直线的斜率求出重力加速度g
【分析】为减小空气阻力对实验的影响,应选择质量大而体积小的球作为摆球;
摆线长度与摆球半径之和是单摆摆长;
单摆在小角度下的摆动是简谐运动;
单摆完成一次全振动需要的时间是一个周期;
根据实验注意事项与单摆周期公式分析答题。
【解答】解:A、为减小空气阻力对实验的影响,尽量选择质量大、体积小的摆球,故A正确;
B、摆线长度与摆球半径之和是单摆摆长,故B错误;
C、单摆在小角度下的摆动为简谐运动,实验时摆角不能太大,故C错误;
D、单摆完成一次全振动需要的时间是一个周期,释放摆球,当摆球经过平衡位置开始计时,记下摆球做50次全振动所用的时间t,则单摆的周期T=,故D正确;
E、由单摆周期公式:T=2π可知:l=T2,则l﹣T2图象的斜率:k=,重力加速度:g=4π2k,根据图象斜率可以求出重力加速度,故E正确。
故选:ADE。
【点评】本题考查了用单摆测重力加速度实验,知道实验原理与实验注意事项是解题的前提,根据题意应用单摆周期公式即可解题。
21.(武汉模拟)某同学在实验室用单摆测定当地的重力加速度,实验中用游标卡尺测出摆球的直径d,再用米尺测出从悬点至小球上端的悬线长l0;让单摆在竖直平面内做小角度摆动,摆球第一次通过最低点时开始计时,当摆球第N次通过最低点时停止计时,测得时间为t;利用单摆的周期公式计算重力加速度g,变更摆长重做几次,得到g的平均值。该同学发现g的平均值比当地公布的重力加速度的值略大,其原因可能是(  )
A.计算摆长时,取l=l0+d 
B.计算摆长时,取l=l0 
C.计算周期时,取T= 
D.实验中,摆线上端未牢固地系于悬点,振动中出现松动 
E.实验室地下有重金属矿物质
【分析】摆线长度与摆球半径之和是单摆摆长,单摆完成一次全振动需要的时间为周期;根据单摆周期公式求出重力加速度表达式,然后根据题意分析答题。
【解答】解:由单摆周期公式:T=2π可知:g=;
A、摆线长度与摆球半径之和为单摆摆长,计算摆长时,取l=l0+d,摆长l偏大,所测g偏大,故A正确;
B、摆线长度与摆球半径之和为单摆摆长,计算摆长时,取l=l0,摆长l偏小,所测g偏小,故B错误;
C、单摆周期T=,计算周期时,取T=,周期T偏小,所测g偏大,故C正确;
D、实验中,摆线上端未牢固地系于悬点,振动中出现松动,实际所测周期T偏大,所测g偏小,故D错误;
E、实验室地下有重金属物质,重力加速度会稍变大,故E正确。
故选:ACE。
【点评】本题考查了应用单摆测重力加速度实验误差分析,知道实验原理是解题的前提与关键,应用单摆周期公式即可解题。
22.(吉林模拟)下列说法正确的是(  )
A.某学生用单摆测定重力加速度,处理数据时计算得到的数值偏大些,可能是测量摆长时误加了小球直径 
B.机械波从一种介质进入到另一种介质,频率将发生改变 
C.蝙蝠是利用超声脉冲导航的,当它飞向某一墙壁时,接收到的脉冲频率大于它发出的频率 
D.紫外线比紫光更容易发生干涉和衍射 
E.光纤通信及医用纤维式内窥镜都是利用了光的全反射原理
【分析】根据单摆的周期公式求出重力加速度表达式进行判断;
机械波从一种介质进入到另一种介质,波速变化但频率不变,由波源决定;
利用多普勒原理分析;
波长越大越容易出现干涉和衍射;
利用光的全反射原理解释;
【解答】解:A、根据单摆周期公式得:,由此可知测量摆长时误加了小球直径,摆长测得值偏大,则测定重力加速度偏大,故A正确;
B、波从一种介质进入到另一种介质频率不变,都等于波源的频率,故B错误;
C、蝙蝠利用超声脉冲导航,在一次正朝着表面平直的墙壁飞扑的期间,与墙壁相互靠近,故接收到从墙壁反射回来的超声脉冲频率大于它发出的频率,故C正确;
D、波长越大越容易发生干涉和衍射,紫光波长比紫外线的波长长,所以紫光更容易发生干涉和衍射,故D错误;
E、光导纤维传输信号及医用纤维式内窥镜都是利用光的全反射现象,故E正确。
故选:ACE。
【点评】本题考查单摆周期公式、机械波传播规律、多普勒效应、光的全反射等知识,多注意总结。
23.(长春二模)甲、乙两位同学利用假期分别在两个不同省会城市做“用单摆测重力加速度的实验”,记录不同摆长L对应的周期T,开学回来后共同绘制了T2﹣L图象,如图1中A、B所示。此外乙同学还对实验的单摆施加了驱动力使其做受迫振动,并绘制了此单摆的共振曲线,如图2所示。那么下列说法中正确的是(  )
A.由图1分析可知A图象所对应的实验地点重力加速度较大 
B.单摆的固有周期由摆长和当地的重力加速度共同决定 
C.由图2可知,乙同学探究受迫振动的单摆摆长约为1m 
D.如果乙同学增大摆长,得到的共振曲线的峰值位置将向右移动 
E.如果乙同学增大摆长,得到的共振曲线的峰值位置将向左移动
【分析】根据单摆固有周期公式T=2π,可以判断影响周期大小的因素;
周期公式变形得到T2=4π2,可以确定T2﹣L图象的斜率k=;
物体发生受迫振动时,当驱动力的频率等于系统固有频率时,就会发生共振。
【解答】解:A、根据T=2π得:T2=4π2,所以T2﹣L图象的斜率k=,
图甲中A图象的斜率大于B图象的斜率,所以A图象对应的重力加速度较小,故A错误;
B、单摆的固有周期公式为T=2π,其中L为摆长,g为当地重力加速度,所以单摆的固有周期由摆长和当地的重力加速度共同决定,故B正确;
C、当驱动力的频率等于单摆的固有频率时,单摆发生共振现象,由图乙可知,当驱动力的频率为0.5Hz时,摆球振动最强烈,单摆发生共振,故系统的固有频率为0.5Hz,固有周期T==2s,根据T=2π,解得摆长L≈1m,故C正确;
DE、根据T=2π,若在同一地点增大摆长,则单摆固有周期变大,固有频率变小,则发生共振时的驱动力频率变小,共振峰向左移动,故E正确,D错误。
故选:BCE。
【点评】解决该题需要熟记单摆的周期公式,能根据周期公式推导出其重力加速度的表达式,知道共振的条件,能根据图象分析系统的固有频率。
24.(合肥三模)下列说法正确的是(  )
A.利用单摆测重力加速度实验中,小球的质量不需要测量 
B.在光导纤维束内传送图象是利用光的衍射现象 
C.泊松亮斑是光透过圆盘形成的衍射现象 
D.用标准平面检查光学平面的平整程度是利用光的干涉现象 
E.潜艇利用声呐探测周围物体的分布情况,用的是波的衍射原理
【分析】单摆测重力加速度实验中,根据单摆的周期公式,可知其周期小球的质量无关;光导纤维是利用全反射的原理传输图象;泊松亮斑是属于光的圆屏衍射;用标准平面检查光学平面的平整程度是利用光的干涉;潜艇利用声呐探测周围物体的分布情况,属于声呐定位,利用了波的传播与反射。
【解答】解:A、根据单摆的周期公式T=2π,可知单摆的周期与小球的重力无关,故利用单摆测重力加速度实验中,不需要测量小球的质量,故A正确;
B、在光导纤维束内传送图象是利用光的全反射原理,故B错误;
C、泊松亮斑是光绕过障碍物继续传播的现象,属于光的衍射,故C正确;
D、用标准平面检查光学平面的平整程度是利用了薄膜干涉,属于光的干涉现象,故D正确;
E、潜艇利用声呐探测周围物体的分布情况,属于声呐定位,用的是波的直线传播与反射原理,故E错误。
故选:ACD。
【点评】本题考查了单摆、光导纤维、光的干涉衍射以及声呐技术,解题关键是要知道单摆的周期公式,以及各种物理现象的原理,能用学过的知识解释生产生活中的物理现象。
25.(凌源市校级月考)利用单摆测定重力加速度的实验中,若测得的g值偏小,可能的原因是(  )
A.摆球摆动的同时在水平面上做圆周运动 
B.测摆长时,仅测了线长,计算法处理数据时未加小球半径 
C.测周期时,把n次全振动误记为(n+1)次 
D.摆线上端未固定牢固,振动中出现松动,用所得数据计算得出重力加速度
【分析】根据单摆的周期公式推导出重力加速度的表达式,再分析g值偏大可能的原因.
【解答】解:根据单摆的周期公式:T=2π可得:g=,
A、摆球在水平面上做圆周运动,此时所测量的周期是圆锥摆的周期而不是单摆的周期,所以周期的测量值小于单摆的真实值,所以重力加速度的测量值偏大。故A错误;
B、测摆长时,仅测了线长,计算法处理数据时未加小球半径,摆长偏小,所测g偏小,故B正确;
C、测周期时,把n次全振动误记为(n+1)次,所测周期T偏小,g偏大,故C错误;
D、摆线上端未固定牢固,振动中出现松动,所测周期偏大,求出的g偏小,故D正确;
故选:BD。
【点评】本题考查了实验误差分析,明确根据单摆的周期公式推导出重力加速度的表达式g=是解题的关键,明确产生误差的因素.
四.实验题(共15小题)
26.(和平区校级期末)小明同学在做“探究单摆周期与摆长的关系”实验中,
(1)将摆球悬挂于铁架台上,下列图1中悬挂方式正确的是  C :测量小球直径时游标卡尺如图2所示,其读数为  2.06 cm.
(2)测单摆周期时,当摆球经过平衡位置时开始计时计1次,测出经过该位置N次所用时间为t,则单摆周期为T=  ;
(3)改变几次摆长L测出相应的周期T,作出T2−l图像,求出重力加速度g,三位同学分别作出的T2−l图像的示意图如图3所示,图线a对应的g值较接近当地重力加速度值,图像b不a平行,则    。
A.出现b的原因可能是误将摆线长记为摆长
B.出现c的原因可能是每次测量时均将40次全振动记为39次
C.利用图像c计算得到的g值大于a对应的g值
【分析】(1)在该实验的过程中要求摆长不变,故悬点要固定,根据游标卡尺的读数方法读出游标卡尺的读数;
(2)每两次经过平衡位置的时间间隔为半个周期,利用测得的总时间表示出单摆周期;
(3)根据单摆周期公式写出T2与L的函数关系,利用图像中的条件进行判断即可。
【解答】解:(1)探究单摆周期与摆长的关系时,悬点要固定,故AB错误,C正确;游标卡尺的精确度为0.1mm,读数为2cm+6×0.1mm=2.06cm;
(2)测单摆周期时,当摆球经过平衡位置时开始计时并计1次,测出经过该位置N次所用时间为t,摆球每半个周期经过平衡位置一次,则时间t内单摆共摆动次,则单摆周期为
T=
(3)A.由图示图像可知,对图线b,当T2为零时,l不为零,所测摆长偏大,故A错误;
BC.每次测量时均将40次全振动记为39次,周期测量值变大,由T=可得T2=
可知,图线斜率变大,即k=变大,所以利用图像c计算得到的g值小于a对应的g值,故B正确,C错误。
故选B.
故答案为:(1)C,2.06;(2);(3)B
【点评】实验原理是每一个高中实验的基础,在基本仪器会应用的基础上,要学会根据实验原理去分析仪器选择、数据处理、误差分析等问题,实验原理是实验题的核心。
27.(滨海新区期末)某同学在实验室做“用单摆测量重力加速度”的实验:
(1)下列操作中正确的是  D ;
A.悬挂单摆时,为了调节摆长方便,将摆线缠绕在铁架台的横杆上
B.测量周期时,选取最高点为计时起点
C.为了使摆的周期大一些,以方便测量,开始时拉开摆球使摆角较大
D.测量周期时,先测几十次全振动的总时间,然后通过计算求出周期
(2)测量出多组周期T、摆长L的数值后,画出T2﹣L图线如图所示。此图线斜率的物理意义是  C ;
A.g
B.
C.
D.
(3)在(2)中,描点时若误将摆线长当作摆长,那么画出的直线将不通过原点,由图线斜率得到的重力加速度与原来相比,其大小  D 。
A.偏大
B.偏小
C.不变
D.都有可能
【分析】根据实验操作可知摆线上端悬点应固定、测量周期时,选取小球经过最低点计时起点、开始时拉开摆球,使摆角不能太大,否则误差增大、先测几十次全振动的总时间,然后通过计算求出周期的测量值;结合周期公式可知斜率的物理意义,并分析误差情况。
【解答】解:(1)A.悬挂单摆时,如果将摆线缠绕在铁架台的横杆上,单摆摆长会边长,摆线上端悬点应固定,故A错误;
B.为减小实验误差,测量周期时,选取小球经过最低点为计时起点,故B错误;
C.开始时拉开摆球,摆角不能太大,以保证摆球的摆动是简谐振动,故C错误;
D.为减小实验误差,测量周期时,先测几十次全振动的总时间,然后通过计算求出周期的测量值,故D正确。
故选D.
(2)根据T=2
变形可得:
图线斜率的物理意义是
故选C.
(3)描点时若误将摆线长当作摆长,那么画出的直线将不通过原点,即
即做出T2﹣L的图像,斜率不变,由图线斜率得到的重力加速度与原来相比,其大小不变
故选C.
故答案为:D,C,D
【点评】本题考查了应用单摆测重力加速度实验,理解实验原理是解题的前提与关键,应用单摆周期公式即可解题。
28.(黄冈期末)图甲为“用单摆测定重力加速度”的实验装置示意图,实验中改变细线的长度L并测得相应的周期T,根据实验数据绘得如图乙所示的图象,请回答下面的问题:
(1)在测量周期时,摆球到达  最低点 (填“最高点”或“最低点”)位置时,作为计时的开始时刻和停止时刻较好;
(2)若图乙中图象的斜率为k,纵轴截距为b,则当地的重力加速度可表示为   ,小球的半径可表示为   。
【分析】(1)为减小实验误差,应从摆球经过平衡位置时开始计时;
(2)根据单摆周期公式求出图象的函数表达式,然后根据图示图象斜率和纵截距求出重力加速度和小球的半径。
【解答】解:(1)由于摆球在最低点时速度最大,为了减小时间测量的误差,应该把摆球到达最低点的位置作为计时的开始和停止时刻。
(2)根据单摆的周期公式T=,其中L为摆线的长。变形得:T2=,结合图象的斜率和纵截距有:k=、b=,联立解得:g=,r=。
故答案为:(1)最低点;(2)、
【点评】本题考查了实验注意事项与实验数据处理,知道实验原理与实验注意事项是解题的前提与关键,应用单摆周期公式可以解题。
29.(龙岩期末)某同学在做“利用单摆测定重力加速度”的实验中。
(1)该实验中用于测量时间的仪器是下列中的  C 。
(2)小球直径用游标卡尺测量如图所示,则小球直径d= 20.1 mm。
(3)若实验测得的g值偏小,可能的原因是  D 。
A.单摆振动过程中振幅减小了
B.实验中误将(n﹣1)次全振动计为n次
C.测摆线长时摆线拉得过紧
D.测摆长时,将摆线长当作摆长,漏加小球半径
【分析】(1)根据实验原理选择实验器材;
(2)游标卡尺的读数为主尺与游标尺的示数之和;
(3)应用单摆周期公式求出重力加速度表达式,然后根据重力加速度表达式分析实验误差。
【解答】解:(1)下列仪器均能测时间,AB、打点计时器只能记录打下的某些点之间的时间,在测单摆的周期中不能使用,故AB错误;
CD、秒表和时钟均能记录时间,但秒表记录误差更小,故C正确,D错误。
故选:C
(2)游标卡尺的精度为0.1mm,它的读数为主尺与游标尺的示数之和,所以小球直径d=20mm+6×0.1mm=20.1mm;
(3)根据T=得到,重力加速度的测量g=,从以下选项来看,A、单摆的振幅减小并不影响周期的测量,故A错误;
B、将(n﹣1)次的全振动计为n次,则周期T=的测量值偏小,再从上述公式可以看出重力加速度偏大,故B错误;
C、测摆线的长时摆线拉得过紧,则L的测量值偏大,从上述公式看出重力加速度的值也偏大,故C错误;
D、测摆长时漏加小球的半径,则L的测量值偏小,从上述公式可以看出,重力加速度偏小,故D正确。
故选:D
故答案为:(1)C;(2)20.1;(3)D
【点评】本题考查了求单摆摆长、单摆周期、实验误差分析、刻度尺与秒表读数、求重力加速度表达式等问题;掌握基础知识即可正确解题;对游标卡尺读数时,要先确定其精度度,然后再读数;至于误差分析应用单摆周期公式即可正确解题。
30.(滨海新区校级三模)在用“单摆测重力加速度”的实验中:
①某同学在实验中测得的小球直径为d,测定了摆线的长度为l,用秒表记录小球完成n次全振动的总时间为t,则当地的重力加速度的表示式为g=  (用d、l、n、t表示)。若该同学用游标卡尺测定了小球的直径,如图1所示,则小球直径为  2.240 cm;
②为了尽可能减小实验误差,下述操作中可行的是  AC 。
A.选用不可伸长的细线作为摆线
B.当小球通过最高点时开始计时
C.让小球尽可能在同一竖直面内摆动
D.减小摆球的质量
【分析】计算出周期,利用单摆周期公式求g,按规则读数,摆球应选择密度大、体积小的实心金属球。
【解答】解:①摆长为:L=l+,单摆周期为:T=,由单摆周期公式:T=2π 可得:g=
由图示卡尺可知,精确度为0.05mm,主尺示数是22mm,游标尺示数是8×0.05mm=0.40mm,则卡尺示数,即小球直径d=22mm+0.40mm=22.40mm=2.240cm
②摆球通过平衡位置时速度最大,便于观察计时,故B错误;摆球应选择密度大、体积小的实心金属球,这样减小阻力影响,故D错误,
故选:AC
故答案为:①g=,2.240 ②AC
【点评】注意:摆长≠摆线长,卡尺不需要估读。
31.(诸暨市校级期中)某物理兴趣小组在做“用单摆测重力加速度”的实验研究,以下是其中一位同学的实验过程。
(1)该同学组装单摆时,在摆线上端的悬点处,用一块开有狭缝的橡皮夹牢摆线,再用铁架台的铁夹将橡皮夹紧,如图1所示,这样做的目的是 AC 。
A.保证摆动过程中摆长不变
B.保证摆球再同一竖直面内摆动
C.需要改变摆长时便于调节
(2)该同学组装好单摆后在摆球自然悬垂的情况下,用毫米刻度尺(如图2)测量出从悬点量到摆球的最底端的长度l=0.8840m,再用游标卡尺(如图3)测量出摆球直径D= 0.0120 m,则单摆摆长L= 0.8780 m。(注意估读到哪一位)
【分析】(1)单摆的摆长在摆动中不能变化。而摆长是影响周期的因素,应该在研究的时候予以改变,看看周期与摆长的关系;
(2)游标卡尺的读数等于主尺读数加上游标卡尺,不需估读,摆长等于悬点到球心的距离。
【解答】解:(1)在摆线上端的悬点处,用一块开有狭缝的橡皮夹牢摆线,再用铁架台的铁夹将橡皮夹紧,是为了防止动过程中摆长发生变化,如果需要改变摆长来探究摆长与周期关系时,方便调节摆长,故AC正确,B错误。
故选:AC。
(2)游标卡尺的主尺读数为12mm,游标卡尺为0.1×0=0.0mm,则摆球的直径为12.0mm=0.012m,摆长L=l﹣=0.8840m﹣m=0.8780m
故答案为:(1)AC;(2)0.0120,0.8780
【点评】掌握单摆的周期公式,从而求解加速度,摆长、周期等物理量之间的关系;摆长要注意是悬点到球心的距离,一般可利用摆线长度加球的半径的方式得到,题目中的方式不是特别常用。
32.(湖北期中)(1)甲同学在做“用单摆测重力加速度”实验中,测得g值偏小,可能的原因是   。
A.开始计时时,秒表过迟按下
B.用悬线的长度作为摆长
C.实验中误将49次全振动数记为50次
(2)乙同学在实验中,用的摆球密度不均匀,无法确定重心的位置。他第一次所用的悬线长为L1,测得的周期为T1,第二次所用的悬线长为L2,测得的周期为T2,由此可推算出g=  。
【分析】(1)由T=2,得:g=,从而分析实验误差情况;
(2)设摆球半径为r,两次分别列周期公式组成方程组,解方程组即可得出g的表达式。
【解答】解:(1)由T=2,得:g=,可知g值偏小可能的原因是:L偏小,T偏大,则有:
A、开始计时时,秒表按下过迟,记录的时间t偏小,由T=算出的周期偏小,g的测量值偏大,故A错误;
B、计算时悬线的长度作为摆长L时,没有计入摆球半径,导致摆长L偏小,则g的测量值偏小,故B正确;
D、实验时误把49次全振动次数记为50次,由T=算出的周期偏小,g的测量值偏大,故C错误。
故选:B;
(2)根据单摆的周期公式,第一次:T1=2
第二次:T2=2π
由以上两式可得:g=。
故答案为:(1)B;(2)。
【点评】解决本题的关键在于明确实验原理,掌握单摆的周期公式,明确实验存在的误差原因,并掌握根据单摆周期公式求解重力加速度的方法。
33.(南阳期中)某同学用单摆测量当地的重力加速度时,测得摆长为l,在测单摆周期时采用如下方法:在摆球某次向右通过最低点时数“1”,同时启动秒表开始计时。在摆球再向右通过最低点时依次数“2”、“3”、“4”、……数到n时停止计时,秒表的示数为t。由此可得这个单摆的周期T=  ,当地的重力加速度g=  。
【分析】根据(n﹣1)次全振动的时间为t求解周期,根据单摆周期公式推导当地的重力加速度。
【解答】解:根据题意可知(n﹣1)次全振动的时间为t,故有:(n﹣1)T=t,解得:T=;
根据单摆周期公式T=2π可得当地的重力加速度g=。
故答案为:;。
【点评】本题主要是考查用单摆测量当地的重力加速度实验,关键是掌握实验原理,能够根据单摆周期公式求解重力加速度。
34.(毕节市模拟)毕节市著名风景区韭菜坪,最高峰海拔2900.6m,素有“贵州屋脊”之称,大韭菜坪为世界上最大面积的野韭菜花带,小韭菜坪石林境观俊奇独特。某高中学校的同学到小韭菜坪观赏石林,被独特奇秀的石林景观震撼,同学们突然想知道小韭菜坪的重力加速度是多少,于是他们结合所学物理知识,利用“单摆”实验测定山顶的重力加速度,同学们进行了以下操作,请完成以下填空:
①实验装置如图,用直尺测出摆线的长度为l1和小球最底端到悬点的距离为l2,则摆长l=  (用l1和l2表示)。
②若摆球在竖直平面内做小角度摆动时,可视为简谐运动,为了记录振动次数和测量振动周期,同学们从某一次经过最低点时开始计时并计数1次,测出经过最低点n次(约60~100次)的时间为t,则该单摆的振动周期为T=  。
③同学们根据测量的实验数据,计算出小韭菜坪的重力加速度,则表达式为g=  (用l1、l2、n、t表示)。
【分析】①单摆的摆长等于悬线长与摆球的半径之和;
②从平衡位置开始计时,根据经过该位置N次的时间为t求解单摆的周期;
③根据单摆的周期公式得到重力加速度的表达式。
【解答】解:①单摆的摆长等于摆线长与摆球半径之和,所以摆长l=;
②经过平衡位置时开始计时并计数1次,测出经过该位置n次的时间为t,则有:(N﹣1)=t
解得单摆的周期:T=;
③根据单摆的周期公式T=2可得g==。
故答案为:①;②;③;
【点评】解决本题的关键掌握单摆的周期公式T=2π.知道摆长为摆线长度和摆球半径之和,掌握正确的计算周期的方法。
35.(六合区校级月考)下面为某同学用单摆测量当地的重力加速度实验部分操作。
(1)用游标卡尺测量小钢球直径,读数如图1所示,读数为 9.8 mm。
(2)测出单摆偏角小于5°时完成n次全振动时间为t,用毫米刻度尺测得摆线长为L,游标卡尺测得摆球直径为d,用上述测得的量写出测量重力加速度的一般表达式:g=  。
(3)他测得的g值偏小,可能原因是 AD (多选)。
A.计算时将L当成摆长
B.测摆线长时摆线拉得过紧
C.开始计时时,秒表过迟按下
D.实验中误将30次全振动计为29次
(4)该同学测出不同摆长时对应的周期T,作出T2﹣L图线,如图2所示,再利用图线上任两点A、B的坐标(x1,x2)、(x2,y2),可求得g=  ,若该同学测摆长时漏加了小球半径,而其它测量计算均无误,也不考虑实验误差,则用上述T2﹣L图线法算得的g值和真实值相比是 不变 (选填“偏大”、“偏小”或“不变”)。
【分析】(1)游标卡尺的读数等于主尺读数加游标尺的读数,不需估读;
(2)单摆完成一次全振动需要的时间是一个周期,摆线长度与摆球半径之和是单摆摆长,应用单摆周期公式可以求出重力加速度;
(3)根据单摆周期公式推导出重力加速度的表达式进行分析。
(4)根据单摆的周期公式得出T2﹣L的关系式,结合图线的斜率求出重力加速度的大,当测摆长时漏加了小球半径,结合图线的斜率是否变化确定重力加速度的测量值是否发生改变。
【解答】解:(1)游标卡尺的最小分度值为0.1mm,游标卡尺的主尺读数为9mm,游标尺读数为8×0.1mm=0.8mm,则最终读数为9mm+0.8mm=9.8mm.
(2)单摆周期T=,单摆摆长l=L+,
由单摆周期公式T=2π可得:g=;
(3)根据单摆周期公式可得:T=2π,解得:g=。
A、测摆长时只测了悬线的长度,即摆长测量值小,计算得到的g值偏小,故A正确;
B、使用的摆球质量太大对实验没有影响,故B错误;
C、开始计时时,秒表过迟按下,使得测量的周期偏小,计算得到的g值偏大,故C错误;
D、实验中误将30次全振动次数记为29次,使得测量的周期偏大,计算得到的g值偏小,故D正确。
(4)根据单摆周期公式T=,有T2=,故图象的斜率为:k=,解得g=;
测摆长时漏加了小球半径,图象向左偏移了,但斜率不变,故重力加速度的测量值不变。
故答案为:(1)9.8;(2);(1)AD;(4),不变;
【点评】该题考查了“用单摆测定重力加速度”的实验,单摆摆长等于悬线的长度与摆球半径之和,即摆线长度与摆球半径之和,这是易错点;图象法处理实验数据是常用的方法,要掌握实验数据的图象处理方法。关键得出T2﹣L的表达式。
36.(长宁区二模)在“用单摆测定重力加速度”的实验中,某同学测出多组摆长L与周期T的数据,并输入计算机生成如图所示的T2﹣L图像,计算机显示图线的斜率为k。根据T2﹣L图像 能 (填写“能”或“不能”)求出当地的重力加速度。如填写“能”,写出重力加速度的表达式g=  ;如填写“不能”,简要说明其理由 无 .
【分析】根据单摆的公式表示出T2与L的表达式,找到斜率即可求得加速度。
【解答】解:根据单摆的周期公式T=可得,故在T2﹣L图像中,图像的斜率k=,解得g=
故答案为:能;;
【点评】本题主要考查了单摆周期公式,根据公式结合图像,明确斜率的含义即可。
37.(民勤县校级月考)在“用单摆测重力加速度”的实验中。
(1)关于摆长和周期的测量,下列说法正确的是 BC 。
A.摆长等于摆线长度加上球的直径
B.在摆长和时间的测量中,时间的测量对实验误差影响较大
C.测量时间应从摆球经过平衡位置时开始计时
D.测量时间应从摆球经过最高点时开始计时
(2)测出了单摆在摆角小于5°时完成n次全振动的时间为t,用毫米刻度尺测得摆线长为L,又用千分尺测得摆球直径为d。用上述测得的物理量,写出计算重力加速度的表达式g=  。
(3)为了比较准确地测量出当地的重力加速度值,应选用下列所给器材中的哪些?将所选用的器材的字母填在题后的横线上。
(A)长1m左右的细绳;
(B)长30m左右的细绳;
(C)直径2cm的铅球;
(D)直径2cm的铁球;
(E)秒表;
(F)时钟;
(G)最小刻度是厘米的直尺;
(H)最小刻度是毫米的直尺。
所选择的器材是 ACEH 。
(4)某同学的操作步骤为:
A.取一根细线,下端系住直径为d的金属小球,上端固定在铁架台上
B.用米尺量得细线长度1
C.在摆线偏离竖直方向5°位置释放小球
D.用秒表记录小球完成n次全振动的总时间t,得到周期T=,用g=计算重力加速度,按上述方法得出的重力加速度值与实际值相比 偏小 (填“偏大”、“相同”或“偏小”)。
(5)该同学又测出不同摆长时对应的周期T,作出T2﹣L图线,如图所示,再利用图线上任两点A、B的坐标(x1,y1)、(x2,y2),可求得g=  。若该同学测摆长时漏加了小球半径,而其它测量、计算均无误,也不考虑实验误差,则用上述方法算得的g值和真实值相比是 不变 的(选填“偏大”、“偏小”或“不变”)。
【分析】(1)摆长为摆线长加球半径,应从平衡位置计时;
(2)利用单摆周期公式进行推导;
(3)摆长尽量长些,摆球应密度大体积小,测摆长和周期的仪器精度尽量高;
(4)从实际摆长为进行误差分析:
(5)推导出T2﹣L的表达式,与T2﹣L图象结合,求g.
【解答】解:(1)A、摆长为悬点到摆球球心的距离,故为摆线长加球的半径,故A错误;
B、由单摆周期公式得重力加速度为,由于摆长接近1m,而周期在2s左右,测量周期的相对误差比测量摆长的相对误差大,故B正确;
CD、摆球在经过平衡位置时速度最大,从平衡位置计时,启动秒表时的误差最小,故从平衡位置计时,故C正确,D错误.
故选:BC.
(2)由,其中周期,摆长整理得.
(3)AB、为增大单摆的周期和便于测量,通常摆线长选1m左右,故A正确,B错误;
CD、为减小空气阻力的影响,摆球选择密度大,体积小的,两球体积相同,铅的密度大于铁的密度,故C正确,D错误;
EF、表秒的精确度大于时钟,测量时间更精确,故E正确,F错误;
GH、最小刻度是毫米的直尺测量细线长度和摆球直径时误差更小,故H正确,G错误.
故选:ACEH.
(4)由于实际摆长为,用计算g时,摆长小于实际值,故g的测量值小于g实际值.
(5)由单摆周期公式得,图象T2﹣L的斜率为,从图象中得,联立得;如果漏加摆球半径,则表达式为,图象T2﹣L的斜率仍为,故利用斜率求得的重力加速度值不变。
故答案为:(1)BC;(2);(3)ACEH;(4)偏小;(5),不变.
【点评】本题重点考查了,用单摆测量重力加速度实验的实验原理、器材选择、数据处理以及误差分析。对于器材选择,对摆线的要求:轻、弹性小、尽量长些;对摆球的要求:半径远小于摆线长,密度尽量大;数据处理采用图象法,作答时要将表达式和图象结合,利用对应系数法加以分析作答。
38.(滨州期末)在“利用单摆测量当地重力加速度”的实验中:
(1)某小组利用游标卡尺测得金属小球直径如图甲所示,小球直径d= 1.20 cm。
(2)根据测量数据画出了如图乙所示的T2﹣L图像(L代表摆长,T代表周期),由图像可得重力加速度g= 9.86 m/s2(保留3位有效数字)。
(3)受疫情影响,某同学在家里重做该实验,他用手机代替秒表,但是没有合适的摆球,就找了一块外形不规则的小石块代替摆球,他用摆线长OM代替摆长,如图丙所示,做出T2﹣L图像,根据图像的斜率求出重力加速度。忽略偶然误差,重力加速度的测量值  等于 (选填“大于”、“小于”或“等于”)真实值。
【分析】(1)根据游标卡尺读数规则读数,注意游标的精度;
(2)由周期公式得到T2﹣L表达式,结合图象的斜率求重力加速度;
(3)由周期公式知道T2﹣L图象的斜率k=,与摆长无关,用图象法就减小了偶然误差。
【解答】解:(1)由图可以看出,此游标卡尺的精度为0.1mm,游标卡尺的读数为主尺刻度与游标尺的刻度之和,所以d=12mm+0×0.1mm=12.0mm=1.20cm;
(2)根据单摆的周期公式T=,得到T2=,结合图象知,斜率k==,所以重力加速度g==m/s2=9.86m/s2。
(3)他用摆线长OM代替摆长,并且也作出T2﹣L图象,从上一问的结论看k=,图象的斜率跟摆长无关,所以此种做法克服了偶然误差,测量的值等于真实值。
故答案为:(1)1.20;(2)9.86(9.83﹣9.89均正确);(3)等于
【点评】本题考查单摆测重力加速度实验,解决本题的关键知道实验的原理和注意事项,单摆摆线偏离平衡位置的摆角要小于5°,摆长等于摆线的长度加上摆球的半径,周期等于完全一次全振动的时间,结合摆长和周期,根据单摆的周期公式求出重力加速度。以及由单摆周期公式求出L与T2的关系式进行分析。
39.(慈溪市期末)利用单摆测当地重力加速度的实验中,单摆摆线的长度为l0。
(1)用游标卡尺测金属小球直径如图甲所示,正确的是 A ;小球直径读数如图乙所示,则d= 1.66 cm。
(2)实验时用拉力传感器测得摆线的拉力F随时间t变化的图象如图丙所示,重力加速度的表达式g=  (用题目中的物理量d、l0、t0表示)。
【分析】(1)用游标卡尺的外测量抓测小球的直径;游标卡尺的主尺与游标尺示数之和是游标卡尺示数。
(2)摆线长度与摆球半径之和是单摆摆长;摆球经过最低点时细线的拉力最大,在一个周期内摆球2次经过最低点,根据图丙所示图象求出单摆的周期,然后根据单摆周期公式求出重力加速度的表达式。
【解答】解:(1)应该用游标卡尺的外测量抓测小球的直径,由图示甲所可知,用游标卡尺测金属小球直径时正确的是A;
由图乙所示游标卡尺可知,游标尺是10分度的游标尺的精度是0.1mm,小球的直径d=16mm+6×0.1mm=16.6mm=1.66cm。
(2)单摆的摆长:l=l0+
由图丙所示可知,单摆的周期:T=4t0,
由单摆周期公式T=2π可知,重力加速度:
g===
故答案为:(1)A;1.66;(2)。
【点评】本题考查了利用单摆测当地重力加速度实验,理解实验原理、掌握基础知识是解题的前提;根据图丙所示图象求出单摆的周期是解题的关键,应用单摆周期公式即可解题。
40.(双塔区校级期末)某同学在一次用单摆测重力加速度的实验中,测量5种不同摆长与单摆的振动周期的对应情况,并将记录的结果描绘在如图所示的坐标系中,图中各坐标点的标号分别对应实验中5种不同摆长的情况。在处理数据时,该同学实验中的第 4 数据点应当舍弃。求重力加速度时,他根据自己画出的T2﹣l图线求出图线的斜率k,则用斜率k求重力加速度的表达式为g=  。
【分析】在实验中将偏离比较远的点舍去,根据单摆的周期公式得出T2﹣l的关系式,结合图线的斜率求出重力加速度的表达式.
【解答】解:由于第4个数据点偏离较远,所以将该点舍弃;
根据T=2π得,T2=•l,则图线的斜率k=,
解得重力加速度g=。
故答案为:4;。
【点评】本题主要是考查用单摆测重力加速度的实验,关键是掌握实验数据处理方法,以及掌握单摆的周期公式,知道图线斜率表示的含义。
相关试卷
这是一份人教版 (2019)第五章 原子核4 核裂变与核聚变同步达标检测题,共4页。试卷主要包含了质量亏损,填空题,解答题等内容,欢迎下载使用。
这是一份高中物理人教版 (2019)选择性必修 第一册第四章 光4 实验:用双缝干涉测量光的波长精品精练,共11页。试卷主要包含了实验原理,实验器材,实验步骤,数据处理,误差分析,注意事项等内容,欢迎下载使用。
这是一份高中人教版 (2019)3 光的干涉精品达标测试,共11页。试卷主要包含了光的双缝干涉,干涉条纹和光的波长之间的关系,薄膜干涉等内容,欢迎下载使用。
 
 
 
 
 
 
 
 
 


