安徽省名校2023-2024学年高二上学期10月阶段检测联考生物试卷(含答案)
展开
这是一份安徽省名校2023-2024学年高二上学期10月阶段检测联考生物试卷(含答案),共7页。试卷主要包含了单选题,多选题,读图填空题等内容,欢迎下载使用。
一、单选题
1、蛋白质糖基化是指在酶的控制下,蛋白质和脂质附加上糖类的过程。在真核细胞中,该过程起始于内质网,结束于高尔基体。下列有关叙述错误的是( )
A.糖蛋白与糖脂的组成元素不完全相同
B.溶酶体内膜上糖蛋白的数量多于外膜
C.内质网功能障碍可能会影响到细胞膜的识别作用
D.在真核细胞中,高尔基体是细胞内物质转运的枢纽
2、酒窝是由人类常染色体的单基因决定的性状,有酒窝对无酒窝为显性。甲、乙分别代表有酒窝、无酒窝的男性,丙、丁分别代表有酒窝、无酒窝的女性(不考虑变异)。下列有关叙述正确的是( )
A.若甲与丁结婚,生出的孩子一定是有酒窝
B.若乙与丙结婚,生出的所有孩子都无酒窝
C.若乙与丁结婚,生出的孩子有酒窝的概率为50%
D.某有酒窝男性与另一有酒窝女性的基因型不一定相同
3、某细菌进行蛋白质合成时,多个核糖体串联在一条mRNA上形成念珠状结构(如图所示)。该结构所包含的核糖体数量由mRNA的长度决定。下列有关叙述正确的是( )
A.图中各个核糖体上合成的多肽链结构不相同
B.图中mRNA的形成过程需要解旋酶和RNA聚合酶的参与
C.图示翻译过程中,核糖体的移动方向是从左到右
D.一个tRNA上只能携带一种氨基酸,一种氨基酸也只能由一种tRNA携带
4、下列不属于内环境的组成成分的是( )
A.葡萄糖B.K+C.血红蛋白D.无机盐
5、今年八月中旬,受台风“杜苏芮”的影响,北京遭遇特大暴雨灾害。抗洪战士多日艰苦救援,肩膀上和手上都磨出了一些血疱。血疱一段时间后又自行消失,下列相关分析错误的是( )
A.血疱呈暗红色是因为红细胞中的血红蛋白
B.血疱中所含的细胞外液主要是组织液和血浆
C.血疱自行消失可能因为其中的液体通过皮肤蒸发
D.血疱的形成和消失说明内环境中物质是不断更新的
6、如图为人体体液之间物质交换示意图,其中甲~丁表示人体体液的四种不同组成成分。下列有关叙述正确的是( )
A.乙是淋巴细胞直接生存的内环境
B.乙中可含有肝糖原,激素,CO2等物质
C.甲与丙的最主要区别是丙中含有较多蛋白质
D.丁为细胞内液,是细胞代谢的主要场所
7、某同学剧烈运动后,因过量饮水而发生水中毒,出现意识模糊而紧急入院治疗。水中毒又称为稀释性低钠血症,指当机体所摄入水总量大大超过了排出水量,导致水分在体内滞留。下列相关叙述正确的是( )
A.人体内的水均来自饮水和食物中的水
B.静脉注射5%的高渗盐水可以缓解水中毒
C.当机体大量摄入清水后,细胞外液渗透压会升高
D.人体渗透压平衡调节过程只需要体液调节的参与
8、在进行常规体检时,通常要做血液生化六项检查,以了解机体肝功能、肾功能、血糖、血脂等情况。在血液生化检查的化验单上,每种成分的参考值即正常值都有一个变化范围。下列有关叙述错误的是( )
A.内环境稳态的实质是内环境成分不变
B.年龄、性别等个体差异会导致内环境的成分存在差异
C.若某人血液的生化指标异常,则其可能患有某种疾病
D.内环境稳态是机体进行正常生命活动的必要条件
9、当面临高考、中考等大型考试时,同学们常常会产生紧张、焦虑等情绪,适度的紧张有助于考试发挥,但当人体长期处于过度紧张、焦虑状态时,常会导致心律失常、呼吸困难、消化不良、食欲不振等症状。下列有关叙述正确的是( )
A.过度紧张、焦虑会使副交感神经过度兴奋,心跳加快
B.过度紧张、焦虑会使交感神经过度兴奋,胃肠蠕动加快
C.交感神经和副交感神经都属于感觉神经,其作用通常相反
D.由紧张引起的心跳和呼吸的变化是不完全受意识控制的
10、著名的心理学家桑代克曾将一只饥饿的大鼠放到一只箱子里,箱内有一只杠杆能发送食物。在箱内活动过程中,大鼠碰到杠杆就会获得一份食物。多次意外发生后,大鼠会主动按压杠杆获取食物。下列有关反射的叙述正确的是( )
A.该反射的建立,不利于大鼠对外界复杂环境的适应
B.上述反射活动的建立须非条件刺激的强化才能一直保持
C.个体生活过程中非条件反射的数量是无限的,条件反射的数量则是有限的
D.大鼠主动按压杠杆获取食物的过程不需要大脑皮层的参与
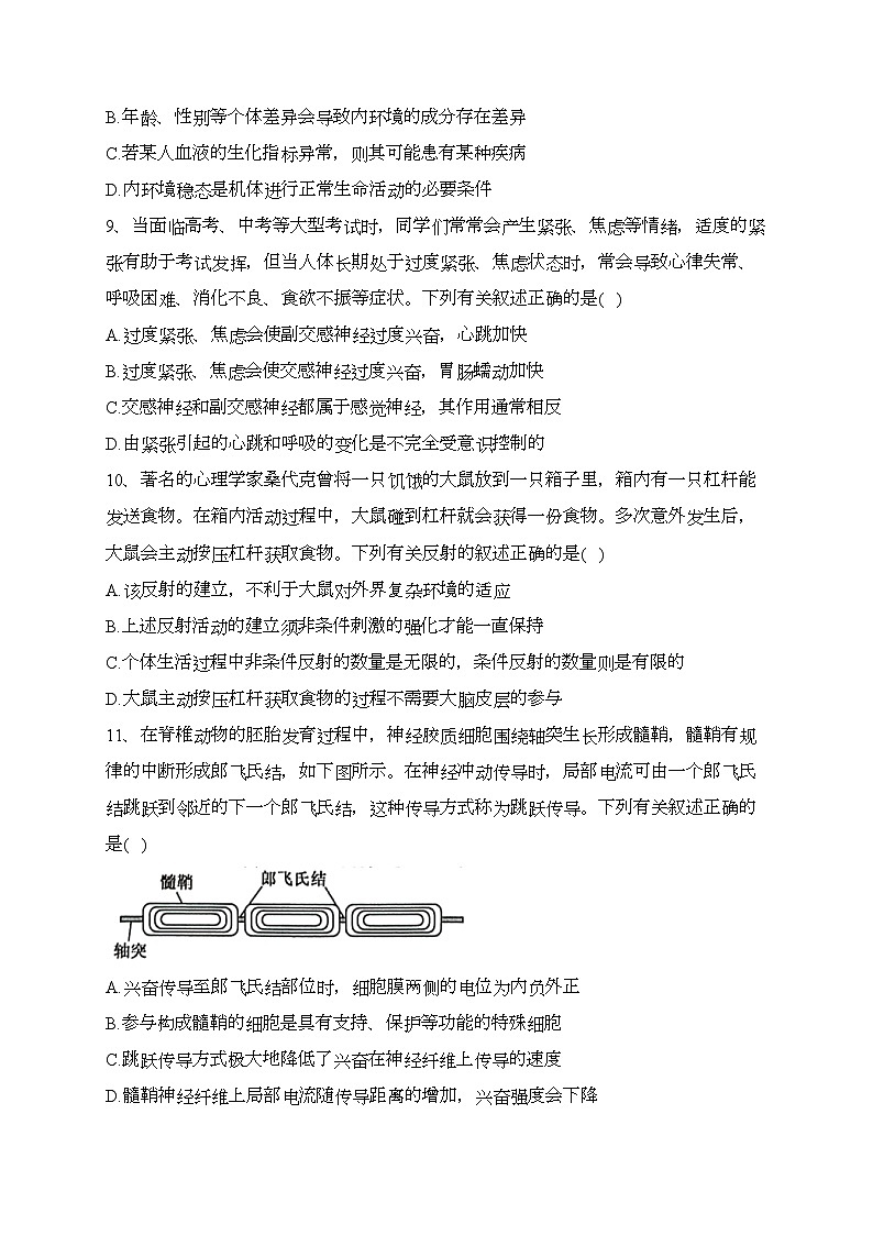
11、在脊椎动物的胚胎发育过程中,神经胶质细胞围绕轴突生长形成髓鞘,髓鞘有规律的中断形成郎飞氏结,如下图所示。在神经冲动传导时,局部电流可由一个郎飞氏结跳跃到邻近的下一个郎飞氏结,这种传导方式称为跳跃传导。下列有关叙述正确的是( )
A.兴奋传导至郎飞氏结部位时,细胞膜两侧的电位为内负外正
B.参与构成髓鞘的细胞是具有支持、保护等功能的特殊细胞
C.跳跃传导方式极大地降低了兴奋在神经纤维上传导的速度
D.髓鞘神经纤维上局部电流随传导距离的增加,兴奋强度会下降
12、某种有机磷农药能使突触间隙中的乙酰胆碱酯酶(分解乙酰胆碱)活性受抑制;某种蝎毒会抑制Na+通道的打开。如图表示动作电位传导的示意图,其中a为突触前膜,b为突触后膜。下列有关叙述正确的是( )
A.若蝎毒进入图中的轴突周围,在b处也能检测到动作电位
B.若使用该种有机磷农药,则a处不能释放乙酰胆碱
C.图中①→③过程为动作电位形成过程,K+通道打开,K+内流
D.若b处是肌肉细胞,有机磷农药中毒后可能出现抽搐现象
13、神经调质、由神经元释放,是2~40个氨基酸组成的一些大的分子,又称神经肽。它们在胞体中合成,然后通过轴浆运输至轴突末梢。它们在神经元之间并不起到直接传递信息的作用,只能间接调节突触前膜释放的神经递质的量及活动水平,以增强或削弱神经递质传递信息的效应。下列有关叙述正确的是( )
A.神经调质的释放需要载体蛋白的协助
B.合成神经调质过程中,需要线粒体的参与
C.神经调质不会影响突触后膜上受体的数量及反应性
D.神经调质的存在可能降低机体的神经调节的精确度
14、人在憋尿时,如果膀胱内尿液过多,对牵张感受器的刺激过强,来自于脊髓的兴奋会超过来自于大脑的抑制,会出现“憋不住”的现象。下列叙述错误的是( )
A.牵张感受器只能将兴奋传递到大脑皮层产生尿意
B.人体产生尿意的过程不属于反射
C.婴儿出现尿床现象,是因为大脑发育尚未完善,对排尿的控制力较弱
D.在憋尿反射弧中,效应器是传出神经末梢与其支配的膀胱逼尿肌
15、在酒驾检测时,交警让司机对填充了吸附有硅胶颗粒的装置吹起气,根据硅胶变色程度,来判定司机是否是酒后驾驶。下列相关叙述正确的是( )
A.醉酒患者呼吸急促,这是因为酒精干扰了小脑的呼吸中枢
B.醉酒司机出现反应慢,动作不协调,这是因为酒精麻醉了脑干
C.交警在对司机进行酒精检测时,检测仪器中装有酸性重铬酸钾溶液
D.醉酒患者出现言语含糊,语无伦次,这是因为酒精麻醉了言语区的V区
16、“朱颜渐老,白发漆多少?桃李春风浑过了,留得桑榆残照。”该诗句说明人会随着岁月的变迁逐渐老去,黑发逐渐变白发。人体的衰老由细胞衰老引起。下列关于细胞衰老的叙述正确的是( )
A.新生儿体内不会出现衰老的细胞
B.对于多细胞生物来说,细胞的衰老与个体的衰老同步
C.白发是因细胞中的酪氨酸酶活性降低,黑色素合成减少所致
D.衰老的细胞细胞膜的通透性改变,物质运输效率降低
二、多选题
17、脑脊液充满各个脑室,主要由脑室脉络丛上皮细胞和室管膜细胞分泌形成,并可经蛛网膜处重新流入静脉。它为脑细胞供应一定的营养,并运走脑组织的代谢产物,调节着中枢神经系统的酸碱平衡。下列有关叙述错误的是( )
A.脑脊液属于细胞内液范畴
B.脑脊液与血浆之间,很多物质的运输只能是单向的
C.大脑高强度思考产生较多的CO2会使脑脊液pH明显降低
D.若脑脊液循环通路受阻,可能会导致颅内压升高
18、神经系统的功能与组成它的细胞的特点是密切相关的,下列相关叙述错误的是( )
A.中枢神经系统是由脑、脑神经和脊神经组成
B.神经元与大部分动物细胞结构上的主要区别是含有大量突起
C.自主神经系统是脊神经的一部分,包括交感神经和副交感神经
D.神经元的轴突就是由许多神经纤维被结缔组织包围而成的神经
19、科学家成功破解了神经元的“沉默突触”的沉默之谜,在人脑内有一类突触只有突触结构而没有信息传递功能,被称为“沉默突触”。下列有关叙述正确的是( )
A.“沉默”的原因可能是突触后膜缺乏相应的受体
B.“沉默突触”突触间隙不存在水解神经递质的酶
C.神经细胞未受到刺激时,K+外流不需要细胞呼吸提供能量
D.神经递质以主动运输方式从突触前膜释放时需要消耗能量
20、学习和记忆是脑的高级功能,如图是人类不同形式记忆的关系,下列有关叙述正确的是( )
A.第一记忆可能与神经元之间即时的信息交流有关
B.经常运用已学过的概念或者知识,就不容易遗忘
C.学习是神经系统不断接受刺激,建立非条件反射的过程
D.学习和记忆涉及脑内神经递质的作用以及某些蛋白质的合成
三、读图填空题
21、如图为某家族甲、乙两种遗传病的系谱图。甲病是由一对等位基因(A、a)控制,乙病由另一对等位基因(B、b)控制,这两对等位基因独立遗传。已知Ⅱ﹣1不携带乙病的致病基因。回答下列问题:
(1)甲病的遗传方式是_____遗传;理论上,乙病在人群中男性的发病率_____(填“高于”“低于”或“等于”)女性。
(2)Ⅱ﹣2的基因型为_____,Ⅱ﹣6的基因型为_____。
(3)若Ⅱ﹣5和Ⅱ﹣6再生一个男孩,则这个男孩同时患甲、乙两种病的概率是_____。
(4)若Ⅲ﹣6与一个正常男性结婚,则他们生一个患乙遗传病女孩的概率是_____。
22、养生是人们的一种健康生活方式,其中一个重要的原理就是维持内环境的稳态。内环境稳态是人体进行正常生命活动的必要条件。如图所示为人体内某些生命活动的过程,请据图回答:
(1)图示中B是指内环境成分中_____,B与D在成分上的主要区别是_____的含量不同。
(2)蚊子在叮咬我们的皮肤进行吸血时,会把含有抗凝血剂,蚁酸以及多种成分的唾液注入图中_____(填图中字母),引起毛细血管壁通透性增加,最终使图中_____(填图中字母)增加,造成被叮咬的地方出现又红又痒的包。
(3)肝脏是酒精的主要代谢场所,酒精的代谢途径如下图所示。头孢类分子可抑制乙醛脱氢酶活性,造成乙醛中毒,重者可致呼吸抑制、急性心衰等。
①饮酒者血浆中的酒精少量随肺部呼吸排出体外,该过程酒精至少穿过_____层生物膜,肺泡壁细胞生活的内环境是_____。
②乙醛中毒引起的呼吸抑制,使通气量减少导致二氧化碳积累,血浆中的pH呈降低趋势。为维持血浆pH的相对稳定,参与调节的离子主要有_____等。
23、2023年6月26日是第36个国际禁毒日,主题是:防范新型毒品对青少年的危害。有些兴奋剂就是毒品,它们会对人体健康带来极大的危害。可卡因是一种兴奋剂,会干扰交感神经的作用,抑制免疫系统的功能,吸食可卡因者会产生心理依赖性。可卡因可引起人体多巴胺作用途径的异常,相关过程如图所示。回答下列问题:
(1)多巴胺存储在细胞A中的_____内,当人在高兴时,由细胞A与细胞B构成的突触结构中发生的信号变化为_____(请用文字和箭头表示)。
(2)正常情况下多巴胺释放后突触后膜并不会持续兴奋,据图推测,原因可能是_____。神经元之间兴奋的传递方向是单向的,原因是_____。
(3)可卡因是一种毒品,吸食可卡因后,突触间隙中多巴胺含量_____(填“上升”或“下降”)。长期刺激后,还会使突触后膜上的多巴胺受体数量_____(填“增加”或“减少”),使突触变得不敏感,吸毒者必须持续吸食可卡因才能维持兴奋,这是吸毒上瘾的原因之一、
(4)研究发现运动可促进脑内多巴胺的合成。若以戒毒后的模型鼠为材料,设计实验验证戒毒后可通过适度运动有效缓解抑制情绪和精神萎靡状况。要求简要写出实验思路(不要求预测结果)___________。
24、排尿是一种复杂的反射活动,当膀胱充盈时,膀胱内牵张感受器受到刺激产生冲动,使人产生尿意。当环境条件适宜时,膀胱逼尿肌接收到冲动后收缩、尿道括约肌舒张,产生排尿反射,如图表示排尿的调节过程。回答下列问题:
(1)在排尿反射中,感受器接受刺激产生兴奋,兴奋是指_____。兴奋传至神经中枢,神经中枢随之产生兴奋并对传入的信息进行_____;神经中枢的兴奋传至效应器,效应器作出应答反应。
(2)人产生尿意后,在适宜条件下,脑发出神经冲动完成排尿过程的传导途径依次为:_____(用箭头和图中字母或者文字表示)。
(3)某患者神经系统部分受损,但能产生尿意。若该患者不能自主控制排尿而出现尿失禁,推测其受损的部位可能是图中的_____(填字母)部位;若该患者排尿反射不能完成,大量尿液滞留在膀胱内,推测其受损部位可能是图中的_____(填字母)部位。
(4)正常人排尿过程中,_____神经兴奋时,逼尿肌开始收缩时,会不断刺激膀胱壁内_____,由此导致膀胱逼尿肌收缩持续到膀胱内尿液被排空为止。
25、据中国国家流感中心发布的2023年第7周中国流感监测周报显示,近期甲型流感(甲型H1N1流感病毒感染引起的急性呼吸道传染病)的来势最为凶猛。甲型H1N1流感病毒侵入人体后,发病时有高热、干咳、浑身酸痛、呼吸困难等症状。回答下列问题:
(1)感染流感会引起咳嗽反射,该过程中兴奋在传入神经纤维上的传导方向是_____(填“单向的”或“双向的”),在突触小体上发生的信号转换形式是_____,在一般情况下人可以有意识的控制咳嗽反射,说明_____。
(2)若图中神经细胞所处细胞外液中Na+浓度降低,A点的静息电位将_____(填“不变”“增大”或“减小”),A点兴奋时形成的动作电位峰值将_____(填“不变”“增大”或“减小”)。
(3)研究表明位于肺部表面的神经末梢上的TRPA1是咳嗽的“开关”。如果有刺激物随空气进入肺部,刺激物与TRPA1会发生结合,促进Ca2+的流动引起神经末梢膜侧内的电位变化是_____,使神经末梢兴奋继而引起一系列反应,使人咳嗽。这一研究成果有助研发咳嗽的新药物,试说明研发新型咳嗽药的思路是_____。
参考答案
1、答案:B
解析:A、糖蛋白元素组成主要为C、H、O、N,有的含有S,糖脂的元素组成为C、H、O、N、P,所以糖蛋白与糖脂的组成元素不完全相同,A正确;
B、溶酶体是单层膜的细胞器,没有内外膜之分,B错误;
C、由题干“蛋白质糖基化是指在酶的控制下,蛋白质和脂质附加上糖类的过程。在真核细胞中,该过程起始于内质网,结束于高尔基体”可知,内质网功能障碍,无法合成糖蛋白,细胞膜的糖蛋白有识别作用,所以内质网功能障碍可能会影响到细胞膜的识别作用,C正确;
D、高尔基体通过囊泡进行大分子的运输,是细胞内大分子转运的枢纽,D正确。
故选B。
2、答案:D
解析:A、结合题意可知,甲为有酒窝男性,基因型为AA或Aa,丁为无酒窝女性,基因型为aa,则生出的孩子基因型可能为Aa、AA、aa,表现为有酒窝、无酒窝,A错误;
B、乙为无酒窝男性,基因型为aa,丙为有酒窝女性,基因型为AA或Aa,两者结婚,则生出的孩子基因型可能为Aa、AA、aa,表现为有酒窝、无酒窝,B错误;
C、乙为无酒窝男性,基因型为aa,丁为无酒窝女性,基因型为aa,则生出的孩子基因型为aa,生出的孩子有酒窝的概率为0,C错误;
D、有酒窝男性的基因型为AA或Aa,有酒窝女性的基因型为AA或Aa,基因型不一定相同,D正确。
故选D。
3、答案:C
解析:A、图中各个核糖体都以同一条mRNA为模板,所以合成的多肽链结构相同,A错误;
B、mRNA的形成过程需要RNA聚合酶的参与,B错误;
C、图示翻译过程中,核糖体的移动方向是沿着mRNA的5'-3'移动的,所以核糖体的移动方向是从左到右,C正确;
D、一个tRNA上只能携带一种氨基酸,一种氨基酸可以由一种或多种tRNA携带,因为一种氨基酸可以有一种或多种密码子,D错误。
故选C。
4、答案:C
解析:A、葡萄糖存在于内环境中,属于内环境的成分,A错误;
B、K+属于无机盐,无机盐存在于内环境中,属于内环境的成分,B错误;
C、血红蛋白位于红细胞内,不属于内环境的成分,C正确;
D、无机盐存在于内环境中,属于内环境的成分,D错误。
故选C。
5、答案:C
解析:A、血泡呈暗红色是因为毛细血管受损,含有红色血红蛋白的红细胞渗入其中,A正确;
B、血疱中所含的细胞外液主要是组织液和血浆,B正确;
C、血泡自行消失是因为其中的液体大部分渗回毛细血管,少部分渗回毛细淋巴管,C错误;
D、血泡的形成和消失说明内环境中物质是不断更新的,D正确。
故选C。
6、答案:D
解析:A、由图知,乙单向指向丙,丙单向指向甲,所以丙是淋巴液,乙是组织液,甲是血浆。淋巴细胞随淋巴液注入血浆,所以淋巴细胞直接生活在淋巴液和血浆中,A错误;
B、肝糖原在细胞内的多糖,正常个体内环境中不会有肝糖原,B错误;
C、甲是血浆,丙是淋巴液,甲与丙的最主要区别是甲中含有较多蛋白质,C错误;
D、丁与甲、乙、丙都是双向物质交换,所以丁为细胞内液,是细胞代谢的主要场所,D正确。
故选D。
7、答案:B
解析:A、人体内的水来自饮水和食物中所含的水,以及细胞代谢过程产生的水,A错误;
B、静脉注射5%的高渗盐水提高了内环境中钠离子的浓度,提高了内环境渗透压,可以缓解水中毒现象,B正确;
C、当机体大量摄入清水后,细胞外液渗透压会降低,C错误;
D、人体渗透压平衡调节过程有神经调节和体液调节的共同参与,D错误。
故选B。
8、答案:A
解析:A、内环境稳态包括化学成分和理化性质相对稳定,A错误;
B、正常情况下,不同人会因年龄、性别等的差异而存在内环境的组成成分的差异,B正确;
C、血液的生化指标是指血浆中各种化学成分的含量,血液的生化指标可以反映机体的健康状况,并可以作为诊断疾病的依据,血液的生化指标异常,则其可能患有某种疾病,C正确;
D、细胞代谢是由细胞内众多复杂的化学反应组成的,完成这些反应需要各种物质和条件。细胞代谢的进行离不开酶,酶的活性又受温度、pH等因素的影响。只有温度、pH等都在适宜的范围内,酶才能正常地发挥催化作用。由此可见,内环境稳态是机体进行正常生命活动的必要条件,D正确。
故选A。
9、答案:D
解析:AB、过度紧张、焦虑会使交感神经过度兴奋,心跳加快,支气管扩张,但胃肠蠕动和消化腺的分泌活动减弱,AB错误;
C、交感神经和副交感神经都属于运动神经,其作用通常相反,C错误;
D、由紧张引起的心跳和呼吸的变化是不完全受意识控制的,受自主神经系统控制,D正确。
故选D。
10、答案:B
解析:A、该反射的建立,大大提高了大鼠对外界复杂环境的适应能力,A错误;
B、上述反射活动的建立须非条件刺激的强化才能一直保持,B正确;
C、个体生活过程中非条件反射的数量是有限的,条件反射的数量则几乎是无限的,C错误;
D、大鼠主动按压杠杆获取食物的过程需要大脑皮层的参与,D错误。
故选B。
11、答案:B
解析:A、兴奋传导至郎飞氏结部位时,钠离子内流,细胞膜两侧的电位表现为内正外负,A错误;
B、参与构成髓鞘的细胞是具有支持、保护等功能的神经胶质细胞,B正确;
C、郎飞氏结的电阻较小,在冲动传导时,局部电流可由一个郎飞结跳跃到邻近的下一个郎飞氏结,该传导称为跳跃传导,郎飞氏结的形成极大地加快了神经冲动的传导速度,C错误;
D、动作电位沿着神经纤维传导时具有不衰减性,因此兴奋强度不会随传导距离的增加而衰减,D错误。
故选B。
12、答案:D
解析:A、蝎毒会抑制Na+通道的打开,导致Na+内流受阻,不能产生动作电位,A错误;
B、有机磷农药能使突触间隙中的乙酰胆碱酯酶(分解乙酰胆碱)活性受抑制,对乙酰胆碱的释放没有影响,a处能释放乙酰胆碱,B错误;
C、图中①→③过程为动作电位形成过程,Na+通道打开,Na+内流,C错误;
D、若b处是肌肉细胞,有机磷农药中毒后,乙酰胆碱酯酶(分解乙酰胆碱)活性受抑制,乙酰胆碱不能被灭活,持续作用于肌肉,引起肌肉持续收缩,出现抽搐现象,D正确。
故选D。
13、答案:B
解析:A、题意可知,神经调质的化学本质是多肽,其释放方式为胞吐,需要消耗ATP,但是不需要载体蛋白的协助,A错误;
B、题意可知,神经调质的化学本质是多肽,其在核糖体上合成,需要消耗能量,真核细胞主要由线粒体供能,B正确;
CD、由题意可知,神经调质能调节神经递质的释放及突触后膜神经元的兴奋性,增强或削弱神经递质传递信息的效应,神经调质可能会影响突触后膜上受体的数量及反应性,故神经调质的存在可能使机体的神经调节的精确度提高,CD错误。
故选B。
14、答案:A
解析:A、牵张感受器不仅能将兴奋传递到大脑皮层产生尿意,也能将兴奋通过传入神经传到脊髓中枢,A错误;
B、人体产生尿意的过程不属于反射,因为反射弧不完整,没有效应器,B正确;
C、从神经系统分级调节的角度分析“憋尿”的实例,可说明低级中枢的调节活动受到高级中枢的调控,而婴儿出现尿床现象,是因为大脑发育尚未完善,对排尿的控制力较弱,C正确;
D、效应器是传出神经末梢及其支配的肌肉或腺体,在憋尿反射弧中,效应器是传出神经末梢与其支配的膀胱逼尿肌,D正确。
故选A。
15、答案:C
解析:A、呼吸中枢在脑干,不在小脑,A错误;
B、醉酒司机出现反应慢,动作不协调,这是因为酒精麻醉了小脑,B错误;
C、酒驾”检测时,交警让司机对填充了吸附有硅胶颗粒的装置吹气,目的是检测其酒精含量,所以硅胶颗粒中应含有重铬酸钾,C正确;
D、醉酒患者出现言语含糊,语无伦次,表明酒精麻醉了大脑皮层的语言区S区(运动性语言中枢),而不是言语区的V区(视觉性语言中枢),D错误。
故选C。
16、答案:D
解析:A、新生儿体内细胞也在不断的自我更新,也会出现细胞衰老,A错误;
B、对于多细胞生物来说,细胞的衰老与个体的衰老不同步,B错误;
C、白发是因头发基部的黑色素细胞衰老,细胞中的酪氨酸酶活性降低,黑色素合成减少所致,,C错误;
D、细胞衰老的主要特征之一是:细胞膜的通透性改变,物质运输效率降低,D正确。
故选D。
17、答案:ABC
解析:A、脑脊液为脑细胞供应一定的营养,并运走脑组织的代谢产物,所以脑脊液属于细胞外液范畴,A错误;
B、脑脊液是由血浆在脑室脉络丛处滤过产生,并可经蛛网膜处重新流入静脉,所以脑脊液与血浆之间的物质运输是双向的,B错误;
C、大脑高强度思考产生较多的CO2,但脑脊液中有缓冲pH发生变化的缓冲物质,使脑脊液pH不会出现明显降低,C错误;
D、循环通路受阻,脑脊液无法进入血浆,由此会导致脑积水,从而引起颅内压升高,D正确。
故选ABC。
18、答案:ACD
解析:A、中枢神经系统由脑和脊髓组成,外周神经系统包括脊神经、脑神经,A错误;
B、神经元具有轴突和树突,具有大量的突起,其他大部分动物细胞没有突起,B正确;
C、自主神经系统是脑神经和脊神经的一部分,包括交感神经和副交感神经,C错误;
D、轴突是神经元的长而较细的突起,它将信息从细胞体传向其他神经元、肌肉或腺体。轴突呈纤维状,外表大都套有一层髓鞘,构成神经纤维。许多神经纤维集结成束,外面包有一层包膜,构成一条神经,D错误。
故选ACD。
19、答案:AC
解析:A、神经递质的受体位于突触后膜上相应受体,突触后膜缺乏相应的受体会影响兴奋的传递,A正确;
B、若突触间隙缺乏相应的水解酶,则神经递质不会被水解,会导致突触后膜持续性兴奋,B错误;
C、静息状态时神经元细胞内K+以协助扩散的方式外流,不需要细胞呼吸提供能量,C正确;
D、神经递质以胞吐方式从突触前膜释放时需要消耗能量,D错误。
故选AC。
20、答案:ABD
解析:A、第一记忆属于短期记忆,短期记忆可能与神经元之间即时的信息交流有关,A正确;
B、经常用已学过的生物学概念解释相关的生物学现象,概念就不容易遗忘,即将短时记忆经过强化形成了长时记忆,B正确;
C、学习是神经系统不断地接受刺激,获得新的行为、习惯和积累经验的过程,是一种大脑的高级功能,属于条件反射的建立,C错误;
D、学习和记忆都属于脑的高级功能,涉及脑内神经递质的作用,以及某些种类蛋白质的合成,分为长期记忆和短期记忆,D正确。
故选ABD。
21、答案:(1)常染色体隐性遗传病;高于
(2)aaXBXb;AaXBY
(3)1/8
(4)0
22、
(1)答案:血浆;蛋白质
(2)答案:B;D
(3)答案:4;组织液;和
23、
(1)答案:突触小泡;电信号→化学信号→电信号
(2)答案:巴胺在发挥作用后就被转移至突触小体中;神经递质只能由突触前膜释放作用于突触后膜
(3)答案:上升;减少
(4)答案:将戒毒后的模型鼠一组适当运动,一组不做运动,一段时间后,观察记录两组小鼠的情绪和精神状态。
24、
(1)答案:动物或人体内的某些组织或细胞感受外界刺激后,由相对静止状态变为显著活跃状态的过程;分析和综合
(2)答案:f→d→c→a→膀胱逼尿肌、尿道括约肌
(3)答案:d;c(或b或bc)
(4)答案:传出;牵张感受器
25、
(1)答案:单向的;电信号到化学信号;低级中枢受高级中枢(大脑皮层)的调控
解析:反射需要完整的反射弧,咳嗽反射的兴奋传导方向为单向的;在突触小体上发生的信号转换形式是电信号到化学信号;在一般情况下人可以有意识的控制咳嗽反射,说明低级中枢受高级中枢(大脑皮层)的调控。
(2)答案:不变;减小
解析:若图中神经细胞所处细胞外液中Na+浓度降低,A点的静息电位将不变,因为静息电位的维持与K+有关;A点兴奋时形成的动作电位峰值将减小,因为Na+浓度差减小。
(3)答案:负电位变为正电位;该药物与TRPA1受体结合,从而抑制刺激物与TRPA1受体结合,使相关细胞不能产生兴奋,避免咳嗽。
解析:TRPA1位于肺部表面的神经未梢上,是感受器的范畴,当有刺激物与其结合后,导致产生兴奋,膜侧内有负电位变为正电位。该药物与TRPA1受体结合,从而抑制刺激物与TRPA1受体结合,使相关细胞不能产生兴奋,避免咳嗽。
相关试卷
这是一份安徽省大联考2023-2024学年高二上学期阶段性测试(一)生物试卷(含答案),共14页。试卷主要包含了单选题,多选题,填空题,读图填空题等内容,欢迎下载使用。
这是一份浙江省浙北名校2023-2024学年高二上学期12月阶段性联考生物试卷(含答案),共22页。试卷主要包含了单选题,填空题,读图填空题,实验探究题等内容,欢迎下载使用。
这是一份湘豫名校联考2023-2024学年高二上学期10月阶段性考试生物试卷(含答案),共18页。试卷主要包含了单选题,多选题,填空题,读图填空题,实验探究题等内容,欢迎下载使用。

