





所属成套资源:2024南京六校联合体高三上学期10月联合调研及答案(九科)
2024南京六校联合体高三上学期10月联合调研地理含解析
展开
这是一份2024南京六校联合体高三上学期10月联合调研地理含解析,文件包含Unit13WeretryingtosavetheearthSectionB3a-Selfcheckpptx、核心素养目标人教版初中英语九年级全册Unit13WeretryingtosavetheearthSectionB3a-Selfcheck教案docx、核心素养目标人教版初中英语九年级全册Unit13WeretryingtosavetheearthSectionB3a-Selfcheck同步练习docx、HwVideoEditor_2021_04_12_233133681mp4等4份课件配套教学资源,其中PPT共38页, 欢迎下载使用。
一、单项选择题:本大题共23小题,每题2分,共计46分。在每小题给出的四个选项中,只有一项是符合题目要求的。
某摄影爱好者于10月1日、10日和20日的同一时间在同一海边向相同方向拍摄太阳,最后合成照片如图(下图)所示。完成下面小题。
1. 摄影爱好者拍摄的方向为( )
A. 东偏北B. 东偏南C. 西偏北D. 西偏南
2. 第三次拍摄时太阳视运行的方向为图中的( )
A. 箭头①B. 箭头②C. 箭头③D. 箭头④
【答案】1. B 2. A
【解析】
【1题详解】
10月1日、10日、20日,太阳直射点位于南半球,并向南移动,日出方位为东偏南方向,B正确,A、C、D错误。故选B。
【2题详解】
同一时间在同一海边向相同方向拍摄太阳,三次拍摄的太阳高度升高,表明当地在直射点以南,第三次拍摄时间为10月20日,太阳从东南方向升起,然后从东南方向向正东方向升移,再向东北升移,正午太阳位于正北方。拍摄的方向为东南,第一次(10月1日)拍摄时太阳接近正东,则左侧为北,右侧为南,箭头①指向正东、东北,箭头②指向东南、正南,而箭头③和④表示太阳下落,因此A符合题意,排除B、C、D。故选A。
【点睛】太阳直射北半球时,除极昼极夜的地区,全球其他地方太阳都是东北升西北落。(极昼地区太阳正北升正北落,正午太阳总在正南)。太阳直射南半球时,除极昼极夜的地区,全球其他地方太阳都是东南升西南落。(极昼地区太阳正南升正南落,正午太阳总在正北)。太阳直射赤道时:晨线和经线重合,纬线和太阳光线平行,太阳在晨线正东方,在昏线的正西方,故太阳正东升,正西落。
下图为某地经历了三次断层的地质平面图,其中不连续面指被风化和侵蚀的面。据此完成下面小题。
3. 没有经过山谷的断层或不连续面是( )
A. 甲B. 乙C. 丙D. 戊
4. 图中断层甲、乙和不连续面丙、丁形成先后顺序正确的是( )
A. 乙丙甲B. 甲乙丁C. 甲丙乙D. 丁乙甲
【答案】3. A 4. A
【解析】
【3题详解】
注意图中虚线表示等高线,在等高线地形图中,等高线由数值小的向数值大的一侧弯曲表示山谷,结合图示信息可知,乙丙戊均经过了山谷,而甲所经地区为山地的山脊,没有经过山谷,故选A。
【4题详解】
甲断层使得P1岩层错位,乙断层使得S3岩层错位,结合图中岩层年龄信息可知,乙断层发生较甲断层更早,BC错。乙断层在丁侵蚀面未继续延伸,表明先出现乙断层,后发生侵蚀形成丁侵蚀面,D错。丙侵蚀面在甲断层处未继续延伸,表明先出现丙侵蚀面,后发生断层,形成甲断层。所以先后顺序正确的是乙丙甲,故选A。
【点睛】判断岩层新老关系的一般方法:
(1)沉积岩岩层新老关系判断:①根据岩层层序判断(下层较老,上层较新);②根据生物化石判断(不同生物化石形成的年代不同)。
(2)其他岩层新老关系判断:①根据侵入岩侵入的岩层来判断(侵入岩形成晚于其所切穿的岩层);②根据断层来判断(若断层使得岩层发生断裂,则断层的时间晚于其岩层的形成时间)。
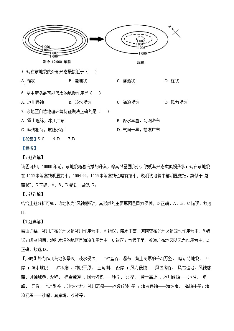
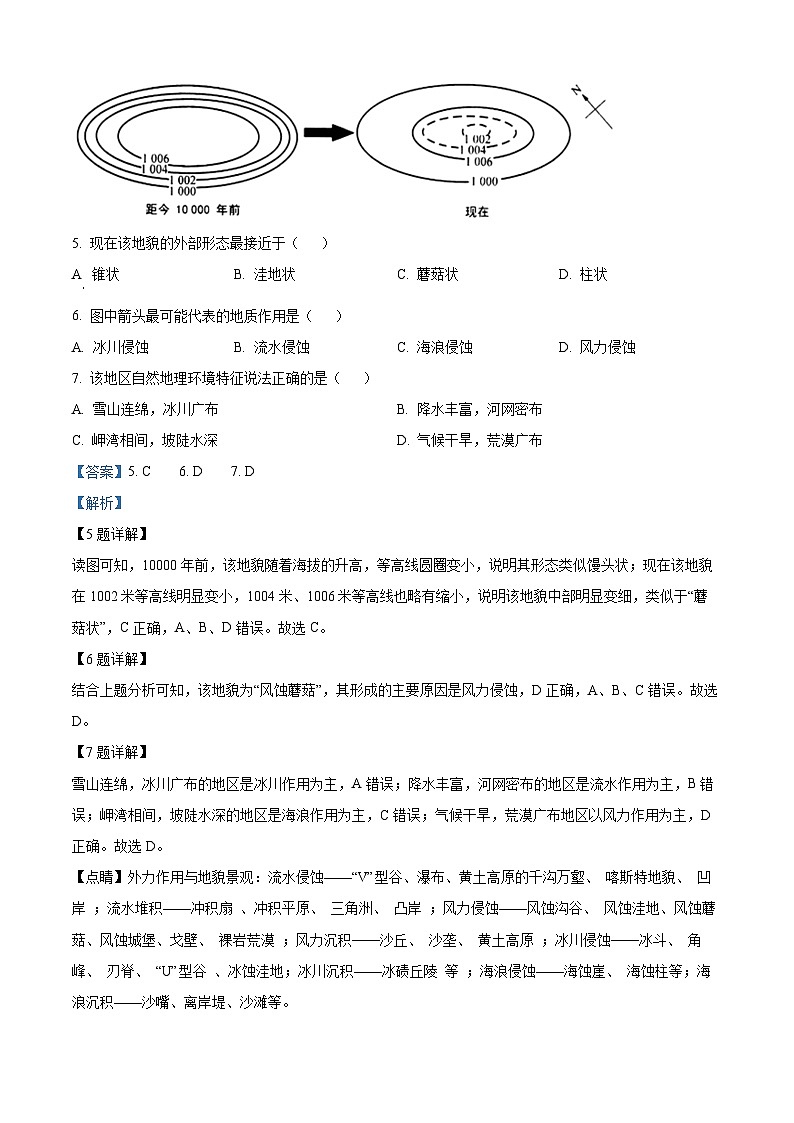
图为等高线示意图(比例尺1:760)反映我国某地区一种地貌的形成过程,虚线表示被遮挡部分。据此完成下面小题。
5. 现在该地貌的外部形态最接近于( )
A 锥状B. 洼地状C. 蘑菇状D. 柱状
6. 图中箭头最可能代表的地质作用是( )
A. 冰川侵蚀B. 流水侵蚀C. 海浪侵蚀D. 风力侵蚀
7. 该地区自然地理环境特征说法正确的是( )
A. 雪山连绵,冰川广布B. 降水丰富,河网密布
C. 岬湾相间,坡陡水深D. 气候干旱,荒漠广布
【答案】5. C 6. D 7. D
【解析】
【5题详解】
读图可知,10000年前,该地貌随着海拔的升高,等高线圆圈变小,说明其形态类似馒头状;现在该地貌在1002米等高线明显变小,1004米、1006米等高线也略有缩小,说明该地貌中部明显变细,类似于“蘑菇状”,C正确,A、B、D错误。故选C。
【6题详解】
结合上题分析可知,该地貌为“风蚀蘑菇”,其形成的主要原因是风力侵蚀,D正确,A、B、C错误。故选D。
【7题详解】
雪山连绵,冰川广布的地区是冰川作用为主,A错误;降水丰富,河网密布的地区是流水作用为主,B错误;岬湾相间,坡陡水深的地区是海浪作用为主,C错误;气候干旱,荒漠广布地区以风力作用为主,D正确。故选D。
【点睛】外力作用与地貌景观:流水侵蚀——“V”型谷、瀑布、黄土高原的千沟万壑、 喀斯特地貌、 凹岸 ;流水堆积——冲积扇 、冲积平原、 三角洲、 凸岸 ;风力侵蚀——风蚀沟谷、 风蚀洼地、风蚀蘑菇、风蚀城堡、戈壁、 裸岩荒漠 ;风力沉积——沙丘、 沙垄、 黄土高原 ;冰川侵蚀——冰斗、 角峰、 刃脊、 “U”型谷 、冰蚀洼地;冰川沉积——冰碛丘陵 等 ;海浪侵蚀——海蚀崖、 海蚀柱等;海浪沉积——沙嘴、离岸堤、沙滩等。
研究者通过比较不同时期地表反射率的差异,获取我国某区域植被生长状况,从而了解数十年来该地植被生长季始期与末期的变化。图示意该区域的气候资料。据此完成下列小题。
8. 该区域的植被类型主要是( )
A. 落叶阔叶林B. 针阔混交林C. 荒漠草原D. 高山草甸
9. 研究者发现该区域近十年来植被生长季的年际变化较大,下列说法正确的是( )
A. 春季气温偏低,生长季始期将提前B. 夏季降水增多,生长季始期将推迟
C. 秋季气温偏低,生长季末期将提前D. 冬季降水增多,生长季末期将推迟
10. 该区域土壤突出特点是( )
A. 酸性较强B. 碱性较强C. 富含有机质D. 淋溶层厚度大
【答案】8. C 9. C 10. B
【解析】
【8题详解】
读图可知,该区域夏季高温,冬季寒冷,全年降水较少,且降水主要集中在夏季,故该地区应为温带大陆性气候,植被类型以荒漠草原为主,C正确,ABD错误;故选C。
【9题详解】
荒漠草原的生长季始期在春季,生长季末期在秋季,当春季气温偏低,生长季始期会推迟,A错误;生长季始期在春季,当夏季降水增多,不会影响生长季始期,B错误;当秋季温度偏低时,生长季末期会提前,C正确;生长季末期在秋季,冬季降水增多,不会影响生长季末期,D错误;故选C。
【10题详解】
由于该地区气候为温带大陆性气候,地处我国西北地区,土壤碱性较强,B正确。该地区气候干旱,降水少,土壤含水量小;植被稀疏,土壤有机质含量少;降水少,土壤淋溶层厚度小,ACD错误,故选B。
【点睛】自然界植物的生长期是指各种植物中最早开始萌动生长至最晚停止生长的整个持续日数,这种现象和一定的气候条件相联系,又称气候生长期;作物生长期是指作物播种或返青生长至成熟或停止生长持续日数。作物生长期因作物种类,品种而异,不同光热、水等条件及其组合,不良气象条件以及不同农业技术措施等,也会引起生长期的变动。如短日照作物水稻的同一粳稻品种,在同一地点作单季稻栽培比作双季稻栽培生长期长。同一冬小麦品种在越冬期长短不同的地点栽培,其生长期也有较大差异。
北海道属于温带季风气候,年平均气温8°C,年降水量800~1200mm。与日本大部分区域不同,北海道在夏季几乎未出现梅雨天气。图示意北海道年等降水量线分布。据此完成下面小题。
11. 北海道年等降水量线未与海岸线平行,主要取决于( )
A. 地形B. 海陆轮廓C. 洋流D. 风向
12. 北海道几乎未出现梅雨天气,主要是因为( )
A. 寒流减湿作用B. 大气对流运动弱C. 纬度较高D. 寒潮活动频繁
13. 北海道东部海域为航行高风险区的最主要原因是( )
A. 多地震,海啸频繁B. 多海雾,能见度差
C. 火山活动频繁D. 海面冰山漂浮
【答案】11. A 12. C 13. B
【解析】
【11题详解】
读图可知,北海道日本海沿岸受冬季风影响降水多,太平洋沿岸受夏季风影响降水较多,鄂霍次克海沿岸地处冬夏季风背风坡,降水少,降水量线的分布受地形影响,故等降水量线未与海岸线平行,A正确,BCD错误。故选A。
【12题详解】
梅雨天气是春夏之交,来自西北太平洋副热带高压的暖空气与北方的冷空气相遇,形成的一种连续降水的连阴雨天气的过程,主要影响26°~34°N之间的亚洲东部地区。北海道由于纬度较高,冷暖气团势力相差较大,故几乎不出现梅雨天气,C正确,北海道受暖流影响,A错误;大气对流运动弱,寒潮活动频繁与梅雨无关,BD错误。故选C。
【13题详解】
由所学知识可知,北海道东部海域位于千岛寒流和日本暖流的交汇处,多大雾天气,能见度低,B正确;板块交界处,火山活动频繁,地震多,海啸频繁,对航行有危害,但地震、海啸、火山活动具有突发性的特点,不是影响日常航行的主要原因,A、C错误;该区域纬度相对较低,漂浮的冰山较少,海面冰山漂浮对该区域的影响不是主要原因,D错误;故选B。
【点睛】北海道道东侧日本暖流和千岛寒流交汇,形成了著名的北海道渔场。
乌克兰东北部,日本西部及一些低纬度热带地区等木屋分布广泛。挪威群山环抱的原野深处分布着一座座古代木屋,全屋由原木搭建而成,底部架空,内部设有桑拿房。桑拿房中央是周边铺满鹅卵石的地坑,蒸桑拿时,用木炭生暗火,铺上鹅卵石,把水泼到石头上,产生水蒸气,让洗浴的人身心得到温暖和放松。图为挪威木屋形态和桑拿室的地坑。据此完成下面小题。
14. 木屋底部架空是为了( )
A. 防潮B. 增强稳定性C. 扩展用地D. 防范野兽
15. 与明火相比,暗火并覆盖鹅卵石的作用是( )
A. 室内增温快B. 保温时间长C. 易于调控温度D. 预防火灾
【答案】14. A 15. C
【解析】
【14题详解】
挪威为温带海洋性气候,气候潮湿,木屋底部架空是为了防潮,A正确。架空不能增强稳定性,扩展用地、防范野兽不是主要目的,BCD错误。故选A。
【15题详解】
由材料可知,桑拿房屋子中央是周边铺满鹅卵石的地坑,蒸桑拿时,用木炭生暗火,铺上鹅卵石,把水泼到石头上。暗火升温慢,覆盖鹅卵石后,石头增温,缓慢释放热量,减小室内温度的变化性,易于调控温度,C正确。暗火并覆盖鹅卵石,室内增温较慢;桑拿房暗火并覆盖鹅卵石主要目的不是保温时间长,也不是为了预防火灾,ABD错误。故选C。
【点睛】在漫长的历史发展过程中,逐步形成了各地不同的民居建筑形式,这种传统的民居建筑深深地打上了地理环境的烙印,生动地反映了人与自然的关系。
人口流动是改变人口格局的基本动力,流动人口的吸引中心是城市。流动人口已成为我国城市人口改变的主要要素。流动人口区域不均衡性进一步加强,聚散态势日益明显,流动强度与城市等级存在正相关,一、二线城市依然是流动人口的极化中心。读图,完成下面小题。
16. 据图,2011--2017年流动人口流动特征的描述,可能正确的是( )
A. 流动范围与距离衰减呈正相关,而与城市等级无明显关系
B. 省际流动人口主要集中于中西部经济不太发达的城市
C. 省内跨市流动人口主要集中在东部沿海经济发达的城市
D. 市内跨县的流动人口主要分布在中小城市,吸引范围有限
17. 读图,推测①②③线对应的流动人口正确的是( )
A. ①—省内跨市②-省际③—市内跨县
B. ①—市内跨县②—省内跨市③—省际
C. ①—省际②—省内跨市③—市内跨县
D. ①—省际②—市内跨县③—省内跨市
【答案】16. D 17. C
【解析】
【16题详解】
读图可知,人口流动范围受到城市阶序(城市等级)的影响较为明显,A错误;据图可知,省际流动人口所占比例最大的是一线城市,而一线城市北京、天津、上海等城市主要集中于经济发达的东部地区,B错;读图可知,省内跨市流动人口所占比例最大的是二线城市,而非东部经济发达区的一线城市,C错;市内跨县的流动人口所占比例大的是三线城市,其次是四线城市,这些城市经济发展水平较低,不仅流入量小,而且吸引范围有限,D对。故选D。
【17题详解】
根据材料“流动强度与城市等级存在正相关,一、二线城市依然是流动人口的极化中心”可知,城市等级越高,越趋向于省际流动,距离衰减越不明显,等级越低,越趋向于市内流动,邻近效应越明显,据图可知,一线城市等级高,流动范围比例高的是①代表省际流动人口,三、四线城市等级越低,流动范围比例高的是③代表市内跨县的流动人口,二线城市等级仅次于一线城市,流动范围比例也仅次于①,因此,②代表省内跨市流动人口。故选C。
【点睛】不同规模和等级的城市的服务范围和服务质量存在明显差异,等级和规模较大的城市不仅服务范围更大且提供服务的质量也较高,能够吸引更多的人口迁入。人口迁移的基本规律是由经济相对落后的地区迁往经济相对发达的地区,且就近迁移的规律较为明显。
瑞典Y企业为全球最大的家居用品零售商,自创立以来一直秉承“为尽可能多的顾客提供能够负担、设计精良、功能齐全、价格低廉的家居用品”的经营宗旨,努力创造以客户和社会利益为中心的经营方式,致力于环保及社会责任问题,设计和销售包括座椅沙发、办公用品、卧室、厨房、纺织品、炊具、房屋储藏、儿童系列等能够平板包装、顾客自己能够组装的产品,共计约10000个,目前在全球50多个国家和地区拥有近400个商场。1998年进驻中国后,市场定位做了一定的调整,把目光投向了中国大城市中相对富裕的中产阶层,至2016年,在中国内地的零售商场达到19家。Y企业采用全球化的采购模式,产品通过贸易区域采购后运抵全球26个分销中心再送至全球的卖场。据此完成下面小题。
18. Y企业采用全球化的采购模式,其直接目的是( )
A. 降低成本B. 占领市场C. 方便配送D. 提高质量
19. Y企业进驻中国后,将产品的市场定位调整为中产阶层的主要原因是( )
A. 中国中产阶层人群比例最高B. 中国高档家居市场已经饱和
C. 契合该企业制定的销售理念D. 中国低价家居品牌竞争激烈
20. Y企业经营理念与发展对我国相关跨国企业“走出去”的借鉴意义有( )
①发展科技,生产高端商品,提高经济效益②招聘员工,大量布局线下实体专卖店
③建立独立的品牌文化与经营模式④了解当地消费习惯,适应市场需求
A. ①②B. ③④C. ①③D. ②④
【答案】18. A 19. D 20. B
【解析】
【18题详解】
Y企业采用全球化的采购模式,可以根据各地不同产品的价格变化,不断调整其生产订单,从而降低成本,A正确;采购模式对开辟市场影响不大,B错误;全球化采购意味着运输距离远,不方便配送,C错误;采购模式的改变不能直接提高产品质量,D错误。故选A。
【19题详解】
中国是发展中国家,现阶段中产阶层人群比例不是最高,A错误;中国家居用品普遍消费水平低,低价家居产品品牌竞争激烈趋近饱和,高档家居市场相对广阔,B错误、D正确;该企业秉承“为尽可能多的顾客提供能够负担、设计精良、功能齐全、价格低廉的家居用品”的经营宗旨,所以在中国市场定位还没有完全契合其消费理念,C错误。故选D。
【20题详解】
该企业制定销售理念是产品质优价廉,①不符合其理念;大量布局线下实体店,将大大增加运营成本,不符合其设置分销中心做法的实际情况,②不符合;该企业建立独立的品牌文化与经营模式,有利于对消费者形成良好印象,③有借鉴意义;该企业为适应中国国情,进行了市场定位的调整,有利占领中国市场,④值得借鉴。故选B。
【点睛】工业分散实现的效果:1、克服过度工业集聚产生的弊端;2、减少市场上的交易费用;3、寻找最优区位。
产业辐射理论认为任何辐射都是双向的,辐射双方在合理分工基础上实现优势互补、资源共享,在合理配置资源的基础上提高经济的运行效率和发展速度。图示意天津市理论辐射区空间结构,最外围为理论范围边界。据此完成下面小题。
21. 天津市的理论范围、产业辐射范围、交通辐射范围,它们之间的关系是( )
A. 产业辐射范围大多是交通辐射范围
B. 交通辐射范围大多是产业辐射范围
C. 理论范围是交通辐射范围和产业辐射范围之和
D. 产业辐射范围与交通辐射范围是割裂的
22. 天津市理论范围、产业辐射范围、交通辐射范围的关系说明( )
A. 核心城市全面带动周边区域的发展
B. 核心城市周边区县有可能产生发展滞后的现象
C. 邻近核心城市的小城镇一定会得到优先发展
D. 小城镇竞争力一般大于核心城市
23. 交通辐射范围与产业辐射范围的城市化差异主要是( )
A. 交通辐射范围城市化速度快
B. 产业辐射范围城市化速度快
C. 产业辐射范围都是城市用地规模扩张
D. 交通辐射范围都与交通用地规模的扩张相关
【答案】21. A 22. B 23. B
【解析】
【21题详解】
根据图片进行分析,产业辐射范围大多和交通辐射范围相连接,由此可知产业的发展离不开交通的支持,故产业辐射范围大多是交通辐射范围,A正确;图中西部和南部地区交通辐射范围面较广阔,但是产业辐射范围面较小,B错误;图中理论范围有一部分空白是无交通、无产业辐射范围,不能说理论范围是交通辐射范围和产业辐射范围之和,C错误;根据图片分析,产业辐射范围与交通辐射范围是相连接的,D错误。故选A。
【22题详解】
根据图片分析,图中心有部分空白的无交通、无产业辐射范围,且与天津相邻,说明核心城市并未带动这类地区优先和全面发展,AC错误;小城镇由于基础设施、科技等各项水平均不如核心城市,故其竞争力小于核心城市,D错误;图中临近核心城市天津的部分地区,有空白的无交通、无产业辐射范围的地区存在,有可能产生发展滞后的现象,故B正确。故选B。
【23题详解】
交通线的修建有利于城市化的发展,但这是一个逐渐实现的过程,不能立刻加速城市化,A错误;而具有产业辐射范围的地区由于产业的发展,创造了更多就业岗位,带动该地区经济发展,从而使城市化速度较快,B正确;不是所有的产业发展都扩大了城市用地范围,有的只是某些产业的某个方面有生产领域的联系,不一定扩大城市用地,C错误;交通范围的扩大有可能利用了原有的道路设施贯通其他道路,不一定扩大交通用地规模,D错误。故选B。
【点睛】交通和区域经济的联系有:交通能够促进区域产业优胜劣汰、交通能够促进区域经济增长、交通与经济发展相辅相成。
二、综合题,本大题共3小题,共计54分。
24. 阅读图文材料,回答下列问题。
处于分水岭两侧的河流,由于侵蚀速度差异较大,其中侵蚀力的河流能够切穿分水岭,抢夺侵蚀力较弱的河流上游河段,这种河流水系演变的现象称为河流袭夺。河流袭夺对地貌发育以及人类迁徙等均有着重要的意义。汉江上游在地质历史时期发生过两次河流袭夺。第一次古汉江切穿西侧的分水岭,使汉中盆地的水系注入古汉江;第二次挤压脊隆起后南支流溯源切穿凤凰山袭夺汉江上游,使干流石泉一安康段成为汉江支流月河。下图示意汉江上游发生河流袭夺的水系。
(1)指出第一次河流袭夺对古汉江水文水系特征的影响。
(2)第二次河流袭夺后,南支流上普遍存在V形峡谷嵌套在宽浅河谷中的现象,试分析形成这种现象的过程。
(3)分析汉江上游河流袭夺对该地区古人类生存和活动可能产生的影响。
【答案】(1)对古汉江水文特征的影响:使古汉江的流量增大,河水的搬运能力增强,河水对河床的侵蚀作用加强;对古汉江水系特征的影响:使古汉江的流域面积增大,流程变长,支流增多,落差增大。
(2)该段是古汉江干流的一部分,长期受流速平稳的流水侵蚀形成宽浅的河谷,第二次袭夺后水量增大,短时间内在宽浅河谷中下切形成V形峡谷。
(3)袭夺之后,水量加大,水源更加充足,更有利于河谷地区发展农业;袭夺之后,水量加大、流速加快,洪水更加迅猛,古人类面临的洪水风险增大;为趋利避害,聚落可能向高处(阶地)迁移。
【解析】
【分析】本题以汉江上游发生过的两次河流袭夺为背景,考查水文水系特征、河流地貌的发育及对人类活动的影响等知识点,要求考生准确获取与解读地理信息、调动与运用地理知识回答问题。
【小问1详解】
据图可知,第一次河流袭夺后,汉江水系向分水岭以西拓展,汉中盆地内部的河流并入汉江,成为汉江上游的一部分,因此河流汇入的水量加大、流速加快、流程延长、流域面积增大,支流增多等。
【小问2详解】
注意河谷形成的先后顺序。V形峡谷嵌套在宽浅河谷中,故先形成了宽浅河谷。河流长久侵蚀形成宽浅河谷;发生第二次袭夺后河流水量增大,在宽浅河谷中下切形成嵌套的V形峡谷。
【小问3详解】
汉江袭夺对古人类生存和活动的影响,要从有利影响和不利影响两方面分析,要紧密结合汉江袭夺后水文特征、水系特征的变化。关键在于流量加大带来的利弊和古人类的适应策略。有利方面:袭夺之后, 水源更加充足,有利于河谷地区发展农业;不利方面:袭夺之后,水量加大、流速加快,面临的洪水风险增大,聚落可能向高处(阶地)迁移。
25. 阅读材料,完成下列问题。
材料一:江苏省有着广阔滩涂,这得益于黄河、长江、淮河三条大河的贡献。黄河过去常改道。1855年后,黄河北移,重新开始了在山东的造地过程。同样是黄河参与塑造,江苏沿海平原土壤盐碱化程度却远低于山东沿海平原。下图为江苏省周围区域图。
材料二:2021年12月交通运输部发布2021年1-11月全国港口货物吞吐量数据。货物吞吐量排名前十的港口中浙江宁波舟山港名列第一。拥有漫长海岸线的江苏却没有海港进入前十,仅苏州港(河港)以第六名进入前十。
材料三:耐盐碱水稻俗称“海水稻”,比起普通水稻,海水稻具有抗渍涝、抗盐碱、抗倒伏、抗病虫害等优势。2020年,江苏如东入选袁隆平团队建立的海水稻试验示范种植基地。2021年秋,如东“超优千号”海水稻平均亩产超过802.9公斤,取得重大突破。
(1)分析与山东沿海平原相比,江苏沿海平原土壤盐碱化程度低的自然原因。
(2)与浙江省相比,分析江苏省海港竞争力较弱的原因。
(3)说明在江苏沿海滩涂种植海水稻过程中“藏粮于地”和“藏粮于技”的表现。
【答案】(1)江苏气候更湿润,年降水量更加丰富,淋盐作用更强;地下水补给量大,沿海平原地下淡水水位高,海水不易倒灌,土壤不易盐碱化。
(2)江苏省沿海滩涂广布(或淤泥质海岸或海港易淤或海水较浅)﹔江苏省沿海海岸线平直或优良的避风港较少﹔沿海缺乏大城市的依托﹔苏南位于长江沿岸,且靠近上海,江苏省河港竞争力强于海港。
(3)藏粮于地:提高土地利用率;增加了后备土地资源。
藏粮于技:改良盐碱地;建立海水稻试验示范种植基地(培育良种)。
【解析】
【分析】本题以江苏省的农业开发、港口运营为材料,主要考查土地盐碱化、港口建设条件以及农业开发措施等考点,侧重于考查地理综合思维及区域认知能力。
【小问1详解】
土壤盐碱化是在气候干旱、蒸发旺盛的环境下,由于人类的不合理灌溉活动或是由于海水倒灌所引发的地下盐分向地表运动(返盐),导致地表盐分大量累积的地理现象。与山东沿海平原相比,江苏沿海平原气候更湿润,年降水量更加丰富,淋盐作用更强,导致返盐过程较弱;同时,和山东沿海平原相比江苏沿海平原降水较为丰富,地下水补给量大,沿海平原地下淡水水位高,海水不易倒灌,土壤不易盐碱化,故江苏沿海平原土壤盐碱化程度低。
【小问2详解】
海港竞争力的强弱受海岸的自然条件以及城市依托、经济腹地范围、地区经济发展水平、政策等人文因素的综合影响。根据材料可知,江苏省沿海滩涂广布,海港易淤,航运条件相对较差;同时,江苏省沿海海岸线平直或优良的避风港较少﹔沿海缺乏大城市的依托﹔苏南位于长江沿岸,且靠近上海,江苏省河港竞争力强于海港。因此,与浙江省相比,江苏省海港竞争力较弱。
【小问3详解】
“藏粮于地”是指通过提高土地利用率来实现粮食增产增收,而“藏粮于技”则是指通过技术革新来实现粮食增产增收。根据材料可知,江苏在沿海滩涂种植海水稻,实现了对沿海滩涂地的利用,提高土地利用率,增加了后备土地资源,体现了“藏粮于地”。而通过技术投入培育海水稻和改良盐碱地,体现了“藏粮于技”。
26. 阅读图文材料,完成下列问题。
材料一:江西省定南县是长江、珠江分水区,该县的生猪养殖产业占据该县农业总产值的“半壁江山”。2017年该县投资建设了养殖业粪污收集处理中心、有机肥处理中心和能源生态农场基地等,形成畜禽粪污全量化收集、资源化利用、矿山治理、生态农场一体化的新模式,下表是定南县2018-2020年三次产业结构占比情况(%)。
材料二:相较与其他国际湾区,粤港澳大湾区煤炭和煤电所占比例较高,“弃煤择气”是碳减排的途径之一。
(1)归纳定南县2018-2020年三次产业结构的变化特点,简析其原因。
(2)分析定南县一体化新模式对当地农业可持续发展的推动作用。
(3)从能源区域合作角度,简述粤港澳大湾区碳减排的主要措施。
【答案】(1)特点:第一产业、第三产业比重增加;第二产业比重下降。原因:积极发展生态农业;高能耗和高污染工业的治理整顿;交通、旅游等产业快速发展。
(2)治理乡村环境污染;恢复地表植被,减少水土流失;增加农业用地面积;减少滑坡、泥石流等地质灾害,保护农田;改善土壤肥力;增加农民就业,提高经济收入;提高农民生活质量。
(3)国内西电东送;天然气输入(包括国内和国际);高能耗产业向其他地区转移;能源技术区域合作。
【解析】
【分析】本大题以江西省定南县为材料设置试题,涉及工业、产业等相关内容(知识点),考查学生对材料解读与分析能力、有效信息的提取能力,提高相关知识的迁移应用素养。
【小问1详解】
根据材料2的表格信息,归纳出第一产业和第三产业比重增加,但第二产业比重下降。根据题目材料可知,当地加强生态农业发展,改善农业生产条件,因此,农业产值提高。矿产储量减少,矿业生产控制等使第二产业产值比重降低,交通、旅游等第三产业快速发展,提高了第三产业产值比重。
【小问2详解】
本题设问意图是定南县一体化新模式的积极意义。定南县的一体化新模式包括畜禽粪污全量化收集、资源化利用、矿山治理、生态农场等。从农业角度,结合可持续发展的三个维度(生态、社会、经济)进行组织答案。畜禽粪污全量化收集与资源化利用有利于治理乡村环境污染,保护农田,改善土壤肥力。矿山治理有利于恢复地表植被,减少水土流失,增加农业用地面积;减少滑坡、泥石流等地质灾害。生态农场建设有利于增加农民就业,提高经济收入,提高农民生活质量。
【小问3详解】年份
2018
2019
2020
第一产业
11.9
13.8
14.5
第二产业
43.0
34.9
33.1
第三产业
51.1
51.3
52.3
相关试卷
这是一份2024南京六校高三上学期期中联合调研地理试卷含答案,文件包含江苏省南京市六校2023-2024学年高三上学期期中联合调研地理试卷docx、江苏省南京市六校2023-2024学年高三上学期期中联合调研地理答案docx等2份试卷配套教学资源,其中试卷共9页, 欢迎下载使用。
这是一份2024届江苏省南京市六校联合体高三上学期8月调研试题 地理 PDF版,文件包含2023-2024学年度江苏南京8月六校联考地理pdf、2023-2024学年度江苏南京8月六校联考地理答案pdf等2份试卷配套教学资源,其中试卷共12页, 欢迎下载使用。
这是一份2024南京六校联合体高三上学期8月调研试题地理PDF版含答案,文件包含2023-2024学年度江苏南京8月六校联考地理pdf、2023-2024学年度江苏南京8月六校联考地理答案pdf等2份试卷配套教学资源,其中试卷共12页, 欢迎下载使用。