


黑龙江省鸡西地区2023-2024学年八年级上学期期中考试物理试题
展开考生注意:
1.考试时间60分钟
2.全卷共六道大题,总分100分
一、单项选择题(每小题3分,共24分.每小题只有一个正确选项)
].下列估测中,符合实际的是( )
A.中学生课桌的高度约为 B.某中学生从一楼慢走到五楼所用的时间约为
C.某中学生百米赛跑的速度约为 D.让人感觉到比较舒适的环境温度约为
2.四位同学分别用一把分度值是的刻度尺,先后测量物理课本的长度,下列测量结果中,记录正确的是( )
A. B. C.25.81 D.
3.下列现象或做法中,不能说明声可以传递能量的是( )
A.飞机从房屋旁飞过,窗户玻璃在振动 B.远处的雷声预示着一场大雨可能到来
C.外科医生利用超声波除去人体内的结石 D.开山炸石的炮声震耳欲聋
4.如图所示是一辆汽车做直线运动的图象,下列说法正确的是( )
A.段汽车运动的速度为 B.段汽车处于匀速运动状态
C.段汽车处于静止状态 D.前内,汽车运动的平均速度为
5.下列关于如图所示声现象的描述不正确的是( )
A.图甲:“隔墙有耳”说明固体可以传声
B.图乙,在鼓面上放一些碎纸屑,敲鼓时可观察到纸屑在不停地跳动,说明发声的物体在振动
C.图丙:放在真空瓶里的手机来电时,既可以看见指示灯闪烁也可以听见铃声
D.图丁:钢尺伸出桌边的长度越长,用相同的力拨动时,发出声音的音调越低
6.“赏中华诗词、寻文化基因、品生活之美”的《中国诗词大会》,这一电视节目深受观众的青睐.对下列诗文中涉及的热现象进行解释,其中正确的是( )
A.“千里冰封,万里雪飘”中雪的形成是凝固现象
B.“月落乌啼霜满天,江枫渔火对愁眠”中霜的形成是凝华现象
C.“青青园中葵,朝露待日晞”中露在日出后逐渐消失是升华现象
D.“腾蛇乘雾,终为土灰”中雾的形成是汽化现象
7.用体温计测量病人甲的体温,示数是,如果该体温计未经甩过就用来测量病人乙的体温,示数也是.下列判断正确的是( )
A.乙的体温一定等于甲的体温 B.乙的体温不可能等于甲的体温
C.乙的体温不可能高于甲的体温 D.乙的体温一定低于甲的体温
8.皮鞋擦过鞋油后,还要用鞋刷或软布反复擦几下,越擦越亮,这是由于( )
A.鞋油比皮革亮,所以越擦越亮
B.鞋油反光性能比皮革好,反复擦可使鞋油均匀分布,增加漫反射效果
C.反复擦可使鞋油填平皮革表面的凹坑,增加表面光滑程度,增加镜面反射效果
D.鞋油的颜色比皮革鲜艳,可增加镜面反射效果
二、双项选择题(每小题3分,共9分.每小题有两个正确选项,选项不全但正确得1分,有错误选项不得分)
9.二胡是我国传统乐器.以演奏二胡为例,关于声音的特性,下列说法中正确的是( )
A.演奏者按二胡弦的不同位置,是为了改变音调
B.用大小不同的力拉弓米摩擦二胡的弦,是为了改变音调
C.人们可以根据音色来判断这是二胡发出的声音
D.距离二胡远近不同的人听到二胡发出的声音的音色不同
10.下列说法中,错误的是( )
A.植物的生长属于机械运动 B.选用精密的测量工具可以消除误差
C.物体的冷热程度叫做温度 D.使气体液化的方式有降低温度和压缩体积
11.下列现象中,对应的物理知识正确的是( )
A.射击瞄准时要做到“三点一线”利用了光的直线传播
B.漫反射中有些光线不遵循光的反射定律
C.雨后晴朗的夜晚,迎着月光走,地上发亮的是水
D.逢年过节,当社区举行一些文化表演活动时,从高音喇叭传出的歌声一定不是噪声
三、填空题(每空1.5分,每小题3分,共24分)
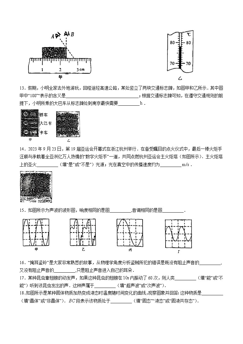
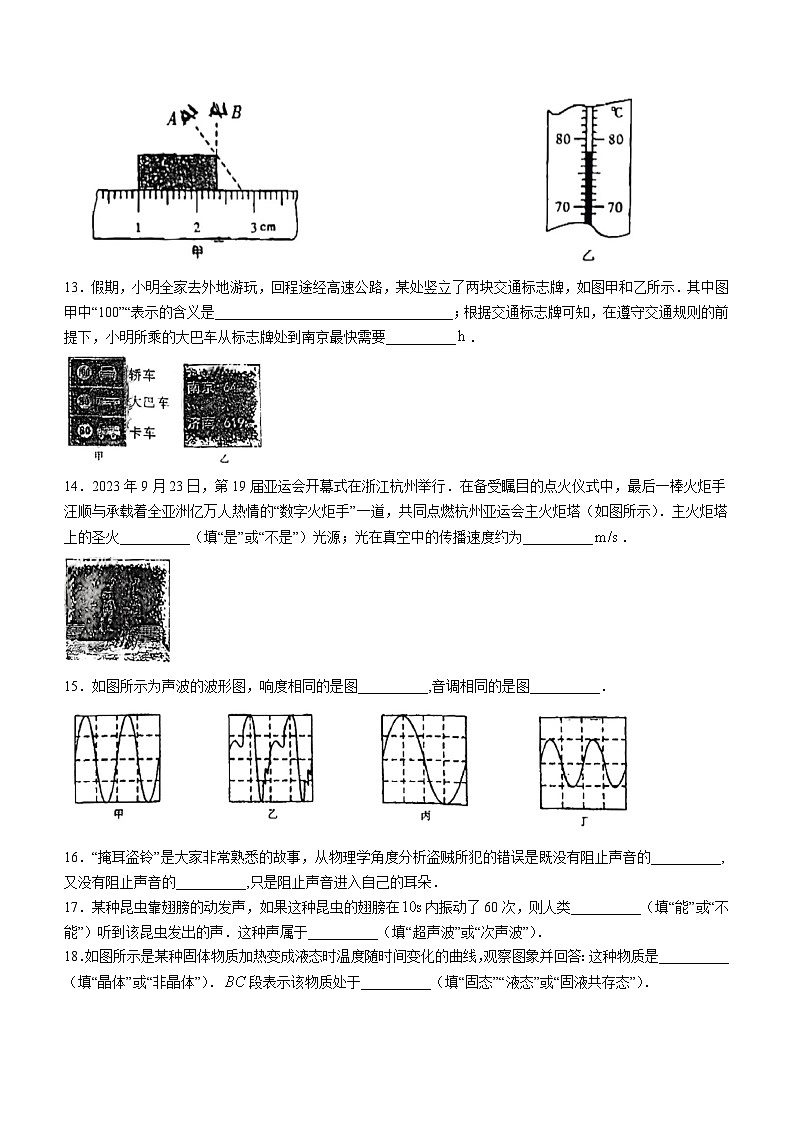
12.如图所示,甲图用刻度尺测量长度时,以读数方法将会使测量值__________(填“偏大”或“偏小”);乙图中温度计的示数是__________℃.
13.假期,小明全家去外地游玩,回程途经高速公路,某处竖立了两块交通标志牌,如图甲和乙所示.其中图甲中“100”“表示的含义是__________________________________;根据交通标志牌可知,在遵守交通规则的前提下,小明所乘的大巴车从标志牌处到南京最快需要__________.
14.2023年9月23日,第19届亚运会开幕式在浙江杭州举行.在备受瞩目的点火仪式中,最后一棒火炬手汪顺与承载着全亚洲亿万人热情的“数字火炬手”一道,共同点燃杭州亚运会主火炬塔(如图所示).主火炬塔上的圣火__________(填“是”或“不是”)光源;光在真空中的传播速度约为__________.
15.如图所示为声波的波形图,响度相同的是图__________,音调相同的是图__________.
16.“掩耳盗铃”是大家非常熟悉的故事,从物理学角度分析盗贼所犯的错误是既没有阻止声音的__________,又没有阻止声音的__________,只是阻止声音进入自己的耳朵.
17.某种昆虫靠翅膀的动发声,如果这种昆虫的翅膀在内振动了60次,则人类__________(填“能”或“不能”)听到该昆虫发出的声.这种声属于__________(填“超声波”或“次声波”).
18.如图所示是某种固体物质加热变成液态时温度随时间变化的曲线,观察图象并回答:这种物质是__________(填“晶体”或“非晶体”).段表示该物质处于__________(填“固态”“液态”或“固液共存态”).
19.在光的反射现象中,若反射光线与入射光线的夹角为,则入射光线与镜面的夹角是__________;一束光线垂直地射到平镜上,经反射后,反射角是__________.
四、作图、探究与实验题(20题2分,21题6分,22题6分,23题6分,共20分)
20.如图所示,小孔前有一物体,请画出经过小孔成像的光路图,并在光屏上标出所成的像.
21.(1)小明利用如图所示的实验装置探究“水在凝固过程中温度的变化规律”.将盛有适量水的试管放入装有含盐冰的烧杯中,温度计测试管中水的温度.小明发现水在凝固过程中温度__________(填“保持不变”“逐渐升高”或“逐渐降低”);烧杯内含盐冰的温度必须远低于试管中水凝固时的温度,这说明水在凝固过程中需要__________(填“吸热”或“放热”).
(2)如图所示是测量小车运动的平均速度实验.本实验测平均速度的原理是__________(填表达式);除了图中器材,还需要的测量仪器是__________;实验时,应使斜面的坡度较小,目的是方便测量__________;若小车从处运动到处用时,则小车在段的平均速度__________.
22.在“观察水的沸腾”实验中:
(1)图甲是该实验的装置图,在安装、调整实验器材时,科学合理的顺序是:先调整固定__________的位置,再调整固定__________的位置.(均填“”或“”)
(2)实验时小明同学每隔记录一次水的温度,记录的数据如表所示.由表中数据可知,水的沸点是__________℃,此时水面上方的气压__________(填“高于”“低于”或“等于”)一标准大气压.在图乙中,__________(填“”或“”)图是沸腾时的现象.
(3)在探究结束后,四位同学分别交流展示了自己所绘制的水的温度和时间关系的图象如图丙所示,其中能正确反映上述实验过程中水的温度随时间变化关系的是__________.(填字母)
23.为了“探究光反射时的规律”,实验小组的同学选用了平面镜、纸板、邀光器和几种不同颜色的笔,依据教材设计了如图所示的实验.
(1)实验还需要的测量工具是__________.
(2)将一束光贴着纸板斜射向点,却不能在纸板上看到反射光,这是因为纸板与镜面没有__________放置.
(3)问题解决后,改变光束入射的角度,多做几次实验,换用不同颜色的笔记录每次光的径迹.取下纸板,测量两侧的和,将实验数据记录在表中,根据表中数据得出反射角与入射角大小__________(填“相等”或“不相等”).
(4)若将一束光贴着纸板沿方向射到点,光将沿图中的方向射出.这是因为在光的反射现象中,光路是__________的.
(5)保持入射光线位置不变,以法线为轴,将纸板绕法线向后折时,反射光线的位置__________(填“发生”或“不发生”)变化.这时在纸板上__________(填“能”或“不能”)看到反射光线.
五、分析与交流题(每小题4分,共8分)
24.阅读短文并回答问题.
空气能热水器
空气能热水器是吸收空气的热能来制造热水的装置,其耗能约为电热水器的四分之一.空气能属于可再生的新能源,拥有先天的节能环保的优势.
如图所示是空气能热水器的工作原理示意图,它主要由储水箱、毛细管、蒸发器、压缩机、冷凝器等部件组成.制冷剂在毛细管、蒸发器、压缩机、冷凝器之间循环过程与我们所熟悉的电冰箱的制冷循环过程相同,其工作过程如下:液态制冷剂经过一段很细的毛细管缓慢地进入蒸发器,在蒸发器中迅速 ① 并从空气中吸收热能.制冷剂经过蒸发器生成的蒸气被压缩机压缩后变成高温高压的蒸气进入冷凝器.在冷凝器中,高温高压的蒸气将热能传递给冷水并发生 ② .制冷剂依此不断循环流动,使水的温度不断上升.
(1)给短文中的①、②两处补写上适当的物态变化名称:①__________、②__________.
(2)根据空气能热水器的工作原理,管中的“制冷剂”应具有的主要物理性质是( )
A.沸点低 B.熔点低 C.沸点高 D.熔点高
(3)制冷剂在工作循环过程中,将__________中的热能不断地“搬运”至水中.
25.假期,小明和爸爸坐飞机去旅游,当飞机准备降落时,空姐要求所有的乘客坐在自己的座位上不要动,系好安全带.小明系好安全带,心里却在想,我坐在这儿真的没动吗?这时他看向窗外,发现自己任慢慢地降落到地面上.请你用所学的物理知识来解释上述现象中的“不要动”和“慢慢降落”.
六、综合与应用题(26题7分,27题8分,共15分)
26.甲、乙两地的距离是,一列火车从甲地早上7:25出发开往乙地,途中停留了几个车站,并在当日15:55到达乙地,火车行驶途中以的速度匀速通过长度为的桥梁,火车全部通过桥梁的时间是.求:
(1)火车从甲地到乙地用了多少分钟?
(2)火车从甲地到乙地的平均速度是多少千米/小时?
(3)火车的长度是多少米?
27.中秋假期,某同学乘坐着一艘汽艇匀速驶向一座山崖,在距离山崖处鸣笛,汽艇直线向前行驶后,汽艇驾驶员刚好听到回声.求:(已知声音在空气中传播的速度为)
(1)汽艇驾驶员听到回声时距山崖的距离;
(2)汽艇驾驶员从鸣笛到听到回声所用的时间;
(3)汽艇行驶的速度.
2023—2024年八年级上学期综合练习(一)
物理试卷参考答案及评分标准
一、单项选择题(每小题3分,共24分.每小题只有一个正确选项)
1.A 2.A 3.B 4.D 5.C 6.B 7.C 8.C
二、双项选择题(每小题3分,共9分.每小题有两个正确选项,选项不全但正确得1分,有错误选项不得分)
9.AC 10.AB 11.AC
三、填空题(每空1.5分,每小题3分,共24分)
12.偏大 78 13.轿车的行驶速度不能超过(合理即可) 0.8 14.是
15.甲、乙、丙 甲、乙、丁 16.产生 传播(或传播 产生) 17.不能 次声波
18.晶体 固液共存态 19.
四、作图、探究与实验题(20题2分,21题6分,22题6分,23题6分,共20分)
20.答图如图所示:
(2分)
21.(1)保持不变 放热 (2分)
(2) 停表(或秒表) 时间 0.2 (4分)
22.(1) (2分)
(2)98 低于 b (3分)
(3)B (1分)
23.(1)量角器 (1分)
(2)垂直 (1分)
(3)相等 (1分)
(4)可逆 (1分)
(5)不发生 不能 (2分)
五、分析与交流题(每小题4分,共8分)
24.(1)①汽化 ②液化 (2分)
(2)A (1分)
(3)空气 (1分)
25.物体的运动和静止是相对的.空姐是以飞机的座椅为参照物,要求乘客与座椅保持相对静止(2分).小明以地面为参照物,飞机和乘客是运动的,所以小明感到自己在慢慢地降落到地面上(2分).
(合理即可)
六、综合与应用题(26题7分,27题8分,共15分)
26.解:(1)火车从甲地开往乙地所用时间:(1分)
火车从甲地到乙地用的时间是.
(2)火车从甲地到乙地的平均速度: (2分)
火车从甲地到乙地的平均速度为.
(3)火车过桥的速度:
火车全部过桥通过的总路程: (2分)
则火车的长度: (2分)
火车的长度为.
(其他解法正确均可得分)
27.解:(1)汽艇驾驶员听到回声时距山崖的距离: (2分)
汽艇驾驶员听到回声时距离山崖.
(2)汽艇驾驶员从鸣笛到听到回声这段时间声音传播的路程: (1分)
声音在这段路程中传播所用的时间: (2分)
汽艇驾驶员从鸣笛到听到回声所用的时间为.
(3)汽艇行驶的速度: (3分)
汽艇行驶的速度为.
(其他解法正确均可得分)时间/
0
1
2
3
4
5
6
7
8
9
温度/℃
93
94
95
96
97
98
98
98
98
98
次数
1
2
3
2022年黑龙江省牡丹江、鸡西地区朝鲜族学校中考物理试题(含答案): 这是一份2022年黑龙江省牡丹江、鸡西地区朝鲜族学校中考物理试题(含答案),共11页。试卷主要包含了考试时间90分钟;,全卷共五道大题,总分100分;,g取10N/kg等内容,欢迎下载使用。
2021年黑龙江省牡丹江、鸡西地区朝鲜族学校中考物理试题(教师版): 这是一份2021年黑龙江省牡丹江、鸡西地区朝鲜族学校中考物理试题(教师版),共21页。试卷主要包含了单项选择题,多项选择题,填空题,实验与探究题,综合应用与计算题等内容,欢迎下载使用。
黑龙江省鸡西一中2022-2023学年八年级上学期期中物理试题: 这是一份黑龙江省鸡西一中2022-2023学年八年级上学期期中物理试题,共16页。试卷主要包含了单项选择题,双项选择题,填空题,探究与实验题,作图与分析交流题,综合与应用题等内容,欢迎下载使用。