山东省青岛市2022-2023学年七年级上学期期中语文试题(解析版)
展开(考试时间:120分钟;满分:120分)
本试题共三道大题,22道小题。所有题目均在答题卡上作答,在试题上作答无效,其中,选择题部分必须用2B铅笔在答题卡相应位置涂写;笔答题部分必须用0.5毫米黑色签字笔在答题卡相应位置作答。
一、积累与运用(18分)
学校将举行“我的初中学习生活”综合性实践活动,请你参与活动并完成任务。
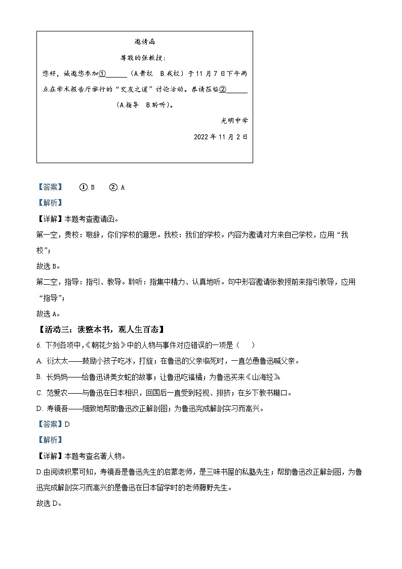
【活动一:跟随课本,品学习之趣】
下面是小语同学在朋友圈中发表的一段语文学习感受。
打开语文书,一帧帧画面呈现在眼前,触动我们的心灵。我们跟随鲁迅先生来到冬天人迹罕至的百草园,感受寒冷天气里的童趣;跟随刘湛秋走进雨的世界,感受夏雨的粗犷,秋雨的静mì;跟随莫怀戚解决散步时的分qí,感受家庭的温馨;跟随海伦·凯勒认识了莎莉文老师,是莎莉文老师让海伦·凯勒的世界变得花枝招展……我们徜徉在语文世界中,流连忘返。
1. 根据拼音写汉字。
(1)静mì____________ (2)分qí____________
2. 这段文字中,加点词语使用不恰当的一项是( )
A. 呈现B. 人迹罕至C. 花枝招展D. 流连忘返
3. 同学们纷纷在这段文字下留言,其中有语病的一项是( )
A. 通过语文学习,让我体会到中国传统文化的博大精深。
B. 在我心中,语文书是百花园,色彩缤纷,生机无限。
C. 我们在语文学习之旅中,赏沿途风景,品学习之趣。
D. 我们要多读书、读好书,从书本中汲取营养,增长智慧。
【答案】1. ①. 谧 ②. 歧 2. C 3. A
【解析】
【1题详解】
本题考查根据拼音写汉字的能力。
静mì——静谧:形容静寂无声或恬静的模样。
分qí——分歧:指(思想、意见、记载等)不一致,有差别或指思想、意见、记载等不一致的地方。
【2题详解】
本题考查词语恰当运用的能力。
A.呈现:显现;展示出。依据“打开语文书,一帧帧画面……在眼前”可知,词语运用恰当。
B.人迹罕至:意思是人的足迹很少到达;指荒凉偏僻的地方。依据“我们跟随鲁迅先生来到冬天……的百草园,感受寒冷天气里的童趣”可知,词语运用恰当。
C.花枝招展:像花枝迎风摆动一样。形容妇女打扮得十分漂亮。依据“是莎莉文老师让海伦·凯勒的世界变得……”可知,词语运用不恰当。
D.流连忘返:原本指因迷恋于游乐,而忘了回去。现多指因留恋美好的景物或事物而舍不得离去。依据“我们徜徉在语文世界中”可知,词语运用恰当。
故选C。
【3题详解】
本题考查病句辨析能力。
A.成分残缺,缺少主语。可删去“通过”或“让”。
故选A。
【活动二:学习经典,悟交友之道】
4. 小语同学为“交友之道”讨论活动搜集了一些资料,下列各项中,与活动主题不符的一项是( )
A. 友情是生命中的一盏明灯,离开它,生命就没了光彩;离开它,生命就不会开花结果。 ——巴金
B. 锺子期死,伯牙破琴绝弦,终身不复鼓琴,以为世无足复为鼓琴者。 ——《伯牙鼓琴》
C. 海内存知己,天涯若比邻。 ——王勃
D. 人生太短,要干的事太多,我要争分夺秒。 ——爱迪生
【答案】D
【解析】
【详解】本题考查论据辨析。
A.意在说明友情的重要,与主题相关;
B.点明知音难寻,与主题相关;
C.表达对友人的祝愿,与主题相关;
D.意在说明要珍惜时间,与主题无关;
故选D。
5. 请为空白处①②选择恰当的词语,填在答题卡相应位置。
【答案】 ①. B ②. A
【解析】
【详解】本题考查邀请函。
第一空,贵校:敬辞,你们学校的意思。我校:我们的学校。内容为邀请对方来自己学校,应用“我校”;
故选B。
第二空,指导:指引、教导。聆听:指集中精力、认真地听。句中形容邀请张教授前来指引教导,应用“指导”;
故选A。
【活动三:读整本书,观人生百态】
6. 下列各项中,《朝花夕拾》中的人物与事件对应错误的一项是( )
A. 衍太太——鼓励小孩子吃冰,打旋;在鲁迅的父亲临死时,一直怂恿鲁迅喊父亲。
B. 长妈妈——给鲁迅讲美女蛇的故事;让鲁迅吃福橘;为鲁迅买来《山海经》。
C. 范爱农——与鲁迅在日本相识,回国后一直受到轻视、排挤;在乡下教书糊口。
D. 寿镜吾——细致地帮助鲁迅改正解剖图;为鲁迅完成解剖实习而高兴。
【答案】D
【解析】
【详解】本题考查名著人物。
D.由阅读积累可知,寿镜吾是鲁迅先生的启蒙老师,是三味书屋的私塾先生;帮助鲁迅改正解剖图,为鲁迅完成解剖实习而高兴的是鲁迅在日本留学时的老师藤野先生。
故选D。
二、阅读(52分)
(一)古诗文阅读(24分)
7. 诗文默写
(1)子夏曰:“______________,______________,仁在其中矣。”(《论语·子张》)
(2)正是江南好风景,______________。(杜甫《江南逢李龟年》)
(3)______________,风正一帆悬。(王湾《次北固山下》)
(4)回乐烽前沙似雪,______________。(李益《夜上受降城闻笛》)
(5)______________,无人送酒来。(岑参《行军九日思长安故园》)
【答案】 ①. 博学而笃志 ②. 切问而近思 ③. 落花时节又逢君 ④. 潮平两岸阔 ⑤. 受降城外月如霜 ⑥. 强欲登高去
【解析】
【详解】本题考查默写。注意:笃、逢、阔、霜。
8. 阅读《天净沙秋思》,用自己的语言描述这首诗所展现的画面。
天净沙·秋思
马致远
粘藤老树昏鸦,小桥流水人家,古道西风瘦马。夕阳西下、断肠人在天涯。
【答案】示例:一个秋日的黄昏,荒凉的古道上,西风劲吹,落叶纷飞;道旁,缠着枯藤的老树上,鸦雀已经回巢,不时地啼叫几声;不远处,在小桥流水旁的稀疏村舍里,人们正在准备着晚餐,炊烟缕缕。这时,一个人牵着一匹瘦马独自缓缓行进在古道上。
【解析】
【详解】本题考查意象画面。
这首小令以多种景物并置,组合成一幅秋郊夕照图,让天涯游子骑一匹瘦马出现在一派凄凉的背景上,从中透出令人哀愁的情调,它抒发了一个飘零天涯的游子在秋天思念故乡、倦于漂泊的凄苦愁楚之情。头两句“枯藤老树昏鸦,小桥流水人家”,就给人造成一种冷落暗淡的气氛,又显示出一种清新幽静的境界,这里的枯藤,老树给人以凄凉的感觉,“昏”字点出时间已是傍晚;“小桥流水人家”使人感到幽雅闲致。12个字画出一幅深秋僻静的村野图景。“古道西风瘦马”一句,诗人描绘了一幅秋风萧瑟苍凉凄苦的意境,为僻静的村野图又增加一层荒凉感。“夕阳西下”使这幅昏暗的画面有了几丝惨淡的光线,更加深了悲凉的气氛。诗人把十种平淡无奇的客观景物,巧妙地连缀起来,通过“枯,老,昏,古,西,瘦”六个字,将诗人的无限愁思自然的寓于图景中。最后一句“断肠人在天涯”是点睛之笔,“断肠”二字为诗眼。抒发了一个飘零天涯的游子在秋天思念故乡、倦于漂泊的凄苦愁楚之情。据此作答。
示例:几根枯萎的藤蔓缠绕着垂老的古树,黄昏时的乌鸦声声哀鸣,眼前呈现出一座小桥,潺潺的流水,旁边还有几户袅起炊烟的农家小院。夕阳西下,在寂寞的古道上,饱尝乡愁的游子却不知家在何方。
阅读下面文言文,完成下面小题
甲】
谢太傅寒雪日内集,与儿女讲论文义。俄而雪骤,公欣然曰:“白雪纷纷何所似?”兄子胡儿曰:“撒盐空中差可拟。”兄女曰:“未若柳絮因风起。”公大笑乐即公大兄无奕女左将军王凝之妻也。
(《咏雪》)
【乙】
黄琬幼而慧。祖父琼,为魏郡太守。建和元年正月日食。京师不见而琼以状闻。太后诏问所食多少。琼思其对而未知所况。琬年七岁,在旁,曰:“何不言日食之余如月之初?”琼大惊,即以其言应诏,而深奇爱之。
(选自《后汉书·黄琬传》)
【注】日食:一种天文现象。
9. 根据字典释义,解释加点字。
10. 用“/”为文中画波浪线文字断句。(限两处)
公 大 笑 乐 即 公 大 兄 无 奕 女 左 将 军 王 凝 之 妻 也。
11. 下列各项中,加点字“之”的意思与其他三项不同的一项是
A. 虽与之俱学 (《学弈》)
B. 下车引之 (《陈太丘与友期行》)
C. 深奇爱之 (《后汉书·黄琬传》)
D. 送孟浩然之广陵 (《全唐诗》)
12. 将下面句子翻译成现代汉语。
何不言日食之余如月之初?
13. 根据【甲】【乙】两文,概括谢道韫和黄琬两人的共同点。
【答案】9. (1)② (2)② (3)①
10. 公大笑乐/即公大兄无奕女/左将军王凝之妻也 11. D
12. 为什么不说日食剩余的太阳像月初的月亮?
13. 聪慧(机智)等,有文采(能抓住事物特点来描述事物)等。
【解析】
【9题详解】
本题考查文言实词翻译。
(1)句意:在寒冷的雪天举行家庭聚会。集,聚集。故选②;
(2)句意:不如比作柳絮凭乘风飞舞。若,像,如,好像。故选②;
(3)句意:黄琼思考该如何回答太后的询问,但却又不知道该如何描述。对,回答。故选①。
【10题详解】
本题考查文言文断句。
“公大笑乐。即公大兄无奕女,左将军王凝之妻也。”意思是太傅大笑起来。她就是谢奕的女儿谢道韫,左将军王凝之的妻子。“公大笑乐”状语后置,乐通“悦”,形容高兴的样子,翻译时,“乐”应提至“大笑”前,可译为“高兴地大笑”,“乐”字后应断开;即,是,判断句,“公大兄无奕女”作“即”的宾语,其后应断开。故断句为:公大笑乐/即公大兄无奕女/左将军王凝之妻也。
【11题详解】
本题考查文言虚词翻译。
A. 代词,代指认真学习的那个人;
B. 代词,指陈纪;
C.代词,指带人或事物;
D.往、到达;
故选D。
【12题详解】
本题考查文言文句子翻译。
重点词:何,为什么;言,说;余,剩余;初,刚刚。
【13题详解】
本题考查内容理解。
从甲文“未若柳絮因风起”意思是不如比作柳絮凭乘风飞舞,谢道韫用柳絮比喻,因为春天柳絮原本就漫天飞舞,所以用来比喻雪更贴切,既有颜色上的相似,也有形态动感上的相似;可知,谢道韫才思敏捷、比喻贴切、有文采、想象奇特。
从乙文“何不言日食之余如月之初” 意思是为什么不说日食的时候没有被月亮遮住的那部分太阳就像月初的新月?将日食剩下的比作刚出来的月亮,形象贴切,开始时的日食情况就给人以想象的空间;可知,黄琬聪明伶俐、比喻恰当、观察细腻、想象力强。
【点睛】参考译文:
[甲]
谢安在寒冷雪天举行家庭聚会,给子侄辈的人讲解诗文。不久,雪下得大了,太傅高兴地说:“这纷纷扬扬的白雪像什么呢?”他哥哥的长子谢朗说:“在空中撒盐差不多可以相比。”另一个哥哥的女儿说:“不如比作柳絮凭乘风飞舞。”太傅大笑起来。她就是谢奕的女儿谢道韫,左将军王凝之的妻子。
[乙]
黄琬从小就聪明,祖父黄琼担任魏郡太守。建和元年(公元147年) 正月发生日食。京城里看不到那次日食情况,黄琼把他听到的情况告诉皇上,皇太后召见他问他日食的情况。黄琼思考该如何回答太后的询问,但却又不知道该如何描述。黄琬7岁,在旁边,说:“为什么不说日食剩下的像初升之月?”黄琼恍然大悟,立即按照黄琬说的回答诏对,认为黄琬十分特别,十分喜爱他。
(二)现代文阅读I(10分)
你所在的学习小组选取了以下文段,准备制作课件,进行配乐朗读展示活动。
【材料一】
小草偷偷地从土里钻出来,嫩嫩的,绿绿的。园子里,田野里,瞧去,一大片一大片满是的。坐着,躺着,打两个滚,踢几脚球,赛几趟跑,捉几回迷藏。风轻悄悄的,草软绵绵的。
桃树、杏树、梨树,你不让我,我不让你,都开满了花赶趟儿。红的像火,粉的像霞,白的像雪。花里带着甜味儿;闭了眼,树上仿佛已经满是桃儿、杏儿、梨儿。花下成千成百的蜜蜂嗡嗡地闹着,大小的蝴蝶飞来飞去。野花遍地是:杂样儿,有名字的,没名字的,散在草丛里,像眼睛,像星星,还眨呀眨的。
(摘自朱自清《春》)
【材料二】
夏天的雨也有夏天的性格,热烈而又粗犷。天上聚集几朵乌云,有时连一点儿雷的预告也没有,你还来不及思索,豆粒大的雨点就打来了。可这时雨并不可怕,因为你浑身的毛孔都热得张开了嘴,巴望着那清凉的甘露。打伞、戴斗笠固然能保持身上的干爽,可光头浇、洗个雨澡却更有滋味,只是淋湿的头发、额头、睫毛滴着水,挡着眼睛的视线,耳朵也有些痒嗦嗦的。这时,你会更喜欢一切。如果说,春雨给大地披上美丽的衣裳,而经过几场夏天的透雨的浇灌,大地就以自己的丰满而展示它全部的诱惑了。一切都毫不掩饰地敞开了。花朵怒放着,树叶鼓着浆汁,数不清的杂草争先恐后地成长,暑气被一片绿的海绵吸收着。而荷叶铺满了河面,迫切地等待着雨点,和远方的蝉声、近处的蛙鼓一起奏起夏天的雨的交响曲。
(摘自刘湛秋《雨的四季》)
【材料三】
观沧海
曹操
东临碣石,以观沧海。
水何澹澹,山岛竦峙。
树木丛生,百草丰茂。
秋风萧瑟,洪波涌起。
日月之行,若出其中;
星汉灿烂,若出其里。
幸甚至哉,歌以咏志。
【材料四】
最妙的是下点小雪呀。看吧,山上的矮松越发的青黑,树尖儿上顶着一髻儿白花,好像日本看护妇。山尖全白了,给蓝天镶上一道银边。山坡上有的地方雪厚点儿,有的地方草色还露着;这样,一道儿白,一道儿暗黄,给山们穿上一件带水纹的花衣;看着看着,这件花衣好像被风儿吹动,叫你希望看见一点儿更美的山的肌肤。等到快日落的时候,微黄的阳光斜射在山腰上,那点儿薄雪好像忽然害了羞,微微露出点儿粉色。就是下小雪吧,济南是受不住大雪的,那些小山太秀气!
(摘自老舍《济南的冬天》)
14. 小组成员对上面朗读材料的配图和配乐进行了讨论,意见不恰当的一项是( )
A. 材料一写春草春花,配图可选清丽明朗的水彩画,画中既有缤纷的花色又有青葱的草儿,可以表现春的可爱。
B. 材料二写夏天的雨,可选节奏快、有鼓点的乐曲,配合夏雨热烈、粗犷、奔放的特点。
C. 材料三《观沧海》抒发了诗人的豪情壮志,配乐可选择中国传统乐器演奏的高亢激昂的乐曲。
D. 材料四写薄雪覆盖下的小山,配图可选用水墨画,突出冬天寒冷、风雪猛烈的特点。
15. 小组成员对材料中部分词句的朗读方式发表了看法,其中不恰当的一项是( )
A. 材料一中“小草偷偷地从土里钻出来”一句,“偷偷地”“钻”要读得轻快俏皮,读出小草刚萌发时的可爱与作者的欣喜之情。
B. 材料二中“数不清的杂草争先恐后地成长”一句,“争先恐后”可以重读,情绪上高昂一些,读出草儿在夏季生长茂盛的特点。
C. 材料三中“树木丛生,百草丰茂。秋风萧瑟,洪波涌起”写了秋季草木摇落枯萎,环境肃杀冷寂,朗读时语气应低沉一些。
D. 材料四中“最妙的”“太秀气”等词朗读时可以重读,来表达作者对济南深厚而强烈的赞美之情。
16. 小组进行朗读展示时,需要介绍朗诵的选材、主题和形式。请你根据要求,写一段开场白,限80字内。
亲爱的同学们,大家好!_____________
【答案】14. D 15. C
16. 示例:我们选的四则材料文体多样,古今并蓄;围绕自然景象,四季兼收,展现春夏秋冬的不同魅力;配图配乐优美和谐。请大家欣赏小组朗诵。
【解析】
【14题详解】
本题考查句子理解。
D.材料四写薄雪覆盖下的小山,配图可选用水墨画,突出小山的娇美、秀气。“突出冬天寒冷、风雪猛烈的特点”错误;
故选D。
【15题详解】
本题考查句子理解和朗读。
C.有误,材料三中“树木丛生,百草丰茂。秋风萧瑟,洪波涌起”先静后动,静中生动,虽然已到秋风萧瑟,草木摇落的季节,但岛上树木繁茂,百草丰美,给人诗意盎然之感。选项“写了秋季草木摇落枯萎,环境肃杀冷寂,朗读时语气应低沉一些”错误;
故选C。
【16题详解】
本题考查开场白。这是一道开放性试题,答案不唯一。围绕“介绍朗诵的选材、主题和形式”,写一段开场白,注意字数要求。
示例:我们朗读的四则材料包含现代散文和古代诗歌,分别描述了四个季节的美景,表现了对大自然的热爱与赞美之情,配乐配图精美得当。下面请大家欣赏各小组的精彩朗诵。
(三)现代文阅读Ⅱ(18分)
白糖棒冰
俞天立
①说起冰糕,怎能不提儿时的“白糖棒冰”呢。这小家伙一整块是由白糖水冷凝成的。暑天咬下一角细细品嚼,冰凉沁喉,甜香四溢,是我儿时最爱的零食了。
②我从小在杭州读书,暑假方回老家新昌看望祖父母。总是人还未到,祖母已把一整箱“新光”牌棒冰买好了,藏于冰箱。但免费的福利到手并不简单——每日一根,绝不多给,怕小孩子吃坏肚子。但机智如我,怎会拘泥于“戒条”呢。美食的诱惑,足以使我“铤而走险”,趁家人没注意,就偷偷溜到冰箱所在地——祖父母的卧室,拿床垫脚,去开上格的冷冻室。“新光”牌棒冰是蓝红色相间的纸包装的,纸张薄如蝉翼,印着一颗硕大的星星。撕开一角,冷气便“蹭蹭”冒上来;有些残纸还黏在冰面,得用指尖小心剥净。棒冰入口,那种透心凉的感觉,犹如久旱的大地遇到了一场好雨,瞬时消除了炎夏闷热之气,浑身舒畅。我三口两口咬完,牙齿直打哆嗦也全然不顾,生怕夜长梦多被发现。
③一两次的“作案”尚是不打紧的,只是次数多了,还是被祖母发现了蛛丝马迹。她见棒冰数量短时间下降得太快,又翻出了我扔在垃圾桶里的包装纸,便捉住我责骂了一顿。可我一个孩子怎能抵挡棒冰清凉甘甜的诱惑?直到再次“作案”被发现。作为惩罚,我暂时失去了吃棒冰的权利。
④祖父不忍见我吃不到棒冰心痒难忍,又怕我“积习难改”,便想出了一招可以控制我贪吃棒冰的法子。他拿了白纸,裁成几十张小纸块,写上“一支棒冰”“两支棒冰”之类的短语,然后起了个大早爬到山顶,把纸条藏匿在石块下、树梢上、草丛里。第二天,祖父领我上山,告诉我,只要找到任何一张带“棒冰”字样的纸条,就同意领相应的棒冰给我吃,每日限一张。他在旁边静静地看着。于是,我拼了命地爬树、翻石,甚至刨开土丘,弄脏了衣裳也全然罔顾。棒冰的诱惑,使我倍加努力。好容易找到一张,上面却写着“无”。我无奈片刻,自是不肯放弃的,继续搜寻。与透凉甜爽的棒冰相比,暑气的蒸腾、衣裤的脏乱算得了什么。
⑤终于,我捡到了二十多张“棒冰票”。这些“战利品”,分明是一滴滴甘如饴、润如玉的水分子。我将它们当作宝贝疙瘩藏在储钱罐里。每日午睡后做完作业,就抽出一张,向祖父去换棒冰。他像小贩似的,微笑着一手交票一手交货。得了货,自然是我的享受时间了。
⑥久而久之,我已能克制自己的贪欲——即使“棒冰票”用完。有一次,他带我去县城逛街,忽闻阵阵有节奏的木梆敲击声——那是一辆“棒冰车”。他掏出两毛钱,小贩便徐徐打开三轮车上的木头箱子。一摞摞的白糖棒冰如砖瓦整齐地码放在蓝色厚棉包裹里,蹭蹭地冒着寒气。我眼睛都看直了。祖父让他拿出一支给我,我大快朵颐地又吮又咬,忘记了一切烦忧。仿佛,吃棒冰是世上最大的赏心乐事。祖父问我还要吃吗,我摇摇头。我知道必须克制自己。
⑦如今,人已长大,大街上也早已没有了白糖棒冰。看到大街上琳琅满目的冰糕和冰淇淋,又常常让我回忆起祖母和祖父,回忆起他们的严厉与用心良苦。
⑧小小的白糖棒冰,虽然味道寻常,却别有一番绵长的滋味。
(选自《上海文学》,有删改)
17. 本文围绕“白糖棒冰”详细叙述了哪几件事?
18. 从修辞角度,赏析第②段中画线句子的表达效果。
棒冰入口,那种透心凉的感觉,犹如久旱的大地遇到了一场好雨,瞬时消除了炎夏闷热之气,浑身舒畅。
19. 将下面这个段落插入本文,最恰当的位置是( )
如果说祖母是严师,那么祖父就是慈师了。
A. 第①段和第②段之间B. 第③段和第④段之间
C. 第⑤段和第⑥段之间D. 第⑦段和第⑧段之间
20. 文章第④段画线句子的句末标点,有的同学认为应该使用句号,有的同学认为应该使用问号。你认为哪一种更合适?结合文章内容,说说理由。
21. 谈谈你对文章最后一段的理解。
小小的白糖棒冰,虽然味道寻常,却别有一番绵长的滋味。
【答案】17. (1)暑假“我”多次偷吃祖母买的棒冰,被祖母责罚暂时失去了吃棒冰的权利。(2)祖父想出爬山找棒冰票的办法控制“我”贪吃棒冰。(3)祖父带“我”逛街时给“我”买棒冰,我已懂得克制。
18. 比喻,把吃完棒冰的感觉比作久旱大地遇到好雨,生动形象地写出棒冰入口后的舒畅,表达“我”对棒冰的喜爱。 19. B
20. 示例:问号(叹号)更合适。反问语气,强调“我”对棒冰的渴望,对暑气蒸腾、衣裤脏乱毫不在意。
21. “虽然味道寻常”指棒冰由白糖水冷凝而成,味道普通;“别有一番绵长的滋味”指棒冰里饱含“我”的童年回忆,以及祖父母对“我”用心良苦的关爱,这份情谊难以忘怀。所以虽然棒冰味道普通,但回味悠长。
【解析】
【17题详解】
本题考查文章内容概括。
根据第②段“趁家人没注意,就偷偷溜到冰箱所在地——祖父母的卧室,拿床垫脚,去开上格的冷冻室”和第③段“直到再次‘作案’被发现。作为惩罚,我暂时失去了吃棒冰的权利”可概括为:暑假“我”多次偷吃祖母买的棒冰,被祖母责罚暂时失去了吃棒冰的权利;
根据第④段“第二天,他领我上山,告诉我,只要找到任何一张带‘棒冰’字样的纸条,就同意领相应的冰棍给我吃,每日限一张”“久而久之,我已能克制自己的贪欲——即使‘棒冰票’用罄”可概括为:祖父想出爬山找棒冰票的办法控制“我”贪吃棒冰;
根据第⑤段“祖父问我还要吃吗,我摇摇头。我已经知道必须克制自己‘贪欲’”可概括为:祖父带“我”逛街时给“我”买棒冰,我已懂得克制。
【18题详解】
本题考查句子赏析。
结合第第②段画线句“棒冰入口,那种透心凉感觉,犹如久旱的大地遇到了一场好雨,瞬时消除了炎夏闷热之气,浑身舒畅”可知,这句话将“我”吃棒冰的感受比作“久旱的大地遇到了一场好雨”,运用比喻的修辞手法,生动形象写出吃棒冰给“我”带来的舒畅感受,表现出“我”对棒冰的喜爱之情。
【19题详解】
本题考查语段还原。
“如果说祖母是严师,那么祖父就是慈师了”一句既是对祖母严厉的总结,同时也引出后文祖父的慈爱。由选文第③段“一两次的‘作案’尚是不打紧的,只是次数多了,还是被祖母发现了蛛丝马迹”“直到再次‘作案’被发现。作为惩罚,我暂时失去了吃棒冰的权利”和第④段“祖父不忍见我吃不到棒冰心痒难忍,又怕我‘积习难改’,便想出了一招可以控制我贪吃棒冰的法子”可知,两段分别写“我”多次偷吃祖母买的棒冰,被祖母责罚暂时失去了吃棒冰的权利,以及祖父想出爬山找棒冰票的办法控制“我”贪吃棒冰。因此该句应放在第③段和第④段之间,起承上启下的作用;
故选B。
【20题详解】
本题考查标点符号运用。
结合第④段画线句“与透凉甜爽的棒冰相比,暑气的蒸腾、衣裤的脏乱算得了什么”可知,用暑气的蒸腾、衣裤的脏乱和透凉甜爽的棒冰作比较,突出棒冰对“我”极大的吸引力,因此句末可用问号这一反问语气表达强烈的情感。
【21题详解】
本题考查句子理解。
结合第①段“这小家伙一整块是由白糖水冷凝成的”可知,白糖棒冰制作简单,工艺并不复杂,味道也很普通,因而“虽然味道寻常”;结合⑦段“如今,人已长大,大街上也早已没有了白糖棒冰。看到大街上琳琅满目的冰糕和冰淇淋,又常常让我回忆起祖母和祖父,回忆起他们的严厉与用心良苦”可知,“却别有一番绵长的滋味”既表达作者对美好童年生活的怀念,同时暗指祖父母对“我”用心良苦的关爱,这份情谊令作者难以忘怀。因此,小小的白糖棒冰,虽然味道寻常,却别有一番绵长的滋味。
三、写作(50分)
22. 作文
刚上初中,来到新校园,走进新教室,见到新老师,结识新同学,你一定有许多新的见闻、感受和想法吧?请以“我是中学生了,感觉真________”为题,写一篇不少于500字的记叙文。
要求:①将题目补充完整;②力求写出真切体验与独特感受;③文章中不得出现真实的校名、人名。
【答案】例文:
我是中学生了,感觉真棒
送走了酷暑难耐的夏天,迎来了秋高气爽的秋天;送走了闲淡的暑假,迎来了忙碌的九月开学季;送走了六年的小学生活,迎来了充实的中学生活。迫不及待的我,更是期盼进入令我好奇的中学时代,开始丰富多彩的中学生活。
踏进初中的大门,几座整齐的教学楼在我面前拔地而起,宽敞明亮的教室让我赏心悦目,和蔼可亲的老师甚是热情。正当开学时间,校园里人山人海,人头攒动,同学们稚嫩的脸上挂着微笑,东张西望充满好奇!瞧,那两个同学相见激动的一蹦三尺高,这两个同学相见高兴得挥手致意!我是中学生了,感觉真棒。
沿着整齐洁净的主马路一直往前走,就把我带到了大操场。大操场在阳光的沐浴下五颜六色。蜿蜒的白线条形成了整齐的跑道,端正秀丽的大树身穿翠绿的衣裳,如同战士一般,守护着校园。鸟儿也不停的卖弄着嗓子,与铃声应和着,给校园增添了一丝生机。碧蓝的天空中白云早已悄然不见踪影,显得格外的辽阔。映衬着校园美景,形成了一幅美丽的图画。
“叮铃铃,叮铃铃”清脆的铃声把我引到了宽敞明亮的教室,踏进教室门,我就被文化墙浓郁书香氛围所感染。新的桌椅,新的讲台,新的黑板,熟悉的老同学变成了陌生的新朋友——一切都变的焕然一新。课堂上,同学们在知识的海洋里欢快的遨游,敬业的老师用粉笔书写着人生的哲理;课下里,同学们更是和睦相处,可真是一片和谐的景象。
当金灿灿的阳光再次升起,微微的秋风吹走了烦恼和不满,六年的小学生活已经经成为过去。一寸光阴一寸金,寸金难买寸光阴。中学的三年时光也会快如流水,我会用自己的笔墨,书写精彩的人生!
我是中学生了,感觉真棒!
【解析】
【详解】本题考查半命题作文。
1.审题立意。结合前边材料,“刚上初中”限定了写作的时间范围;“来到新校园,走进新教室,见到新老师,结识新同学”限定了写作立意,一定要突出“新”;“你一定有许多新的见闻、感受和想法吧”限定了写作内容,进入初中后的见闻、感受、想法。中学,是人生旅程中一个新的起点。上了中学以后,学校环境、心理变化、学习成绩等诸多方面肯定会有变化,围绕这些变化来写即可。“感觉_____”是你上中学后最深切的感受,可写你快乐的内容,兴奋的内容,信心满满的内容;还可写你与老师、同学新型的关系;还可写你在课堂上获得的新的感受……一定要写出真情实感。
2.选材构思。刚进入中学,有许多新鲜事,如像学习的进步,理想的确立,友谊的产生,挫折的经受,见解的提高,都可以与“我是中学生了”有关。可写升入初中后通过军训场地上同学相互矫正姿势,学习上相互帮助,生活上互相关心、相互安慰来体现学校生活的丰富多彩;写一次考试、一次竞赛中同学间的相互鼓励,这种感觉真棒。可以写一件事,也可以把几件事串联起来写。可用纵式结构来写:先用简洁的语言开头,或开门见山,或倒叙,或在抒写景物中表现心情,以引起下文;再用几个自然段,叙述自己在进入中学后的一个或几个故事;最后用“点题”的方式结尾,或叙写心情,或展望未来。本文适合写成记叙文或是散文。在表达方式上,宜以叙述为主,适当抒情或议论。
邀请函
尊敬的张教授:
您好,诚邀您参加①______(A.贵校 B.我校)于11月7日下午两点在学术报告厅举行的“交友之道”讨论活动。恭请莅临②______(A.指导 B.聆听)。
光明中学
2022年11月2日
文言词句
字典释义
词语解释
(只填字典释义的序号)
寒雪日内集
①群鸟停在树上。②聚集。③成功。④安定。
未若柳絮因风起
①顺,顺从。②像,如,好像。③假如,如果。④怎样。
琼思其对而未知所况
①回答。②对着,向着。③敌对、对立。④对付。
山东省青岛市2022-2023学年七年级上学期期中统考语文试题: 这是一份山东省青岛市2022-2023学年七年级上学期期中统考语文试题,共7页。试卷主要包含了积累与运用,阅读,作文等内容,欢迎下载使用。
山东省青岛市市北区2023-2024学年七年级上学期11月期中语文试题: 这是一份山东省青岛市市北区2023-2024学年七年级上学期11月期中语文试题,共4页。
山东省青岛市市北区2023-2024学年七年级上学期11月期中语文试题: 这是一份山东省青岛市市北区2023-2024学年七年级上学期11月期中语文试题,共4页。

