还剩3页未读,
继续阅读
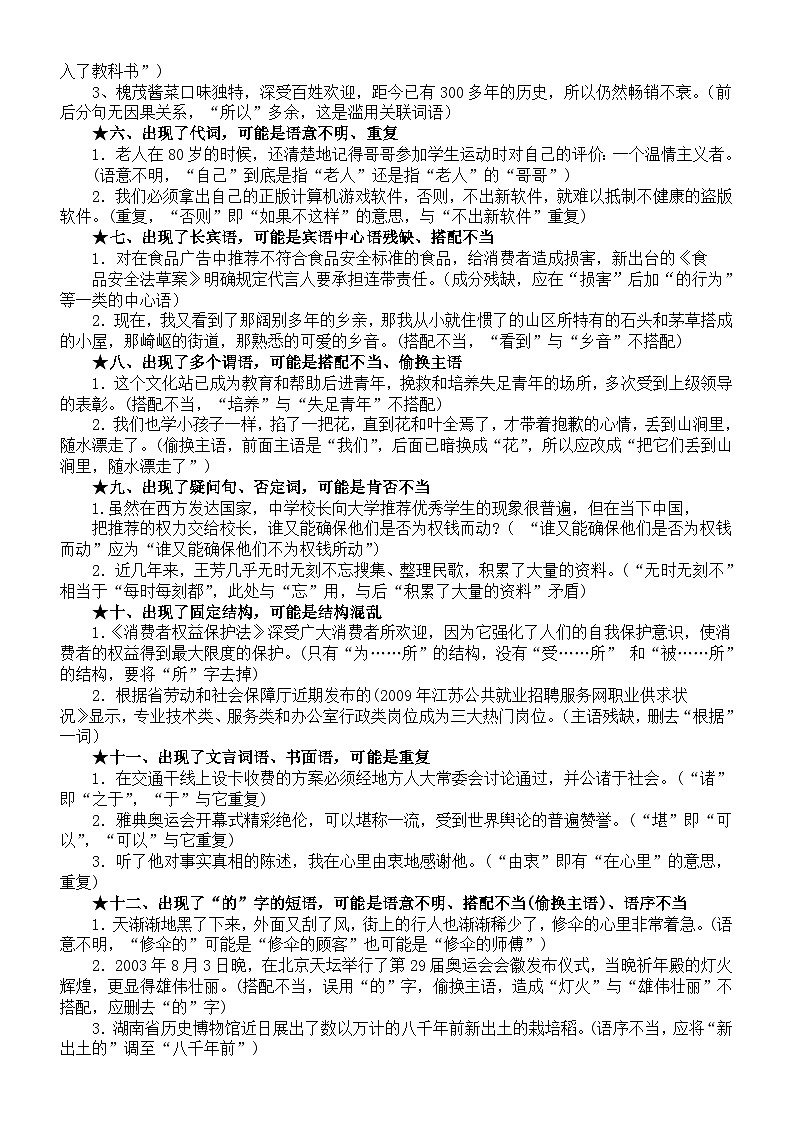
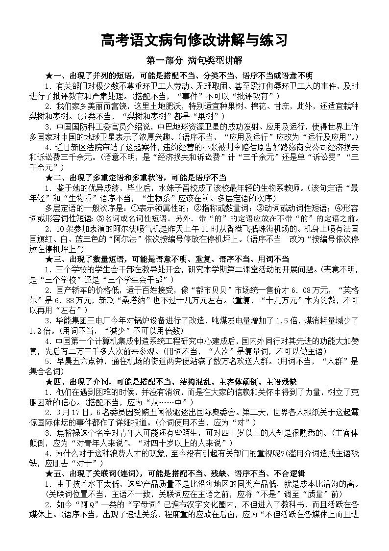
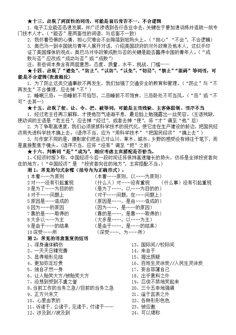
高中语文2024届高考复习病句修改讲解与练习
展开
这是一份高中语文2024届高考复习病句修改讲解与练习,共4页。试卷主要包含了出现了数量短语,可能是语意不明,出现了介词,可能是搭配不当,出现了关联词,可能是搭配不当,出现了代词,可能是语意不明,出现了多个谓语,可能是搭配不当,出现了疑问旬,出现了固定结构,可能是结构混乱等内容,欢迎下载使用。
相关试卷
高中语文2024届高考复习古诗词知识分题材讲解与练习(共8类题材)(讲解与练习):
这是一份高中语文2024届高考复习古诗词知识分题材讲解与练习(共8类题材)(讲解与练习),共8页。试卷主要包含了思乡怀人,赠友送别,边塞征战,怀古伤今,山水田园,爱国忧民,壮志抒怀,感慨时运等内容,欢迎下载使用。
高中语文2024届高考复习病句判断修改讲解与练习:
这是一份高中语文2024届高考复习病句判断修改讲解与练习,共12页。试卷主要包含了语序不当,搭配不当,成绩残缺或赘余,结构混乱,表意不明,不合逻辑等内容,欢迎下载使用。
高中语文高考句式杂糅病句修改专项复习(知识讲解+基础练习):
这是一份高中语文高考句式杂糅病句修改专项复习(知识讲解+基础练习),共9页。

