河北省秦皇岛市青龙满族自治县实验中学2023-2024学年高二上学期10月月考化学试题(含答案)
展开
这是一份河北省秦皇岛市青龙满族自治县实验中学2023-2024学年高二上学期10月月考化学试题(含答案),共9页。试卷主要包含了选择题,填空题等内容,欢迎下载使用。
分值:100分 考试时间:75分钟
第I卷 选择题(共48分)
一、选择题(共14小题,每小题3分,共42分。每小题只有一个选项符合题意)
1.下列关于能源和作为能源的物质叙述错误的是( )
A.化石能源物质内部蕴涵着大量的能量
B.吸热反应没有利用价值
C.物质的化学能可以在不同的条件下转化为热能、电能被人类利用
D.绿色植物进行光合作用时,将太阳能转化为化学能“贮存”起来
2.已知铅蓄电池放电过程可以表示为PbO2+ 2H2SO4+Pb=2PbSO4+2H2O下列关于铅蓄电池的说法正确的是
A.Pb为正极,PbO2为负极
B.正极电极反应式为PbO2+ SO42-+2H+=PbSO4+H2O
C.硫酸溶液中,H+移向负极
D.放电一段时间后,SO42-浓度减小
3.用惰性电极电解1L的某浓度的氯化钠溶液,一段时间后,停止电解。此时若加入100g36.5%的浓盐酸,所得溶液恰好与原溶液完全相同。下列说法正确的是
A.电解过程中,阴阳两极产生的气体体积相同(同温同压时)
B.电解后的溶液中c(NaOH)=1ml/L
C.电解过程中,转移电子的物质的量约为8ml
D.原溶液中含有117g NaCl
4.下列电子排布图所表示的元素原子中,其能量处于最低状态的是
A.⑤B.③⑤C.②⑤D.②③
5.调节水量时进行开闸放水,闸门由钢质材料制作,长期浸于水中,通常采用如图装置对闸门进行保护。下列说法错误的是
A.a、b间用导线连接时,则X可以是锌
B.a、b间接入电源时,a应连在电源的负极上
C.X应定期更换
D.a、b间用导线连接时,则X板电极方程式:Xn++ne-=X
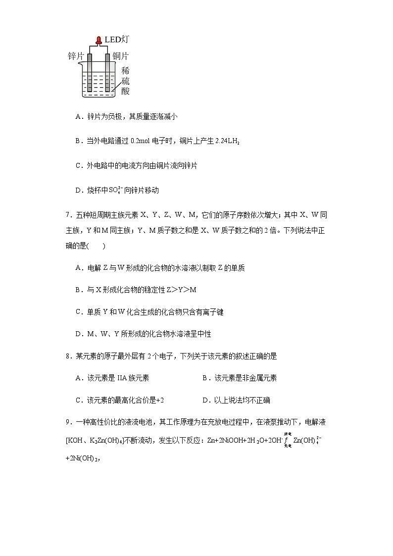
6.下图是化学课外活动小组设计的用铜-锌-稀硫酸原电池使LED灯发光的装置示意图。下列有关该装置的说法中错误的是
A.锌片为负极,其质量逐渐减小
B.当外电路通过0.2ml电子时,铜片上产生
C.外电路中的电流方向由铜片流向锌片
D.烧杯中向锌片移动
7.五种短周期主族元素X、Y、Z、W、M,它们的原子序数依次增大;其中X、W同主族,Y和M同主族;Y、M质子数之和是X、W质子数之和的2倍。下列说法中正确的是( )
A.电解Z与W形成的化合物的水溶液以制取Z的单质
B.与X形成化合物的稳定性Z>Y>M
C.单质Y和W化合生成的化合物只含有离子键
D.M、W、Y所形成的化合物水溶液呈中性
8.某元素的原子最外层有2个电子,下列关于该元素的叙述正确的是
A.该元素是IIA族元素B.该元素是非金属元素
C.该元素的最高化合价是+2D.以上说法均不正确
9.一种高性价比的液流电池,其工作原理为在充放电过程中,在液泵推动下,电解液[KOH、K2Zn(OH)4]不断流动,发生以下反应:Zn+2NiOOH+2H2O+2OH-Zn(OH)+2Ni(OH)2,
下列说法错误的是
A.放电时,电极B发生还原反应
B.储液罐中KOH浓度减小时,OH-移向电极A
C.充电时,电极B的电极反应式: OH- + Ni(OH)2 - e- = NiOOH + H2O
D.放电时,电子由电极A经电解质溶液转移至电极B
10.中医药是我国劳动人民智慧的见证,也是对世界的重大贡献。宋代《开宝本草》载有中药铁华粉的制法:“取钢锻作叶如笏或团,平面磨错令光净,以盐水洒之,于醋瓮中阴处埋之一百日,铁上衣生,铁华成矣。”下列说法正确的是
A.铁华粉的主要成分属于电解质B.钢的硬度低于其所有组分单质的硬度
C.“盐水洒之”的目的是降低铁的腐蚀速率D.制备铁华粉的过程主要涉及复分解反应
11.我国力争2030年前实现碳达峰,2060年前实现碳中和,这体现了中国对解决气候问题的大国担当。在实际生产中,可利用反应来捕捉废气中的,下列有关化学用语表示正确的是
A.的分子结构模型:
B.的电子式:
C.的电子排布式:
D.基态C原子px轨道的电子云轮廓图:
12.下列表示钠原子的符号和图示中能反映能级差别和电子自旋状态的是
A.B.
C.D.
13.下列元素处于元素周期表第VA族的是
A.NB.SiC.BD.S
14.下列解释工业生产或应用的化学用语中,不正确的是( )
A.氯碱工业中通过电解饱和食盐水制备氯气:2NaCl(熔融)2Na+Cl2↑
B.工业制硫酸的主要反应之一:2SO2+O22SO3
C.氨氧化法制硝酸的主要反应之一:4NH3+5O24NO+6H2O
D.利用铝热反应焊接铁轨:2Al+Fe2O3Al2O3+2Fe
第Ⅱ卷 非选择题(共58分)
三、填空题(本题包括4个小题,共58分)
15.(15分)下图为相互串联的三个装置,试回答:
(1)写出甲池负极的电极反应式: 。
(2)若利用乙池在铁片上镀银,则B是 (填电极材料),电极反应式是 。
(3)若利用乙池进行粗铜的电解精炼,则 极(填" A"或B")是粗铜,若粗铜中还含有Au、Ag、Fe,精炼结束后,它们在电解槽中的存在形式和位置为 。
(4)若甲池消耗3.2g CH3OH气体,则丙池中阳极上产生气体的物质的量为 ml。
16.(18分)图甲、乙所示装置进行实验,图中两个烧杯里的溶液为同浓度的稀硫酸,乙中 G 为电流计。请回答下列问题
(1)以下叙述中,正确的是 。
A.甲中锌片是负极,乙中铜片是正极
B.两烧杯中铜片表面均有气泡产生
C.两烧杯中溶液的 pH 均增大
D.乙中电子从铜片经导线流向锌片
E.乙溶液中SO42-向锌片方向移动
(2)变化过程中能量转化的形式主要是:甲为 ;乙为 。
(3)若反应过程中有 2ml 电子发生转移,则生成的氢气在标况下的体积为 ;
(4)原电池在工作时,下列反应可以作为原电池工作时发生的反应的是:
A.Cu2AgNO3Cu(NO3 )22Ag
B.H2SO4+ Na2SO3==Na2SO4+ SO2+H2O
C.NaOHHClNaClH2O
D.2H2O22H2O
17.(17分)超临界状态是一种特殊的流体,用超临界CO2/CH3CN及水作电解质,使用碳作载体的铜基催化剂可高效将CO2还原为HCOOH。回答下列问题:
(1)CO2电子式为 。
(2)碳元素位于元素周期表的 区,基态碳原子核外电子有 种空间运动状态。第二周期中基态原子与基态碳原子具有相同未成对电子数的元素是 (填元素符号)。
(3)基态Cu和Cu2+未成对电子数之比为 。
(4)CO2和HCOOH分子中C原子的杂化形式分别为 和 。
(5)HCOOH通常以二聚体(含八元环)形式存在(如图),该二聚体中含有的微粒间作用力有 。
18.(8分)元素X、Y、Z原子序数之和为36,Y、Z在同一周期,X与Z在同一主族,X原子最外层电子数是Y原子最外层电子数的3倍。
(1)写出下列元素符号:X ,Y ,Z
(2)X与Y两元素可形成化合物属 (“离子”或“共价”)化合物。
(3)写出X与Z所形成的化合物的化学式:
参考答案:
1.B
【详解】
A. 化石燃料是由数百万年前的动植物演化而来的,因此内部储存着大量的能量,这类燃料中的能量最原始的来源是太阳能,故A正确;
B. 吸热反应可存储能量,一定条件下具有特殊的价值,故B错误;
C. 化学能可以转化为热能(如放热反应),可以转换为电能(如原电池),也可以转化为光能(如镁条燃烧),故C正确;
D. 光合作用即光能合成作用,是植物、藻类和某些细菌,在可见光的照射下,经过光反应和暗反应,利用光合色素,将二氧化碳(或硫化氢)和水转化为有机物,并释放出氧气(或氢气)的生化过程,将太阳能转化为化学能储存起来,故D正确;
答案选B。
2.D
【详解】原电池中较活泼的金属是负极,失去电子,发生氧化反应;电子经导线传递到正极,所以溶液中的阳离子向正极移动,正极得到电子,发生还原反应;
A.因此根据总的方程式可知,Pb是还原剂,失去电子,因此负极是Pb,正极是二氧化铅,A不正确;
B.正极得到电子,发生还原反应,正确的极反应为:PbO2+2e-+SO42-+4H+=PbSO4+2H2O,B不正确;
C.原电池中阳离子向正极移动,C不正确;
D.反应中消耗SO4 2-,生成硫酸铅固体,因此放电一段时间后,SO42-浓度减小,D正确;
答案选D。
3.C
【分析】电解反应为: 2NaCl+2H2O 2NaOH+Cl2↑+ H2↑;如果纯粹电解NaCl溶液,那么应该补充HCl气体即可使电解质溶液复原,而现在加入的是100g36.5%的浓盐酸,其中含HCl为 =1ml,含水为=3.5ml, 由此知还应该有水的电解,则阴极产生的是只有H2,阳极产生的是Cl2和O2,则阴极所得的气体体积比阳极多。
【详解】A.如果纯粹电解NaCl溶液,那么应该补充HCl气体即可使电解质溶液复原,而现在加入的是100g36.5%的浓盐酸,其中含HCl为=1ml,含水为=3.5ml;由此可知,还有水被电解,且电解过程的第一阶段是电解氯化钠溶液,生成0.5ml氢气和0.5ml氯气,同时还生成1ml NaOH;电解的第二阶段,骨3.5ml水发生电解,生成氢气3.5ml、氧气1.75ml;阳极生成的气体为0.5ml+1.75ml=2.25ml;阴极产生的气体为0.5ml+0.35ml=4ml,两极产生的气体体积不相等,故A错误;
B.阴极产生的是H2,物质的量为4ml;阳极产生的是Cl2和O2,物质的量为2.25ml。电解过程是电解氯化钠和水,生成氢氧化钠物质的量为1ml,溶液的体积小于1L,故其浓度大于1ml/L,故B错误;
C.1mlCl-转移1ml电子,1mlH2O转移2ml电子,因此,转移电子的总数是1×1ml+3.5×2ml=8ml,故C正确;
D.原NaCl溶液中溶有1ml的Cl-离子,则NaCl的物质的量也是1ml,可得原某浓度的NaCl溶液中溶有(23+35.5)g/ml×1ml=58.5gNaCl,故D错误;
故答案为:C。
4.B
【详解】①2s能级的能量比2p能量低,电子尽可能占据能量最低的轨道,不符合能量最低原理,原子处于能量较高的激发态,故①错误;②违反了洪特规则,基态原子的电子总是优先单独占据一个原子轨道,且自旋状态相同,故②错误;③能级能量由低到高的顺序为1s、2s、2p,每个轨道最多只能容纳两个电子,且自旋相反,简并轨道(能级相同的轨道)中电子优先单独占据1个轨道,且自旋方向相同,能量最低,故③正确;④子处于2p能级时具有的能量比3s能级时具有的能量低,电子尽可能占据能量最低的轨道,不符合能量最低原理,故④错误;⑤能级能量由低到高的顺序为:1s、2s、2p、3s;每个轨道最多只能容纳两个电子,且自旋相反,简并轨道(能级相同的轨道)中电子优先单独占据1个轨道,且自旋方向相同,能量最低,故⑤正确;答案选B。
5.D
【详解】A.a、b用导线连接时形成原电池,若要保护闸门,则X的活泼性应大于铁,X可以为锌,A正确;
B.若接入电源,则a应连在电源的负极上作阴极,B正确;
C.负极X不断被消耗,应定期更换,C正确;
D.a、b用导线连接时形成原电池,X失去电子发生氧化反应,D错误;
答案选D。
6.B
【分析】由题干图示信息可知,锌比铜活泼,故锌为负极,发生氧化反应,电极反应为:Zn-2e-=Zn2+,铜作正极,发生还原反应,电极反应为:2H++2e-=H2↑,据此分析解题。
【详解】A.由分析可知,锌片为负极,发生氧化反应,电极反应为:Zn-2e-=Zn2+,其质量逐渐减小,A正确;
B.根据电子守恒可知,当外电路通过0.2ml电子时,铜片上产生0.1mlH2,但未告知H2所处状态是否为标准状况,无法计算产生H2的体积,B错误;
C.已知原电池中电流时由正极经导线流向负极,即外电路中的电流方向由铜片流向锌片,C正确;
D.已知原电池电解质溶液中阴离子流向负极,阳离子移向正极,即烧杯中向锌片移动,D正确;
故答案为:B。
7.B
【分析】X、Y、M、N是短周期且原子序数依次增大的主族元素,其中X、W同主族,Y和M同主族;Y、M质子数之和是X、W质子数之和的2倍,则X为H元素;W为Na元素;Y、M同主族,则Y为O元素,M为S元素;故Z为F元素,据此解答。
【详解】A.Z与W形成的化合物为NaF,电解其水溶液,相当于电解水,生成氧气、氢气,不能得到Z单质,故A错误;
B.非金属性Z>Y>M,故氢化物稳定性:Z>Y>M,故B正确;
C.Y和W形成的化合物有氧化钠、过氧化钠,但过氧化钠中含有共价键,故C错误;
D.M、W、Y所形成化合物有Na2SO4、Na2SO3等,Na2SO3溶液呈碱性,而Na2SO4溶液呈中性,所以D选项是错误的。
所以B选项是正确的。
8.D
【详解】A.某元素的原子最外层有2个电子,该元素不一定是IIA族元素,可能是0组元素He,故A错误;
B.某元素的原子最外层有2个电子,可能是镁、钙、钡等,该元素是金属元素,故B错误;
C.若是镁、钙、钡等,该元素的最高化合价是+2,若是He,化合价为0价,若是铁,则最高化合价为+3价,故C错误;
D.以上说法均不正确,故D正确。
综上所述,答案为D。
9.D
【分析】放电时电极A做负极,电极反应式为:Zn+4OH--2e-=,电极B做正极,电极反应式为:NiOOH+H2O+e-=Ni(OH)2+OH-,充电时则与放电相反,即A做阴极,电极反应为+2e-=Zn+4OH-,B做阳极,电极反应为Ni(OH)2+OH--e-=NiOOH+H2O。
【详解】A.由分析知,放电时电极B做正极,电极反应式为:NiOOH+H2O+e-= Ni(OH)2+OH-,发生还原反应,A正确;
B.根据总反应可知放电时消耗OH-,即储液罐中的KOH浓度减少时为原电池,原电池反应过程中电解质溶液中阴离子向负极移动,因此氢氧根离子向电极A移动, B正确;
C.充电时,电极B做阳极,电极反应式:Ni(OH)2+OH--e-= NiOOH+H2O,C正确;
D.在原电池中,电子不能通过电解质溶液,D错误;
故答案选D。
10.A
【详解】A.铁华粉的主要成分是醋酸亚铁,属于电解质,A正确;
B.合金的硬度一般比成分金属大,钢的硬度大于铁单质,B错误;
C.洒盐水可形成原电池装置,加快铁的腐蚀速率,C错误;
D.制备铁华粉的过程主要涉及醋酸与铁的氧化还原反应(或置换反应),D错误;
故答案选A。
11.D
【详解】A.分子的空间结构为直线形,A项错误;
B.的电子式为,B项错误;
C.的电子排布式为,C项错误;
D.基态C原子px轨道的电子云轮廓图为哑铃形或纺锤形,D项正确;
故选D。
12.D
【详解】A.原子结构示意图中只有电子层,没有能级,不能看出电子自旋状态,A错误;
B.中只能知道含有11个电子,不能反映能级差别和电子自旋状态,B错误;
C.电子排布式中含有电子层和能级,能看出电子的能级差别,但是不能看出电子自旋状态,C错误;
D.电子轨道表示式中包含了电子层和能级,小方块表示了能级差别,方块中的箭头表示电子自旋状态相反,D正确;
答案选D。
13.A
【详解】A.N位于周期表第二周期第VA族,A符合题意;
B.Si位于第三周期第ⅣA族,B不符题意;
C.B位于第二周期第ⅢA族,C不符题意;
D.S位于第三周期第ⅥA族,D不符题意;
答案选A。
14.A
【详解】A.氯碱工业中通过电解饱和食盐水制备氯气:2NaCl+2H2OCl2↑+H2↑+2NaOH,故A错误;
B.工业制硫酸的主要反应之一是将二氧化硫转化为三氧化硫,反应为:2SO2+O22SO3,故B正确;
C.氨氧化法制硝酸的主要反应之一是将氨气在催化剂作用下与氧气反应转化为一氧化氮和水,反应为:4NH3+5O24NO+6H2O,故C正确;
D.利用铝热反应焊接钢轨的原理是2Al+Fe2O3Al2O3+2Fe,故D正确;
答案选A。
15. CH3OH-6e-+8OH-=+6H2O 铁片 Ag++e-=Ag A Au、Ag以单质的形式沉积在A (阳极)下方。Fe以Fe2+的形式进入电解液中 0.175
【分析】根据甲池中两极通入的气体可知该装置应为甲醇燃料电池,通入氧气的一极为正极,通入甲醇的一极为负极,乙池和丙池均为电解池,A极和石墨电极与电源正极相连为阳极,B极和Fe电极与电源负极相连为阴极。
【详解】(1)燃料电池中通入燃料的一极为负极,即甲醇为负极,失电子被氧化,电解质溶液显碱性,所以生成碳酸根,电极反应式为CH3OH-6e-+8OH-=+6H2O;
(2)若利用乙池在铁片上镀银,则需要Fe作阴极,Ag+在铁电极上被还原成Ag单质,所以B为铁片,电极反应为Ag++e-=Ag;
(3)电解精炼铜时,需要纯铜在阴极上析出,阳极为粗铜,即A极为粗铜;若粗铜中还含有Au、Ag、Fe,Fe比Cu活泼,所以Fe先于Cu被氧化,形成Fe2+进入电解液,Au、Ag不如Cu活泼,当Cu完全反应后,由于没有载体,Au、Ag以单质的形式沉积在A (阳极)下方;
(4)3.2g CH3OH的物质的量为=0.1ml,根据甲池中负极反应可知此时转移0.6ml电子,丙池中阳极反应开始为2Cl--2e-=Cl2,溶液中n(Cl-)=0.1L1ml/L=0.1ml,所以氯离子消耗0.1ml电子,产生0.05ml Cl2,氯离子完全反应后阳极反应为:4OH--4e-=2H2O+O2,该阶段转移0.5ml电子,产生0.125mlO2,所以阳极共生成气体0.05ml+0.125ml=0.175ml。
16. CE 化学能转化为热能 化学能转化为电能 22.4L AD
【分析】锌比铜活泼,能与稀硫酸反应,铜为金属活动性顺序表H元素之后的金属,不能与稀硫酸反应,甲没有形成闭合回路,不能形成原电池,乙形成闭合回路,形成原电池,根据原电池的组成条件和工作原理解答该题。
【详解】(1) A.甲没有形成闭合回路,不能形成原电池,故A错误;
B. 铜为金属活动性顺序表H元素之后的金属,不能与稀硫酸反应,甲烧杯中铜片表面没有气泡产生,故B错误;
C.两烧杯中硫酸都参加反应,氢离子浓度减小,溶液的pH均增大,故C正确;
D.乙能形成原电池反应,Zn为负极,Cu为正极,电子从负极经外电路流向正极,故D错误;
E.原电池中电解质阳离子流向正极,阴离子流向负极,乙形成原电池,Zn为负极,Cu为正极,则溶液中SO42-向锌片方向移动,故E正确。
故答案为:CE;
(2) 甲没有形成闭合回路,不能形成原电池,反应放热,将化学能转变为热能,乙形成闭合回路,形成原电池,将化学能转变为电能,故答案为:化学能转化为热能;化学能转化为电能;
(3)反应的关系式为2H+∼H2∼2e−,则,,故答案为:22.4L;
(4)原电池的形成条件之一是能自发的进行氧化还原反应,A.、D均为自发进行的氧化还原反应,均能形成原电池,但B、C的反应是非氧化还原反应,所以B、C不能作为原电池工作时发生的反应,故答案为:AD。
【点睛】形成原电池的条件有:1.电极材料由两种金属活泼性不同的金属或由金属与其他导电的材料(非金属或某些氧化物等)组成。2.电解质存在。3.两电极之间有导线连接,形成闭合回路。4.发生的反应是自发的氧化还原反应。
17.(1)
(2) p 4 O
(3)1∶1
(4) sp sp2
(5)共价键和氢键
【详解】(1)CO2是共价化合物,电子式为 ;
(2)碳是6号元素,价电子排布式为2s2sp2,位于元素周期表的p区,基态碳原子核外电子轨道表示式为 ,核外电子有4种空间运动状态。基态碳原子有2个未成对电子,第二周期中基态原子与基态碳原子具有相同未成对电子数的元素是O。
(3)基态Cu价电子排布为3d104s1,有1个未成对电子;Cu2+价电子排布为3d9,有1个未成对电子;未成对电子数之比为1:1;
(4)CO2分子中C原子价电子对数是,C原子的杂化方式为sp;HCOOH分子中C原子形成3个σ键,无孤电子对,C原子杂化方式为sp2。
(5)根据图示,该二聚体中含有的微粒间作用力有共价键、氢键。
18.(1) O Mg S
(2)离子
(3)SO2、SO3
【分析】由X、Y、Z的相对位置,若X为第二周期元素,Y、Z为第三周期元素。设Y的最外层电子数为n,则X、Z的最外层电子数为3n,X、Y、Z的原子序数分别为(2+3n)、(10+n)、(10+3n),从而得出(2+3n)+(10+n)+(10+3n)=36,n=2,所以X、Y、Z分别为O、Mg、S;若X为第三周期元素,Y、Z为第二周期元素时则无解。
【详解】(1)由分析可知,X、Y、Z的元素符号为O、Mg、S。答案为:O;Mg;S;
(2)X与Y分别为O、Mg,两元素可形成化合物为MgO,MgO为离子化合物。答案为:离子;
(3)X与Z分别为O、S,所形成的化合物的化学式为SO2、SO3。答案为:SO2、SO3。
【点睛】推断元素时,可借助元素周期表,给元素进行定位。
相关试卷
这是一份河北省秦皇岛市青龙满族自治县部分中学2023-2024学年高二上学期1月期末考试化学试题(含答案),共11页。试卷主要包含了选择题,填空题等内容,欢迎下载使用。
这是一份河北省秦皇岛市青龙满族自治县实验中学等2校联考2023-2024学年高一上学期12月月考化学试题含答案,共20页。试卷主要包含了选择题,填空题等内容,欢迎下载使用。
这是一份河北省秦皇岛市青龙满族自治县实验中学2023-2024学年高二上学期开学化学试题(含答案),共17页。试卷主要包含了选择题,填空题等内容,欢迎下载使用。

