




2024重庆铜梁一中等三校高一上学期10月联考地理试题含解析
展开命题单位:丰都二中命题人:谢亮审题人:董淑萍
一、单项选择题(共15小题,每小题2分,共30分)
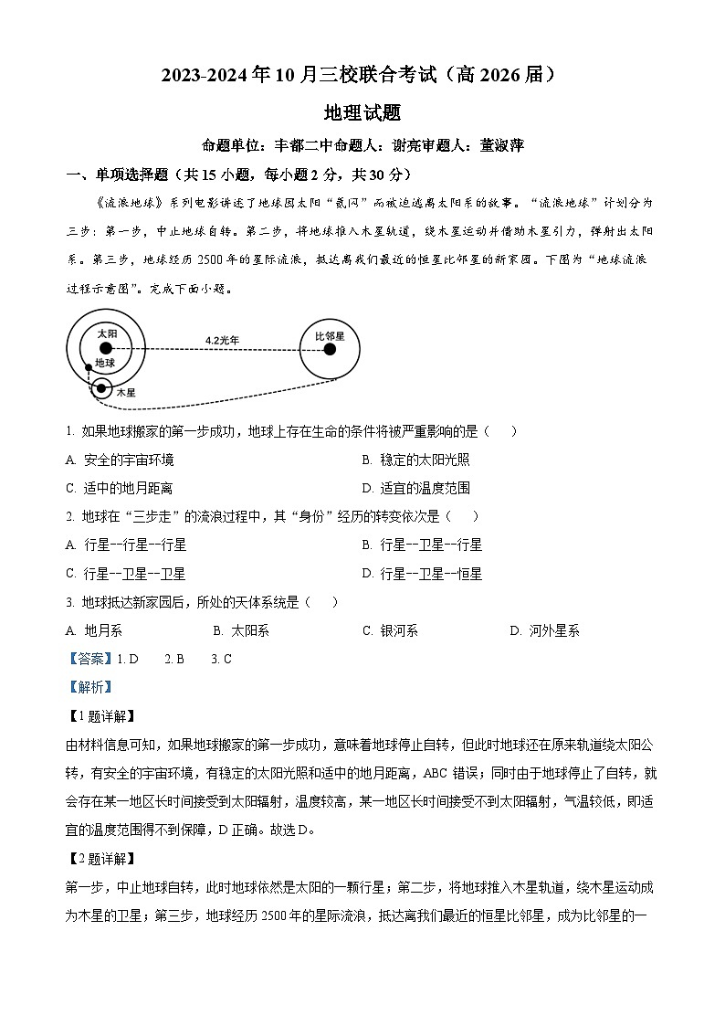
《流浪地球》系列电影讲述了地球因太阳“氦闪”而被迫逃离太阳系的故事。“流浪地球”计划分为三步:第一步,中止地球自转。第二步,将地球推入木星轨道,绕木星运动并借助木星引力,弹射出太阳系。第三步,地球经历2500年的星际流浪,抵达离我们最近的恒星比邻星的新家园。下图为“地球流浪过程示意图”。完成下面小题。
1. 如果地球搬家的第一步成功,地球上存在生命的条件将被严重影响的是( )
A. 安全的宇宙环境B. 稳定的太阳光照
C. 适中的地月距离D. 适宜的温度范围
2. 地球在“三步走”的流浪过程中,其“身份”经历的转变依次是( )
A. 行星--行星--行星B. 行星--卫星--行星
C. 行星--卫星--卫星D. 行星--卫星--恒星
3. 地球抵达新家园后,所处的天体系统是( )
A. 地月系B. 太阳系C. 银河系D. 河外星系
【答案】1. D 2. B 3. C
【解析】
【1题详解】
由材料信息可知,如果地球搬家的第一步成功,意味着地球停止自转,但此时地球还在原来轨道绕太阳公转,有安全的宇宙环境,有稳定的太阳光照和适中的地月距离,ABC错误;同时由于地球停止了自转,就会存在某一地区长时间接受到太阳辐射,温度较高,某一地区长时间接受不到太阳辐射,气温较低,即适宜的温度范围得不到保障,D正确。故选D。
【2题详解】
第一步,中止地球自转,此时地球依然是太阳的一颗行星;第二步,将地球推入木星轨道,绕木星运动成为木星的卫星;第三步,地球经历2500年的星际流浪,抵达离我们最近的恒星比邻星,成为比邻星的一颗行星。综上所述,B正确,排除ACD,故选B。
【3题详解】
从图中可以看到,地球抵达的新家园比邻星仅离太阳4.2光年,而银河系的直径远远大于4.2光年,因此比邻星依旧在银河系之内,故地球抵达新家园所处的天体系统为银河系,不可能位于河外星系,C正确、排除D;地球抵达的新家园是比邻星,进入了另一个恒星系统,脱离了太阳系和地月系,排除AB。故选C。
【点睛】地球之所以有生命存在的内部条件:主要因为日地距离适中,昼夜交替周期适宜,大气的削弱作用和保温作用,导致具有适宜的温度;由于温度适中,加上地球内部物质运动产生水汽,使地球有充足的液态水;由于地球体积质量适中,吸引力较强,使得地球具有比较厚的大气层。外部条件:安全的宇宙环境,包括太阳处于稳定期,与其他行星、小行星各行其道。
科学家研究成果显示,在太阳内部,每秒钟有约400万吨质量的物质转化成能量,产生太阳辐射。据估计,在约50亿年后太阳将进入红巨星阶段,继红巨星阶段之后,它将变为行星状星云,然后它的外层会被剥离,唯一留存下来的就是恒星炙热的核心——白矮星,并在数十亿年中逐渐冷却和黯淡。完成下面小题。
4. 根据上述文字材料,推测太阳的质量会( )
A. 逐渐变大B. 逐渐变小C. 波动变化D. 保持稳定
5. 太阳源源不断的为地球提供能量,下列能量不是来自太阳辐射的是( )
A. 火山喷发B. 寒冷的冬季风
C 农作物生长D. 化石能源形成
6. 太阳大气层活动对地球有显著影响,在太阳活动的峰值年份( )
A. 地磁场干扰增强B. 地球上难见极光
C. 日地距离会缩短D. 空间通信更通畅
【答案】4. B 5. A 6. A
【解析】
【4题详解】
材料信息表明,在太阳内部由于核聚变反应,每秒钟有400万吨物质转化成能量,产生中微子和太阳辐射,向宇宙空间散失。由此推测太阳的质量会逐渐变小,B正确ACD错误,故选B。
【5题详解】
火山的喷发来自于地球内部的能量,A正确;寒冷的冬季风属于大气运动、农作物生长属于生物活动、化石能源是地质时期积累的生物质能,均直接或间接的来自于太阳能,BCD错误。故选A。
【6题详解】
在太阳活动强烈的年份时耀斑发射的高能带电粒子流,会干扰地球的磁场,高能带电粒子流会干扰地球电离层,影响无线电短波通讯中断,通讯不畅,A正确,D错误;高能带电粒子流轰击南北两极的高层大气形成美丽的极光,B错误;太阳活动不会影响日地距离,C错误。故选A。
【点睛】太阳能量的来源是太阳内部的核聚变反应;太阳黑子位于光球层,耀斑位于色球层,周期都是11年;耀斑是太阳活动能量的大爆发。
研究地层和化石是了解地球历史的主要途径,读“某地剖面示意图”,完成下面小题。
7. 化石在研究地球历史中的意义在于( )
①确定岩石的绝对年龄②确定地层的时间顺序③确定地壳运动的类型④推测古时的地理环境
A. ①②B. ①③C. ②④D. ③④
8. 关于图中地层,说法正确的是( )
A. ①地层形成的时间早于②地层B. ③地层形成于太古宙的主要成矿期
C. ④地层化石可反映古生代环境D. ⑤地层形成中伴随着联合古陆解体
【答案】7. C 8. C
【解析】
【7题详解】
确定岩石的年龄一般根据碳14等测定时间,不是根据化石,①错误。通过研究化石可以确定地层的时代和顺序,②正确。研究化石无法确定地壳运动的类型,③错误。通过研究化石,根据生物的习性可以推断古地理环境,④正确。C正确ABD错误。故选C。
【8题详解】
图中①地层位于所有岩层的最上部,形成的时间最晚,A错误。③地层中含有鱼类化石,形成于古生代的志留纪时期,B错误。④地层中含有三叶虫化石,形成于寒武纪时期,寒武纪属于古生代,C正确。⑤地层位于含有三叶虫化石的岩层下方,形成于前寒武纪时期,而联合古陆解体于中生代,联合古陆在中生代分裂解体,D错误。故选C。
【点睛】地质年代从古至今依次为:隐生宙、显生宙。隐生宙现在已被细分为冥古宙、太古宙、元古宙。显生宙又分为:古生代、中生代、新生代。古生代分为:寒武纪、奥陶纪、志留纪、泥盆纪、石炭纪、二叠纪。中生代分为:三叠纪、侏罗纪、白垩纪新生代分为:古近纪、新近纪、第四纪。
猛犸象是地质历史上曾经活跃的哺乳动物,身披黑色细密长毛,皮很厚,具有极厚的脂肪层。下图为猛犸象复原图,完成下面小题。
9. 根据生物的进化阶段,判断猛犸象生存的地质年代是( )
A. 前寒武纪B. 古生代
C. 中生代D. 新生代
10. 根据猛犸象的体态特征,推测其生存的气候条件是( )
A. 寒冷B. 炎热
C. 多雨D. 干旱
11. 下列地理现象中,与猛犸象生存的时期相适应的最可能是( )
A. 全球的海平面上升B. 裸子植物极度兴盛
C. 生物向低纬度迁移D. 陆地冰川范围缩小
【答案】9. D 10. A 11. C
【解析】
【9题详解】
根据所学知识可知前寒武纪时期的生物主要以藻类为主,单细胞生物为主,A错误;古生代主要以海生无脊椎动物、鱼类为主,B错误;中生代以爬行动物为主,C错误;猛犸象是地质历史上曾经活跃的哺乳动物,属于新生代的物种,D正确。故选D。
【10题详解】
根据材料信息猛犸象身披黑色细密长毛,皮很厚,具有极厚的脂肪层,说明当时的气候寒冷,A正确,BCD错误。故选A。
【11题详解】
气候寒冷时,海平面会下降,A错误;哺乳动物盛行的时期为新生代,为被子植物,裸子植物繁生为中生代,B错误;由于气候寒冷,生物往更加温暖的低纬度迁移,C正确;气温低,陆地冰川的范围大,D错误。故选C。
【点睛】物种进化的一般规律为:由低级到高级,由水生到陆生,由简单到复杂。
当地时间2023年7月5日,秘鲁乌维纳斯火山在沉寂了四年之后再次活跃,喷出的火山灰柱高度达5500米,同时地震台也监测到了伴发地震,震源深度9km。下图为该火山喷发时的场景,完成下面小题。
12. 此次伴发地震的震源深度( )
A. 位于莫霍面以下B. 所属圈层厚度均匀
C. 可能存软流层D. 横、纵波均能到达
13. 这些蔓延出来的火山灰物质在地球圈层的迁移顺序可能是( )
A. 水圈、生物圈→大气圈→岩石圈B. 大气圈→水圈、生物圈→岩石圈
C. 水圈、生物圈→岩石圈→大气圈D. 岩石圈→水圈、生物圈→大气圈
【答案】12. D 13. B
【解析】
【12题详解】
本小题可根据地壳厚度判断震源是位于地壳还是地幔。全球地壳平均厚度是17km,陆地地壳平均厚度约为39~41km;秘鲁乌维纳斯火山位于陆地,此次伴发地震的震源深度是9km,可知震源位于地壳中,地壳位于莫霍面以上,A错误;地壳的厚度不均匀,陆地厚,海洋薄,B错误;软流层位于上地幔顶部,C错误;横波、纵波均可以到达地壳,D正确。故选D。
【13题详解】
火山灰首先进入大气圈,然后通过降水进入水圈和生物圈,最终沉淀、固结成岩进入岩石圈,B正确,ACD错误。故选B。
【点睛】地震波有纵波和横波之分,横波的传播速度慢,只能通过固体传播;纵波的传播速度快,可通过固体、液体和气体传播。因此,可以通过地震波在地球内部传播速度的变化来了解地球的内部结构。在地下平均17km处,纵波和横波的速度都出现了明显的加快,把该界面称为莫霍界面。在地下2900km处,横波忽然消失,纵波速度减慢,把该界面称为古登堡界面。以莫霍界面和古登堡界面为界,地球的内部被划分为地壳、地幔和地核三个圈层。其中地壳和上地幔顶部都由坚硬的岩石组成,合称岩石圈。
地球的外部圈层相互联系、相互渗透,共同构成人类赖以生存和发展的自然环境,下图为地球圈层结构示意图,完成下面小题。
14. 关于地球各圈层的叙述,正确的是( )
A. 岩石圈由莫霍界面以上的岩石组成,厚度不均
B. 大气圈是各种气体和悬浮物质组成的简单系统
C. 水圈由地表及近地表各种水体构成,非常活跃
D. 生物圈与其它的外部圈层一样,占有独立圈层
15. 大气圈是地球外部圈层中最外的一层,下列关于大气圈对地理环境产生的影响,说法正确的有( )
①形成风云雨雪等天气现象②为生命生存提供所需的氧气③使地球上的温度变化剧烈④阻挡部分天体对地表的撞击
A. ①②③B. ①②④C. ①③④D. ②③④
【答案】14 C 15. B
【解析】
【14题详解】
岩石圈由软流层以上的地壳和上地幔的顶部组成,厚度不一,A错误;大气圈是各种气体和悬浮物质组成的复杂系统,B错误;水圈由地表及近地表各种水体构成,渗透在其他圈层之中,比较活跃,C正确;生物圈是地球上所有生物及其生存环境的总称,包括大气圈的底部,整个水圈与岩石圈的上部,D错误。故选C。
【15题详解】
大气圈是地球最外部的一个圈层,形成风云雨雪等天气现象;为生命生存提供所呼吸的氧气;使地球上的温度昼夜差异减小;阻挡部分天体对地表的撞击,①②④正确③错误。B正确ACD错误。故选B。
【点睛】生物圈是地球表层生物及其生存环境的总称,包括生物(动物、植物、微生物)、非生物和生存环境,占有大气圈的底部、水圈的全部和岩石圈的上部,是最活跃的圈层。
二、非选择题(共3小题,共20分)
16. 在探究地理原理和规律时,常用地理模式图来作示意,下图为某地理模式图。
(1)若该模式为太阳系部分结构示意图,曲线为行星轨道,阴影部分为小行星带,则曲线①和③分别为____、____(填行星名称)的公转轨道,有生命存在的行星位于____曲线轨道。
(2)若该模式为太阳大气层结构示意图,阴影部分为色球层,则曲线①②之间示意的太阳大气层为____,曲线③④之间的大气层出现的太阳活动是____。
(3)若该模式为地球内部圈层结构示意图,阴影部分为上地幔,那么曲线①②之间示意的圈层为____,软流层位于曲线____之间,曲线④代表的不连续面是____。
【答案】(1) ①. 土星 ②. 火星 ③. ④
(2) ①. 日冕层 ②. (太阳)黑子
(3) ①. 地壳 ②. ②③ ③. 古登堡界面
【解析】
【分析】本大题以“地理模式图"为材料,设置3道小题,涉及太阳系的结构、太阳大气层的结构和地球的内部圈层结构等相关内容,考查学生获取和解读地理信息、调动和运用地理知识和基本技能的能力,体现综合思维的地理核心素养。
【小问1详解】
若模式图示意太阳系,曲线①②③④为行星轨道,阴影部分为小行星带,小行星带位于火星和木星的公转轨道之间,那么曲线②是小行星带外侧的大行星木星的公转轨道,曲线③是小行星带内侧火星的公转轨道,曲线①是木星外侧的土星。太阳系中唯一存在生命的行星是地球,其公转轨道位于火星公转轨道的内侧,故④表示地球公转轨道。
【小问2详解】
若模式图示意太阳大气层结构,阴影部分表示色球层,那么则曲线①②之间示意的太阳大气层为太阳大气最外层日冕层;曲线③④之间的太阳大气层是光球层,该层出现的太阳活动是太阳黑子。
【小问3详解】
若模式图示意地球的内部圈层,阴影部分为上地慢,那么曲线①②之间为地球内部圈层中的最外部的圈层地壳,软流层位于地幔中,即②③之间;曲线④代表的是地幔与地核的分界线古登堡界面。
17. 读我国年太阳辐射总量分布和北半球大气上界太阳辐射分布图,完成下列小题
(1)据图乙描述北半球大气上界年太阳辐射总量的纬度分布规律
(2)据图甲并结合所学的地形区域,描述我国年太阳辐射总量的空间分布特点
(3)我国年太阳辐射总量分布并不符合图乙的分布规律,指出除纬度因素外,还受到哪些因素的影响。
【答案】(1)由低纬(赤道)向高纬(两极)递减。
(2)我国年太阳辐射总量空间分布不均,西北多,东南少;青藏高原、内蒙古高原等地区较多;四川盆地及其周围较少。
(3)海拔高低、天气状况、大气透明度等。
【解析】
【分析】本题以我国年太阳辐射总量分布和北半球大气上界太阳辐射分布图为背景材料,涉及到太阳辐射的分布规律、影响太阳辐射的因素等知识,主要考查学生调动知识、运用知识解决问题的能力。
【小问1详解】
由北半球大气上界太阳辐射分布图可知,由低纬赤道附近向高纬递减。
【小问2详解】
由甲图可知,我国年太阳辐射总量在空间上分布不均,西北内陆多,东南沿海少;青藏高原地区、内蒙古高原等地区年太阳辐射总量较多;四川盆地区及其周围年太阳辐射总量较少。
【小问3详解】
读图可知,除纬度因素外,我国海拔高的地区太阳辐射强,如青藏高原;气候干旱的地区,天气晴朗,太阳辐射强;大气透明度高,太阳辐射强,如西北地区。而多云雾的四川盆地太阳辐射分布较少。综合上述分析可知,我国年太阳辐射总量分布还受到海拔高低、天气状况、大气透明度等因素的影响。
18. 下图示意部分地质历史时期的气候变化及动物发展阶段,读图完成下列小题
(1)据图1指出古生代及古生代到中生代的气候变化特点
(2)据图,并结合所学知识,说出动物从古生代到中生代的演化情况
【答案】(1)古生代气候冷暖干湿交替,波动变化明显;到中生代整体向暖干变化。
(2)从古生代到中生代,动物由水生向陆地演化,从两栖类向爬行类进化。
【解析】
【分析】本体主要通过图文材料考查地球的历史,涉及中生代和古生代的物种进化规律,旨在考查调运能力和阐释能力,体现了地理实践力的核心素养。
【小问1详解】
根据图示信息可以看出古生代寒武纪到泥盆纪主要以暖干为主,到二叠纪时主要为冷湿,因此古生代气候冷暖干湿交替,波动变化明显;到中生代向暖干转换。
【小问2详解】
从古生代的动物主要为海生物脊椎动物,鱼类到两栖类,到中生代出现爬行动物,因此动物由水生向陆地演化,由两栖类向爬行类进化。
2024喀什地区疏勒县一中等三校高一上学期期中联考地理试题含解析: 这是一份2024喀什地区疏勒县一中等三校高一上学期期中联考地理试题含解析,文件包含新疆喀什地区疏勒县第一中学等三校2023-2024学年高一上学期期中联考地理试题原卷版docx、新疆喀什地区疏勒县第一中学等三校2023-2024学年高一上学期期中联考地理试题含解析docx等2份试卷配套教学资源,其中试卷共18页, 欢迎下载使用。
重庆市铜梁一中等三校2023-2024学年高一地理上学期10月联考试题(Word版附解析): 这是一份重庆市铜梁一中等三校2023-2024学年高一地理上学期10月联考试题(Word版附解析),共20页。试卷主要包含了单项选择题,非选择题等内容,欢迎下载使用。
重庆市铜梁一中等三校2023-2024学年高三地理上学期10月联考试题(Word版附解析): 这是一份重庆市铜梁一中等三校2023-2024学年高三地理上学期10月联考试题(Word版附解析),共16页。试卷主要包含了考试时间等内容,欢迎下载使用。