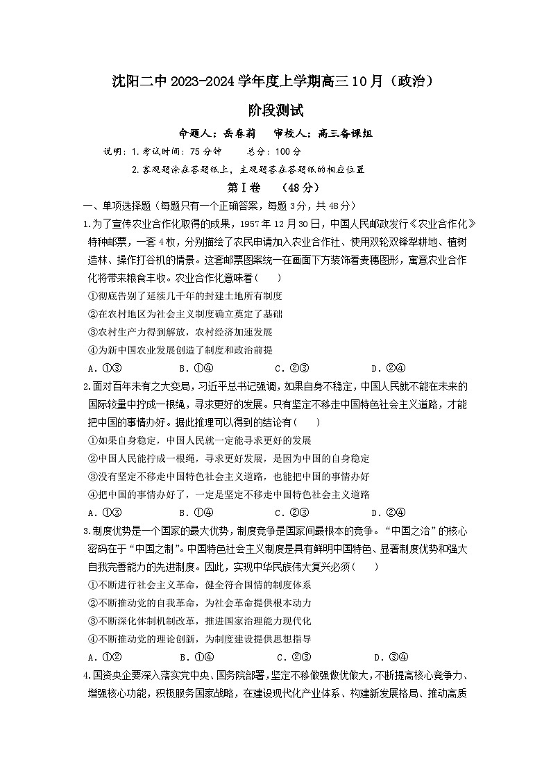
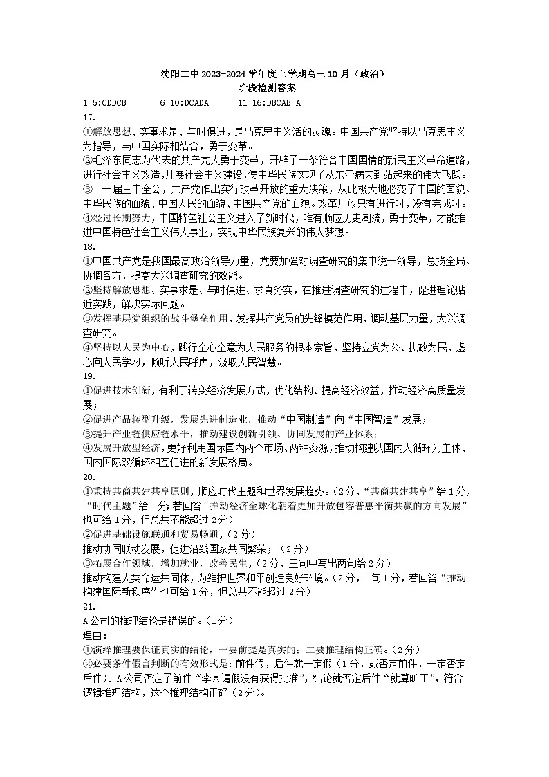
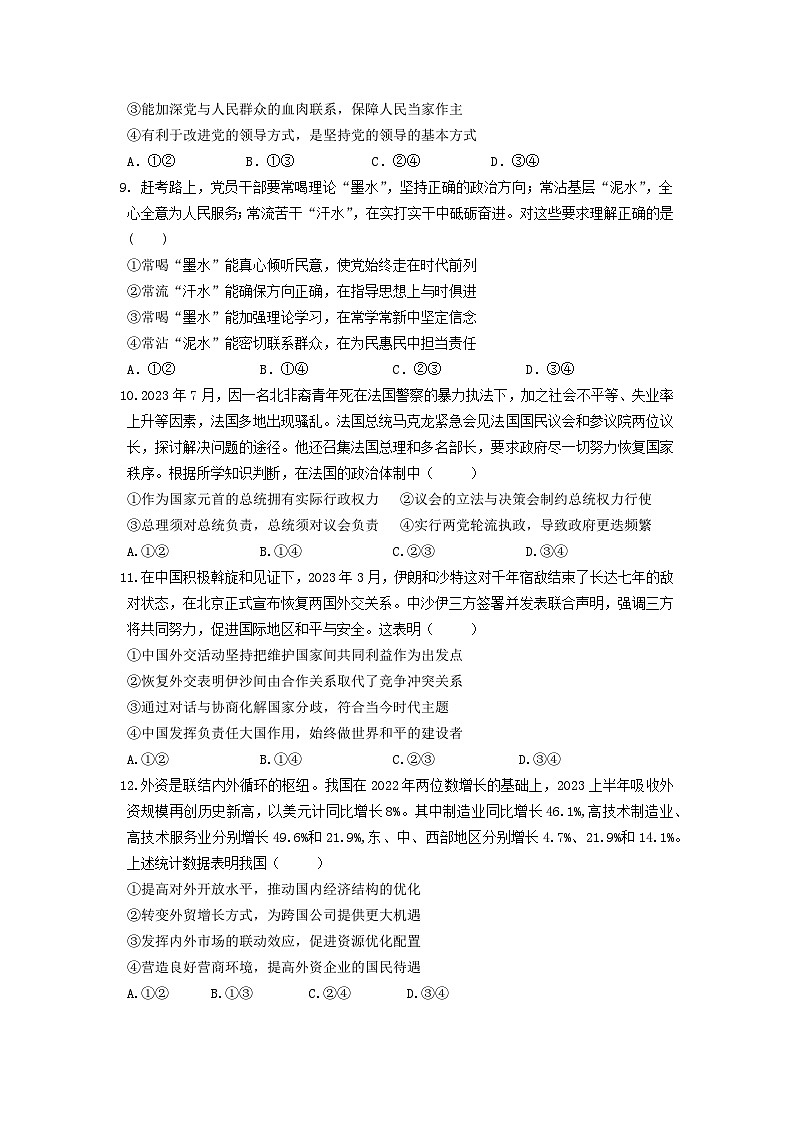
2024沈阳二中高三上学期10月阶段测试政治含答案
展开2023-2024学年辽宁省沈阳市第二中学高一上学期10月阶段测试政治试题含解析: 这是一份2023-2024学年辽宁省沈阳市第二中学高一上学期10月阶段测试政治试题含解析,共40页。试卷主要包含了单项选择题等内容,欢迎下载使用。
辽宁省沈阳市第二中学2023-2024学年高三政治上学期10月阶段测试(Word版附答案): 这是一份辽宁省沈阳市第二中学2023-2024学年高三政治上学期10月阶段测试(Word版附答案),文件包含部编七年级上册语文第五单元教材知识点考点梳理pptx、部编七年级上册语文第五单元教材知识点考点梳理教案docx、部编七年级上册语文第五单元教材知识点考点梳理验收卷原卷版docx、部编七年级上册语文第五单元教材知识点考点梳理验收卷解析版docx等4份课件配套教学资源,其中PPT共31页, 欢迎下载使用。
2024沈阳二中高一上学期10月阶段测试政治含解析: 这是一份2024沈阳二中高一上学期10月阶段测试政治含解析,共31页。试卷主要包含了单项选择题等内容,欢迎下载使用。

