所属成套资源:新教材适用2023_2024学年高中生物新人教版必修1提能作业试题(32份)
- 新教材适用2023_2024学年高中生物第2章组成细胞的分子第3节细胞中的糖类和脂质提能作业新人教版必修1 试卷 0 次下载
- 新教材适用2023_2024学年高中生物第2章组成细胞的分子第4节蛋白质是生命活动的主要承担者提能作业新人教版必修1 试卷 0 次下载
- 新教材适用2023_2024学年高中生物第3章细胞的基本结构单元素养等级测评新人教版必修1 试卷 0 次下载
- 新教材适用2023_2024学年高中生物第3章细胞的基本结构第1节细胞膜的结构和功能提能作业新人教版必修1 试卷 0 次下载
- 新教材适用2023_2024学年高中生物第3章细胞的基本结构第2节细胞器之间的分工合作第1课时细胞器之间的分工提能作业新人教版必修1 试卷 0 次下载
高中生物人教版 (2019)必修1《分子与细胞》第5节 核酸是遗传信息的携带者练习
展开
这是一份高中生物人教版 (2019)必修1《分子与细胞》第5节 核酸是遗传信息的携带者练习,共13页。试卷主要包含了选择题,填空题等内容,欢迎下载使用。
基 础 题 组
一、选择题
1.(2022·云南曲靖高一会泽县实验高级中学校考阶段练习)人体中,由A、T、C、U四种碱基参与构成人体遗传物质的核苷酸共有( A )
A.3种 B.4种
C.5种 D.7种
解析: 参与构成人体遗传物质(DNA)的核苷酸共4种,U不参与构成DNA,故由A、T、C、U四种碱基参与构成人体遗传物质的核苷酸共有3种,A符合题意。故选A。
2.(2023·云南昆明高一昆明一中校考期末)下列关于核酸及核苷酸的叙述中,正确的是( C )
A.核苷酸是生物体内储存遗传信息的物质
B.人体内含有2种核苷酸和8种核酸
C.玉米细胞中的核酸水解可得到8种核苷酸
D.核糖核酸主要分布在细胞核中
解析: 核苷酸是核酸的基本单位,核酸是生物体内储存遗传信息的物质,A错误;人体内含有两种核酸:DNA和RNA,8种核苷酸,和5种碱基,B错误;玉米细胞中含有DNA和RNA两种核酸,水解后会得到4种脱氧核苷酸和4种核糖核苷酸,C正确;核糖核酸为RNA,主要分布在细胞质中,DNA主要分布在细胞核中,D错误。故选C。
3.(2023·江西赣州高一统考期末)下列关于DNA和RNA的叙述,错误的是( A )
A.核酸包括两大类:脱氧核糖核苷酸和核糖核苷酸
B.豌豆叶肉细胞中的核酸,含有5种碱基
C.原核细胞中同时含有DNA和RNA
D.真核细胞中的DNA主要分布在细胞核中
解析: 核酸包括两大类:脱氧核糖核酸和核糖核酸,A错误;豌豆叶肉细胞中的核酸有两种,即DNA和RNA,则含有5种碱基,A、T、G、C、U,B正确;原核细胞具有细胞结构,原核细胞中同时含有DNA和RNA分子,DNA是遗传物质,C正确;真核细胞中,DNA主要分布在细胞核中,此外在线粒体和叶绿体中也有少量DNA,RNA主要分布在细胞质中,D正确。故选A。
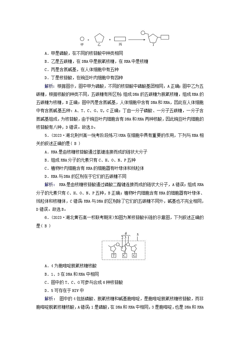
4.(2023·湖南益阳高一统考期末)下列关于如图所示过程的叙述中,错误的是( D )
A.甲是磷酸,在不同的核苷酸中种类相同
B.乙是五碳糖,在DNA中是脱氧核糖,在RNA中是核糖
C.丙是含氮碱基,在人体细胞中有五种
D.丁是核苷酸,在豌豆叶肉细胞中有四种
解析: 根据图示,图中甲为磷酸,不同的核苷酸中磷酸基团相同,A正确;图中乙为五碳糖,根据核酸的种类不同,五碳糖有所区别:组成DNA的五碳糖为脱氧核糖,组成RNA的五碳糖为核糖,B正确;图中丙是含氮碱基,人体细胞中含有DNA和RNA,因此在人体细胞中有含氮碱基五种:A、T、C、G、U,C正确;丁由一分子磷酸、一分子五碳糖,一分子含氮碱基组成,为核苷酸,由于豌豆叶肉细胞含有DNA和RNA两种核酸,因此豌豆叶肉细胞的核苷酸有八种,D错误。故选D。
5.(2023·湖北荆州高一统考阶段练习)RNA在细胞中具有重要的作用,下列与RNA相关的叙述正确的是( B )
A.RNA是由核糖核苷酸通过氢键连接而成的链状大分子
B.组成RNA分子的元素只有C、H、O、N、P五种
C.植物叶肉细胞含有RNA的细胞器有叶绿体和线粒体
D.RNA与DNA的区别在于它们的五碳糖不同
解析: RNA是由核糖核苷酸通过磷酸二酯键连接而成的链状大分子,A错误;组成RNA分子的元素只有C、H、O、N、P五种,B正确;植物叶肉细胞含有RNA的细胞器有叶绿体、线粒体和核糖体,C错误;RNA与DNA的区别除了它们的五碳糖不同外,碱基也不完全相同,D错误。故选B。
6.(2023·湖北黄石高一校联考期末)如图为某核苷酸长链的示意图,下列叙述正确的是( B )
A.4为胞嘧啶脱氧核糖核酸
B.1、3在DNA和RNA中相同
C.图中的T、C、G可参与合成6种核苷酸
D.5可存在于HIV中
解析: 图中的4包括磷酸、脱氧核糖和碱基胞嘧啶,是胞嘧啶脱氧核糖核苷酸,而非胞嘧啶脱氧核糖核酸,A错误;1是磷酸,在DNA和RNA中相同,3是胞嘧啶,也是DNA和RNA的共有碱基,B正确;T只存在于DNA中,C、G是DNA和RNA共有的碱基,故图中的T、C、G可参与合成5种核苷酸,即2种核糖核苷酸和3种脱氧核苷酸,C错误;图中核苷酸长链中含有碱基T,该碱基是DNA分子特有的碱基,而HIV的遗传物质是RNA,故5不能存在于HIV中,D错误。故选B。
7.(2023·江西赣州高一统考期末)多糖、蛋白质和核酸等生物大分子都是由许多单体组成的多聚体,下列有关叙述错误的是( D )
A.生物大分子构成了细胞生命大厦的基本框架
B.单体及其构成的生物大分子均以碳链为基本骨架
C.某些生物大分子参与信息传递、物质运输等生命活动
D.生物大分子功能的不同都与其单体的排列顺序有关
解析: 以碳链为基本骨架的蛋白质、核酸和多糖等生物大分子构成了细胞生命大厦的基本框架,A正确;每个单体都是由若干个相连的碳原子构成的碳链为基本骨架的,B正确;某些生物大分子参与信息传递、物质运输等生命活动,如蛋白质类的激素参与信息传递,血红蛋白参与氧气的运输,C正确;糖原的组成单体均为葡萄糖,其功能的不同与其单体的排列顺序无关,D错误。故选D。
二、填空题
8.(2022·海南海口高一校考阶段练习)如图为甲、乙两核酸分子局部结构示意图,请据图回答:
(1)核酸甲的中文名称是_脱氧核糖核酸__,最可靠的判断依据是_核酸甲中含有碱基T__。
(2)图中结构1、5的中文名称分别是_磷酸__、_核糖__。
(3)核酸是细胞内携带遗传信息的物质,在部分病毒(如HIV、SARS病毒等)中,承担该功能的核酸是_RNA__。(填“RNA”或“DNA”)
(4)甲、乙两图中共有_5/五__种碱基。
解析:(1)核酸甲含有碱基T,而碱基T是DNA特有的,因此为DNA,其中文名称是脱氧核糖核酸。
(2)图中结构1为磷酸、4为腺嘌呤脱氧核苷酸,由于乙代表的核酸结构中含有尿嘧啶,因此,5为核糖。
(3)核酸是细胞内携带遗传信息的物质。病毒只有一种核酸,即DNA或RNA,HIV、SARS的结构中只含有RNA一种核酸,为RNA病毒,其遗传物质是RNA。
(4)图1中共有5种碱基(A、C、G、T、U)和7种核苷酸(4种脱氧核苷酸+3种核糖核苷酸)。
能 力 提 升
一、选择题
1.(2023·新疆乌鲁木齐高一乌市八中校考开学考试)如图是核苷酸的结构模式图,下列叙述错误的是( A )
A.G、C、T三种碱基能参与构成的核苷酸有6种
B.核糖核苷酸与脱氧核糖核苷酸a有所不同
C.口腔上皮细胞中的核酸初步水解得到的b有8种
D.组成上图核苷酸的元素有C、H、O、N、P
解析: T碱基只能构成脱氧核苷酸,G、C碱基可以构成核糖核苷酸和脱氧核苷酸,所以G、C、T三种碱基能参与构成的核苷酸有5种,A错误;核糖核苷酸中的a是核糖,脱氧核糖核苷酸中的a是脱氧核糖,B正确;口腔上皮细胞中含有DNA和RNA,则初步水解得到的b为4种脱氧核苷酸和4种核糖核苷酸,b共有8种,C正确;核苷酸由一分子磷酸、一分子m(碱基)和一分子a(五碳糖)构成,组成核苷酸的元素有C、H、O、N、P,D正确。故选A。
2.(2023·内蒙古包头高一包头市第四中学校考期末)乙肝病毒和艾滋病病毒的遗传物质分别是DNA和RNA,下列有关DNA和RNA的比较中正确的是( C )
A.从元素组成上,DNA和RNA的元素组成不相同
B.从化学组成上,DNA与RNA的碱基种类完全不同
C.从结构上,DNA多为双链结构,RNA通常为单链结构
D.从分布上,真核细胞中的DNA全部存在于细胞核中,RNA全部存在于细胞质中
解析: 从元素组成上,DNA和RNA的元素组成相同,都是C、H、O、N、P,A错误;组成DNA的碱基为A、C、G、T,而组成RNA的碱基为A、C、G、U,因此两者的碱基不完全相同,而不是完全不同,B错误;在结构上,DNA一般为双螺旋结构,RNA通常为单链结构,C正确;在分布上,真核细胞的DNA主要存在于细胞核中,细胞质中也含有DNA,RNA主要存在于细胞质中,细胞核中也含有RNA,D错误。故选C。
3.(2023·黑龙江齐齐哈尔高一校考期中)俄罗斯《消息报》2017年3月1日列出世界卫生组织日前发出的一份列有12种最危险超级细菌清单,指出这些细菌对现有抗生素产生耐药性,对人类健康构成巨大威胁。下列关于“超级细菌”细胞内DNA与RNA特点的比较,叙述正确的是( D )
A.在细胞内存在的主要部位相同
B.构成的碱基都相同
C.核苷酸之间的连接方式不同
D.构成的五碳糖不同
解析: 该“超级细菌”属于原核生物,原核生物的DNA主要存在于拟核中,与RNA不同,A错误;构成DNA的碱基是A、C、G、T,而构成RNA的碱基是A、C、G、U,B错误;核苷酸之间的连接方式相同,都是通过磷酸二酯键相连接的,C错误;构成DNA的五碳糖是脱氧核糖,而构成RNA的五碳糖是核糖,D正确。故选D。
4.下列关于细胞内蛋白质和核酸的叙述,正确的是( B )
A.核酸和蛋白质的组成元素相同
B.核酸的合成需要相应蛋白质的参与
C.蛋白质的分解都需要核酸的直接参与
D.高温会破坏蛋白质和核酸分子中的肽键
解析:蛋白质除含有C、H、O、N外,一部分蛋白质还含有S;核酸的组成元素为C、H、O、N、P,A项错误;核酸的合成需要多种酶的参与,绝大多数酶的化学本质是蛋白质,B项正确;蛋白质的分解通常需要蛋白酶的参与,不需要核酸的直接参与,C项错误;肽键存在于蛋白质中的相邻氨基酸之间,不存在于核酸分子中,D项错误。
5.(2023·黑龙江哈尔滨高一哈九中校考开学考试)不同生物含有核酸种类不同。原核生物和真核生物同时含有DNA和RNA,病毒体内含有DNA或RNA,下列各种生物中关于碱基、核苷酸、五碳糖种类的描述正确的是( B )
解析: T4噬菌体属于DNA病毒,只有DNA一种核酸,故含A、T、C、G四种碱基,只含4种脱氧核苷酸,只含脱氧核糖一种五碳糖,A错误;烟草叶肉细胞和豌豆根毛细胞同时含DNA和RNA两种核酸,故碱基有A、C、G、U、T 5种,含核糖核苷酸4种、脱氧核苷酸4种,共含8种核苷酸,含有脱氧核糖和核糖共两种五碳糖,B正确,D错误;烟草花叶病毒属于RNA病毒,故含A、U、C、G四种碱基,只含4种核糖核苷酸,只含核糖一种五碳糖,C错误。故选B。
6.(2023·山东济南高一统考期末)核酸是遗传信息的携带者,下列有关核酸的叙述中,正确的是( D )
A.DNA和RNA的基本组成单位都由磷酸、脱氧核糖和含氮碱基构成
B.DNA是所有生物的遗传物质,仅存在于细胞核中
C.将豌豆叶肉细胞中的核酸彻底水解,可获得6种小分子物质
D.核酸中核苷酸的排列顺序储存着生物的遗传信息
解析: DNA的基本单位是脱氧核苷酸,是由磷酸、脱氧核糖和含氮碱基组成的;RNA的基本单位是核糖核苷酸,是由磷酸、核糖和含氮碱基组成的,A错误;绝大多数生物的遗传物质是DNA,少数是RNA,DNA主要存在于细胞核,线粒体和叶绿体也含有少量的DNA,B错误;豌豆叶肉细胞含有DNA和RNA,彻底水解后产物是磷酸、脱氧核糖、核糖、A(腺嘌呤)、T(胸腺嘧啶)、U(尿嘧啶)、C(胞嘧啶)、G(鸟嘌呤),共8种小分子物质,C错误;核酸是生物的遗传物质,核酸中核苷酸的排列顺序储存着生物的遗传信息,D正确。故选D。
7.(2023·云南西双版纳高一西双版纳州第一中学校考期中)生物大分子在生物体生命活动中具有重要的作用。碳原子本身的化学性质,使它能够通过化学键连接成链状或环状,从而形成生物大分子。以上事实可以说明( A )
①碳元素参与生物体内所有化合物的组成
②地球上的生命是在碳元素的基础上建立起来的
③生物大分子以碳链为骨架
④碳元素是组成生物体内有机化合物的最基本元素
A.②③④ B.③④
C.②④ D.①③④
解析: ①碳元素不一定能参与生物体内所有化合物的组成,例如H2O,①错误;②③④碳原子能够通过化学键连结成链状或环状,说明构成细胞生命大厦基本框架的蛋白质、核酸、多糖等生物大分子是以碳链为骨架,因此碳元素是组成生物体内有机化合物的最基本元素,也是生命的核心元素,地球上的生命是在碳元素的基础上建立起来的,②③④正确。综上所述,②③④正确,A正确,B、C、D错误。故选A。
二、填空题
8.(2023·四川成都高一期末)肉毒梭菌(厌氧性梭状芽孢杆菌)是致死性最高的病原体之一,广泛存在于自然界中。肉毒梭菌的致病性在于其产生的神经麻痹毒素,即肉毒类毒素(一种蛋白质)。下图甲是肉毒梭菌中的某核苷酸,图乙是核苷酸链示意图。请据图回答问题:
(1)肉毒梭菌属于_原核__(“真核”或“原核”)生物,高温可使肉毒类毒素失活的主要原理是_高温改变了(或者破坏了)肉毒类毒素的空间结构__。
(2)已知图甲分子结构式中的碱基是腺嘌呤。
①该核苷酸的生物学名称是_腺嘌呤核糖核苷酸__。
②该核苷酸是构成哪一种核酸的原料?_RNA__。
(3)图乙为一条核苷酸链示意图。
①图中所示2、4、5的名称分别是_脱氧核糖__、_胞嘧啶脱氧核苷酸__、_脱氧核苷酸链__。
②与另一种核酸相比较,此结构中特有的碱基中文名称是_胸腺嘧啶__。
解析:(1)肉毒梭菌(厌氧性梭状芽孢杆菌)属于细菌,是原核生物,高温改变了肉毒类毒素的空间结构,所以高温可使肉毒类毒素失活。
(2)①已知图甲分子结构式中的碱基是腺嘌呤,五碳糖是核糖,所以该核苷酸的生物学名称为腺嘌呤核糖核苷酸。
②腺嘌呤核糖核苷酸是构成RNA的原料。
(3)①图乙中含有碱基T,所以代表脱氧核苷酸链,所以2、4、5的名称分别是脱氧核糖、胞嘧啶脱氧核苷酸、脱氧核苷酸链。
②乙图表示DNA的一条链,与另一种核酸RNA相比,DNA中特有的碱基是胸腺嘧啶。
选项
A
B
C
D
种类
T4噬菌体
烟草叶
肉细胞
烟草花
叶病毒
豌豆根
毛细胞
碱基
5种
5种
4种
8种
核苷酸
5种
8种
8种
8种
五碳糖
1种
2种
2种
2种
相关试卷
这是一份人教版 (2019)必修1《分子与细胞》第6章 细胞的生命历程第2节 细胞的分化练习题,共48页。试卷主要包含了选择题,填空题等内容,欢迎下载使用。
这是一份高中生物人教版 (2019)必修1《分子与细胞》第1节 被动运输同步达标检测题,共13页。试卷主要包含了选择题,填空题等内容,欢迎下载使用。
这是一份人教版 (2019)必修1《分子与细胞》第4节 蛋白质是生命活动的主要承担者同步达标检测题,共13页。试卷主要包含了选择题,填空题等内容,欢迎下载使用。

