资料中包含下列文件,点击文件名可预览资料内容






还剩40页未读,
继续阅读
成套系列资料,整套一键下载
- 第13讲 圆锥曲线中的定点、定直线问题(3类核心考点精讲精练)-备战2024年高考数学一轮复习(新教材新高考) 试卷 1 次下载
- 第15讲 圆锥曲线中的最值及范围问题(8类核心考点精讲精练)-备战2024年高考数学一轮复习(新教材新高考) 试卷 1 次下载
- 第16讲 圆锥曲线中的切线方程与切点弦方程(高阶拓展、竞赛适用)(3类核心考点精讲精练)-备战2024年高考数学一轮复习(新教材新高考) 试卷 1 次下载
- 第17讲 圆锥曲线中的阿基米德三角形(高阶拓展、竞赛适用)(7类核心考点精讲精练)-备战2024年高考数学一轮复习(新教材新高考) 试卷 1 次下载
- 第18讲 圆锥曲线中的极点极线问题(高阶拓展、竞赛适用)(1类核心考点精讲精练)-备战2024年高考数学一轮复习(新教材新高考) 试卷 1 次下载
- 第19讲 圆锥曲线中的光学性质(高阶拓展、竞赛适用)(3类核心考点精讲精练)-备战2024年高考数学一轮复习(新教材新高考) 试卷 1 次下载
第07讲 平面向量奔驰定理与三角形四心问题(高阶拓展,2类核心考点精讲精练)-备战2024年高考数学一轮复习(新教材新高考)
展开
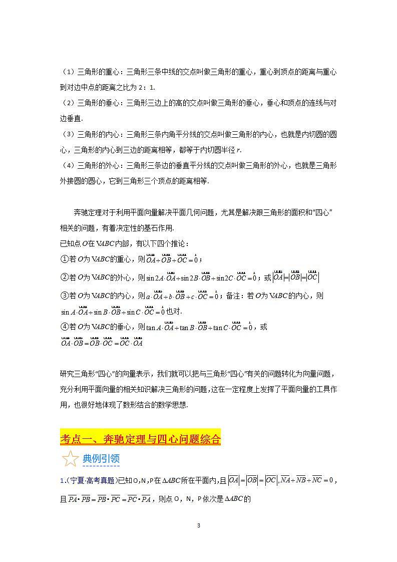
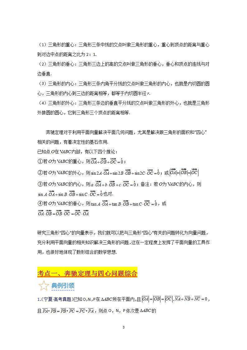
2024高考数学一轮复习第07讲 平面向量奔驰定理与三角形四心问题(高阶拓展)(核心考点精讲精练)平面向量问题是高中数学中的一个热点,在高考中考查比重不会很大,一般以选择填空形式出现,难度一般也会控制在中等,有时也会以压轴题命题。平面向量中有很多重要的应用,比如系数和(等和线)、极化恒等式、本节我们继续学习另一个重要的结论-奔驰定理。它将三角形的四心与向量完美地融合到一起,高中的同学们可以将这个内容当成课外拓展知识,同时也是加强对三角形的认识,加深对数学的理解。奔驰定理”揭示的是平面向量与三角形面积之间所蕴含的一个优美规律并因其图形与奔驰的logo相似而得名“奔驰定理”,会提升解题效率,可强化学习。知识讲解奔驰定理如图,已知P为内一点,则有.由于这个定理对应的图象和奔驰车的标志很相似,我们把它称为“奔驰定理”.奔驰定理的证明如图:延长与边相交于点则奔驰定理的推论及四心问题推论是内的一点,且,则有此定理可得三角形四心向量式(1)三角形的重心:三角形三条中线的交点叫做三角形的重心,重心到顶点的距离与重心到对边中点的距离之比为2:1.(2)三角形的垂心:三角形三边上的高的交点叫做三角形的垂心,垂心和顶点的连线与对边垂直.(3)三角形的内心:三角形三条内角平分线的交点叫做三角形的内心,也就是内切圆的圆心,三角形的内心到三边的距离相等,都等于内切圆半径r.(4)三角形的外心:三角形三条边的垂直平分线的交点叫做三角形的外心,也就是三角形外接圆的圆心,它到三角形三个顶点的距离相等.奔驰定理对于利用平面向量解决平面几何问题,尤其是解决跟三角形的面积和“四心”相关的问题,有着决定性的基石作用.已知点在内部,有以下四个推论:①若为的重心,则;②若为的外心,则;或③若为的内心,则;备注:若为的内心,则也对.④若为的垂心,则,或研究三角形“四心”的向量表示,我们就可以把与三角形“四心”有关的问题转化为向量问题,充分利用平面向量的相关知识解决三角形的问题,这在一定程度上发挥了平面向量的工具作用,也很好地体现了数形结合的数学思想.考点一、奔驰定理与四心问题综合1.(宁夏·高考真题)已知O,N,P在所在平面内,且,且,则点O,N,P依次是的(注:三角形的三条高线交于一点,此点为三角型的垂心)A.重心外心垂心 B.重心外心内心C.外心重心垂心 D.外心重心内心【答案】C【详解】试题分析:因为,所以到定点的距离相等,所以为的外心,由,则,取的中点,则,所以,所以是的重心;由,得,即,所以,同理,所以点为的垂心,故选C. 考点:向量在几何中的应用.2.(江苏·高考真题)O是平面上一定点,A、B、C是平面上不共线的三个点,动点P满足,,则P的轨迹一定通过的( )A.外心 B.内心 C.重心 D.垂心【答案】B【分析】根据是以为始点,向量与为邻边的菱形的对角线对应的向量,可知点轨迹,据此可求解.【详解】,令,则是以为始点,向量与为邻边的菱形的对角线对应的向量,即在的平分线上,,共线,故点P的轨迹一定通过△ABC的内心,故选:B1.(2023春·上海长宁·高三上海市延安中学校考期末)若是内一点,,则是的( )A.内心 B.外心 C.垂心 D.重心【答案】D【分析】利用向量的加法法则,结合重心定义判断作答.【详解】取线段的中点,连接,则,而, 因此,即三点共线,线段是的中线,且是靠近中点的三等分点,所以是的重心.故选:D2.(2023·江苏·高三专题练习)在中,若,则点H是的( )A.垂心 B.重心 C.内心 D.外心【答案】A【分析】根据向量的运算结合向量垂直分析判断.【详解】因为,则,所以,即点H在边的高线所在直线上,同理可得:,所以点H为的三条高线的交点,即点H是的垂心.故选:A.3.(2023春·山东泰安·高三新泰市第一中学校考阶段练习)已知点是平面上一定点,是平面上不共线的三个点,动点满足,,则点的轨迹一定通过的( )A.外心 B.内心 C.重心 D.垂心【答案】B【分析】由题设条件得到,从而判断出点P在的平分线上,由此得到点的轨迹一定通过的内心.【详解】分别表示方向的单位向量,令,,则,即,又,以为一组邻边作一个菱形,则点P在该菱形的对角线上,所以点P在,即的平分线上,故动点P的轨迹一定通过的内心.故选:B. 4.(2023春·四川南充·高三四川省南充高级中学校考阶段练习)已知是所在平面内一点,且点满足 则点一定的( )A.外心 B.重心 C.内心 D.垂心【答案】C【分析】表示与的角平分线垂直的向量,因为与垂直,所以平行于的角平分线,即点位于的角平分线上,同理可得,点位于的角平分线上以及的角平分线上,即点是的角平分线的交点,因此点是的内心.【详解】因为,所以,即,即可得,即是的角平分线;同理可得是的角平分线,是的角平分线,所以点为三条角平分线的交点,即点是的内心.故选:C考点二、奔驰定理与其他问题综合1.(2023·全国·高三专题练习)已知是内的一点,若的面积分别记为,则.这个定理对应的图形与“奔驰”轿车的很相似,故形象地称其为“奔驰定理”.如图,已知是的垂心,且,则( )A. B. C. D.【答案】A【分析】延长CO,BO,AO分别交边AB,AC,BC于点P,M,N,利用同底的两个三角形面积比推得即可求解作答.【详解】是的垂心,延长CO,BO,AO分别交边AB,AC,BC于点P,M,N,如图,则,,因此,,同理,于是得,又,即,由“奔驰定理”有,则,而与不共线,有,,即,所以.故选:A2.(2023·全国·高三专题练习)奔驰定理:已知点O是内的一点,若的面积分别记为,则.“奔驰定理”是平面向量中一个非常优美的结论,因为这个定理对应的图形与“奔驰”轿车的logo很相似,故形象地称其为“奔驰定理”.如图,已知O是的垂心,且,则( )A. B. C. D.【答案】B【分析】延长交于点P,则利用垂心的性质结合三角形面积的求法可得,再利用和可得,不妨设,利用可求出的值,从而可求出的值.【详解】延长交于点P,是的垂心,,.同理可得,.又,.又,.不妨设,其中.,,解得.当时,此时,则A,B,C都是钝角,不合题意,舍掉.故,则,故C为锐角,∴,解得,故选:B.【点睛】关键点点睛:此题考查向量的线性运算,考查三角函数恒等变换公式的应用,解题的关键是利用垂心的性质得,再结合已知条件得,设,再利用两角和的正切公式可得,从而可求得结果,考查计算能力和转化思想,属于较难题.3.(2023春·湖南株洲·高三炎陵县第一中学校联考期末)(多选)如图.为内任意一点,角的对边分别为,总有优美等式成立,因该图形酯似奔驰汽车车标,故又称为奔驰定理.则以下命题是真命题的有( )A.若是的重心,则有B.若成立,则是的内心C.若,则D.若是的外心,,,则【答案】AB【分析】对于A:利用重心的性质,代入即可;对于B:利用三角形的面积公式结合与可知点到的距离相等.对于C:利用将表示出来,代入,化简即可表示出的关系式,用将表示出来即可得处其比值.对于D:利用三角形的圆心角为圆周角的两倍,再将两边平方,化简可得,结合的取值范围可得出答案.【详解】对于A:如图所示:因为分别为的中点,所以,,同理可得、,所以,又因为,所以.正确;对于B:记点到的距离分别为,,因为,则,即,又因为,所以,所以点是的内心,正确;对于C:因为,所以,所以,所以,所以,化简得:,又因为不共线,所以,所以,所以,错误;对于D:因为是的外心,,所以,,所以,因为,则,化简得:,由题意知同时为负,记,,则,因为,所以,所以,所以,错误.故答案为:AB.1.(2023·全国·高三专题练习)“奔驰定理”是平面向量中一个非常优美的结论,因为这个定理对应的图形与“奔驰”轿车(Mercedesbenz)的logo很相似,故形象地称其为“奔驰定理”.奔驰定理:已知O是内的一点,的面积分别为,则有.设O是锐角内的一点,分别是的三个内角,以下命题不正确的有( )A.若,则O为的重心B.若,则C.若,,则D.若O为的垂心,则【答案】C【分析】对于A,假设为的中点,连接,由已知得在中线上,同理可得在其它中线上,即可判断;对于选项B,利用奔驰定理可直接得出B正确;对于C,根据奔驰定理可得,再利用三角形面积公式可求得,即可计算出,可得C错误;选项D,由垂心的性质、向量数量积的运算律,得到,结合三角形面积公式及角的互补关系得结论.【详解】对于A:如下图所示,假设为的中点,连接,则,故共线,即在中线上,同理可得在另外两边的中线上,故O为的重心,即A正确;对于B:由奔驰定理O是内的一点,的面积分别为,则有可知,若,可得,即B正确;对于C:由可知,,又,所以由可得,;所以,即C错误;对于D:由四边形内角和可知,,则,同理,,因为O为的垂心,则,所以,同理得,,则,令,由,则,同理:,,综上,,根据奔驰定理得,即D正确. 故选:C【点睛】关键点点睛:利用向量数量积定义、运算律和垂心性质得到向量模的比例,结合三角形面积公式和奔驰定理判断结论即可.2.(2023·全国·高三专题练习)奔驰定理:已知是内的一点,若、、的面积分别记为、、,则.“奔驰定理”是平面向量中一个非常优美的结论,这个定理对应的图形与“奔驰”轿车的很相似,故形象地称其为“奔驰定理”.如图,已知是的垂心,且,则( )A. B. C. D.【答案】A【分析】由O是垂心,可得,结合可得,根据三角形内角和为π,结合正切的和差角公式即可求解.【详解】∵是的垂心,延长交与点,∴,同理可得,∴:,又,∴,又,∴,不妨设,其中,∵,∴,解得或,当时,此时,则都是钝角,则,矛盾.故,则,∴是锐角,,于是,解得.故选:A.3.(2023·全国·高三专题练习)(多选)“奔驰定理”是平面向量中一个非常优美的结论,因为这个定理对应的图形与“奔驰”轿车(Mercedesbenz)的logo很相似,故形象地称其为“奔驰定理”.奔驰定理:已知是内一点,、、的面积分别为、、,则.设是锐角内的一点,、、分别是的三个内角,以下命题正确的有( )A.若,则B.,,,则C.若为的内心,,则D.若为的重心,则 【答案】ACD【分析】利用“奔驰定理”可判断A选项;求出,结合“奔驰定理”可判断B选项;利用“奔驰定理”可得出的值,结合勾股定理可判断C选项;利用重心的几何性质结合“奔驰定理”可判断D选项.【详解】对于A选项,因为,由“奔驰定理”可知,A对;对于B选项,由 ,,可知,又,所以,由可得,,,所以,B错;对于C选项,若为的内心,,则,又(为内切圆半径),所以,,故,C对;对于D选项,如下图所示,因为为的重心,延长交于点,则为的中点,所以,,,且,,所以,,由“奔驰定理”可得,D对.故选:ACD.【能力提升】一、单选题1.(2022·贵州安顺·统考模拟预测)已知O是平面上的一个定点,A、B、C是平面上不共线的三点,动点P满足,则点P的轨迹一定经过的( )A.重心 B.外心 C.内心 D.垂心【答案】C【分析】根据是以为始点,向量与为邻边的菱形的对角线对应的向量,可知点轨迹,据此可求解.【详解】因为为方向上的单位向量,为方向上的单位向量,则的方向与的角平分线一致,由,可得,即,所以点P的轨迹为的角平分线所在直线,故点P的轨迹一定经过的内心.故选:C.2.(2022·高三课时练习)已知点是所在平面上的一点,的三边为,若,则点是的( )A.外心 B.内心 C.重心 D.垂心【答案】B【分析】在,上分别取点,,使得,,以,为邻边作平行四边形,即可得到四边形是菱形,再根据平面向量线性运算法则及共线定理得到,,三点共线,即可得到在的平分线上,同理说明可得在其它两角的平分线上,即可判断.【详解】在,上分别取点,,使得,,则.以,为邻边作平行四边形,如图, 则四边形是菱形,且.为的平分线. , 即,.,,三点共线,即在的平分线上.同理可得在其它两角的平分线上, 是的内心.故选:B.3.(2023春·河南濮阳·高三统考期末)点为所在平面内的点,且有,,,则点分别为的( )A.垂心,重心,外心 B.垂心,重心,内心C.外心,重心,垂心 D.外心,垂心,重心【答案】A【分析】由题中向量的关系,根据数量积转化为位置上的关系,进而可判断.【详解】由,得,即,则,得所以,则,同理可得,,即是三边上高的交点,则为的垂心;由,得,设的中点为,则,即,,三点共线,所以在的中线上,同理可得在的其余两边的中线上,即是三边中线的交点,故为的重心;由,得,即,又是的中点,所以在的垂直平分线上,同理可得,在,的垂直平分线上,即是三边垂直平分线的交点,故是的外心,故选:A4.(2023春·四川成都·高三树德中学校考期末)已知点,,在所在平面内,且,,,则点,,依次是的( )A.重心、外心、垂心 B.重心、外心、内心C.外心、重心、垂心 D.外心、重心、内心【答案】A【分析】根据向量的运算逐个分析判断即可【详解】由,得,所以,设的中点为,连接,则,所以,所以点在边上的中线上,同理可得也在的中线上,所以点是的重心,由,得,所以到的三个顶点的距离相等,所以为的外心,由,得,所以,所以,所以,同理得,所以为的垂心,故选:A5.(2023春·天津·高三天津市第四十七中学校联考期末)已知三个不共线的向量满足,则为的( )A.内心 B.外心 C.重心 D.垂心【答案】A【分析】根据题意和向量加法的平行四边形法则作出几何图形,得到四边形是菱形,根据菱形性质可得在的角平分线上,从而可得出为内心.【详解】如图所示,在上取点,在延长线上取点,使得,可得,以为邻边作平行四边形,则,因为,所以平行四边形是菱形,所以,过点作的平行线交于点,因为,即,所以,所以点在上,因为,所以,由菱形的性质可得,所以,所以为的角平分线,所以在的角平分线上,同理可得:在的角平分线上,故在的角平分线上,所以为的内心.故选:A.6.(2023·全国·高三专题练习)已知,,在所在的平面内,且,且,则,,分别是的( )A.重心 外心 垂心 B.重心 外心 内心C.外心 重心 垂心 D.外心 重心 内心【答案】C【分析】根据三角形外心、重心和垂心的定义,结合向量的模、向量的运算、数量积及运算律判断即可.【详解】因为,所以O到顶点,,的距离相等,所以为的外心;由得,即,所以,同理可证,所以为的垂心;若,则,取的中点,则,所以,所以是的重心.故选:.二、多选题7.(2023春·湖北武汉·高三校联考阶段练习)已知,在所在的平面内,且满足,,则下列结论正确的是( )A.为的外心B.为的垂心C.为的内心D.为的重心【答案】BD【分析】由平面向量数量积的运算,线性运算及三角形五心的性质即可判断出答案.【详解】由题意,所以,即=0,所以,同理可得:,,所以M为的垂心;A错误,B正确;因为所以,所以,设AB的中点D,则,所以,所以C,N,D三点共线,即N为的中线CD上的点,且,所以N为的重心,C错误,D正确.故选:BD.8.(2023春·河北石家庄·高三校考阶段练习)设为所在平面上一点,内角,,所对的边分别是,,,则正确的是( )A.为的外心B.为的重心C.为的垂心D.为的内心【答案】BCD【分析】由三角形四心的定义,利用向量共线定理、向量垂直的几何意义和平面几何的知识,即可得出结果.【详解】对于A:当为三角形的外心,取的中点,,则,,即,反之,若,取的中点,则,即,即,只能得到在的垂直平分线上,不能得到为三角形的外心,故A错误;对于B:当为三角形的重心,为中线的交点,延长交于点,可得,所以,.反之,取的中点,若,则,则可得,,三点共线且,即为三角形的重心,故B正确;对于C:当为三角形的垂心,,同理可证,即,反之也成立,故C正确;对于D:当为三角形的内心,为三角形的角平分线,则,,如图过A作CF的平行线交BE的延长线于点N,过A作BE的平行线交CF于点M,则四边形为平行四边形,,所以,反之也成立,故D正确;故选:BCD9.(2023春·四川成都·高三成都七中校考阶段练习)“奔驰定理”因其几何表示酷似奔驰的标志得来,是平面向量中一个非常优美的结论.奔驰定理与三角形四心(重心、内心、外心、垂心)有着神秘的关联.它的具体内容是:已知M是内一点,,,的面积分别为,,,且.以下命题正确的有( )A.若,则为的重心B.若为的内心,则C.若,,为的外心,则D.若为的垂心,,则【答案】ABD【分析】对A,取BC的中点D,连接MD,AM,结合奔驰定理可得到,进而即可判断A;对B,设内切圆半径为,从而可用表示出,,,再结合奔驰定理即可判断B;对C,设的外接圆半径为,根据圆的性质结合题意可得,,,从而可用表示出,,,进而即可判断C;对D,延长AM交BC于点D,延长BO交AC于点F,延长CO交AB于点E,根据题意结合奔驰定理可得到,,从而可设,,则,,代入即可求解,进而即可判断D.【详解】对于A,取BC的中点D,连接MD,AM,由,则,所以, 所以A,M,D三点共线,且,设E,F分别为AB,AC的中点,同理可得,,所以为的重心,故A正确;对于B,由为的内心,则可设内切圆半径为,则有,,,所以,即,故B正确;对于C,由为的外心,则可设的外接圆半径为,又,,则有,,,所以,,,所以,故C错误;对于D,如图,延长AM交BC于点D,延长BM交AC于点F,延长CM交AB于点E,由为的垂心,,则,又,则,,设,,则,,所以,即,所以,所以,故D正确;故选:ABD.【点睛】关键点点睛:解答D选项的关键是通过做辅助线(延长AM交BC于点D,延长BO交AC于点F,延长CO交AB于点E),根据题意,结合奔驰定理得到,,再设,,得到,,进而即可求解.10.(2023春·江苏盐城·高三江苏省射阳中学校考阶段练习)“奔驰定理”是平面向量中一个非常优美的结论,因为这个定理对应的图形与“奔驰”轿车(Mercedesbenz)的logo很相似,故形象地称其为“奔驰定理”.奔驰定理:已知是内一点,,,的面积分别为,则,是内的一点,∠,∠,∠分别是的三个内角,以下命题正确的有( )A.若,则B.若,,且,则C.若,则为的垂心D.若为的内心,且,则 【答案】BCD【分析】根据题意得到,A错误,计算,根据比例关系得到B正确,确定得到C正确,根据面积公式得到,得到D正确,得到答案.【详解】对选项A:,则,错误;对选项B:,,故,,正确;对选项C:,即,故,同理可得,,故为的垂心,正确;对选项D:,故,设内接圆半径为,,,,即,即,,正确.故选:BCD11.(2023春·安徽·高三安徽省宿松中学校联考期中)如图,为内任意一点,角的对边分别为,则总有优美等式成立,此结论称为三角形中的奔驰定理.由此判断以下命题中正确的有( )A.若是等边三角形,为内任意一点,且点到三边的距离分别是,则有B.若为内一点,且,则是的内心C.若为内一点,且,则D.若的垂心在内,是的三条高,则【答案】ACD【分析】若是等边三角形,设其高为,用和表示出,代入奔驰定理,化简即可判断A;由及奔驰定理,根据平面向量基本定理即可得出,即可判断B;由得出,结合奔驰定理,根据平面向量基本定理得出,即可判断C;点是的垂心,得出, ,,代入奔驰定理即可判断D.【详解】因为为内任意一点,所以两两不共线;对A:是等边三角形,设其高为,则,,,代入奔驰定理得,,即,故A正确;对B:由且,根据平面向量基本定理得,则是的重心,故B不正确;对C:,即,又,由平面向量基本定理得,故C正确;对D:由点是的垂心,则,所以,同理可得,,,代入,得,即,故D正确;故选:ACD.12.(2023春·四川成都·高三成都七中校考阶段练习)“奔驰定理”因其几何表示酷似奔驰的标志得来,是平面向量中一个非常优美的结论.奔驰定理与三角形四心(重心、内心、外心、垂心)有着神秘的关联.它的具体内容是:已知M是内一点,,,的面积分别为,,,且.以下命题正确的有( )A.若,则为的重心B.若为的内心,则C.若,,为的外心,则D.若为的垂心,,则【答案】ABD【分析】对A,取BC的中点D,连接MD,AM,结合奔驰定理可得到,进而即可判断A;对B,设内切圆半径为,从而可用表示出,,,再结合奔驰定理即可判断B;对C,设的外接圆半径为,根据圆的性质结合题意可得,,,从而可用表示出,,,进而即可判断C;对D,延长AM交BC于点D,延长BO交AC于点F,延长CO交AB于点E,根据题意结合奔驰定理可得到,,从而可设,,则,,代入即可求解,进而即可判断D.【详解】对于A,取BC的中点D,连接MD,AM,由,则,所以, 所以A,M,D三点共线,且,设E,F分别为AB,AC的中点,同理可得,,所以为的重心,故A正确;对于B,由为的内心,则可设内切圆半径为,则有,,,所以,即,故B正确;对于C,由为的外心,则可设的外接圆半径为,又,,则有,,,所以,,,所以,故C错误;对于D,如图,延长AM交BC于点D,延长BM交AC于点F,延长CM交AB于点E,由为的垂心,,则,又,则,,设,,则,,所以,即,所以,所以,故D正确;故选:ABD.【点睛】关键点点睛:解答D选项的关键是通过做辅助线(延长AM交BC于点D,延长BO交AC于点F,延长CO交AB于点E),根据题意,结合奔驰定理得到,,再设,,得到,,进而即可求解.13.(2023春·重庆沙坪坝·高三重庆八中校考期末)平面向量中有一个优美的结论,有趣的是,这个结论对应的图形与“奔驰”轿车的logo非常相似,该结论如下:如图,已知是内部一点,将,,的面积分别记为,,,则.根据上述结论,下列命题中正确的有( ) A.若,则B.若,则C.若为的内心,且,则D.若为的垂心,则【答案】BCD【分析】对于A,由奔驰定理即可直接判断;对于B,结合平面向量的线性运算可得,进而由奔驰定理即可直接判断;对于C,由奔驰定理可得,设的内切圆半径为,结合面积公式可得,进而结合勾股定理即可求解;对于D,结合为的垂心,可得,,,进而根据平面向量数量积的定义可得,进而求解即可.【详解】对于A,由奔驰定理可得,故A错误;对于B,由,即,整理得,由奔驰定理可得,故B正确;对于C,由,可得,设的内切圆半径为, 则,,,所以,即,所以,即,故C正确;对于D,,,,因为为的垂心,所以,,,又,,,所以,即,同理可得,所以,所以,由奔驰定理可知D正确.故选:BCD.【点睛】关键点睛:本题关键在于理解题意,由得到,进而结合平面向量的数量积及线性运算求解即可.14.(2023·全国·高三专题练习)“奔驰定理”是平面向量中一个非常优美的结论,因为这个定理对应的图形与“奔驰”(Mercedesbenz)的logo很相似,故形象地称其为“奔驰定理”奔驰定理:已知O是内的一点,,,的面积分别为,,,则.若O是锐角内的一点,A,B,C是的三个内角,且点O满足.则( )A.O为的外心 B.C. D.【答案】BCD【分析】由确定出点O是三角形的垂心,判断A;利用直角三角形角的关系、边角关系计算判断B,C;由直角三角形边角关系计算判断D作答.【详解】依题意,,同理OA⊥CB,OC⊥AB,则O为的垂心,A错误;如图,直线分别交AB,AC于P,Q,由选项A知,,,,则,又,即有,又,因此,B正确;由选项B知,,同理,,同理可得,因此,C正确; ,同理可得,所以,D正确.故选:BCD【点睛】关键点睛:涉及直角三角形锐角的三角函数,合理利用直角三角形中边的比表示是解题的关键.15.(2023春·黑龙江哈尔滨·高三哈九中校考期末)“奔驰定理”是平面向量中一个非常优美的结论,因为这个定理对应的图形与“奔驰”轿车的三叉车标很相似,故形象地称其为“奔驰定理”.奔驰定理:已知O是内的一点,,,的面积分别为、、,则有,设O是锐角内的一点,,,分别是的三个内角,以下命题正确的是( ).A.若,则O为的重心B.若,则C.若O为(不为直角三角形)的垂心,则D.若,,,则【答案】ABC【分析】根据向量的线性运算结合三角形重心判断A;结合“奔驰定理”即可判断B;根据三角形垂心性质,推出,结合“奔驰定理”判断C;求出,结合“奔驰定理”可得,从而求得,判断D.【详解】对于A,设的中点为D,则, 即三点共线,则,设为的中点,同理可得,故O为的重心,A正确;对于B,若,结合,可知,B正确;对于C,,,,又O为(不为直角三角形)的垂心,设延长后交与G,则,同理,则,即,同理, 故,同理,又,,又O为(不为直角三角形)的垂心,则,故,即,同理,则,同理,故,又,可得,C正确;对于D,中,,,则,又,故,则,故,D错误,故选:ABC【点睛】关键点睛:本题题意比较新颖,综合考查了向量知识的应用,解答的关键是能灵活应用向量知识,比如三角形“心”的向量表示,结合“奔驰定理”进行解答.16.(2023·全国·高三专题练习)“奔驰定理”是平面向量中一个非常优美的结论,因为这个定理对应的图形与“奔驰”轿车(Mercedesbenz)的logo很相似,故形象地称其为“奔驰定理”.奔驰定理:已知O是内的一点,的面积分别为,则有.设O是锐角内的一点,分别是的三个内角,以下命题正确的有( )A.若,则O为的重心B.若,则C.若,,则D.若O为的垂心,则【答案】ABD【分析】A若为的中点,连接,由已知得在中线上,同理可得在其它中线上,即可判断;B、C将三角形补成一个以O为重心的三角形,根据向量的线性关系求出相关三角形面积的数量关系,即可得结论;D由垂心的性质、向量数量积的运算律,得到,结合三角形面积公式及角的互补关系得结论.【详解】A:若为的中点,连接,则,故共线,即在中线上,同理可得在其它两中线上,故O为的重心,正确;B:若,由题设知,即O为的重心,所以,,,,则,正确;C:由题设,若,所以,即O为的重心,则,而,则,故,,所以,错误;D:由,则,同理,,因为O为的垂心,则,所以,同理得:,,则,令,由,则,同理:,,综上,,由已知可得,正确.故选:ABD【点睛】关键点点睛:利用三角形重心的性质判断A、B、C,应用向量数量积定义、运算律和垂心性质得到向量模的比例,结合三角形面积公式判断结论.三、填空题17.(2023·全国·高三专题练习)已知点A,B,C,P在同一平面内,,,,则等于_______A.14∶3 B.19∶4 C.24∶5 D.29∶6【答案】19:4【分析】先根据向量的线性运算得到,然后再利用奔驰定理即可求解.【详解】由可得:,整理可得:,由可得,整理可得:,所以,整理得:,由奔驰定理可得:18.(2021·全国·高三专题练习)已知O,N,P在所在平面内,且,,且,则点O,N,P依次是的 (填三角形的四心)【答案】外心、重心、垂心【分析】由结合外接圆的性质得出O是外接圆的圆心,取中点,利用向量运算确定为三边中线的交点,从而判断为重心,由得出,即,再由判断是三角形的垂心.【详解】由题:,所以O是外接圆的圆心取中点,,,即所在直线经过中点,与中线共线,同理可得分别与边的中线共线,即N是三角形三条中线交点,即重心,,,即,同理可得,即P是三角形的垂心.故答案为:外心、重心、垂心【点睛】方法点睛:1、是的重心;2、是的外心;3、是的垂心19.(2023·全国·高三专题练习)已知O是平面上一定点,A、B、C是平面上不共线的三个点,动点P满足,,则P的轨迹一定经过的 .(从“重心”,“外心”,“内心”,“垂心”中选择一个填写)【答案】外心【分析】为中点,连接,计算,,得到,得到答案.【详解】如图所示:为中点,连接,,,故,即,故的轨迹一定经过的外心.故答案为:外心20.(2023·全国·高三专题练习)年,戴姆勒公司申请登记了“三叉星”做为奔驰轿车的标志,象征着陆上,水上和空中的机械化,而此圆环中的星形标志演变成今天的图案,沿用至今,并成为世界十大著名的商标之一(图一).已知为内一点,,,的面积分别为,,,则有,我们称之为“奔驰定理”(图二).已知的内角的对边分别为,且,为内的一点且为内心.若,则的最大值为 .【答案】/.【分析】根据内心特点可知,利用向量线性运算进行转化可求得,,则;利用余弦定理和基本不等式可求得,由此可得的最大值.【详解】为的内心,,,,,,即,,;(当且仅当时取等号),,,(当且仅当时取等号),的最大值为.故答案为:.
相关资料
更多