人教版七年级上册地理 5 发展与合作 同步测试
展开
这是一份人教版七年级上册地理 5 发展与合作 同步测试,共5页。试卷主要包含了单选题,填空题,综合题等内容,欢迎下载使用。
1.下列有关发达国家和发展中国家的叙述,正确的是( )
A. 发展中国家国内生产总值高于发达国家 B. 发展中国家农业生产技术水平较高
C. 发达国家人口多于发展中国家 D. 发达国家经济发展水平较高
2.南南合作是指( )
A. 南北美洲之间各国的合作 B. 亚洲与大洋州之间的政治、经济的合作
C. 发展中国家之间的互助合作 D. 发达国家之间的互助合作
3.下列国家中,经济最发达的是( )
A. 韩国 B. 日本 C. 印度 D. 印度尼西亚
4.下列各选项是发展中国家主要分布地区的是( )
A. 亚洲、非洲、拉丁美洲 B. 亚洲、非洲、欧洲
C. 欧洲、北美洲、大洋洲 D. 大洋洲、欧洲、非洲
5.划分发达国家和发展中国家的依据主要是 ( )
A. 人口数量多少 B. 军事力量强弱 C. 经济发展水平 D. 国土面积大小
6.“南北对话”是指( )
A. “金砖五国”与美国欧盟的商谈 B. 南美洲国家与北美洲国家之间的商谈
C. 发达国家与发展中国家之间的商谈 D. 南半球国家与北半球国家之间的商谈
7.下列大洲中,发达国家数量最多的是( )
A. 亚洲 B. 非洲 C. 欧洲 D. 北美洲
8.为迎接经济全球化的浪潮,我们该做的是( )
A. 加强与各国地区的经济合作 B. 阻止人才向外流出
C. 阻止资源、原料的出口 D. 阻止外国资本的流入
9.下列说法正确的是( )
A. 国界是地图上一国与另一国或公海之间的分界线
B. 领土是国界范围以内的领陆、领海和领空
C. 一些目前还没有政府的殖民地和属地,叫做“地区”
D. 人均国内生产总值在10000美元以上的国家,被称为发达国家
10.发达国家与发展中国家之间有关经济、政治等方面共同问题的商谈被称为( )
A. 东西合作 B. 东西对话 C. 南北对话 D. 南南合作
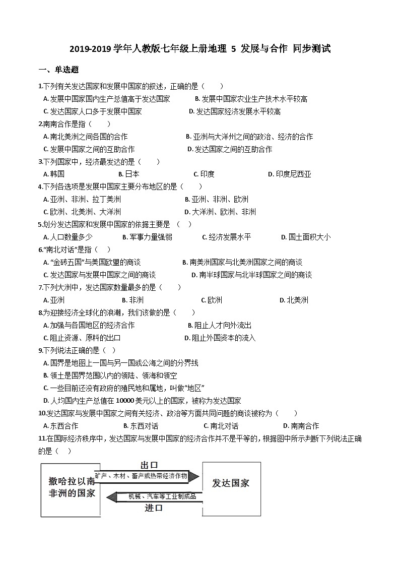
11.在国际经济秩序中,发达国家与发展中国家的经济合作并不是平等的,根据图中所示判断下列说法正确的是( )
A. 撒哈拉以南非洲的国家在国际贸易中处于有利地位
B. 发达国家主要以出口工业制成品,价格高,赚的钱多,使富国更富
C. 撒哈拉以南非州的国家大量出口矿产、农畜产品,经济发展水平高
D. 发展中国家和发达国家之间的政治、经济商谈称为“南南合作”
12.下列四个国家中,属于如图所示Ⅰ类国家的是( )
A. 尼日利亚 B. 澳大利亚 C. 日本 D. 德国
13.由美国次贷危机引发的金融危机迅速波及全球,这说明( )
A. 人民币国际化速度逐步加快 B. 中国经济实力不断增强
C. 世界经济全球化速度加快 D. 世界经济的单极化已经形成
二、填空题
14.国际上发展中国家与发达国家之间的经济、政治商谈叫做“________ ”.发展中国家之间的互助合作称为“________ ”.
15.将下列地理事物与其所对应的内容连接起来.
①"坐在矿车上"的国家________ A、撒哈拉以南非洲
②“世界加油站” ________ B、俄罗斯
③黑种人的故乡 ________ C、澳大利亚
④热带雨林 ________ D、俄罗斯
16.当今世界,加强________尤其重要。一方面,全球资源和能源的分布是________ ;另一方面,很多国家的经济发展与其他国家息息相关。
三、综合题
17.阅读下列资料,完成各题。
材料一:4月14日,金砖国家领导人第三次会晤在中国三亚举行。这是南非加入金砖阵容后的首次峰会。金砖五国人口规模、经济总量和贸易总量分别占全球的40%、16%和15%,在世界上具有重要的地位。
材料二:世界海陆分布略图(如图1)。(斜线部分表示金砖国家)
(1)在图中适当位置补绘出缺少的大陆。
(2)如果将“金砖国家”根据地理位置分成两类,你怎么划分?(请写出你的分类依据及各国所属的类别)。
(3)南非有些地方当日照市多雨的月份也出现多阴雨天气,少雨的月份也少雨。该地的气候类型可能是________。
(4)如图2标明了“金砖国家”在世界经济中的地位。请选择一个国家简要说明。
选择国家:________
说明:________。
18.阅读下面材料,回答问题.
11月14日至23日,国家主席习近平应邀赴布里斯班出席二十国集团领导人第九次峰会,对澳大利亚、新西兰、斐济进行国事访问并同太平洋建交岛国领导人举行集体会晤,习近平主席10天辗转3国7个城市,开展80余场双多边活动,同近40位国家领导人和国际组织负责人以及往访国各界人士广泛接触、交流、提出倡议、推动合作、传递信心,重大利好消息接连推出.
(1)近年来,中国与澳大利亚、新西兰的关系快速发展,合作成果丰硕.中澳、中新之间的经济合作、对话均属于________ (南北对话/南南合作).
(2)下列二十国组织各成员国中,均属于发达国家的是 .
A. 美国、日本、土耳其 B. 法国、英国、印度
C. 德国、英国、意大利 D. 南非、阿根廷、巴西
(3)近年来二十国组织成员国之间的合作成效显著.关于发达国家与发展中国家的经济合作中,为发展中国家带来的好处是 .
①能够解决资源不足问题
②能够解决资金不足问题
③能够促进管理水平的提高和生产设备的更新换代
④能够促进工业的发展,缩小与发达国家的差距
A. ①②③ B. ②③④ C. ①③④ D. ①②④
19.读材料,回答下列问题.
材料一:南非前总统曼德拉(图1)
材料二:5月5日,李克强总理对非盟总部进行正式访问,8日出席在尼日利亚首都阿布贾举行的第24届非洲峰会全会,然后访问安哥拉和肯尼亚,5月11日回到北京.
材料三:李克强访问路线图及开普敦气候资料图(图2).
(1)曼德拉一生都奉献给了南非反人种隔离运动,于1993年获得了诺贝尔和平奖,并于1994年当选为南非历史上第一位________ (人种)总统.
(2)二战前,非洲大部分地区为殖民地,独立国家只有三个,其中一个为李总理访问的四国之一,同时也是非盟总部所在国,这个国家是________ .中国与非洲四国间的相互合作属于“________ ”(南北对话/南南合作).
(3)开普敦位于________ (南/北)半球,其气候类型的特点是________ .
答案解析部分
一、单选题
1.【答案】D
【解析】【分析】发展中国家国内生产总值低于发达国家,故A错误;发展中国家农业生产技术水平较低,故B错误;发达国家人口与发展中的人口无法比较,故C错误;发达国家经济发展水平较高,故D正确.故选:D.
【点评】世界各国的经济发展状况存在着明显差异.根据经济发展水平通常把国家分为发达国家和发展中国家.发达国家大多分布于北美洲、欧洲、大洋洲.发展中国家以亚洲、非洲和拉丁美洲的国家为主.
2.【答案】C
【解析】【分析】南南合作就是指发展中国家之间的互助合作.故C符合题意.故选:C.
【点评】随着知识经济和信息时代的来临,国家与国家之间各成体系、相对封闭的经济格局已被打破.资源、技术、人才、信息等逐渐成为全球共享的财富,各国各地区的经济联系越来越紧密,产品生产的分工协作越来越显著.大量跨国公司和全球性的经济贸易组织的出现,是各国的经济更加相互依赖,相互融合,并朝着经济全球化的方向发展.
3.【答案】B
【解析】【分析】比较题干中的四个选项可得,日本是经济最发达的国家.
故选:B.
【点评】日本是亚洲唯一的发达国家,韩国、印度和印度尼西亚都属于发展中国家.
4.【答案】A
【解析】【分析】发达国家主要分布在北美洲、欧洲、大洋洲;发展中国家主要分布在亚洲、非洲和拉丁美洲。
故选:A
【点评】世界各国的经济发展状况存在着明显差异。根据经济发展水平通常把国家分为发达国家和发展中国家。发达国家大多分布于北美洲、欧洲、大洋洲。发展中国家以亚洲、非洲和拉丁美洲的国家为主。
5.【答案】C
【解析】【分析】世界各国的经济发展状况存在着明显差异.根据经济发展水平的高低,通常可把世界上的国家划分为发达国家和发展中国家,故选C.
6.【答案】C
【解析】【分析】“南北对话”是指发达国家与发展中国家之间的商谈,“南南合作”是指发展中国家与发展中国家的合作与交流。
【点评】本题还可以考查主要国家的面积、所在大洲;超过1亿人口的国家、联合国等知识。
7.【答案】C
【解析】【分析】世界上发达国家最多的大洲是欧洲,发展中国家最多的大洲是非洲。
故选:C
【点评】世界各国的经济发展状况存在着明显差异。根据经济发展水平通常把国家分为发达国家和发展中国家。发达国家大多分布于北美洲、欧洲、大洋洲。发展中国家以亚洲、非洲和拉丁美洲的国家为主。
8.【答案】A
【解析】【分析】随着知识经济和信息时代的来临,资源、技术、人才、信息等逐渐成为全球共享的财富,各国各地区的经济联系越来越紧密,产品生产的分工协作越来越显著。所以我们应积极参与到国际经济合作中去来发展我国的经济。
故选:A
【点评】经济全球化是指世界经济活动超越国界,通过对外贸易、资本流动、技术转移、提供服务、相互依存、相互联系而形成的全球范围的有机经济整体。经济全球化是当代世界经济的重要特征之一,也是世界经济发展的重要趋势。
9.【答案】B
【解析】【分析】国界是地图上一国与邻国或公海之间的界限。它是国家主权范围的边界。国界范围内的领陆、领水、领空,总称为领土。一些还没有获得独立的殖民地和属地,叫做“地区”。故本题B选项符合题意。
【点评】本题是一道基础题,识记国界、领土、地区、发达国家的概念即可解答。
10.【答案】C
【解析】【分析】发展中国家与发达国家之间的商谈,叫做“南北对话”;发展中国家之间的合作,叫做“南南合作”。
故选:C
【点评】(1)发达国家大多分布在北美洲、欧洲、大洋洲,这些发达国家,除澳大利亚和新西兰外,都分布在北半球(北);(2)发展中国家以亚洲、非洲和拉丁美洲的国家为主,这些发展中国家,主要分布在北半球的南部和南半球(南)。本题考查的是发达国家和发展中国家之间的关系,理解解答即可。
11.【答案】B
【解析】【分析】长期的殖民统治,使非洲成为世界上经济发展水平最低的一洲。非洲国家在政治上取得独立以后,民族经济取得不同程度的发展,但大多数国家的工业基础仍很薄弱,片面发展一种或几种面向出口的农矿初级产品,成为发达国家的原料供应地和工业品市场,这种国际贸易模式属于单一商品经济,在国际贸易中处于不利地位;故AC错误;发达国家科技水平高,加工制造业发达,从发展中国家购进价格低廉的原材料和矿产等,发展中国家从发达国家购进价格较高的工业品和技术等,从中获取高额利润,从而发达国家与发展中国家的经济发展水平差异大,使富国更富;故B正确;发展中国家和发达国家之间的政治、经济商谈称为“南北对话”;故D错误;故选B。
12.【答案】A
【解析】【分析】读图可知,Ⅰ类国家为发展中国家,比较题干中的四个选项可得,尼日利亚属于发展中国家。根据题意。
故选:A
【点评】从两类国家人口与国内生产总值比较图可以看出,Ⅰ类国家人口占世界总人口的84%,Ⅱ类国家人口占世界总人口的16%,而Ⅰ类国家的国内生产总值之和却占世界国内生产总值之和的28%,Ⅱ类国家的国内生产总值之和却占世界国内生产总值之和的72%。可见Ⅰ类国家为发展中国家,Ⅱ类国家为发达国家。澳大利亚、日本、德国都是发达国家。该题考查发达国家与发展中国家的人口、国内生产总值的数值,读图比较记忆即可。
13.【答案】C
【解析】【分析】随着知识经济和信息时代的来临,国家与国家之间各成体系、相对封闭的发展格局已被打破.经济全球化成为当今世界经济发展的重要特征,因此由美国次贷危机引发的金融危机迅速波及全球.故选:C.
【点评】经济全球化是指世界经济活动超越国界,通过对外贸易、资本流动、技术转移、提供服务、相互依存、相互联系而形成的全球范围的有机经济整体.本题考查了经济全球化的概念,理解解答有效.
二、填空题
14.【答案】南北对话 ;南南合作
【解析】【分析】发达国家大多分布在北美洲、欧洲、大洋洲,这些发达国家,除澳大利亚和新西兰外,都分布在北半球;发展中国家以亚洲、非洲和拉丁美洲的国家为主,这些发展中国家,主要分布在北半球的南部和南半球;发展中国家与发达国家之间的商谈,叫做“南北对话”;发展中国家之间的商谈,叫做“南南合作”.故答案为:南北对话;南南合作.
【点评】(1)发达国家大多分布在北美洲、欧洲、大洋洲,这些发达国家,除澳大利亚和新西兰外,都分布在北半球(北);(2)发展中国家以亚洲、非洲和拉丁美洲的国家为主,这些发展中国家,主要分布在北半球的南部和南半球(南).
15.【答案】澳大利亚;俄罗斯 ;撒哈拉以南非洲;巴西
【解析】【分析】 坐在矿车上的国家是指澳大利亚,该国家矿产资源丰富;世界加油站是指俄罗斯,该国家有丰富的石油和天然气;黑种人的故乡是指撒哈拉以南非洲,热带雨林主要分布在巴西.
故答案为:
【点评】 澳大利亚铁矿、铝土矿、煤、石油等矿产资源丰富,而且开采的矿石一半以上用于出口,被誉为“坐在矿车上的国家”.俄罗斯自然资源丰富,有世界的加油站之称,撒哈拉以南非洲有黑种人的故乡之称,巴西北部的亚马孙平原覆盖着地球上最大的热带雨林.
16.【答案】国际经济合作;不均衡
【解析】【分析】当今世界,加强国际经济合作尤其重要。一方面,全球资源和能源的分布是不均衡;另一方面,很多国家的经济发展与其他国家息息相关。
【点评】本题考查主要地域发展差异、发达国家和发展中国家的分布、国际经济合作相关知识,要求学生对基础知识有一定的掌握。
三、综合题
17.【答案】(1)
(2)南北半球:北半球(俄罗斯、中国、印度)和南半球(巴西、南非);
东西半球:东半球国家(俄罗斯、中国、南非、印度)西半球国家(巴西);
纬度位置:高纬度国家:俄罗斯(北极圈穿过)和中低纬度国家:中国、印度、巴西、南非(回归线穿过);
(3)地中海气候
(4)中国;“世界工厂”,改革开放以来,工业发展迅速,工业产品出口量大。
【解析】【分析】(1)图中缺少澳大利亚大陆。(2)可以从所处的半球、纬度位置等角度分类即可。(3)地中海气候属于夏季炎热干燥,冬季温和湿润的气候类型。(4)此题任意选一个国家即可。中国:“世界工厂”,改革开放以来,工业发展迅速,工业产品出口量大。印度:“世界办公室”,是世界计算机软件大国,其软件出口量仅次于美国。俄罗斯:“世界加油站”,石油储量丰富,产量及出口量大。巴西:“世界原料基地”,有丰富的铁矿、雨林等自然资源,农矿产品出口量大。
故答案为:(1) ;(2)南北半球:北半球(俄罗斯、中国、印度)和南半球(巴西、南非);东西半球:东半球国家(俄罗斯、中国、南非、印度)西半球国家(巴西);纬度位置:高纬度国家:俄罗斯(北极圈穿过)和中低纬度国家:中国、印度、巴西、南非(回归线穿过);(3)地中海气候;(4)中国:“世界工厂”,改革开放以来,工业发展迅速,工业产品出口量大。
【点评】依据金砖国家的相关知识回答即可。此题考查了“金砖国家”的知识,要结合时政掌握主要的国际组织。
18.【答案】(1)南北对话
(2)C
(3)B
【解析】【分析】(1)发展中国家与发达国家之间关于经济、政治等方面问题的商谈,叫做“南北对话”.发展中国家之间的互助合作,称为“南南合作”.中国是发展中国家,澳大利亚和新西兰是发达国家,故中澳、中新之间的经济合作、对话均称为南北对话.(2)发达国家主要有美国、加拿大、德国、英国、意大利、法国、日本、澳大利亚和新西兰等.(3)发展中国家在经济发展中的不利条件是资金不足、管理落后、缺少先进的技术和设备,与发达国家合作,发达国家经济发展水平高,能给发展中国家带来资金、先进的技术和先进的管理经验,这样就能促进发展中国家的经济发展;但是发展中国家与发达国家的经济合作并不能够从根本上解决发展中国家资源不足的状况.故答案为:(1)南北对话;(2)C;(3)B.
【点评】针对发展中国家与发达国家分布的南北差异,国际上把这种经济发展差别说成是“南北差距”.发展中国家与发达国家之间关于经济、政治等方面问题的商谈,叫做“南北对话”.发展中国家之间的互助合作,称为“南南合作”.根据经济发展水平的高低,通常把世界上的国家划分为发达国家和发展中国家,发达国家大多分布于北美洲、欧洲和大洋洲;发展中国家大多分布在亚洲、非洲和拉丁美洲.发达国家利用其掌握的高技术和从发展中国家购买来的廉价原材料,制造技术含量高的工业品,并销售到世界各地,获取高额利润,因而经济发展水平比较高.大多数发展中国家,由于历史上长期受帝国主义和殖民主义的侵略剥削,大量资源被掠夺,生产品种单一,建设资金不足,生产效率不高,导致社会经济发展相对落后,有些国家还处于非常贫困的状态.
19.【答案】(1)黑色人种
(2)埃塞俄比亚 ;南南合作
(3)南 ;夏季炎热少雨,冬季温暖多雨
【解析】【分析】(1)非洲是黑色人种的故乡,曼德拉属于黑色人种.(2)非洲联盟是一个包涵了54个非洲会员国的联盟,是属于集政治、经济和军事于一体的全非洲性的政治实体.总部设在埃塞俄比亚首都亚的斯亚贝巴.中国与非洲国家都是发展中国家,相互合作属于南南合作.(3)地中海气候主要分布在南北纬30°~40°的大陆西岸,以地中海地区最为典型,所以称为地中海气候,非洲南部的开普敦也是地中海气候.故答案为:(1)黑色人种;(2)埃塞俄比亚;南南合作;(3)南;夏季炎热少雨,冬季温暖多雨.
【点评】非洲位于东半球的西部,地跨赤道南北.它东濒印度洋,西临大西洋,北隔地中海及直布罗陀海峡与欧洲相望,东北与亚洲之间隔着狭长的红海,并以苏伊士运河为陆上分界.
相关试卷
这是一份人教版 (新课标)七年级上册发展与合作当堂检测题,共8页。试卷主要包含了选择题,判断题,填空题,解答题等内容,欢迎下载使用。
这是一份人教版七年级上册地理 5.发展与合作 同步测试,共5页。试卷主要包含了单选题,填空题,综合题等内容,欢迎下载使用。
这是一份人教版七年级上册地理 5.1发展与合作 同步训练,共5页。试卷主要包含了单选题,填空题,综合题等内容,欢迎下载使用。

