


人教版九年级物理 19.3安全用电 同步测试
展开1.下列情景中,符合安全用电规范的是( )
A. B. C. D.
2.下列做法中符合安全用电原则的是( )
A. 用湿布擦正在工作的台灯 B. 电冰箱工作时,其金属外壳接地
C. 人站在地上用手触摸裸露的火线 D. 在高压线附近放风筝
3.发现有人触电应该( )
A. 叫救护车或医生来救 B. 将触电的人用手拉离电源
C. 呼喊他人来救 D. 发现有人触电,先将电源开关拉断,或用绝缘物将电线挑开,再抢救
4.如图所示,符合安全用电原则的是( )
A. 同时使用大功率用电器B. 用电器金属外壳接地
C. 使用绝缘皮破损的导线 D. 用湿手触摸开关
5.关于家庭安全用电,下列说法不正确的是( )
A. 使用试电笔时,手不要接触金属笔尾
B. 一旦发生触电事故,应先切断电源再进行抢救
C. 电脑、电视机等用电器长时间待机,应切断电源
D. 同时使用大功率用电器前,必须先考虑电能表、保险丝等的承受能力
6.以下事例中,符合安全用电原则的是 ( )
A. 用湿抹布擦插座 B. 保险丝可以用铜丝代替
C. 不接触低压带电体,不靠近高压带电体 D. 使用大功率用电器可以用两孔插座
7.下列有关安全用电的说法正确的是( )
A. 外壳损坏的插座应及时更换 B. 用电器着火时,应迅速向用电器泼水灭火
C. 发现有人触电时,立即用手把人拉开 D. 使用试电笔时手指要接触笔尖金属体
8.电能是一种方便的能源,它的广泛应用形成了人类近代史上第二次技术革命.有力地推动了人类社会的发展,给人类创造了巨大的财富.但如果在生产和生活中不注意安全用电,会带来灾害.关于安全用电,下列说法正确的是( )
A. 常用抹布擦拭亮着的台灯灯泡,使其保持干净
B. 长期使用大功率电器时,为避免烧断保险丝,可以用铜丝代替保险丝
C. 用试电笔辨别火线和零线时,用笔尖金属体接触火线或零线,手指要接触笔尾金属体
D. 使用有金属外壳的家用电器时,应将其外壳接在零线上
9. “珍爱生命、注意安全”是人们在日常生活中必须具有的意识.关于安全用电,下列做法正确的是( )
A. 为了清洁卫生,应经常用湿布擦拭正在工作的台灯
B. 为了不影响工作,更换灯泡或维修电路时可以不断开电源
C. 发现有人触电时,应先切断电源,再把人拉开
D. 一个多孔插线板可以同时使用多个大功率用电器
10.下列做法符合安全用电常识的是( )
A. 用电器的三角抽头可以插入两孔插座中使用
B. 使用测电笔时,金属体笔尖应该接触被测导线,手指按住金属体笔尾,不能碰到金属体笔尖
C. 有人触电时应迅速用手把他拉离电源
D. 家庭电路中开关接在火线或零线上都可以
二、填空题
11.人体触电时,电流对人体的危害程度跟________ 、 ________等因素有关, ________越大,从触电到死亡的时间越短.
12.大量事实表明,________的电压才是对人体安全电压.当因出汗或其他因素导致双手潮湿时,人若接触较高的电压,发生危险的可能性________(选填“变大”或“变小”),这是因为此时人的电阻明显________(选填“变大”或“变小”).
13.家庭电路中的触电事故,都是人体直接或间接接触________引起的;高压触电的类型是高压电弧触电和________触电.
14.我国家庭照明电路的电压是________V,家庭电路进户的两条输电线,一条是________线,另一条是________线,可以用________来判断.正确使用的是图________台灯和控制它的开关是________(串联/并联)的,开关必须接在________线上.家庭电路触电事故有单线触电和双线触电两种,都是人体直接或间接跟________(选填“火线”或“零线”)接触造成的.夏季雷雨天气较多,为避免遭受雷击,一定要在高大建筑上安装________;对人体的安全电压是________V.潮湿的雨季,人体的安全电压将________.
15.为了确保用电的安全,日常生活中更换灯泡、搬动电器前应________电源开关,洗衣机、电冰箱使用的是________(选填“两脚”或“三脚”)电源插头。
三、解答题
16.在家庭电路中,金属外壳用电器为什么外壳必须接地?
17.在家用电器的电源插头中有些是用二脚插头,有些是用三脚插头,请各举出两种电器.说明用三脚插头目的是什么.
四、综合题
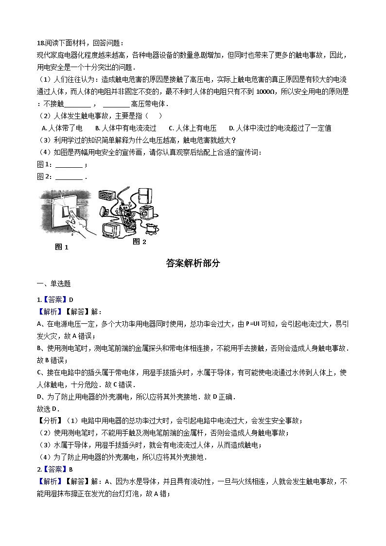
18.阅读下面材料,回答问题:
现代家庭电器化程度越来越高,各种电器设备的数量急剧增加,但同时也带来了更多的触电事故,因此,用电安全是一个十分突出的问题.
(1)人们往往认为:造成触电危害的原因是接触了高压电,实际上触电危害的真正原因是有较大的电流通过人体,而人体的电阻并非固定不变的,最不利时人体的电阻只有不到1000Ω,所以安全用电的原则是:不接触________ , ________ 高压带电体.
(2)人体发生触电事故,主要是指( )
A. 人体带了电 B. 人体中有电流流过 C. 人体上有电压 D. 人体中流过的电流超过了一定值
(3)利用学过的知识简单解释为什么电压越高,触电危害就越大?
(4)如图是两幅用电安全的宣传画,请你认真观察后给配上合适的宣传词:
图1:________ ;
图2:________ .
答案解析部分
一、单选题
1.【答案】D
【解析】【解答】解:
A、在电源电压一定,多个大功率用电器同时使用,总功率会过大,由P=UI可知,会引起电流过大,易引发火灾,故A错误;
B、使用测电笔时,测电笔前端的金属探头和带电体相连接,不能用手去接触,否则会造成人身触电事故.故B错误;
C、接在电路中的插头属于带电体,用湿手拔插头时,水属于导体,有可能使电流通过水传到人体上,使人体触电,十分危险.故C错误.
D、为了防止用电器的外壳漏电,所以应将其外壳接地.故D正确.
故选D.
【分析】(1)电路中用电器的总功率过大时,会引起电路中电流过大,会发生安全事故;
(2)使用测电笔时,不能用手触及测电笔前端的金属杆,否则会造成人身触电事故;
(3)水属于导体,用湿手拔插头时,就会有电流流过人体,从而造成触电;
(4)为了防止用电器的外壳漏电,所以应将其外壳接地.
2.【答案】B
【解析】【解答】解:A、因为水是导体,并且具有流动性,一旦与火线相连,人就会发生触电事故,不能用湿抹布擦正在发光的台灯灯泡,故A错;
B、将家用电器的金属外壳接地,当用电器漏电时,电流就通过地线,流入大地,防止触电事故的发生,故B正确;
C、人站在地上用手触摸裸露的火线,会使人体和大地构成通路,造成触电事故,故C错误;
D、人靠近高压带电体会造成触电,所以在高压线附近不能放风筝,故D错误.
故选:B.
【分析】根据安全用电的常识分析.
(1)湿物体是导体,接触带电体容易发生触电;
(2)带有金属外壳的用电器,外壳一定要接地;
(3)当有人触电时,应先切断电源;
(4)不接触低压带电体;不靠近高压带电体.
3.【答案】D
【解析】【解答】解:当发现有人触电时,应该立即采取的措施是:迅速切断电源或用绝缘体挑开电线,不能用手拉开电线和触电的人,否则自己也会触电;也不可以喊人来处理,因为触电现象是较短时间内发生的事,故A、B、C不正确. 故选D.
【分析】发现有人触电后,采取的措施不能让自己直接或间接再接触火线,以防止自己再触电.
4.【答案】B
【解析】【解答】解:
A、因为电源电压一定,根据P=UI,若同时接入多个大功率用电器,则电路中的总电流会过大,将保险丝熔断或引起火灾,造成危险.此选项错误;
B、家用电器外壳加接地保护,可以防止外壳带电而发生触电事故.此选项正确;
C、绝缘皮破损的导线不能再使用,会发生触电.此选项错误;
D、水属于导体,用湿手触摸开关时,有可能使电流通过水传到人体上,使人体触电,十分危险.此选项错误.
故选B.
【分析】①家庭电路中电流过大的原因:一是电路中用电器的总功率过大;二是短路;
②对于金属外壳的家用电器,金属外壳一定接地,防止外壳漏电,发生触电事故;
③绝缘皮破损的导线容易漏电,接触时容易引起触电;
④用湿手拿插头往插座插时使水流到插头的金属片,金属片和火线接触,人体和火线间接接触,会发生触电事故.
5.【答案】A
【解析】【解答】解:A、使用测电笔辨别火线和零线时,用手接触笔尾金属体,笔尖接触电线,当氖管发光,表明检测的是火线,故A符合题意. B、发现有人触电时,千万不能用手将触电人拉开,会使救人者触电,应立即切断电源或用绝缘棒将导线挑开,使接触者尽快脱离电源,故B不符合题意.
C、电脑、电视机等用电器在待机时会消耗电能,为了节约电能,用电器长时间待机时要切断电源,故C不符合题意.
D、电能表和保险丝都有允许通过的最大电流,而造成家庭电路电流过大的原因有两个:一是总功率过大;二是短路,所以同时使用大功率用电器前,必须先考虑电能表、保险丝等的承受能力故,故D不符合题意.
故选A.
【分析】(1)使用测电笔时,手要接触笔尾金属体,才能形成回路.(2)一旦有人触电,应立即切断电源或用绝缘棒将导线挑开,使接触者尽快脱离电源.(3)电脑、电视机等用电器在待机时会消耗电能,应从节能的角度分析判断.(4)电能表和保险丝都有允许通过的最大电流,同时使用大功率用电器时,要考虑电能表、保险丝等的承受能力.
6.【答案】C
【解析】【解答】A、水是电的导体,用湿抹布擦带电的用电器时,可能会因湿抹布导电而发生触电事故,此做法不符合安全用电原则;
B、组成保险丝的材料是电阻率较大而熔点较低的铅锑合金,在电流过大时熔断,自动切断电路,起到保护作用;铜导线的熔点很高,当电流过大时,不能熔断起不到保护作用,容易引起火灾,此做法不符合安全用电原则;
C、不接触低压带电体,不靠近高压带电体,此做法符合安全用电原则;
D、使用大功率用电器时,当用电器火线漏电时,可能会造成触电事故的发生,必须使用三脚插头和三孔插座,使金属外壳与大地相连,电流通过地线导入大地,防止触电的发生,此做法不符合安全用电原则;
故选C.
【分析】(1)安全用电原则:不接触低压带电体,不靠近高压带电体;
(2)保险丝是用电阻率较大而熔点较低的铅锑合金制成的,当电流过大时,它会因温度过高而熔断,保护电路;
(3)湿物体是导体,接触带电体容易发生触电;
(4)对于功率较大的有金属外壳的用电器为了防止外壳带电,外壳要通过地线与大地相通.
7.【答案】A
【解析】【解答】解: A、当电线绝缘皮破损或插座的外壳损坏时,容易引发触电事故,应及时更换,故此项正确;
B、电器设备失火时,要先切断电源,再实行施救措施,故此项错误;
C、发现有人触电时,立即用手将其拉离电源会造成被救者也触电,应立即切断电源或用绝缘体把导线挑开,故此项错误;
D、使用测电笔时,手不能接触笔尖金属体,手一定要接触笔尾金属体,故此项错误;
故选A.
【分析】(1)外壳损坏的插座应及时更换,否则会出现用电事故;(2)电器设备失火时,要先切断电源,再实行施救措施,不可向用电器泼水,这样会导致更加严重的安全事故;(3)当有人触电或发生电火灾的时候,不能先进行抢救,要先断开电源;(4)正确使用测电笔时,手要接触笔尾金属体.
8.【答案】C
【解析】【解答】解:A、水是导体,用抹布擦拭亮着的台灯灯泡,容易发生触电事故,故A错误;
B、保险丝采用电阻率大熔点低的铅锑合金制成,在电流过大时能自动切断电源.铜的熔点高,在电流过大时不能自动切断电源,起不到保险的作用,故B错误;
C、使用测电笔辨别火线时,一定要用手触及笔尾的金属部分,不能用手触及测电笔前端的金属探头,否则会造成人身触电事故,故C正确;
D、大功率或带有金属外壳的用电器,其金属外壳一定要通过三角插头接地,以防用电器外壳带电,会危及人身安全,故D错误.
故选C.
【分析】(1)水是导体,潮湿的手接触用电器,容易发生触电事故;
(2)保险丝采用电阻率大熔点低的铅锑合金制成,在电流过大时能自动切断电源;
(3)使用测电笔辨别火线时,有一定要用手触及笔尾的金属部分,否则容易造成误判,认为带电体不带电是十分危险的.使用测电笔时,不能用手触及测电笔前端的金属探头,这样会造成人身触电事故;
(4)大功率或带有金属外壳的用电器,必须使用三脚插头,其中较长的脚与该用电器的外壳相连,以防外壳带电,危及人身安全.
9.【答案】C
【解析】【解答】解:A、生活中的水是导体,用湿布擦拭正在工作的台灯易引发触电事故,故A错误;
B、更换灯泡或维修电路时若不断开电源,容易引发触电事故,故B错误;
C、发现有人触电时,应先切断电源,再把人拉开,符合安全用电的要求,故C正确;
D、一个多孔插线板若同时使用多个大功率用电器,会造成总电流过大,易引发火灾,故D错误.
故选C.
【分析】根据安全用电的要求,不能用湿布擦拭电器;发生触电事故或维修电路时,应先切断电源;多个大功率用电器不能同时使用等.
10.【答案】B
【解析】【解答】解:A、为了防止因漏电而发生触电事故,有金属外壳的家用电器,外壳一定要接地,故不能将带有三线插头的用电器插在两孔插座上工作,故不符合安全用电的原则; B、使用测电笔时,笔尖应接触被测的导线,手指按住笔尾金属体,不能碰到笔尖,防止发生触电,故符合安全用电的原则;
C、发现有人触电时,不要直接去救援,因为人体是导体,如果接触触电人,救援人员可能直接或间接接触火线,发生触电事故,所以一定先切断电源,故不符合安全用电的原则;
D、电灯的开关接在了零线上时,即使断开,电灯或其他用电器仍带电,易发生触电事故,故不符合安全用电的原则;
故选B.
【分析】利用下列知识分析判断:(1)为防止因用电器漏电使其金属外壳带电而发生触电事故,一般用电器的金属外壳接地.(2)使用测电笔时,笔尖应接触被测的导线,手指按住笔尾金属体,不能碰到笔尖,防止发生触电.(3)一旦发生触电事故,应立即断开电源开关,或用绝缘体将电线挑开,使触电者与电源脱离,并进行现场抢救.(4)控制电灯的开关应安装在火线与灯之间.
二、填空题
11.【答案】电流的大小;通电时间长短;电流
【解析】【解答】人体对0.5毫安以下的工频电流一般是没有感觉的.人体触电时,当人体通过0.6mA的电流,会引起人体麻刺的感觉;通过20的电流,就会引起剧痛和呼吸困难;通过50mA的电流就有生命危险;通过100mA以上的电流,就能引起心脏麻痹、心房停止跳动,直至死亡.
故答案为:电流的大小,通电时间长短,电流.
【分析】人体的电阻一般是1000到2019Ω,故根据欧姆定律可知,当电压越大时,通过人体的电流越大,电流对人的危害程度越大.
12.【答案】不高于36V;变大;变小
【解析】【解答】解:大量事实表明,不高于36V的电压才是对人体安全电压.当因出汗或其他因素导致双手潮湿时,人若接触较高的电压,发生危险的可能性 变大,这是因为此时人的电阻明显 变小. 故本题答案为:不高于36V;变大;变小.
【分析】根据安全电压为不高于36V和水容易导电分析.
13.【答案】火线;跨步电压
【解析】【解答】解:据课本可知,家庭电路中人体触电原因是人体直接或间接接触火线,高压触电的类型是高压电弧触电和跨步电压触电. 故答案为:火线;跨步电压.
【分析】家庭电路中人体触电原因是人体直接或间接接触火线,高压触电的类型是高压电弧触电和跨步电压触电.
14.【答案】220;火;零;测电笔;丙;串联;火;火;避雷针;不高于36;变小
【解析】【解答】解:我国家庭照明电路电压是220V. 家庭进户线有两条,一条是火线,一条是零线,可以用测电笔鉴别火线和零线.
使用测电笔时,手一定接触笔尾金属体,所以图丙是正确的使用方法.
台灯和控制台灯的开关是串联的,并且开关接在台灯和火线之间,当开关断开时,切断火线,不容易发生触电事故.
家庭电路中触电都是人体直接或间接接触火线.
高大的建筑物上安装避雷针,实际上避雷针是起到引雷的作用,使云层和地面之间的电流通过导线,其它的物体免受雷击.
人体安全电压不高于36V,潮湿的雨季,人体电阻减小,但是人体能承受的电流不变,人体的安全电压会变小.
故答案为:220;火;零;测电笔;丙;串联;火;火;避雷针;不高于36;变小.
【分析】(1)我国家庭电路电压是220V.人体安全电压不高于36V.(2)进户线有两条,一条是火线,一条是零线,火线和零线可以用测电笔进行鉴别.使用测电笔时,手一定接触笔尾金属体,千万不要接触笔尖金属体.(3)家庭电路中,用开关控制用电器时,开关和用电器是串联的,并且开关接在火线和用电器之间,在断开开关时,切断火线,操作更安全.(4)人体触电是人体间接和直接接触火线.(5)高大的建筑物上要按照避雷针,防止雷雨天出现雷击现象.(6)人体能承受的电流是一定的,当人体被淋湿之后,人体电阻变小,人体的安全电压也变小.
15.【答案】断开(打开);三脚
【解析】【解答】为了确保用电的安全,日常生活中更换灯泡、搬动电器前应断开电源开关,这样才能保证操作安全;洗衣机、电冰箱使用的是三脚电源插头,这样可将用电器外壳接地,避免因漏电而发生触电事故.
故答案为:断开(打开);三脚.
【分析】在维修、更换、搬运用电器之前,应先切断电源;三孔插座的第三个孔接地线,三脚插头的第三个脚接用电器金属外壳.
三、解答题
16.【答案】解:将家用电器的金属外壳接地,当用电器漏电时,电流就通过地线,流入大地,防止触电事故的发生.
故答案为:当用电器漏电时,电流就通过地线,流入大地,防止触电事故的发生.
【解析】【分析】安全第一,利用安全用电的知识分析判断.
17.【答案】答:电视机、台灯等都是使用的两脚插头;
洗衣机、电冰箱等金属外壳的用电器都使用三脚插头;洗衣机、电冰箱等家用电器都使用三脚插头,接地线比其它两脚稍长一些,这样插插头时能使家用电器的金属外壳先接地,拔插头时能使金属外壳后离开地线,能避免家用电器外壳带电,发生触电事故.
【解析】【分析】对于三脚插头,接地线插脚比其它两脚稍长一些.这样插插头时能使家用电器的金属外壳先接地,拔插头时能使金属外壳后离开地线,即使家用电器因绝缘不好“漏电”,也会使电流通过导线导入大地,人也就不会触电,故一般是金属外壳的或大功率的用电器用三脚插头,而其它的用电器用两脚插头.
四、综合题
18.【答案】(1)低压带电体;不靠近
(2)D
(3)【解答】 根据欧姆定律可知,在电阻一定的情况下,电压越大,产生的电流就越大,通过人体的电流越大,触电危害就越大
(4)不要用湿手扳动开关;家庭电路中不要同时使用几个大功率的用电器
【解析】【解答】安全用电的原则是:不接触低压带电体;不靠近高压带电体;
(1)人体发生触电事故,主要是指人体中流过的电流超过了一定值;
(2)根据欧姆定律I=可知,在电阻一定的情况下,电压越大,产生的电流就越大,通过人体的电流越大,触电危害就越大;
(3)图1、生活用水属于导体,所以不要用湿手扳动开关;
图2、用电器越多,总功率就越大,电路电流就会越大,容易造成火灾,所以家庭电路中不要同时使用几个大功率的用电器.
故答案为:(1)低压带电体,不靠近;
(2)D;
(3)根据欧姆定律I=可知,在电阻一定的情况下,电压越大,产生的电流就越大,通过人体的电流越大,触电危害就越大;
(4)图1:不要用湿手扳动开关;图2:家庭电路中不要同时使用几个大功率的用电器.
【分析】(1)安全用电的原则是:不接触低压带电体;不靠近高压带电体;
(2)人体发生触电事故,主要是指通过人体的电流过大;
(3)根据欧姆定律即可解释电压越高,触电危害就越大;
(4)图1根据安全用电的要求和生活用水的导电性分析后解答;图2根据用电器越多,电路总功率就越大来解释.
初中物理第3节 安全用电巩固练习: 这是一份初中物理<a href="/wl/tb_c83793_t7/?tag_id=28" target="_blank">第3节 安全用电巩固练习</a>,共11页。试卷主要包含了单选题,多选题,填空题,综合题等内容,欢迎下载使用。
人教版九年级全册第十九章 生活用电第3节 安全用电课后测评: 这是一份人教版九年级全册<a href="/wl/tb_c83793_t7/?tag_id=28" target="_blank">第十九章 生活用电第3节 安全用电课后测评</a>,共5页。试卷主要包含了选择题,填空题,作图题等内容,欢迎下载使用。
人教版九年级物理同步练习及解析(一):19.3安全用电: 这是一份人教版九年级物理同步练习及解析(一):19.3安全用电,共5页。试卷主要包含了单选题,多选题,实验探究题等内容,欢迎下载使用。